点击上方“芋道源码”,选择“设为星标”
管她前浪,还是后浪?
能浪的浪,才是好浪!
每天 10:33 更新文章,每天掉亿点点头发...
源码精品专栏
线上事故回顾
前段时间同事新增了一个特别简单的功能,晚上上线前review代码时想到公司拼搏进取的价值观临时他加一行 log 日志,觉得就一行简单的日志基本上没啥问题,结果刚上完线后一堆报警,赶紧回滚了代码,找到问题删除了添加日志的代码,重新上线完毕。
基于 Spring Boot + MyBatis Plus + Vue & Element 实现的后台管理系统 + 用户小程序,支持 RBAC 动态权限、多租户、数据权限、工作流、三方登录、支付、短信、商城等功能
项目地址:https://github.com/YunaiV/ruoyi-vue-pro
视频教程:https://doc.iocoder.cn/video/
情景还原
❝
定义了一个
CountryDTO❞
public class CountryDTO {
private String country;
public void setCountry(String country) {
this.country = country;
}
public String getCountry() {
return this.country;
}
public Boolean isChinaName() {
return this.country.equals("中国");
}
}
❝
定义测试类
FastJonTest❞
public class FastJonTest {
@Test
public void testSerialize() {
CountryDTO countryDTO = new CountryDTO();
String str = JSON.toJSONString(countryDTO);
System.out.println(str);
}
}
运行时报空指针错误:
通过报错信息可以看出来是序列化的过程中执行了isChinaName()方法,这时候this.country变量为空,那么问题来了:
序列化为什么会执行
isChinaName()呢?引申一下,序列化过程中会执行那些方法呢?
基于 Spring Cloud Alibaba + Gateway + Nacos + RocketMQ + Vue & Element 实现的后台管理系统 + 用户小程序,支持 RBAC 动态权限、多租户、数据权限、工作流、三方登录、支付、短信、商城等功能
项目地址:https://github.com/YunaiV/yudao-cloud
视频教程:https://doc.iocoder.cn/video/
源码分析
通过 debug 观察调用链路的堆栈信息
调用链中的ASMSerializer_1_CountryDTO.write是FastJson使用asm技术动态生成了一个类ASMSerializer_1_CountryDTO。
❝
asm技术其中一项使用场景就是通过到动态生成类用来代替
java反射,从而避免重复执行时的反射开销❞
JavaBeanSerizlier序列化原理
通过下图看出序列化的过程中,主要是调用JavaBeanSerializer类的write()方法。
而JavaBeanSerializer主要是通过getObjectWriter()方法获取,通过对getObjectWriter()执行过程的调试,找到比较关键的com.alibaba.fastjson.serializer.SerializeConfig#createJavaBeanSerializer方法,进而找到 com.alibaba.fastjson.util.TypeUtils#computeGetters
public static List<FieldInfo> computeGetters(Class<?> clazz, //
JSONType jsonType, //
Map<String,String> aliasMap, //
Map<String,Field> fieldCacheMap, //
boolean sorted, //
PropertyNamingStrategy propertyNamingStrategy //
){
//省略部分代码....
Method[] methods = clazz.getMethods();
for(Method method : methods){
//省略部分代码...
if(method.getReturnType().equals(Void.TYPE)){
continue;
}
if(method.getParameterTypes().length != 0){
continue;
}
//省略部分代码...
JSONField annotation = TypeUtils.getAnnotation(method, JSONField.class);
//省略部分代码...
if(annotation != null){
if(!annotation.serialize()){
continue;
}
if(annotation.name().length() != 0){
//省略部分代码...
}
}
if(methodName.startsWith("get")){
//省略部分代码...
}
if(methodName.startsWith("is")){
//省略部分代码...
}
}
}
从代码中大致分为三种情况:
@JSONField(.serialize = false, name = "xxx")注解getXxx(): get开头的方法isXxx():is开头的方法
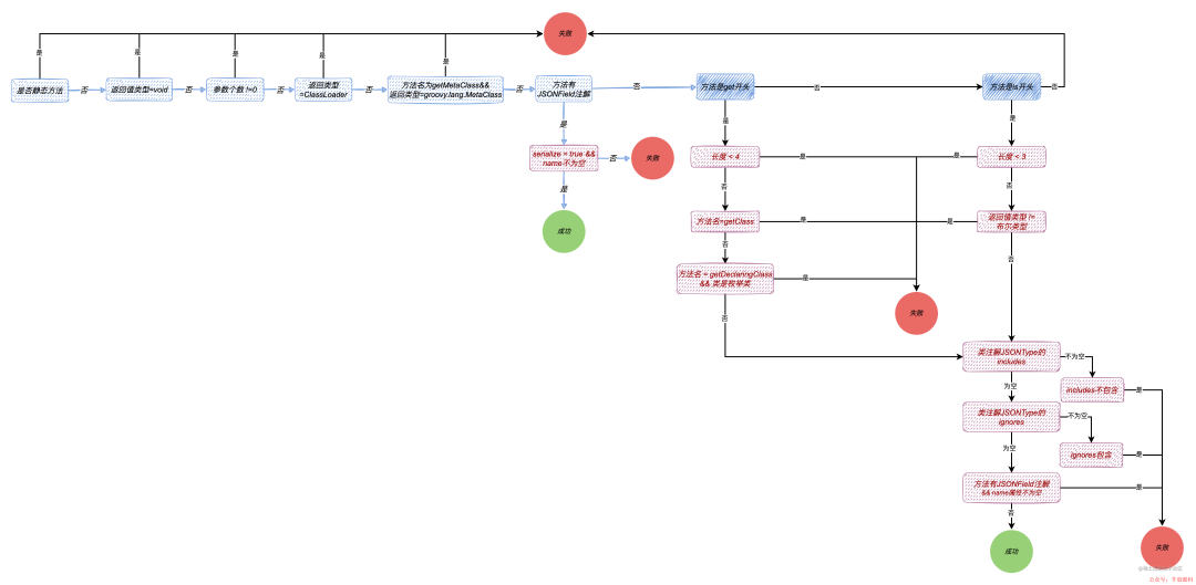
序列化流程图
示例代码
/**
* case1: @JSONField(serialize = false)
* case2: getXxx()返回值为void
* case3: isXxx()返回值不等于布尔类型
* case4: @JSONType(ignores = "xxx")
*/
@JSONType(ignores = "otherName")
public class CountryDTO {
private String country;
public void setCountry(String country) {
this.country = country;
}
public String getCountry() {
return this.country;
}
public static void queryCountryList() {
System.out.println("queryCountryList()执行!!");
}
public Boolean isChinaName() {
System.out.println("isChinaName()执行!!");
return true;
}
public String getEnglishName() {
System.out.println("getEnglishName()执行!!");
return "lucy";
}
public String getOtherName() {
System.out.println("getOtherName()执行!!");
return "lucy";
}
/**
* case1: @JSONField(serialize = false)
*/
@JSONField(serialize = false)
public String getEnglishName2() {
System.out.println("getEnglishName2()执行!!");
return "lucy";
}
/**
* case2: getXxx()返回值为void
*/
public void getEnglishName3() {
System.out.println("getEnglishName3()执行!!");
}
/**
* case3: isXxx()返回值不等于布尔类型
*/
public String isChinaName2() {
System.out.println("isChinaName2()执行!!");
return "isChinaName2";
}
}
运行结果为:
isChinaName()执行!!
getEnglishName()执行!!
{"chinaName":true,"englishName":"lucy"}
代码规范
可以看出来序列化的规则还是很多的,比如有时需要关注返回值,有时需要关注参数个数,有时需要关注@JSONType注解,有时需要关注@JSONField注解;当一个事物的判别方式有多种的时候,由于团队人员掌握知识点的程度不一样,这个方差很容易导致代码问题,所以尽量有一种推荐方案。
这里推荐使用@JSONField(serialize = false)来显式的标注方法不参与序列化,下面是使用@JSONField注解后的代码,是不是一眼就能看出来哪些方法不需要参与序列化了。
public class CountryDTO {
private String country;
public void setCountry(String country) {
this.country = country;
}
public String getCountry() {
return this.country;
}
@JSONField(serialize = false)
public static void queryCountryList() {
System.out.println("queryCountryList()执行!!");
}
public Boolean isChinaName() {
System.out.println("isChinaName()执行!!");
return true;
}
public String getEnglishName() {
System.out.println("getEnglishName()执行!!");
return "lucy";
}
@JSONField(serialize = false)
public String getOtherName() {
System.out.println("getOtherName()执行!!");
return "lucy";
}
@JSONField(serialize = false)
public String getEnglishName2() {
System.out.println("getEnglishName2()执行!!");
return "lucy";
}
@JSONField(serialize = false)
public void getEnglishName3() {
System.out.println("getEnglishName3()执行!!");
}
@JSONField(serialize = false)
public String isChinaName2() {
System.out.println("isChinaName2()执行!!");
return "isChinaName2";
}
}
三个频率高的序列化的情况
以上流程基本遵循,发现问题 --> 原理分析 --> 解决问题 --> 升华(编程规范)。
围绕业务上:解决问题 -> 如何选择一种好的额解决方案 -> 好的解决方式如何扩展 n 个系统应用;
围绕技术上:解决单个问题,顺着单个问题掌握这条线上的原理。
但其实这段代码我并不满意,原因是和 FastJson 依赖太高了。我想要的效果是,不依赖任何特定的 JSON 序列化框架。当我需要替换掉它的时候,随时可以替换掉。
并且在写代码时,不要过于依赖日志。打日志只需要打紧要且关键的信息即可,不要什么日志都打,我曾见过一个系统,一个小时,把 128G 磁盘跑满的管理系统。几乎没啥并发,但几乎每个请求都输出几 M 的日志,这件事我后面会单独拿出来讲讲。
关于@JSONField和@JSONType等特性注解,后面我会在团队内规范并给出新的解耦方案,把它们移除掉。
欢迎加入我的知识星球,一起探讨架构,交流源码。加入方式,长按下方二维码噢:

已在知识星球更新源码解析如下:
最近更新《芋道 SpringBoot 2.X 入门》系列,已经 101 余篇,覆盖了 MyBatis、Redis、MongoDB、ES、分库分表、读写分离、SpringMVC、Webflux、权限、WebSocket、Dubbo、RabbitMQ、RocketMQ、Kafka、性能测试等等内容。
提供近 3W 行代码的 SpringBoot 示例,以及超 4W 行代码的电商微服务项目。
获取方式:点“在看”,关注公众号并回复 666 领取,更多内容陆续奉上。
文章有帮助的话,在看,转发吧。
谢谢支持哟 (*^__^*)




1万+

被折叠的 条评论
为什么被折叠?



