点击上方“芋道源码”,选择“设为星标”
管她前浪,还是后浪?
能浪的浪,才是好浪!
每天 10:33 更新文章,每天掉亿点点头发...
源码精品专栏
在一次需求迭代中,我要求同事把写好的 RPC 接口打好包上传到公司私服上,她直接当场懵逼住了。
我突然发现它对于 Maven 仅仅是处于最基础的使用阶段,不仅不知道背后的一些原理,甚至连一些常见的概念都不是很清晰,仅仅会使用 Maven 构建项目,引入依赖,打包等最基础的操作。于是,在公司搞了一次内部培训,帮助大家补补课,也让她成功的完成了需求。我在这里做一个小总结,希望能够帮助到更多的人。
依赖
依赖是我们在使用 Maven 构建项目时最常使用的功能,通过依赖标签,我们可以直接从Maven仓库中引入对应的Jar包,无需手动再将Jar添加到目录下了,可谓是十分方便,不过我们除了使用,还需要考虑多模块下依赖之间的关系。
依赖配置
这个大家应该都很熟悉了,通过<dependency>标签引入Maven依赖
<dependencies>
<!-- servlet包 -->
<dependency>
<groupId>javax.servlet</groupId>
<artifactId>javax.servlet-api</artifactId>
</dependency>
</dependencies>
引入依赖之后,刷新一下Maven依赖就可以引入相关的Jar包了。
依赖传递
依赖具有传递性,当我们引入了一个依赖的时候,就会自动引入该依赖引入的所有依赖,依次往下引入所有依赖。
比如我们引入了Druid数据库连接池的SpringBoot-Starter,那么就会自动引入一些依赖
如图,我们仅仅引入了druid-spring-boot-starter依赖,就自动引入了该依赖依赖的依赖。总而言之就是套娃就完事了。
我们将这三个依赖称为间接引入的依赖,而我们在<dependency>标签中引入的依赖称为直接依赖,那么如果这两个重复了并且版本不一样的话会怎么办呢,最后引入的到底是哪个版本呢,还是说都会引入呢?
如果重复了,遵从以下规则
简单来说,就是越在外层的优先级越高,如果同级的就按照配置顺序,配置顺序靠前的覆盖配置顺序靠后的。
可选依赖
可选依赖指对外隐藏当前所依赖的资源
<dependency>
<groupId>junit</groupId>
<artifactId>junit</artifactId>
<version>4.12</version>
<optional>true</optional>
</dependency>
配置了该选项之后,间接依赖就失效了。
排除依赖
排除依赖指主动断开间接依赖的资源
<dependency>
<groupId>junit</groupId>
<artifactId>junit</artifactId>
<version>4.12</version>
<exclusions>
<exclusion>
<groupId>org.hamcrest</groupId>
<artifactId>hamcrest-core</artifactId>
</exclusion>
</exclusions>
</dependency>
配置了该选项之后,间接依赖也会失效。
排除依赖和可选依赖的区别:
可选依赖是依赖提供者设置的,比如我们引入了Durid,那么该选项由Durid开发者设置
排除依赖由依赖引入者设置,比如我们引入了Durid,那么我们可以设置该选项
依赖范围
依赖的jar默认情况可以在任何地方使用,可以通过scope标签来改变依赖的作用范围。
主代码指的是main文件夹下的代码,测试代码指的是test文件夹下的代码(就那个绿色的玩意),打包指的是maven package指令执行时是否将Jar包打包。
其实如果我们偷懒的话,全部都默认也不是不可能,不过为了我们程序代码的可读性与简洁性,还是按照规范来比较好。
基于 Spring Boot + MyBatis Plus + Vue & Element 实现的后台管理系统 + 用户小程序,支持 RBAC 动态权限、多租户、数据权限、工作流、三方登录、支付、短信、商城等功能
项目地址:https://github.com/YunaiV/ruoyi-vue-pro
视频教程:https://doc.iocoder.cn/video/
生命周期与插件
项目构建生命周期
Maven项目构建生命周期描述的是一次构建过程经历了多少个事件,我们可以把生命周期当成一个人的年龄。
Maven将生命周期划分为三个大阶段,类似于人类的婴儿,青年,入土
clean:清理工作
default:核心工作,例如编译,测试,打包,部署
site:产生报告,发布站点
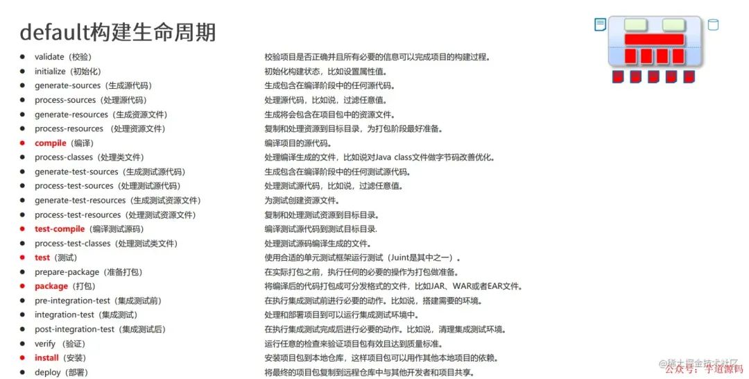
第一个和第三个周期比较简单,我们重点介绍一下default阶段
先上一张劝退图
以上就是defalut阶段完整的生命周期,其中标红的地方,是几个比较重要的周期,在Idea的Maven工具中也能体现出来
当我们在Idea中点击这几个生命周期时,Maven会自动将之前所有的生命周期都执行到,就类似于如果我18岁了,那么我肯定经历过8岁。
插件
插件就是Idea中Maven工具的Plugins部分
通过pom文件中的<build></build>标签引入新的插件
<build>
<plugins>
<plugin>
<groupId>org.apache.maven.plugins</groupId>
<artifactId>maven-compiler-plugin</artifactId>
<version>3.1</version>
<configuration>
<source>1.8</source>
<target>1.8</target>
<encoding>UTF-8</encoding>
</configuration>
</plugin>
</plugins>
</build>
那么什么是插件呢?
「插件与生命周期内的阶段绑定」 ,在「执行到对应生命周期时执行对应的插件功能」
默认maven在各个生命周期上绑定有预设的功能
通过插件可以自定义其他功能
<build>
<plugins>
<plugin>
<groupId>org.apache.maven.plugins</groupId>
<artifactId>maven-source-plugin</artifactId>
<version>2.2.1</version>
<executions>
<execution>
<goals>
<goal>jar</goal>
</goals>
<phase>generate-test-resources</phase>
</execution>
</executions>
</plugin>
</plugins>
</build>
上述自定义插件的作用指的是在generate-test-resources生命周期执行打jar包的操作。
其实简单的说,生命周期就是一个人的年龄阶段,而插件就是每个人在每个年龄需要做的事情
总结:
Maven将一个项目构建的过程分为一长串连续的生命周期,在对应的生命周期会通过插件完成对应的事件,通过使用Maven的生命周期,我们可以获得我们需要的功能,可能是打jar包,可能是安装到本地仓库,可能是部署到私服。
基于 Spring Cloud Alibaba + Gateway + Nacos + RocketMQ + Vue & Element 实现的后台管理系统 + 用户小程序,支持 RBAC 动态权限、多租户、数据权限、工作流、三方登录、支付、短信、商城等功能
项目地址:https://github.com/YunaiV/yudao-cloud
视频教程:https://doc.iocoder.cn/video/
模块聚合
当使用Maven进行多模块开发的时候,有可能出现A模块依赖B模块,B模块依赖C模块,那么我们如果想对A模块打包,那么就要先打包C模块,再打包B模块,最后打包A模块才能成功,否则会报错,并且,如果C模块更新了,我们也要手动更新所有依赖C模块的模块,这样是及不方便的,Maven为了更好的进行多模块开发,提供了模块聚合的功能。
作用:「聚合用于快速构建Maven工程,一次性构建多个项目/模块」
使用步骤,我们用开源项目ruoyi的项目结构来看一下聚合在ruoyi中的使用

项目结构 RuoYi-Vue父模块的pom文件
<!--聚合的所有模块-->
<modules>
<module>ruoyi-admin</module>
<module>ruoyi-framework</module>
<module>ruoyi-system</module>
<module>ruoyi-quartz</module>
<module>ruoyi-generator</module>
<module>ruoyi-common</module>
</modules>
<!--打包类型定义为pom-->
<packaging>pom</packaging>
直接对打包类型为pom的模块进行生命周期的管理,Maven会自动帮我们管理聚合的所有模块的生命周期,操作顺序跟依赖顺序有关系。
模块继承
还是在多模块项目开发中,多个子模块可能会引入相同的依赖,但是他们有可能会各自使用不同的版本,版本问题,有可能会导致最后构建的项目出问题,所以我们需要一种机制,来约定子模块的相关配置,于是就有了模块继承
作用:通过继承可以实现在子工程中沿用父工程中的配置
实现步骤:还是以ruoyi为例
在子工程中声明其父工程坐标与对应的位置
<parent>
<artifactId>ruoyi</artifactId>
<groupId>com.ruoyi</groupId>
<version>3.8.1</version>
</parent>
在父工程中定义依赖管理
<dependencyManagement>
<dependencies>
<!-- SpringBoot的依赖配置-->
<dependency>
<groupId>org.springframework.boot</groupId>
<artifactId>spring-boot-dependencies</artifactId>
<version>2.5.8</version>
<type>pom</type>
<scope>import</scope>
</dependency>
<!-- 阿里数据库连接池 -->
<dependency>
<groupId>com.alibaba</groupId>
<artifactId>druid-spring-boot-starter</artifactId>
<version>${druid.version}</version>
</dependency>
<!-- SpringBoot集成mybatis框架 -->
<dependency>
<groupId>org.mybatis.spring.boot</groupId>
<artifactId>mybatis-spring-boot-starter</artifactId>
<version>${mybatis-spring-boot.version}</version>
</dependency>
<!-- pagehelper 分页插件 -->
<dependency>
<groupId>com.github.pagehelper</groupId>
<artifactId>pagehelper-spring-boot-starter</artifactId>
<version>${pagehelper.boot.version}</version>
</dependency>
</dependencies>
</dependencyManagement>
定义完成之后,子工程相关的依赖就无需定义版本号,会直接使用父工程的版本号
<dependency>
<groupId>com.github.pagehelper</groupId>
<artifactId>pagehelper-spring-boot-starter</artifactId>
</dependency>
继承除了依赖版本号之外,还会继承一些资源,如下图
属性
在Maven中,对于有些依赖可能需要保证相同的版本,比如Spring相关依赖,那么我们就需要一个机制来保证这些依赖的版本都相同,我们可以使用Maven中的属性,类似编程语言的全局变量。
Maven中有很多属性:
自定义属性
内置属性
Setting属性
Java系统属性
环境变量属性
此处我们重点讲解一下
自定义属性
作用:将一些字符串定义为变量,方便统一维护
使用步骤:还是以ruoyi为例
定义自定义属性
<properties>
<ruoyi.version>3.8.1</ruoyi.version>
</properties>
调用:${xxx.yyy}
<groupId>com.ruoyi</groupId>
<artifactId>ruoyi</artifactId>
<version>${ruoyi.version}</version>
内置属性
作用:使用Maven内置属性,快速配置一些文件
${basedir}
${version}
Setting属性
作用:使用Maven配置文件setting.xml中的标签属性,用于动态配置
${settings.localRepository}
Java系统属性
作用:读取Java系统属性
调用格式
${user.home}
系统属性查询方式
mvn help:system
环境变量属性
作用:使用Maven环境变量
${env.JAVA_HOME}
版本管理
对于我们的项目来说,如果我们将其放到一些Maven仓库中,那么就需要对其进行版本控制,我们可以看一下一些开源项目的Maven官网上的版本。
pom文件配置
<version>1.0.0.RELEASE</version>
工程版本号约定
工程版本
环境配置
一个项目,开发环境、测试环境、生产环境的配置文件必然不同,那么Maven就需要进行多环境配置管理
Maven多环境对应Idea中Maven工具的Profiles
配置文件:通过<profiles>配置文件配置,一个profile代表一个可选项
<profiles>
<profile>
<id>local</id>
<properties>
<!-- 环境标识,需要与配置文件的名称相对应 -->
<profiles.active>local</profiles.active>
<logging.level>debug</logging.level>
</properties>
</profile>
<profile>
<id>dev</id>
<properties>
<!-- 环境标识,需要与配置文件的名称相对应 -->
<profiles.active>dev</profiles.active>
<logging.level>debug</logging.level>
</properties>
<activation>
<!-- 默认环境 -->
<activeByDefault>true</activeByDefault>
</activation>
</profile>
<profile>
<id>test</id>
<properties>
<profiles.active>test</profiles.active>
<logging.level>debug</logging.level>
</properties>
</profile>
<profile>
<id>prod</id>
<properties>
<profiles.active>prod</profiles.active>
<logging.level>warn</logging.level>
</properties>
</profile>
</profiles>
然后我们在application.yml配置文件中设置即可,之后通过设置maven的profiles,就可以动态调整环境了。
私服
Maven私服指的是企业自己搭建的Maven仓库,通过Maven私服,第三方组织可以把自己组织内部的Maven依赖安装到私服上,提供给组织内部使用,搭建完私服之后,通过配置Maven,我们不止可以从中央仓库中获取Maven依赖,还可以从私服中获取Maven依赖。
下图是获取资源的过程,中央仓库的资源会从中央仓库获取,其他资源会从私服仓库获取
私服搭建
通过Nexus搭建私服
Nexus是Sonatype公司的一款Maven私服产品
下载地址:https://help.sonatype.com/repomanager3/product-information/download
私服仓库介绍
安装好之后我们来看一下私服默认的仓库列表
可以将这些仓库分为三大类
「宿主仓库hosted」 :保存无法从中央仓库获取的资源
-
自主研发
第三方非开源项目
「代理仓库proxy」
-
代理远程仓库,通过nexus访问其他公共仓库
「仓库组」 :将若干个仓库组成一个群组,简化配置,它仅仅是一种配置,不是真实的仓库
-
比如我们可以将二课项目相关的依赖放到一个仓库组中,将抽奖项目的依赖放到一个仓库组中
创建私服仓库
点击create repository
选择maven2(hosted)
填入仓库名称
创建完之后在仓库列表可见,将新建的仓库加入maven-public仓库组,之后通过该仓库组的url访问
点击maven-public仓库组
本地仓库访问私服配置
配置本地仓库访问私服的权限(setting.xml文件),如果你想从这个仓库中获取或者部署资源,那么就需要server配置来验证权限,此处可以是不同的账号密码,不同的用户对于仓库的权限也不同。
「配置Servers」
<servers>
<server>
<id>ticknet-release</id>
<username>admin</username>
<password>admin</password>
</server>
<server>
<id>ticknet-snapshots</id>
<username>admin</username>
<password>admin</password>
</server>
</servers>
「配置setting.xml的Profiles」
<profiles>
<profile>
<id>artifactory</id>
<repositories>
<repository>
<snapshots>
<enabled>false</enabled>
</snapshots>
<id>repo</id>
<name>repo</name>
<url>xxxx</url>
</repository>
<repository>
<snapshots/>
<id>snapshots</id>
<name>snapshots-only</name>
<url>xxxx</url>
</repository>
</repositories>
</profile>
</profiles>
此处的URL通过这个copy按钮获取。
copy按钮获取URL
「配置激活profiles」
<activeProfiles>
<activeProfile>artifactory</activeProfile>
</activeProfiles>
之后就可以从私服获取资源了
上传资源到私服
配置项目pom文件
<distributionManagement>
<repository>
<id>ticknet-release</id>
<url>http://localhost:8081/repository/ticknet-release/</url>
</repository>
<snapshotRepository>
<id>ticknet-snapshots</id>
<url>http://localhost:8081/repository/ticknet-release/</url>
</snapshotRepository>
</distributionManagement>
配置完执行生命周期的deploy即可
OK,大功告成。
<dependencyManagement>的作用
为了规范一个复杂项目中所有子模块的依赖版本,防止出现两个子模块a,b引用同一个依赖,但是一个的版本是1.0,一个的版本是2.0的这种情况。
比如子模块a和b,都引入了x,y,z三个依赖,这三个依赖的版本都要求是相同的的才能匹配上,此时子模块a引入的是1.0的版本,子模块b引入的是2.0的版本,那么最后可能会出现版本不相同导致匹配不上的问题。所以都在父工程的<dependencyManagement>进行依赖版本管理。
欢迎加入我的知识星球,一起探讨架构,交流源码。加入方式,长按下方二维码噢:

已在知识星球更新源码解析如下:
最近更新《芋道 SpringBoot 2.X 入门》系列,已经 101 余篇,覆盖了 MyBatis、Redis、MongoDB、ES、分库分表、读写分离、SpringMVC、Webflux、权限、WebSocket、Dubbo、RabbitMQ、RocketMQ、Kafka、性能测试等等内容。
提供近 3W 行代码的 SpringBoot 示例,以及超 4W 行代码的电商微服务项目。
获取方式:点“在看”,关注公众号并回复 666 领取,更多内容陆续奉上。
文章有帮助的话,在看,转发吧。
谢谢支持哟 (*^__^*)





被折叠的 条评论
为什么被折叠?



