点击上方“芋道源码”,选择“设为星标”
管她前浪,还是后浪?
能浪的浪,才是好浪!
每天 10:33 更新文章,每天掉亿点点头发...
源码精品专栏
来源:blog.youkuaiyun.com/jacknler/
函数式接口
初识lambda呢,函数式接口肯定是绕不过去的,函数式接口就是一个有且仅有一个抽象方法,但是可以有多个非抽象方法的接口。函数式接口可以被隐式转换为lambda表达式。
@FunctionalInterface
public interface Closeable {
void close();
}
在java.util.function它包含了很多类,用来支持Java的函数式编程,该包中的函数式接口有:
操作
流程
Stream相关接口继承图:
Stream流水线组织结构示意图(图是盗的):
Collection
类路径java.util.colltction
@Override
default Spliterator<E> spliterator() {
return Spliterators.spliterator(this, 0);
}
// 常用Stream流转换
default Stream<E> stream() {
return StreamSupport.stream(spliterator(), false);
}
// 并行流
default Stream<E> parallelStream() {
return StreamSupport.stream(spliterator(), true);
}
// java.util.stream.StreamSupport#stream(java.util.Spliterator<T>, boolean)
public static <T> Stream<T> stream(Spliterator<T> spliterator, boolean parallel) {
Objects.requireNonNull(spliterator);
return new ReferencePipeline.Head<>(spliterator, StreamOpFlag.fromCharacteristics(spliterator), parallel);
}
AbstractPipeline
类路径java.util.stream.AbstractPipeline
// 反向链接到管道链的头部(如果是源阶段,则为自身)。
private final AbstractPipeline sourceStage;
// “上游”管道,如果这是源阶段,则为null。
private final AbstractPipeline previousStage;
// 此管道对象表示的中间操作的操作标志。
protected final int sourceOrOpFlags;
// 管道中的下一个阶段;如果这是最后一个阶段,则为null。 在链接到下一个管道时有效地结束。
private AbstractPipeline nextStage;
// 如果是顺序的,则此管道对象与流源之间的中间操作数;如果是并行的,则为先前有状态的中间操作数。 在管道准备进行评估时有效。
private int depth;
// 源和所有操作的组合源标志和操作标志,直到此流水线对象表示的操作为止(包括该流水线对象所代表的操作)。 在管道准备进行评估时有效。
private int combinedFlags;
// 源拆分器。 仅对头管道有效。 如果管道使用非null值,那么在使用管道之前, sourceSupplier必须为null。 在使用管道之后,如果非null,则将其设置为null。
private Spliterator<?> sourceSpliterator;
// 来源供应商。 仅对头管道有效。 如果非null,则在使用管道之前, sourceSpliterator必须为null。 在使用管道之后,如果非null,则将其设置为null。
private Supplier<? extends Spliterator<?>> sourceSupplier;
// 如果已链接或使用此管道,则为True
private boolean linkedOrConsumed;
// 如果正在执行任何有状态操作,则为true;否则为true。 仅对源阶段有效。
private boolean sourceAnyStateful;
private Runnable sourceCloseAction;
// 如果管道是并行的,则为true;否则,管道为顺序的;否则为true。 仅对源阶段有效。
private boolean parallel;
ReferencePipeline
类路径:java.util.stream.ReferencePipeline
filter
// java.util.stream.ReferencePipeline#filter
@Override
public final Stream<P_OUT> filter(Predicate<? super P_OUT> predicate) {
Objects.requireNonNull(predicate);
// 返回一个匿名无状态的管道
return new StatelessOp<P_OUT, P_OUT>(this, StreamShape.REFERENCE, StreamOpFlag.NOT_SIZED) {
// 下游生产线所需要的回调接口
@Override
Sink<P_OUT> opWrapSink(int flags, Sink<P_OUT> sink) {
return new Sink.ChainedReference<P_OUT, P_OUT>(sink) {
@Override
public void begin(long size) {
downstream.begin(-1);
}
// 真正执行操作的方法,依靠ChainedReference内置ReferencePipeline引用下游的回调
@Override
public void accept(P_OUT u) {
// 只有满足条件的元素才能被下游执行
if (predicate.test(u))
downstream.accept(u);
}
};
}
};
}
map
// java.util.stream.ReferencePipeline#map
public final <R> Stream<R> map(Function<? super P_OUT, ? extends R> mapper) {
Objects.requireNonNull(mapper);
// 返回一个匿名无状态的管道
return new StatelessOp<P_OUT, R>(this, StreamShape.REFERENCE, StreamOpFlag.NOT_SORTED | StreamOpFlag.NOT_DISTINCT) {
// 下游生产线所需要的回调接口
@Override
Sink<P_OUT> opWrapSink(int flags, Sink<R> sink) {
return new Sink.ChainedReference<P_OUT, R>(sink) {
// 真正执行操作的方法,依靠ChainedReference内置ReferencePipeline引用下游的回调
@Override
public void accept(P_OUT u) {
// 执行转换后提供给下游执行
downstream.accept(mapper.apply(u));
}
};
}
};
}
flatMap
// java.util.stream.ReferencePipeline#flatMap
@Override
public final <R> Stream<R> flatMap(Function<? super P_OUT, ? extends Stream<? extends R>> mapper) {
Objects.requireNonNull(mapper);
// 返回一个匿名无状态的管道
return new StatelessOp<P_OUT, R>(this, StreamShape.REFERENCE,
StreamOpFlag.NOT_SORTED | StreamOpFlag.NOT_DISTINCT | StreamOpFlag.NOT_SIZED) {
// 下游生产线所需要的回调接口
@Override
Sink<P_OUT> opWrapSink(int flags, Sink<R> sink) {
return new Sink.ChainedReference<P_OUT, R>(sink) {
@Override
public void begin(long size) {
downstream.begin(-1);
}
// 真正执行操作的方法,依靠ChainedReference内置ReferencePipeline引用下游的回调
@Override
public void accept(P_OUT u) {
try (Stream<? extends R> result = mapper.apply(u)) {
// 划分为多个流执行下游(分流)
if (result != null)
result.sequential().forEach(downstream);
}
}
};
}
};
}
peek
// java.util.stream.ReferencePipeline#peek
@Override
public final Stream<P_OUT> peek(Consumer<? super P_OUT> action) {
Objects.requireNonNull(action);
// 返回一个匿名无状态的管道
return new StatelessOp<P_OUT, P_OUT>(this, StreamShape.REFERENCE, 0) {
// 下游生产线所需要的回调接口
@Override
Sink<P_OUT> opWrapSink(int flags, Sink<P_OUT> sink) {
return new Sink.ChainedReference<P_OUT, P_OUT>(sink) {
// 真正执行操作的方法,依靠ChainedReference内置ReferencePipeline引用下游的回调
@Override
public void accept(P_OUT u) {
// 先执行自定义方法,在执行下游方法
action.accept(u);
downstream.accept(u);
}
};
}
};
}
sorted
@Override
public final Stream<P_OUT> sorted() {
// 不提供Comparator,会使用元素自实现Comparator的compareTo方法
return SortedOps.makeRef(this);
}
@Override
public final Stream<P_OUT> sorted(Comparator<? super P_OUT> comparator) {
return SortedOps.makeRef(this, comparator);
}
// Sorted.makeRef
static <T> Stream<T> makeRef(AbstractPipeline<?, T, ?> upstream,
Comparator<? super T> comparator) {
return new OfRef<>(upstream, comparator);
}
// ofRef类
private static final class OfRef<T> extends ReferencePipeline.StatefulOp<T, T> {
private final boolean isNaturalSort;
private final Comparator<? super T> comparator;
@Override
public Sink<T> opWrapSink(int flags, Sink<T> sink) {
Objects.requireNonNull(sink);
// 根据不同的flag进行不同排序
if (StreamOpFlag.SORTED.isKnown(flags) && isNaturalSort)
return sink;
else if (StreamOpFlag.SIZED.isKnown(flags))
return new SizedRefSortingSink<>(sink, comparator);
else
return new RefSortingSink<>(sink, comparator);
}
}
distinct
@Override
public final Stream<P_OUT> distinct() {
return DistinctOps.makeRef(this);
}
static <T> ReferencePipeline<T, T> makeRef(AbstractPipeline<?, T, ?> upstream) {
// 返回一个匿名有状态的管道
return new ReferencePipeline.StatefulOp<T, T>(upstream, StreamShape.REFERENCE, StreamOpFlag.IS_DISTINCT | StreamOpFlag.NOT_SIZED) {
@Override
Sink<T> opWrapSink(int flags, Sink<T> sink) {
Objects.requireNonNull(sink);
if (StreamOpFlag.DISTINCT.isKnown(flags)) {
// 已经是去重过了
return sink;
} else if (StreamOpFlag.SORTED.isKnown(flags)) {
// 有序流
return new Sink.ChainedReference<T, T>(sink) {
boolean seenNull;
// 这个为先执行的前序元素
T lastSeen;
@Override
public void begin(long size) {
seenNull = false;
lastSeen = null;
downstream.begin(-1);
}
@Override
public void end() {
seenNull = false;
lastSeen = null;
downstream.end();
}
// 这里通过有序的特性,前序元素与后序元素比较,如果相等则跳过执行后序的元素
@Override
public void accept(T t) {
if (t == null) {
// 这里控制元素为null只有一个
if (!seenNull) {
seenNull = true;
downstream.accept(lastSeen = null);
}
} else if (lastSeen == null || !t.equals(lastSeen)) {
// 这里将前序元素赋值给lastSeen
downstream.accept(lastSeen = t);
}
}
};
} else {
// 底层通过Set进行去重,所以该元素需要重写hashCode和equals方法
return new Sink.ChainedReference<T, T>(sink) {
Set<T> seen;
@Override
public void begin(long size) {
seen = new HashSet<>();
downstream.begin(-1);
}
@Override
public void end() {
seen = null;
downstream.end();
}
@Override
public void accept(T t) {
if (!seen.contains(t)) {
seen.add(t);
downstream.accept(t);
}
}
};
}
}
};
}
skip、limit
public static <T> Stream<T> makeRef(AbstractPipeline<?, T, ?> upstream,
long skip, long limit) {
if (skip < 0)
throw new IllegalArgumentException("Skip must be non-negative: " + skip);
// 返回一个匿名有状态的管道
return new ReferencePipeline.StatefulOp<T, T>(upstream, StreamShape.REFERENCE, flags(limit)) {
Spliterator<T> unorderedSkipLimitSpliterator(Spliterator<T> s, long skip, long limit, long sizeIfKnown) {
if (skip <= sizeIfKnown) {
limit = limit >= 0 ? Math.min(limit, sizeIfKnown - skip) : sizeIfKnown - skip;
skip = 0;
}
return new StreamSpliterators.UnorderedSliceSpliterator.OfRef<>(s, skip, limit);
}
// 自己实现真正操作的方法
@Override
Sink<T> opWrapSink(int flags, Sink<T> sink) {
return new Sink.ChainedReference<T, T>(sink) {
long n = skip;
long m = limit >= 0 ? limit : Long.MAX_VALUE;
@Override
public void begin(long size) {
downstream.begin(calcSize(size, skip, m));
}
@Override
public void accept(T t) {
if (n == 0) {
// limit
if (m > 0) {
m--;
downstream.accept(t);
}
}
// skip
else {
n--;
}
}
@Override
public boolean cancellationRequested() {
return m == 0 || downstream.cancellationRequested();
}
};
}
};
}
reduce
// java.util.stream.ReferencePipeline#reduce(P_OUT, java.util.function.BinaryOperator<P_OUT>)
@Override
public final P_OUT reduce(final P_OUT identity, final BinaryOperator<P_OUT> accumulator) {
return evaluate(ReduceOps.makeRef(identity, accumulator, accumulator));
}
// java.util.stream.ReferencePipeline#reduce(java.util.function.BinaryOperator<P_OUT>)
@Override
public final Optional<P_OUT> reduce(BinaryOperator<P_OUT> accumulator) {
return evaluate(ReduceOps.makeRef(accumulator));
}
// java.util.stream.ReferencePipeline#reduce(R, java.util.function.BiFunction<R,? super P_OUT,R>, java.util.function.BinaryOperator<R>)
@Override
public final <R> R reduce(R identity, BiFunction<R, ? super P_OUT, R> accumulator, BinaryOperator<R> combiner) {
return evaluate(ReduceOps.makeRef(identity, accumulator, combiner));
}
// java.util.stream.AbstractPipeline#evaluate(java.util.stream.TerminalOp<E_OUT,R>)
final <R> R evaluate(TerminalOp<E_OUT, R> terminalOp) {
assert getOutputShape() == terminalOp.inputShape();
if (linkedOrConsumed)
throw new IllegalStateException(MSG_STREAM_LINKED);
linkedOrConsumed = true;
return isParallel()
? terminalOp.evaluateParallel(this, sourceSpliterator(terminalOp.getOpFlags()))
: terminalOp.evaluateSequential(this, sourceSpliterator(terminalOp.getOpFlags()));
}
collect
// java.util.stream.ReferencePipeline#collect(java.util.stream.Collector<? super P_OUT,A,R>)
@Override
@SuppressWarnings("unchecked")
public final <R, A> R collect(Collector<? super P_OUT, A, R> collector) {
A container;
if (isParallel()
&& (collector.characteristics().contains(Collector.Characteristics.CONCURRENT))
&& (!isOrdered() || collector.characteristics().contains(Collector.Characteristics.UNORDERED))) {
container = collector.supplier().get();
BiConsumer<A, ? super P_OUT> accumulator = collector.accumulator();
forEach(u -> accumulator.accept(container, u));
}
else {
container = evaluate(ReduceOps.makeRef(collector));
}
// 具有特定转换的使用finisher处理
return collector.characteristics().contains(Collector.Characteristics.IDENTITY_FINISH)
? (R) container
: collector.finisher().apply(container);
}
// java.util.stream.ReferencePipeline#collect(java.util.function.Supplier<R>, java.util.function.BiConsumer<R,? super P_OUT>, java.util.function.BiConsumer<R,R>)
@Override
public final <R> R collect(Supplier<R> supplier, BiConsumer<R, ? super P_OUT> accumulator, BiConsumer<R, R> combiner) {
return evaluate(ReduceOps.makeRef(supplier, accumulator, combiner));
}
// java.util.stream.AbstractPipeline#evaluate(java.util.stream.TerminalOp<E_OUT,R>)
final <R> R evaluate(TerminalOp<E_OUT, R> terminalOp) {
assert getOutputShape() == terminalOp.inputShape();
if (linkedOrConsumed)
throw new IllegalStateException(MSG_STREAM_LINKED);
linkedOrConsumed = true;
return isParallel()
? terminalOp.evaluateParallel(this, sourceSpliterator(terminalOp.getOpFlags()))
: terminalOp.evaluateSequential(this, sourceSpliterator(terminalOp.getOpFlags()));
}
forEach
// java.util.stream.ReferencePipeline#forEach
@Override
public void forEach(Consumer<? super P_OUT> action) {
evaluate(ForEachOps.makeRef(action, false));
}
// java.util.stream.ForEachOps#makeRef
public static <T> TerminalOp<T, Void> makeRef(Consumer<? super T> action, boolean ordered) {
Objects.requireNonNull(action);
return new ForEachOp.OfRef<>(action, ordered);
}
// java.util.stream.ForEachOps.ForEachOp.OfRef
static final class OfRef<T> extends ForEachOp<T> {
final Consumer<? super T> consumer;
OfRef(Consumer<? super T> consumer, boolean ordered) {
super(ordered);
this.consumer = consumer;
}
// 只是简单的消费
@Override
public void accept(T t) {
consumer.accept(t);
}
}
Head
流的数据元的头,类路径java.util.stream.ReferencePipeline.Head
// java.util.stream.ReferencePipeline.Head
static class Head<E_IN, E_OUT> extends ReferencePipeline<E_IN, E_OUT> {
Head(Supplier<? extends Spliterator<?>> source, int sourceFlags, boolean parallel) {
super(source, sourceFlags, parallel);
}
Head(Spliterator<?> source, int sourceFlags, boolean parallel) {
super(source, sourceFlags, parallel);
}
@Override
final boolean opIsStateful() {
throw new UnsupportedOperationException();
}
@Override
final Sink<E_IN> opWrapSink(int flags, Sink<E_OUT> sink) {
throw new UnsupportedOperationException();
}
// Optimized sequential terminal operations for the head of the pipeline
@Override
public void forEach(Consumer<? super E_OUT> action) {
if (!isParallel()) {
sourceStageSpliterator().forEachRemaining(action);
}
else {
super.forEach(action);
}
}
@Override
public void forEachOrdered(Consumer<? super E_OUT> action) {
if (!isParallel()) {
sourceStageSpliterator().forEachRemaining(action);
}
else {
super.forEachOrdered(action);
}
}
}
StatelessOp
无状态的中间管道,类路径java.util.stream.ReferencePipeline.StatelessOp
// java.util.stream.ReferencePipeline.StatelessOp
abstract static class StatelessOp<E_IN, E_OUT> extends ReferencePipeline<E_IN, E_OUT> {
StatelessOp(AbstractPipeline<?, E_IN, ?> upstream, StreamShape inputShape, int opFlags) {
super(upstream, opFlags);
assert upstream.getOutputShape() == inputShape;
}
@Override
final boolean opIsStateful() {
return false;
}
}
StatefulOp
有状态的中间管道,类路径java.util.stream.ReferencePipeline.StatefulOp
// java.util.stream.ReferencePipeline.StatefulOp
abstract static class StatefulOp<E_IN, E_OUT> extends ReferencePipeline<E_IN, E_OUT> {
StatefulOp(AbstractPipeline<?, E_IN, ?> upstream, StreamShape inputShape, int opFlags) {
super(upstream, opFlags);
assert upstream.getOutputShape() == inputShape;
}
@Override
final boolean opIsStateful() {
return true;
}
@Override
abstract <P_IN> Node<E_OUT> opEvaluateParallel(PipelineHelper<E_OUT> helper,
Spliterator<P_IN> spliterator,
IntFunction<E_OUT[]> generator);
TerminalOp
管道流的结束操作,类路径java.util.stream.TerminalOp
interface TerminalOp<E_IN, R> {
// 获取此操作的输入类型的形状
default StreamShape inputShape() { return StreamShape.REFERENCE; }
// 获取操作的流标志。 终端操作可以设置StreamOpFlag定义的流标志的有限子集,并且这些标志与管道的先前组合的流和中间操作标志组合在一起。
default int getOpFlags() { return 0; }
// 使用指定的PipelineHelper对操作执行并行评估,该操作描述上游中间操作。
default <P_IN> R evaluateParallel(PipelineHelper<E_IN> helper, Spliterator<P_IN> spliterator) {
if (Tripwire.ENABLED)
Tripwire.trip(getClass(), "{0} triggering TerminalOp.evaluateParallel serial default");
return evaluateSequential(helper, spliterator);
}
// 使用指定的PipelineHelper对操作执行顺序评估,该操作描述上游中间操作。
<P_IN> R evaluateSequential(PipelineHelper<E_IN> helper, Spliterator<P_IN> spliterator);
}
ReduceOp
类路径java.util.stream.ReduceOps.ReduceOp
private static abstract class ReduceOp<T, R, S extends AccumulatingSink<T, R, S>> implements TerminalOp<T, R> {
private final StreamShape inputShape;
ReduceOp(StreamShape shape) {
inputShape = shape;
}
public abstract S makeSink();
@Override
public StreamShape inputShape() {
return inputShape;
}
// 通过匿名子类实现makeSink()获取Sink
@Override
public <P_IN> R evaluateSequential(PipelineHelper<T> helper, Spliterator<P_IN> spliterator) {
return helper.wrapAndCopyInto(makeSink(), spliterator).get();
}
@Override
public <P_IN> R evaluateParallel(PipelineHelper<T> helper, Spliterator<P_IN> spliterator) {
return new ReduceTask<>(this, helper, spliterator).invoke().get();
}
}
MatchOp
类路径java.util.stream.MatchOps.MatchOp
private static final class MatchOp<T> implements TerminalOp<T, Boolean> {
private final StreamShape inputShape;
final MatchKind matchKind;
final Supplier<BooleanTerminalSink<T>> sinkSupplier;
MatchOp(StreamShape shape, MatchKind matchKind, Supplier<BooleanTerminalSink<T>> sinkSupplier) {
this.inputShape = shape;
this.matchKind = matchKind;
this.sinkSupplier = sinkSupplier;
}
@Override
public int getOpFlags() {
return StreamOpFlag.IS_SHORT_CIRCUIT | StreamOpFlag.NOT_ORDERED;
}
@Override
public StreamShape inputShape() {
return inputShape;
}
// 使用内置的sinkSupplier获取Sink
@Override
public <S> Boolean evaluateSequential(PipelineHelper<T> helper, Spliterator<S> spliterator) {
return helper.wrapAndCopyInto(sinkSupplier.get(), spliterator).getAndClearState();
}
@Override
public <S> Boolean evaluateParallel(PipelineHelper<T> helper, Spliterator<S> spliterator) {
return new MatchTask<>(this, helper, spliterator).invoke();
}
}
FindOp
类路径java.util.stream.FindOps.FindOp
private static final class FindOp<T, O> implements TerminalOp<T, O> {
private final StreamShape shape;
final boolean mustFindFirst;
final O emptyValue;
final Predicate<O> presentPredicate;
final Supplier<TerminalSink<T, O>> sinkSupplier;
FindOp(boolean mustFindFirst,
StreamShape shape,
O emptyValue,
Predicate<O> presentPredicate,
Supplier<TerminalSink<T, O>> sinkSupplier) {
this.mustFindFirst = mustFindFirst;
this.shape = shape;
this.emptyValue = emptyValue;
this.presentPredicate = presentPredicate;
this.sinkSupplier = sinkSupplier;
}
@Override
public int getOpFlags() {
return StreamOpFlag.IS_SHORT_CIRCUIT | (mustFindFirst ? 0 : StreamOpFlag.NOT_ORDERED);
}
@Override
public StreamShape inputShape() {
return shape;
}
// 通过内置sinkSupplier获取Sink
@Override
public <S> O evaluateSequential(PipelineHelper<T> helper, Spliterator<S> spliterator) {
O result = helper.wrapAndCopyInto(sinkSupplier.get(), spliterator).get();
return result != null ? result : emptyValue;
}
@Override
public <P_IN> O evaluateParallel(PipelineHelper<T> helper, Spliterator<P_IN> spliterator) {
return new FindTask<>(this, helper, spliterator).invoke();
}
}
ForEachOp
类路径java.util.stream.ForEachOps.ForEachOp
static abstract class ForEachOp<T> implements TerminalOp<T, Void>, TerminalSink<T, Void> {
private final boolean ordered;
protected ForEachOp(boolean ordered) {
this.ordered = ordered;
}
@Override
public int getOpFlags() {
return ordered ? 0 : StreamOpFlag.NOT_ORDERED;
}
// 自己实现了Sink
@Override
public <S> Void evaluateSequential(PipelineHelper<T> helper, Spliterator<S> spliterator) {
return helper.wrapAndCopyInto(this, spliterator).get();
}
@Override
public <S> Void evaluateParallel(PipelineHelper<T> helper, Spliterator<S> spliterator) {
if (ordered)
new ForEachOrderedTask<>(helper, spliterator, this).invoke();
else
new ForEachTask<>(helper, spliterator, helper.wrapSink(this)).invoke();
return null;
}
@Override
public Void get() {
return null;
}
static final class OfRef<T> extends ForEachOp<T> {
final Consumer<? super T> consumer;
OfRef(Consumer<? super T> consumer, boolean ordered) {
super(ordered);
this.consumer = consumer;
}
@Override
public void accept(T t) {
consumer.accept(t);
}
}
...
}
Sink
类路径java.util.stream.Sink
interface Sink<T> extends Consumer<T> {
// 开始遍历元素之前调用该方法,通知Sink做好准备。
default void begin(long size) {}
// 所有元素遍历完成之后调用,通知Sink没有更多的元素了。
default void end() {}
// 是否可以结束操作,可以让短路操作尽早结束。
default boolean cancellationRequested() {
return false;
}
// 遍历元素时调用,接受一个待处理元素,并对元素进行处理。Stage把自己包含的操作和回调方法封装到该方法里,前一个Stage只需要调用当前Stage.accept(T t)方法就行了。
void accept(T t);
}
这里Sink的子类实现中分为两种:中间操作匿名实现ChainedReference和TerminalOp子类所提供的Sink。
ChainedReference
类路径java.util.stream.Sink.ChainedReference,这里是中间操作的默认模板父类
static abstract class ChainedReference<T, E_OUT> implements Sink<T> {
protected final Sink<? super E_OUT> downstream;
public ChainedReference(Sink<? super E_OUT> downstream) {
this.downstream = Objects.requireNonNull(downstream);
}
@Override
public void begin(long size) {
downstream.begin(size);
}
@Override
public void end() {
downstream.end();
}
@Override
public boolean cancellationRequested() {
return downstream.cancellationRequested();
}
}
在上述的中间操作管道流中都是通过匿名类继承ChainedReference实现onWrapSink(int, Sink)返回一个指定操作的Sink。
TerminalSink
这里为什么讲提供呢?这是因为不同的实现TerminalOp的子类中在实现java.util.stream.TerminalOp#evaluateSequential中都是通过helper.wrapAndCopyInto(TerminalOp子类实现提供的Sink, spliterator)中通过参数传递的方式提供的,不同的子类传递的方式不一样所以此处用了一个提供Sink
由ReduceOps中实现TerminalOp所提供的ReducingSink,它是由匿名类实现java.util.stream.ReduceOps.ReduceOp#makeSink来交付给helper.wrapAndCopyInto(makeSink(), spliterator)的。
public static <T, U> TerminalOp<T, U> makeRef(U seed, BiFunction<U, ? super T, U> reducer, BinaryOperator<U> combiner) {
Objects.requireNonNull(reducer);
Objects.requireNonNull(combiner);
class ReducingSink extends Box<U> implements AccumulatingSink<T, U, ReducingSink> {
@Override
public void begin(long size) {
state = seed;
}
@Override
public void accept(T t) {
state = reducer.apply(state, t);
}
@Override
public void combine(ReducingSink other) {
state = combiner.apply(state, other.state);
}
}
return new ReduceOp<T, U, ReducingSink>(StreamShape.REFERENCE) {
@Override
public ReducingSink makeSink() {
return new ReducingSink();
}
};
}
由ForEachOps中实现TerminalOp所提供的是this,它的提供方式就是通过this交付给helper.wrapAndCopyInto(this, spliterator)。
// 这里ForEachOp自己通过TerminalSink间接的实现了Sink
static abstract class ForEachOp<T> implements TerminalOp<T, Void>, TerminalSink<T, Void> {
@Override
public <S> Void evaluateSequential(PipelineHelper<T> helper, Spliterator<S> spliterator) {
return helper.wrapAndCopyInto(this, spliterator).get();
}
}
由MatchOps中实现TerminalOp所提供的sinkSupplier通过构造函数由外部赋值,通过Supplier接口的get()来交付给helper.wrapAndCopyInto(sinkSupplier.get(), spliterator)。
private static final class MatchOp<T> implements TerminalOp<T, Boolean> {
final Supplier<BooleanTerminalSink<T>> sinkSupplier;
@Override
public <S> Boolean evaluateSequential(PipelineHelper<T> helper,Spliterator<S> spliterator) {
return helper.wrapAndCopyInto(sinkSupplier.get(), spliterator).getAndClearState();
}
}
由FindOps中实现TerminalOp所提供的与上述MatchOps是一致的
private static final class FindOp<T, O> implements TerminalOp<T, O> {
final Supplier<TerminalSink<T, O>> sinkSupplier;
@Override
public <S> O evaluateSequential(PipelineHelper<T> helper, Spliterator<S> spliterator) {
O result = helper.wrapAndCopyInto(sinkSupplier.get(), spliterator).get();
return result != null ? result : emptyValue;
}
}
Collector
在Collector中有以下几个实现接口:
Supplier:结果类型的提供器。BiConsumer<A, T>:将元素放入结果的累加器。BinaryOperator:合并部分结果的组合器。Function<A, R>:对结果类型转换为最终结果类型的转换器。Set:保存Collector特征的集合
并行流
前述都是基于串行流的讲解,其实并行流也是基于上述的helper.wrapAndCopyInto(op.sinkSupplier.get(), spliterator)这个方法上面做的一层基于ForkJoinTask多线程框架的封装。
ForkJoinTask
ForkJoin框架的思想就是分而治之,它将一个大任务切割为多个小任务这个过程称为fork,将每个任务的执行的结果进行汇总的过程称为join。ForkJoin框架相关的接口关系图如下(图是盗的):
AbstractTask
类路径java.util.stream.AbstractTask,AbstractTask继承了在JUC中已经封装好的ForkJoinTask抽象子类java.util.concurrent.CountedCompleter。
此类基于CountedCompleter ,它是fork-join任务的一种形式,其中每个任务都有未完成子代的信号量计数,并且该任务隐式完成并在其最后一个子代完成时得到通知。 内部节点任务可能会覆盖CountedCompleter的onCompletion方法,以将子任务的结果合并到当前任务的结果中。
拆分和设置子任务链接是由内部节点的compute()完成的。 在叶节点的compute()时间,可以确保将为所有子代设置父代的子代相关字段(包括父代子代的同级链接)。
例如,执行减少任务的任务将覆盖doLeaf()以使用Spliterator对该叶节点的块执行减少Spliterator ,并覆盖onCompletion()以合并内部节点的子任务的结果:
@Override
protected ReduceTask<P_IN, P_OUT, R, S> makeChild(Spliterator<P_IN> spliterator) {
// 返回一个ForkJoinTask任务
return new ReduceTask<>(this, spliterator);
}
@Override
protected S doLeaf() {
// 其他实现大同小异
return helper.wrapAndCopyInto(op.makeSink(), spliterator);
}
@Override
public void onCompletion(CountedCompleter<?> caller) {
// 非叶子节点进行结果组合
if (!isLeaf()) {
S leftResult = leftChild.getLocalResult();
leftResult.combine(rightChild.getLocalResult());
setLocalResult(leftResult);
}
// GC spliterator, left and right child
super.onCompletion(caller);
}
AbstractTask封装了分片任务的算法模板,通过是Spliterator的trySplit()方法来实现分片的细节,详细算法源码如下(类路径:java.util.stream.AbstractTask#compute):
@Override
public void compute() {
// 将当前这个spliterator作为右节点(此时为root节点)
Spliterator<P_IN> rs = spliterator, ls;
// 评估任务的大小
long sizeEstimate = rs.estimateSize();
// 获取任务阈值
long sizeThreshold = getTargetSize(sizeEstimate);
boolean forkRight = false;
@SuppressWarnings("unchecked") K task = (K) this;
// 细节不多赘述,下面我用图来讲解算法
/**
* 根节点指定为:右边节点
* root
* split()
* left right
* left.fork()
* split()
* l r
* rs = ls
* right.fork()
* split()
* l r
* l.fork()
*/
while (sizeEstimate > sizeThreshold && (ls = rs.trySplit()) != null) {
K leftChild, rightChild, taskToFork;
task.leftChild = leftChild = task.makeChild(ls);
task.rightChild = rightChild = task.makeChild(rs);
task.setPendingCount(1);
if (forkRight) {
forkRight = false;
// 左右节点切换进行fork和split
rs = ls;
task = leftChild;
taskToFork = rightChild;
}
else {
forkRight = true;
task = rightChild;
taskToFork = leftChild;
}
// fork任务加入队列中去
taskToFork.fork();
sizeEstimate = rs.estimateSize();
}
// 将执行doLeaf底层就是单个串行流的操作
task.setLocalResult(task.doLeaf());
// 将结果组合成一个最终结果
task.tryComplete();
}
AbstractTask执行与分片流程图如下:
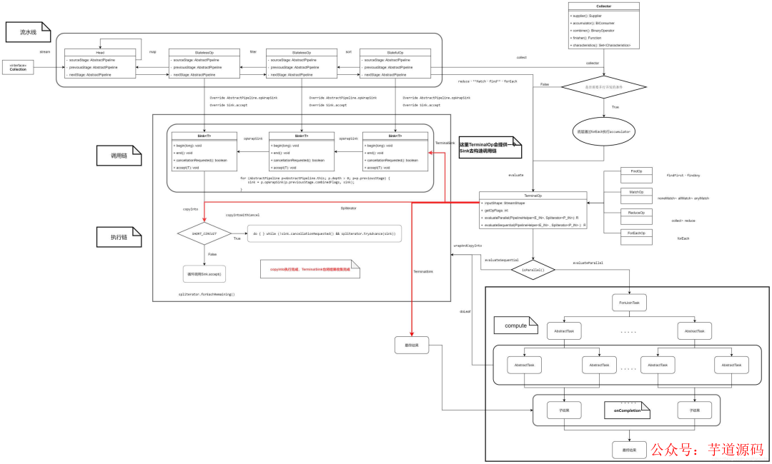
到这里Stream流的相关知识介绍到这,这里附上一副总体图来加深下印象
欢迎加入我的知识星球,一起探讨架构,交流源码。加入方式,长按下方二维码噢:

已在知识星球更新源码解析如下:
最近更新《芋道 SpringBoot 2.X 入门》系列,已经 101 余篇,覆盖了 MyBatis、Redis、MongoDB、ES、分库分表、读写分离、SpringMVC、Webflux、权限、WebSocket、Dubbo、RabbitMQ、RocketMQ、Kafka、性能测试等等内容。
提供近 3W 行代码的 SpringBoot 示例,以及超 4W 行代码的电商微服务项目。
获取方式:点“在看”,关注公众号并回复 666 领取,更多内容陆续奉上。
文章有帮助的话,在看,转发吧。
谢谢支持哟 (*^__^*)





2853

被折叠的 条评论
为什么被折叠?



