点击上方“芋道源码”,选择“设为星标”
管她前浪,还是后浪?
能浪的浪,才是好浪!
每天 10:33 更新文章,每天掉亿点点头发...
源码精品专栏
来源:bugpool.blog.youkuaiyun.com/
本篇旨在让读者对Spring AOP实现原理有一个宏观上的认识,因此会丢失一些细节,阅读本篇文章前,希望读者对Spring Ioc以及Spring AOP的使用(@Aspect)由一定了解,话不多说,直接上图
准备工作
Service类: 有find方法跟save方法,find方法前后需要缓存操作,save方法前后需要事务操作
CacheableAspect切面类: 用于在Service的find方法前后进行缓存操作
TransctionlAspect切面类: 用于在Service的save方法进行事务操作
LogAspect切面类: 记录所有Controller的请求日志
基于 Spring Boot + MyBatis Plus + Vue & Element 实现的后台管理系统 + 用户小程序,支持 RBAC 动态权限、多租户、数据权限、工作流、三方登录、支付、短信、商城等功能。
项目地址:https://github.com/YunaiV/ruoyi-vue-pro
Spring AOP自动代理时机
在service bean的创建过程中(也就是getBean("service")),AOP通过BeanPostProcess后置处理器操作进行介入 分为2种情况:
用户自定义了
targetSource,则bean的创建(实例化、填充、初始化)均由用户负责,Spring Ioc不会在管该代理目标对象traget,这种情况基本上不会发生,很多人用了几年Spring可能都不知道有它的存在正常情况下都是Spring Ioc完成代理对象target的实例化、填充、初始化。然后在初始化后置处理器中进行介入,对bean也就是service进行代理
基于微服务的思想,构建在 B2C 电商场景下的项目实战。核心技术栈,是 Spring Boot + Dubbo 。未来,会重构成 Spring Cloud Alibaba 。
项目地址:https://github.com/YunaiV/onemall
创建代理操作wrapIfNecessary
所有的重点都在wrapIfNecessary做了什么操作
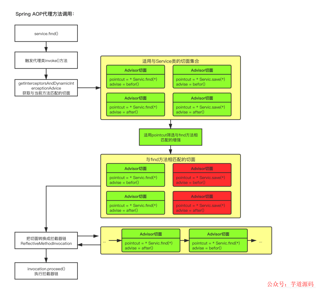
代理的方法调用
创建完代理,代理如果调用方法呢?我们以Jdk动态代理为例子,方法的调用将会触发invoke方法。
Spring AOP拦截器的执行顺序
从上面可以看出,Spring AOP的代理invoke方法,其实是拦截器的执行。
我们先了解一下Spring AOP的执行顺序,跟栈很像,后进先出
AOP拦截器执行原理
那么这个拦截器链又如何保证before在after之前呢?而且还能保证find方法的执行顺序?
这部分实现原理通过几句话是解释不完的,只能给出图大家了解个大概
具体拦截器源码:
public class MethodBeforeAdviceInterceptor implements MethodInterceptor, BeforeAdvice, Serializable {
private final MethodBeforeAdvice advice;
@Override
public Object invoke(MethodInvocation mi) throws Throwable {
// 先调用before方法
this.advice.before(mi.getMethod(), mi.getArguments(), mi.getThis());
// 继续链式调用
return mi.proceed();
}
}
public class AfterReturningAdviceInterceptor implements MethodInterceptor, AfterAdvice, Serializable {
private final AfterReturningAdvice advice;
@Override
public Object invoke(MethodInvocation mi) throws Throwable {
// 先进行链式调用
Object retVal = mi.proceed();
// 再调用afterReturning方法
this.advice.afterReturning(retVal, mi.getMethod(), mi.getArguments(), mi.getThis());
return retVal;
}
}
压轴题:Spring AOP遇上循环依赖
该部分难度系数十颗星,算是Spring源码最复杂的一块,这块弄懂可以说对Spring的理解已经达到阿里水准了。这里三言两语是不可能解释清楚的,只能贴个图,大家有个宏观上的认知。
总结
Spring AOP是Spring重要的组成部分之一,本篇只是给读者宏观上的一个认识,具体还是需要阅读源码。
欢迎加入我的知识星球,一起探讨架构,交流源码。加入方式,长按下方二维码噢:

已在知识星球更新源码解析如下:
最近更新《芋道 SpringBoot 2.X 入门》系列,已经 101 余篇,覆盖了 MyBatis、Redis、MongoDB、ES、分库分表、读写分离、SpringMVC、Webflux、权限、WebSocket、Dubbo、RabbitMQ、RocketMQ、Kafka、性能测试等等内容。
提供近 3W 行代码的 SpringBoot 示例,以及超 4W 行代码的电商微服务项目。
获取方式:点“在看”,关注公众号并回复 666 领取,更多内容陆续奉上。
文章有帮助的话,在看,转发吧。
谢谢支持哟 (*^__^*)
本文深入探讨了Spring AOP的实现原理,包括自动代理时机、代理对象创建、方法调用过程以及拦截器执行顺序。通过示例代码展示了MethodBeforeAdvice和AfterReturningAdvice的执行流程,并提到了Spring AOP在处理循环依赖时的复杂性。此外,还推荐了两个基于Spring Boot的项目实战案例。




1454

被折叠的 条评论
为什么被折叠?



