点击上方“芋道源码”,选择“设为星标”
管她前浪,还是后浪?
能浪的浪,才是好浪!
每天 10:33 更新文章,每天掉亿点点头发...
源码精品专栏
来源:cnblogs.com/chejiangyi/p/14884931.html
目标
技术目标 : 上行到消息队列api吞吐量10000条/秒,下发第三方平台1000条/秒(仅平台自身处理能力,第三方看第三方处理能力极限指标为准);保证消息中心100%高可用。
业务目标 : 对接新需求,明确消息中心的负责人(架构组),及时响应业务处理或者反馈。
产品目标 : 支持消息处理状态查询,简单的消息规范消息对接(初级开发5分钟实现接入成本),规范化消息模板办理。
需求原型
功能需求
支持阿里云短信,微信公众号,app推送,统一站内信,企业微信(应用,个人)等第三方推送。包含消息模板管理,账户管理,消息搜索,批量消息发送等。
技术方案
| 技术选型 | 优势 | 缺点 |
|---|---|---|
| rocketmq | 【性能好】单个吞吐量能达10万/秒,并行推送能力(消费能力)可以通过rocketmq的分区(分区细节需要设计)数量进行扩展。性能上面是一个亮点和优势 | 【部分功能不支持】一旦进入rocketmq队列,推送消息不可撤回。很多数据库层面的功能特性(mq不支持)在设计上就会舍弃。 |
| es | 【性能好】可以支撑上亿的数据量的关键词搜索,实时同步的性能和吞吐量都还可以。 | 【并发插入能力略差】假设消息下发吞吐量高,需要批量对消息进行同步,这样可以优化es吞吐量。高并发对es同步,es承载能力可能会出问题(可以投入测试进行验证)。 |
概要设计描述
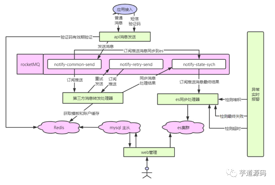
rocketmq 设计正常消息队列(正常投递消息),重试消息队列(支持多种延迟机制,发送失败重试的消息),发送结果消息队列(发送超限或者成功的消息)。
es 同步以上三种队列的消息,以最终一致性(最晚时间戳校验)保持消息信息最新。
mysql 仅支持管理模板,账号等基础管理功能。
底层框架设计、运维层面描述
统一网关: spring cloud gateway/kong,仅做api层面的路由支持。
基础框架: 选定jar包版本,es,rocketmq,实时报警,性能监控 对这些接口做二次封装,es支持sql模式插入查询;rocketmq做底层实现剥离。
业务框架: 标准输入输出http rpc等业务框架工具或协议层面支持。
服务高可用:k8s&docker 及devops 线上一体化部署的支持,要做到一键发布,一键回滚,滚动发布,不停机发版。
欢迎加入我的知识星球,一起探讨架构,交流源码。加入方式,长按下方二维码噢:

已在知识星球更新源码解析如下:
最近更新《芋道 SpringBoot 2.X 入门》系列,已经 101 余篇,覆盖了 MyBatis、Redis、MongoDB、ES、分库分表、读写分离、SpringMVC、Webflux、权限、WebSocket、Dubbo、RabbitMQ、RocketMQ、Kafka、性能测试等等内容。
提供近 3W 行代码的 SpringBoot 示例,以及超 6W 行代码的电商微服务项目。
获取方式:点“在看”,关注公众号并回复 666 领取,更多内容陆续奉上。
文章有帮助的话,在看,转发吧。
谢谢支持哟 (*^__^*)
该博客介绍了消息中心的设计目标和技术方案。目标包括高吞吐量的API接口(上行10000条/秒,下发1000条/秒)、100%高可用性以及支持多种第三方推送(如阿里云短信、微信等)。技术选型上,选择了RocketMQ作为消息队列,因其高性能但不支持消息撤回;使用Elasticsearch(ES)同步消息,应对高并发插入进行优化;MySQL用于基础管理功能。整体架构涉及SpringCloud Gateway、K8s和Docker等,确保服务高可用和运维便捷。




4653

被折叠的 条评论
为什么被折叠?



