点击上方“芋道源码”,选择“置顶公众号”
技术文章第一时间送达!
源码精品专栏
摘要: 原创出处 https://www.jianshu.com/p/c4bd37a3555b 「占小狼」欢迎转载,保留摘要,谢谢!
多年之前,从C内存的手动管理上升到java的自动GC,是历史的巨大进步。然而多年之后,netty的内存实现又曲线的回到了手动管理模式,正印证了马克思哲学观:社会总是在螺旋式前进的,没有永远的最好。的确,就内存管理而言,GC给程序员带来的价值是不言而喻的,不仅大大的降低了程序员的负担,而且也极大的减少了内存管理带来的Crash困扰,不过也有很多情况,可能手动的内存管理更为合适。
接下去准备几个篇幅对Netty的内存管理进行深入分析。
PoolChunk
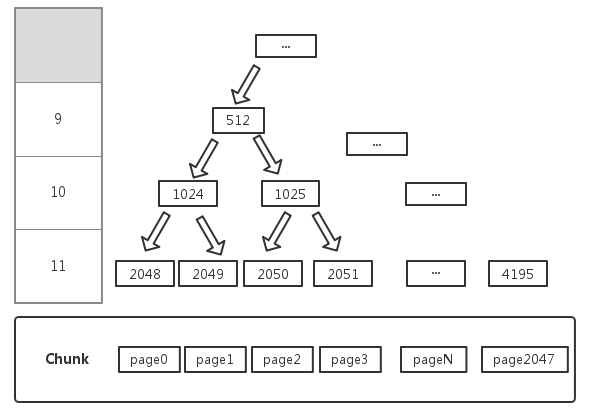
为了能够简单的操作内存,必须保证每次分配到的内存时连续的。Netty中底层的内存分配和回收管理主要由PoolChunk实现,其内部维护一棵平衡二叉树memoryMap,所有子节点管理的内存也属于其父节点。
memoryMap
poolChunk默认由2048个page组成,一个page默认大小为8k,图中节点的值为在数组memoryMap的下标。
1、如果需要分配大小8k的内存,则只需要在第11层,找到第一个可用节点即可。
2、如果需要分配大小16k的内存,则只需要在第10层,找到第一个可用节点即可。
3、如果节点1024存在一个已经被分配的子节点2048,则该节点不能被分配,如需要分配大小16k的内存,这个时候节点2048已被分配,节点2049未被分配,就不能直接分配节点1024,因为该节点目前只剩下8k内存。
poolChunk内部会保证每次分配内存大小为8K*(2n),为了分配一个大小为chunkSize/(2k)的节点,需要在深度为k的层从左开始匹配节点,那么如何快速的分配到指定内存?
memoryMap初始化:
memoryMap = new byte[maxSubpageAllocs << 1];
depthMap = new byte[memoryMap.length];
int memoryMapIndex = 1;
for (int d = 0; d <= maxOrder; ++ d) { // move down the tree one level at a time
int depth = 1 << d;
for (int p = 0; p < depth; ++ p) {
// in each level traverse left to right and set value to the depth of subtree
memoryMap[memoryMapIndex] = (byte) d;
depthMap[memoryMapIndex] = (byte) d;
memoryMapIndex ++;
}
}
memoryMap数组中每个位置保存的是该节点所在的层数,有什么作用?对于节点512,其层数是9,则:
1、如果memoryMap[512] = 9,则表示其本身到下面所有的子节点都可以被分配;
2、如果memoryMap[512] = 10, 则表示节点512下有子节点已经分配过,则该节点不能直接被分配,而其子节点中的第10层还存在未分配的节点;
3、如果memoryMap[512] = 12 (即总层数 + 1), 可分配的深度已经大于总层数, 则表示该节点下的所有子节点都已经被分配。
下面看看如何向PoolChunk申请一段内存:
long allocate(int normCapacity) {
if ((normCapacity & subpageOverflowMask) != 0) { // >= pageSize
return allocateRun(normCapacity);
} else {
return allocateSubpage(normCapacity);
}
}
1、当需要分配的内存大于pageSize时,使用allocateRun实现内存分配。
2、否则使用方法allocateSubpage分配内存,在allocateSubpage实现中,会把一个page分割成多段,进行内存分配。
这里先看看allocateRun是如何实现的:
private long allocateRun(int normCapacity) {
int d = maxOrder - (log2(normCapacity) - pageShifts);
int id = allocateNode(d);
if (id < 0) {
return id;
}
freeBytes -= runLength(id);
return id;
}
1、normCapacity是处理过的值,如申请大小为1000的内存,实际申请的内存大小为1024。
2、d = maxOrder - (log2(normCapacity) - pageShifts) 可以确定需要在二叉树的d层开始节点匹配。
其中pageShifts默认值为13,为何是13?因为只有当申请内存大小大于2^13(8192)时才会使用方法allocateRun分配内存。
3、方法allocateNode实现在二叉树中进行节点匹配,具体实现如下:
private int allocateNode(int d) {
int id = 1;
int initial = - (1 << d);
//value(id)=memoryMap[id]
byte val = value(id);
if (val > d) { // unusable
return -1;
}
while (val < d || (id & initial) == 0) { // id & initial == 1 << d for all ids at depth d, for < d it is 0
id <<= 1;
val = value(id);
if (val > d) {
id ^= 1;
val = value(id);
}
}
byte value = value(id);
assert value == d && (id & initial) == 1 << d : String.format("val = %d, id & initial = %d, d = %d",
value, id & initial, d);
setValue(id, unusable); // mark as unusable
updateParentsAlloc(id);
return id;
}
1、从根节点开始遍历,如果当前节点的 val<d ,则通过 id <<=1 匹配下一层;
2、如果val > d,则表示存在子节点被分配的情况,而且剩余节点的内存大小不够,此时需要在兄弟节点上继续查找;
3、分配成功的节点需要标记为不可用,防止被再次分配,在memoryMap对应位置更新为12;
4、分配节点完成后,其父节点的状态也需要更新,并可能引起更上一层父节点的更新,实现如下:
private void updateParentsAlloc(int id) {
while (id > 1) {
int parentId = id >>> 1;
byte val1 = value(id);
byte val2 = value(id ^ 1);
byte val = val1 < val2 ? val1 : val2;
setValue(parentId, val);
id = parentId;
}
}
比如节点2048被分配出去,更新过程如下:
memoryMap节点更新
到目前为止,基于poolChunk的节点分配已经完成。
如果你对 Dubbo 感兴趣,欢迎加入我的知识星球一起交流。

目前在知识星球(https://t.zsxq.com/2VbiaEu)更新了如下 Dubbo 源码解析如下:
01. 调试环境搭建
02. 项目结构一览
03. 配置 Configuration
04. 核心流程一览
05. 拓展机制 SPI
06. 线程池
07. 服务暴露 Export
08. 服务引用 Refer
09. 注册中心 Registry
10. 动态编译 Compile
11. 动态代理 Proxy
12. 服务调用 Invoke
13. 调用特性
14. 过滤器 Filter
15. NIO 服务器
16. P2P 服务器
17. HTTP 服务器
18. 序列化 Serialization
19. 集群容错 Cluster
20. 优雅停机
21. 日志适配
22. 状态检查
23. 监控中心 Monitor
24. 管理中心 Admin
25. 运维命令 QOS
26. 链路追踪 Tracing
...
一共 60 篇++
294

被折叠的 条评论
为什么被折叠?



