spark 通讯模块.md -- (v-2.4.0)
- 不同服务器上的不同角色(Driver,Master,worker)之间相互通信, 通过基于Netty的RPC通信框架实现
- 性能好--无锁化的串行设计,零拷贝,内存池
概要
- Netty 基础
- Spark rpc 主要组件
- 应用场景
Netty基础
spark rpc 基础组件及功能介绍(在common模块下)
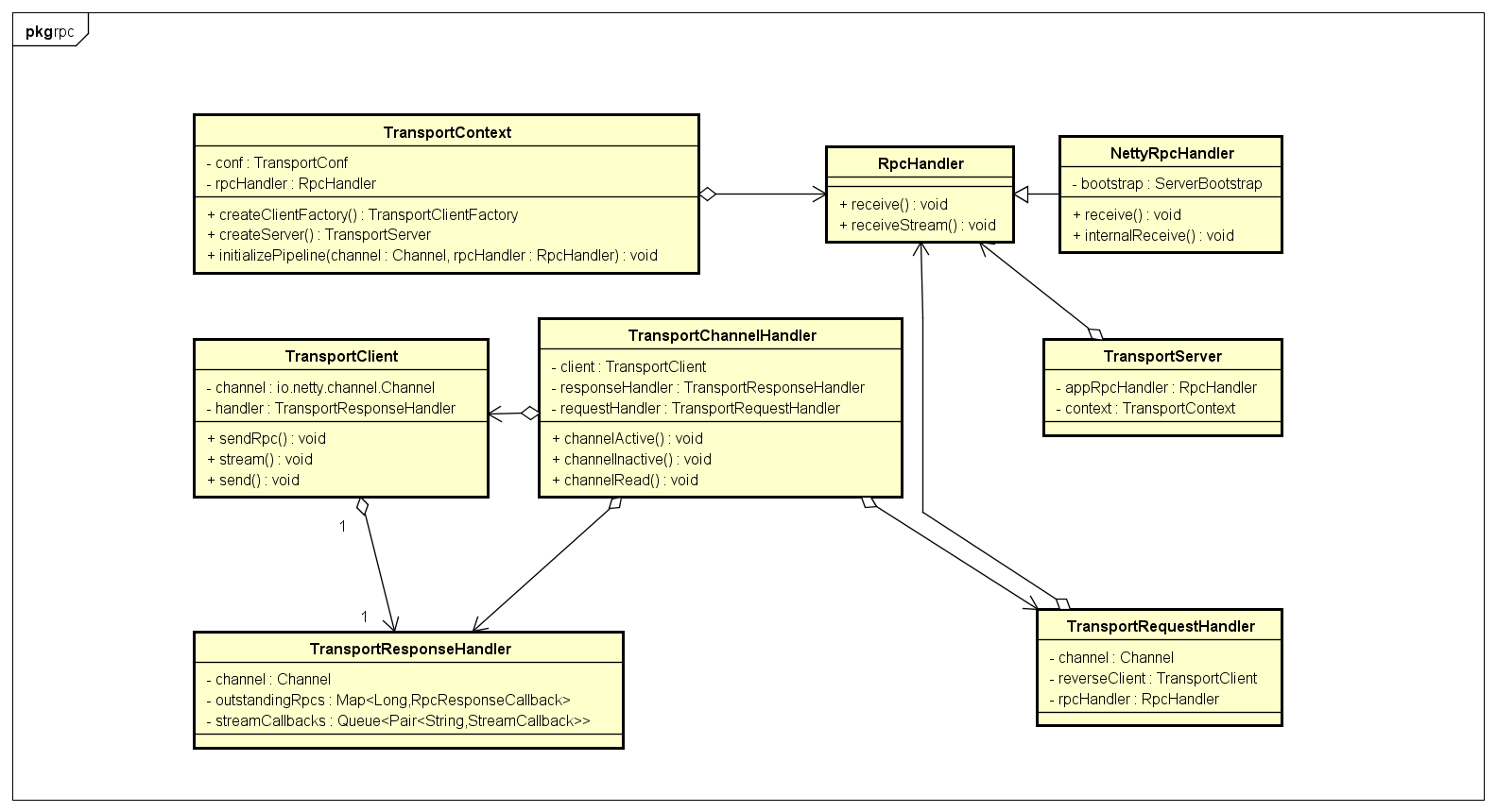
- org.apache.spark.network.TransportContext
- 创建TransportServer 与 TransportClientFactory 所需要的上下文信息,通过TransportChannelHandler 设置 netty channel 管道。
- TransportClientFactory : 用户创建TransportClient的工厂类
- 维护一个与其他主机的连接池,相同主机返回相同的TransportClient
- 为所有TransportClient,提供一个共享的线程池
- TransportClient: 发送请求到服务器,并处理服务器的响应消息,线程安全,可以多线程调用
- 提供了两种通讯协议
- control-plane RPCs (面向控制): 用于远程调用,信息交互,调用频繁,数据量小
- client.sendRPC(new OpenFile("/foo"))
- data-plane(面向数据传输) : 用于大数据块传输
- client.fetchChunk(streamId = 100, chunkIndex = 0, callback)
- control-plane RPCs (面向控制): 用于远程调用,信息交互,调用频繁,数据量小
- 包含一个Channel : 与指定服务器的链路连接
- 提供了两种通讯协议
- TransportServer: 通常netty server 启动流程
- netty 的server 接收并处理来自客户端的请求
- 通过传入特定的RpcHandler 实现业务逻辑处理
- List bootstraps: 当客户端连接时,一系列自定义客户端channel设置,如SASL权限认证等
- TransportChannelHandler:基于netty channel的 消息处理封装
- 消息处理的通用抽象
- 在相互通讯的过程中,服务器启动端口监听来自客户端的消息并处理,同时会把响应结果返回给客户端,客户端连接的端口发送消息,并接收处理来自服务端的响应信息
- 服务端 和 客户端都需要接收消息,通过RequestMessage 与 ResopnseMessage区分消息类型,本质上都是接收消息
- 一旦客户端连接服务端后,每个TransportChannelHandler包含一个TransportClient,服务端也可以给client 发送RequestMessage
- 所以在服务端和客户端通讯过程中,channlHandler处理是对等的,在服务端和客户端netty初始化的时候都用这个channelHandler
- 详细参考TransportContext.initializePipeline方法,被添加到Netty的channl中作为handler
- 在初始化TransportChannelHandler的时候,同时初始化了:
- TransportResponseHandler : 响应处理器
- TransportClient(channel, responseHandler) : 客户端(Remote端)
- TransportRequestHandler(channel, client,rpcHandler)) : 请求处理器,接收到消息并处理,并且附带了接收端的client,在NettyRpcHanddler中通过client获取地址信息。
- 在初始化TransportChannelHandler的时候,同时初始化了:
- 在相互通讯的过程中,服务器启动端口监听来自客户端的消息并处理,同时会把响应结果返回给客户端,客户端连接的端口发送消息,并接收处理来自服务端的响应信息
- 主要成员变量:
- TransportRequestHandler: 请求消息的处理器
- rpc相关消息处理是委托给rpcHandler处理如:NettyRpcHandler
- 请求消息主要分类:
- ChunkFetchRequest : 请求一个数据块
- RpcRequest : rpc请求
- OneWayMessage : 单向请求
- StreamRequest:流数据请求
- UploadStream: 上传流数据请求
- TransportResponseHandler: 响应消息的处理器
- outstandingRpcs:一个key为requestId,value为RpcResponseCallback的map
- TransportClient发送sendRpc消息时,会生成一个requestId,以及绑定响应的回调函数
- 当sendRpc发送成功并接收到响应消息时,会通过requestId找到对应的回调函数执行回调
- 响应消息分类:
- ChunkFetchSuccess,ChunkFetchFailure:拉取数据块成功,失败
- RpcResponse: rpc请求响应
- StreamResponse: 流处理请求响应
- outstandingRpcs:一个key为requestId,value为RpcResponseCallback的map
- TransportRequestHandler: 请求消息的处理器
- 消息处理的通用抽象
基础类图
概要
- TransportContext主要用户创建TransportServer,以及TransportClient,并且维护了初始化需要的上下文信息
- TransportChannelHandler 为 Netty channler消息处理的核心类
- 首先,消息被分为了RequestMessage 与 ResponseMessage,第一次发送的为请求消息,响应消息一定有之前对应的一个请求消息
- 服务端和客户端都通过这个channelHandler处理
- 客户端通过channel发送消息,服务端接收到的就是RequestMessage,委托给TransportRequestHandler处理
- TransportRequestHandler会根据消息的具体类型如RpcRequestMessage转交给TransportContext初始化绑定的RpcHandler处理如:NettyRpcHandler,完成对应消息的具体业务逻辑
- 服务端处理业务逻辑完成后会调用注册回调函数,将处理结果通过channel返回给客户端
- 客户端channel接收到ResponseMessage,委托给TransportResponseHanndler处理,根据请求Id,找到客户端发送对应请求的回调函数RpcResponseCallback的onsucdess方法,完成请求响应完成的业务逻辑
- 客户端通过channel发送消息,服务端接收到的就是RequestMessage,委托给TransportRequestHandler处理
Rpc消息基础流程图
模拟测试代码
- spark/core/mock/communication -- spark 通信模块
- 测试启动类NetworkClientTest,NetworkServerTest
TODO 数据传输相关
spark rpc 封装组件(core模块)
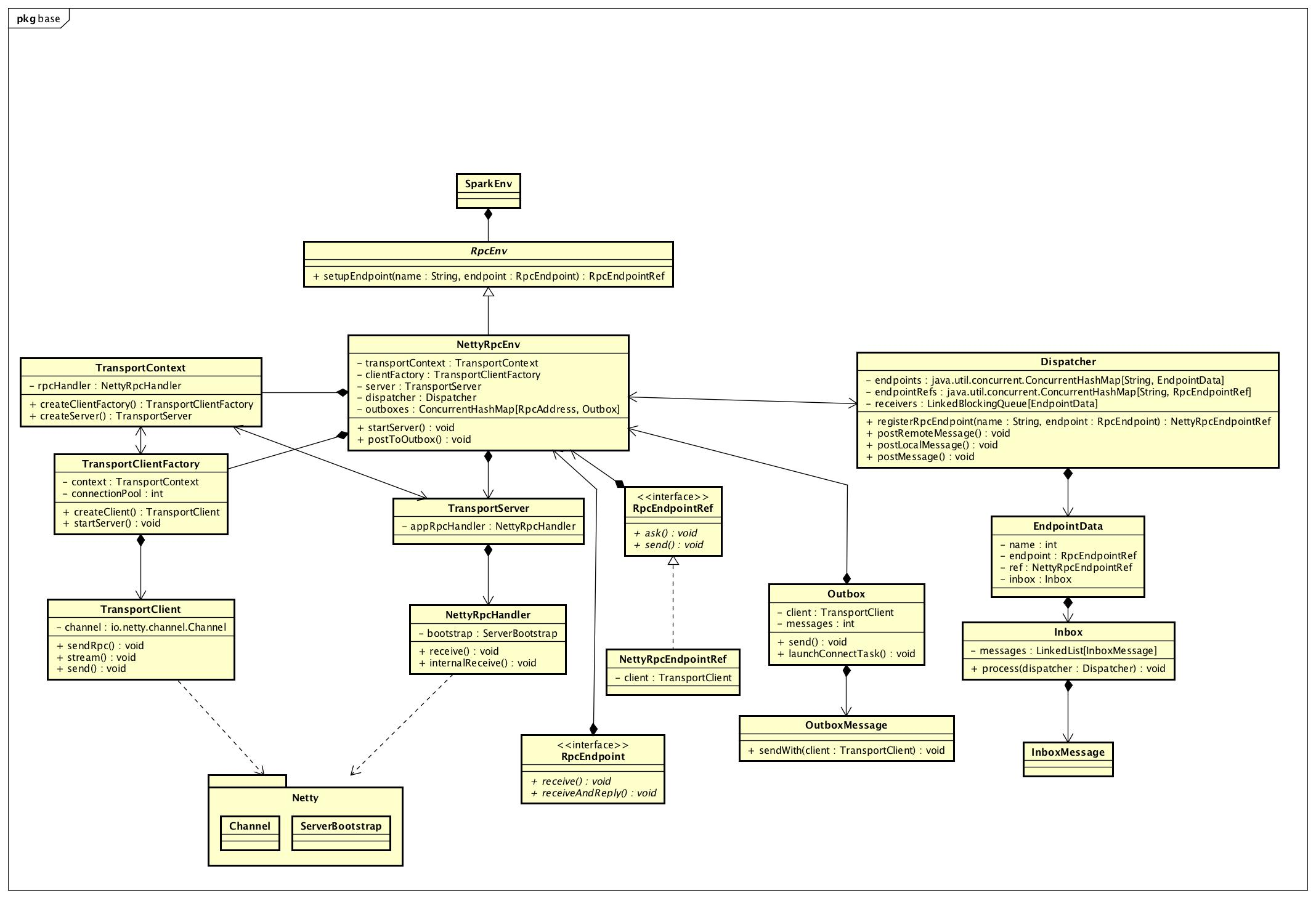
- RpcEnv: 上层抽象的rpc环境信息,包含主要通信对象
- 基础组件
- RpcEndpoint : RPC终端对象的抽象,定义了rpc 通信终端的生命周期,以及处理接收到的消息
- 主要方法:receive,receiveAndReply,由各种业务情况实现逻辑
- 会有各种各样的RpcEndpoint实现
- RpcEndpointRef : 一个远端RPC终端的引用,定义了一些发送消息的接口,用来给远端发送消息
- 主要方法: send, ask
- NettyRpcEndpointRef实现类,主要是发送消息,基础通信实现
- 初始化只需要url地址
- 通过setupEndpointRef初始化并注册,或者从接受到消息中获取 //TODO
- RpcEndpoint : RPC终端对象的抽象,定义了rpc 通信终端的生命周期,以及处理接收到的消息
- setupEndpoint(name: String, endpoint: RpcEndpoint): RpcEndpointRef
- 给定一个名称,注册该rpc终端,并返回该rpc终端的引用
- rpc终端(RpcEndpoint)用来处理接收到的消息,引用(RpcEndpointRef)用来给远端RPC发送消息
- 给定一个名称,注册该rpc终端,并返回该rpc终端的引用
- 基础组件
- NettyRpcEnv: netty的RpcEnv实现
- 主要成员:
- dispatcher: Dispatcher 负责接收消息的投递路由
- transportContext:TransportContext ,负责netty client ,netty server 的创建和初始化
- 主要方法:
- startServer: 创建netty server
- createClient: 创建 netty client
- setupEndpoint : 注册终端方法
- 发送消息方法:
- send , ask
- 主要成员:
- Inbox & Outbox
- Inbox : 消息接受信箱,相当于一个接收到消息的队列,异步缓冲,提高吞吐量,及并行处理
- process方法为具体消息的处理
- Dispatcher初始化的时候专门有一个dispatcher-event-loop线程池,会多线程并发处理消息
- process方法为具体消息的处理
- Outbox : 发送消息信箱
- send方法发送消息,outbox内部起了一个线程,将发送信箱的消息发送出去
- Inbox : 消息接受信箱,相当于一个接收到消息的队列,异步缓冲,提高吞吐量,及并行处理
- Dispatcher : 封装的消息路由组件,将接收到的消息传递给合适的 endpoint 处理
- 维护了一组rpc终端以及终端的引用ref
- 新的RpcEndpoint 终端会被注册进来
- 主要方法:
- postToAll:给所有注册的终端发送消息
- postRemoteMessage :发送消息给远程终端
- postLocalMessage : 发送消息给本地终端
- postMessage : 发送消息给指定的终端,实际上只是先将消息放入指定终端对于的Inbox接收信箱中
- 通信方式:
- 本地发送消息到远端
- 本地发送消息给本地其他终端
- 接收本地消息并处理
- 接收远端消息并处理
- 主要消息对象
- InboxMessage : 收件箱的消息,会被发送到合适的终端处理,主要在Dispatcher中使用
- OneWayMessage: 最终调用endpoint.receive,不需要响应消息
- RpcMessage : 最终调用endpoint.receiveAndReply,消息处理后返回响应消息
- OutboxMessage
- OneWayOutboxMessage
- RpcOutboxMessage`
- InboxMessage : 收件箱的消息,会被发送到合适的终端处理,主要在Dispatcher中使用
[基础类图]
核心流程图
模拟代码
- test.core 测试core的模拟代码,模拟nettyRpcEnv的使用
- 模拟driver注册到master的过程
- TestMaster: 模拟Master启动NettyServer,实现了ThreadSafeRpcEndpoint的receive接口,处理driver发送的注册消息
- TestDriver:模拟Driver端,通过ClientEndpointMock给master发送注册消息,并接收master发送的注册成功信息
- driver 发送的注册消息 和 master发送的注册完成消息都时单向的消息。
RpcEnv的初始化
- 需要用到 RpcEnv通信的主体对象为:
- Master对象(org.apache.spark.deploy.master.Master),包含一个rpcEnv对象,Master节点的入口类
- Worker对象(org.apache.spark.deploy.worker.Worker),包含一个rpcEnv对象,Worker节点的入口类
- Driver程序需要初始化SparkContext,其中包含了rpcEnv
- RpcEndpoint 与 RpcEndpointRef 初始化
- TransportChannelHandler的初始化
- TransportResponseHandler,TransportClient,TransportRequestHandler一起初始化
- TransportClient的初始化
- TransportClientFactory.createClient方法创建client,基本流程就是Netty client的初始化类似
- 在初始化channl的时候会调用TransportContext的initializePipeline方法,初始化TransportChannelHandler
- 会直接连接一次服务器,bootstrap.connect(address),把TransportClient , channel获取到,
- 返回client之前执行一组TransportClientBootstrap,预处理client,如:SASL authentication tokens
- TransportServer的初始化
- netty server初始化类似,channelHandler也使用了通过TransportContext的initializePipeline方法,初始化的TransportChannelHandler
应用案例
driver 初始化与 Master 节点通信,注册到master
- Driver 启动是需要初始化SparkContext,其中rpcEnv,SchedulerBackend也会初始化
- 以StandaloneSchedulerBackend为例,启动时会初始化StandaloneAppClient对象rpcEnv被传入该对象,负责与spark standalone 集群通信
- StandaloneAppClient 主要组件
- ClientEndpoint 以 AppClient名字被注册到 rpcEnv
- ClientEndpoint:
- tryRegisterAllMasters:封装了向master 发送RegisterApplication 注册消息
- 通过rpcEnv.setupEndpointRef(masterAddress, Master.ENDPOINT_NAME) 初始化master endpointRef 并注册到Dispatcher
- SparkContext中配置的masterUrl就可以初始化RpcEndpointRef
- 通过rpcEnv.setupEndpointRef(masterAddress, Master.ENDPOINT_NAME) 初始化master endpointRef 并注册到Dispatcher
- receive:接收master的响应消息处理,不需要再响应
- RegisteredApplication : 注册成功返回消息--来自master
- ApplicationRemoved: master 删除当前driver
- ExecutorAdded , ExecutorUpdated : executoer信息相关
- WorkerRemoved: worker移除消息
- receiveAndReply:master响应消息交互
- StopAppClient : master 停止app, 并返回master UnregisterApplication取消注册 -- 来自driver
- RequestExecutors : 向master请求executor -- 来自driver
- tryRegisterAllMasters:封装了向master 发送RegisterApplication 注册消息
- 基础流程
- driver一系列初始化,StandaloneAppClient初始化的时候将ClientEndpoint注册到RPCEnv,可以开始处理投递到AppClient这个终端的消息
- ClientEndpoint 初始化的时候通过SparkContext配置的masterurl初始化master endpointRef并注册到RpcEnv
- 通过masterRef 给master发送 RegisterApplication 消息,将driver注册到master
- 发送的消息中附带了ClientEndpoint的引用endpointRef返回给driver
- master本身实现了RpcEndpoint接口,RegisterApplication消息会被接收并处理,将结果消息RegisteredApplication返回给driver
- master从接收到的RegisterApplication中可以获取ClientEndpoint的ref,通过这个引用返回消息给ClientEndpoint
- 同时clientendpoint被master记录,可以发送一些集群变化消息给driver,如worker添加,删除,executor添加更新等




9427

被折叠的 条评论
为什么被折叠?



