一、Spring核心模块介绍

1. Spring Core:
Core封装包是框架的最基础部分,提供IOC和依赖注入特性。这里的基础概念是BeanFactory,它提供对Factory模式的经典实现来消除对程序性单例模式的需要,并真正地允许你从程序逻辑中分离出依赖关系和配置。
2.Spring Context:
构建于Core封装包基础上的 Context封装包,提供了一种框架式的对象访问方法,有些象JNDI注册器。Context封装包的特性得自于Beans封装包,并添加了对国际化(I18N)的支持(例如资源绑定),事件传播,资源装载的方式和Context的透明创建,比如说通过Servlet容器。
3.Spring DAO:
DAO (Data Access Object)提供了JDBC的抽象层,它可消除冗长的JDBC编码和解析数据库厂商特有的错误代码。 并且,JDBC封装包还提供了一种比编程性更好的声明性事务管理方法,不仅仅是实现了特定接口,而且对所有的POJOs(plain old Java objects)都适用。
4.Spring ORM:
ORM 封装包提供了常用的“对象/关系”映射APIs的集成层。 其中包括JPA、JDO、Hibernate 和 iBatis 。利用ORM封装包,可以混合使用所有Spring提供的特性进行“对象/关系”映射,如前边提到的简单声明性事务管理。
5.Spring AOP:
Spring的 AOP 封装包提供了符合AOP Alliance规范的面向方面的编程实现,让你可以定义,例如方法拦截器(method-interceptors)和切点(pointcuts),从逻辑上讲,从而减弱代码的功能耦合,清晰的被分离开。而且,利用source-level的元数据功能,还可以将各种行为信息合并到你的代码中。
6.Spring Web:
Spring中的 Web 包提供了基础的针对Web开发的集成特性,例如多方文件上传,利用Servlet listeners进行IOC容器初始化和针对Web的ApplicationContext。当与WebWork或Struts一起使用Spring时,这个包使Spring可与其他框架结合。
7.Spring Web MVC:
Spring中的MVC封装包提供了Web应用的Model-View-Controller(MVC)实现。Spring的MVC框架并不是仅仅提供一种传统的实现,它提供了一种清晰的分离模型,在领域模型代码和Web Form之间。并且,还可以借助Spring框架的其他特性。
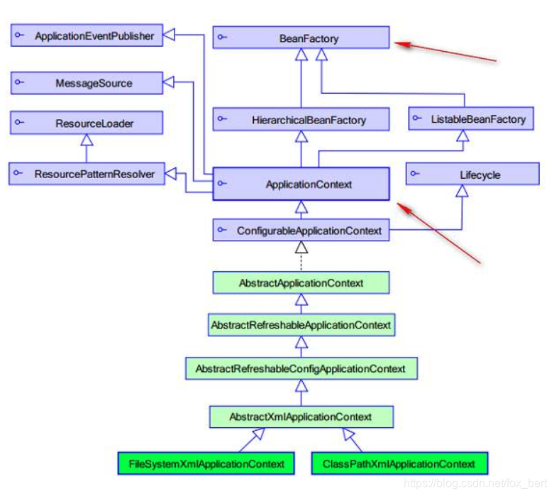
二、BeanFactory、ApplicationContext和FactoryBean的区别
1、 BeanFactory 和 ApplicationContext 的区别
Spring提供了两种不同的 IOC 容器,一个是BeanFactory,另外一个是ApplicationContext,它们都是Java interface,ApplicationContext 继承于 BeanFactory【ApplicationContext继承ListableBeanFactory;它们都可以用来配置XML属性,也支持属性的自动注入。而ListableBeanFactory继承BeanFactory】,BeanFactory 和 ApplicationContext 都提供了一种方式,使用getBean("bean name")获取bean
Spring IOC容器初始化的过程
什么是IOC容器呢? 所谓的IOC容器是指的spring bean 工厂里面Map存储结构 (存储了bean的实例)
BeanFactory:BeanFactory 是 IoC 容器的顶级接口,是IoC容器的最基础实现,也是访问Spring容器的根接口,负责对bean的创建,访问等工作。实现类功能比较单一,BeanFactory接口实现的容器,特点是在每次获取对象时才会创建对象。
ApplicationContext:继承了BeanFactory接口,拥有BeanFactory的全部功能,并且扩展了很多高级特性,每次容器启动时就会创建所有的对象。

两者装载bean的区别
BeanFactory:BeanFactory在启动的时候不会去实例化Bean,中有从容器中拿Bean的时候才会去实例化;
延迟实例化的优点:
- 应用启动的时候占用资源很少;对资源要求较高的应用,比较有优势;
ApplicationContext:ApplicationContext在启动的时候就把所有的Bean全部实例化了。它还可以为Bean配置lazy-init=true来让Bean延迟实例化;
不延迟实例化的优点:
- 所有的Bean在启动的时候都加载,系统运行的速度快;
- 在启动的时候所有的Bean都加载了,我们就能在系统启动的时候,尽早的发现系统中的配置问题
- 建议web应用,在启动的时候就把所有的Bean都加载了。(把费时的操作放到系统启动中完成)
2、FactoryBean
首先它是一个Bean,但又不仅仅是一个Bean。它是一个能 生产 或 修饰 对象生成的工厂Bean,类似于设计模式中的工厂模式和装饰器模式。它能在需要的时候生产一个对象,且不仅仅限于它自身,它能返回任何Bean的实例
BeanFactory:
1: 负责生产和管理bean的一个工厂。
2:事IOC容器的核心接口,它的职责包括:实例化、定位、配置应用程序中的对象及建立这些对象的依赖。
3:多种实现:如 DefaultListableBeanFactory、XmlBeanFactory、ApplicationContext等,其中XmlBeanFactory就是常用的一个,该实现将以XML方式描述组成应用的对象及对象间的依赖关系。
三、Spring IOC容器启动加载流程(重点)
整体流程如此图

1、Bean信息扫描加载进Bean定义信息注册表(BeanDefiniton)

2、Bean的生命周期(创建流程)
核心流程就几个:getBean --》 实例化 --》 填充属性 --》 初始化 --》加入IOC容器
- 实例化有拆分流程:在内存开辟空间,实例化对象的属性都是默认值
- 填充属性有拆分流程:三级缓存循环依赖问题的流程
- 初始化有拆分流程:一系列的 Aware--》一系列的 PostProcessor

四、Bean的生命周期
Spring bean的生命周期颇为复杂,以下是整个过程,参考org.springframework.beans.factory.BeanFactory
在传统的Java应用中,bean的生命周期很简单,使用Java关键字 new 进行Bean 的实例化,然后该Bean 就能够使用了。一旦bean不再被使用,则由Java自动进行垃圾回收。
相比之下,Spring管理Bean的生命周期就复杂多了,正确理解Bean 的生命周期非常重要,因为Spring对Bean的管理可扩展性非常强,下面展示了一个Bean的构造过程

Bean 的生命周期
如上图所示,Bean 的生命周期还是比较复杂的,下面来对上图每一个步骤做文字描述:
-
Spring启动,查找并加载需要被Spring管理的bean,进行Bean的实例化
-
Bean实例化后对将Bean的引入和值注入到Bean的属性中
-
如果Bean实现了BeanNameAware接口,Spring将Bean的Id传递给setBeanName()方法
-
如果Bean实现了BeanFactoryAware接口,Spring将调用setBeanFactory()方法,将BeanFactory容器实例传入
-
如果Bean实现了ApplicationContextAware接口,Spring将调用Bean的setApplicationContext()方法,将应用上下文的引用传入到bean中
-
如果Bean实现了BeanPostProcessor接口,Spring就将调用他们的postProcessBeforeInitialization()方法
-
如果Bean 实现了InitializingBean接口,Spring将调用他们的afterPropertiesSet()方法。类似的,如果bean使用init-method声明了初始化方法,该方法也会被调用
-
如果Bean 实现了BeanPostProcessor接口,Spring就将调用他们的postProcessAfterInitialization()方法
-
此时,Bean已经准备就绪,可以被应用程序使用了。他们将一直驻留在应用上下文中,直到应用上下文被销毁。
-
如果Bean实现了DisposableBean接口,Spring将调用它的destory()接口方法,同样,如果bean使用了destory-method 声明销毁方法,该方法也会被调用
上面是Spring 中Bean的核心接口和生命周期,面试回答上述过程已经足够了。但是翻阅JavaDoc文档发现除了以上接口外,还有另外的初始化过程涉及的接口:
摘自org.springframework.beans.factory.BeanFactory, 全部相关接口如下,上述已有的就不用着重标注,把额外的相关接口着重标注下

Bean 完整的生命周期
文字解释如下:
————————————初始化————————————
-
BeanNameAware.setBeanName() 在创建此bean的bean工厂中设置bean的名称,在普通属性设置之后调用,在InitializinngBean.afterPropertiesSet()方法之前调用
-
BeanClassLoaderAware.setBeanClassLoader(): 在普通属性设置之后,InitializingBean.afterPropertiesSet()之前调用 -
BeanFactoryAware.setBeanFactory() : 回调提供了自己的bean实例工厂,在普通属性设置之后,在InitializingBean.afterPropertiesSet()或者自定义初始化方法之前调用
-
EnvironmentAware.setEnvironment(): 设置environment在组件使用时调用 -
EmbeddedValueResolverAware.setEmbeddedValueResolver(): 设置StringValueResolver 用来解决嵌入式的值域问题 -
ResourceLoaderAware.setResourceLoader(): 在普通bean对象之后调用,在afterPropertiesSet 或者自定义的init-method 之前调用,在 ApplicationContextAware 之前调用。 -
ApplicationEventPublisherAware.setApplicationEventPublisher(): 在普通bean属性之后调用,在初始化调用afterPropertiesSet 或者自定义初始化方法之前调用。在 ApplicationContextAware 之前调用。 -
MessageSourceAware.setMessageSource(): 在普通bean属性之后调用,在初始化调用afterPropertiesSet 或者自定义初始化方法之前调用,在 ApplicationContextAware 之前调用。 -
ApplicationContextAware.setApplicationContext(): 在普通Bean对象生成之后调用,在InitializingBean.afterPropertiesSet之前调用或者用户自定义初始化方法之前。在ResourceLoaderAware.setResourceLoader,ApplicationEventPublisherAware.setApplicationEventPublisher,MessageSourceAware之后调用。
-
ServletContextAware.setServletContext(): 运行时设置ServletContext,在普通bean初始化后调用,在InitializingBean.afterPropertiesSet之前调用,在 ApplicationContextAware 之后调用注:是在WebApplicationContext 运行时 -
BeanPostProcessor.postProcessBeforeInitialization() : 将此BeanPostProcessor 应用于给定的新bean实例 在任何bean初始化回调方法(像是InitializingBean.afterPropertiesSet或者自定义的初始化方法)之前调用。这个bean将要准备填充属性的值。返回的bean示例可能被普通对象包装,默认实现返回是一个bean。
-
BeanPostProcessor.postProcessAfterInitialization() : 将此BeanPostProcessor 应用于给定的新bean实例 在任何bean初始化回调方法(像是InitializingBean.afterPropertiesSet或者自定义的初始化方法)之后调用。这个bean将要准备填充属性的值。返回的bean示例可能被普通对象包装
-
InitializingBean.afterPropertiesSet(): 被BeanFactory在设置所有bean属性之后调用(并且满足BeanFactory 和 ApplicationContextAware)。
————————————销毁————————————
在BeanFactory 关闭的时候,Bean的生命周期会调用如下方法:
-
DestructionAwareBeanPostProcessor.postProcessBeforeDestruction(): 在销毁之前将此BeanPostProcessor 应用于给定的bean实例。能够调用自定义回调,像是DisposableBean 的销毁和自定义销毁方法,这个回调仅仅适用于工厂中的单例bean(包括内部bean) -
实现了自定义的destory()方法
在 Spring 中,那些组成应用程序的主体及由 Spring IOC 容器所管理的对象,被称之为 bean。简单地讲,bean 就是由 IOC 容器初始化、装配及管理的对象,除此之外,bean 就与应用程序中的其他对象没有什么区别了。而 bean 的定义以及 bean 相互间的依赖关系将通过配置元数据来描述。
Spring Bean的完整生命周期从创建Spring容器开始,直到最终Spring容器销毁Bean,这其中包含了一系列关键点。


1、各种接口方法分类
Bean的完整生命周期经历了各种方法调用,这些方法可以划分为以下几类:
- Bean自身的方法:这个包括了Bean本身调用的方法和通过配置文件中<bean>的init-method 和 destroy-method指定的方法
- Bean级生命周期接口方法:这个包括了BeanNameAware、BeanFactoryAware、InitializingBean 和 DiposableBean这些接口的方法
- 容器级生命周期接口方法:这个包括了InstantiationAwareBeanPostProcessor 和 BeanPostProcessor 这两个接口实现,一般称它们的实现类为“后处理器”。
- 工厂后处理器接口方法:这个包括了AspectJWeavingEnabler, ConfigurationClassPostProcessor, CustomAutowireConfigurer等等非常有用的工厂后处理器 接口的方法。工厂后处理器也是容器级的。在应用上下文装配配置文件之后立即调用。
只有四个!
是的,Spring Bean的生命周期只有这四个阶段。把这四个阶段和每个阶段对应的扩展点糅合在一起虽然没有问题,但是这样非常凌乱,难以记忆。要彻底搞清楚Spring的生命周期,首先要把这四个阶段牢牢记住。实例化和属性赋值对应构造方法和setter方法的注入,初始化和销毁是用户能自定义扩展的两个阶段。在这四步之间穿插的各种扩展点,稍后会讲。
- 实例化 Instantiation
- 属性赋值 Populate
- 初始化 Initialization
- 销毁 Destruction
实例化 -> 属性赋值 -> 初始化 -> 销毁
IoC容器的初始化过程
一.Resource的定位
也就是BeanDefinition的资源定位,ResourceLoader接口完成,方式包括ClassPathContextResource,FileSystemContextResource,SerlvetContextResource
二.BeanDefinition载入
将配置文件中的Bean,表示成IoC容器中的数据结构BeanDefinition,使IoC容器可以对其管理
三.向IoC容器中注册BeanDefinition
将BeanDefinition注册到IoC中的HashMap中
四.依赖注入
lazy-init:在IoC容器中实例化时查找其的依赖,并将依赖设置为其的属性
正常是在第一次getBean时进行依赖注入
五.初始化Bean
回调设置的postProcessBeforeInitialization/postProcessAfterInitialization,执行初始化方法
Bean的生命周期
1.Bean实例的创建(一,二,三)
2.为Bean设置属性(四)
3.调用Bean的初始化方法(五)
4.通过IoC容器使用Bean
5.当容器销毁时,调用Bean的销毁方法
五、Bean 的生命周期验证
为了验证Bean生命周期的过程,有两种形式:一种是为面试而准备的,一种是为了解全过程而准备的,下面来看代码:
Book.class
public class Book implements BeanNameAware, BeanFactoryAware, ApplicationContextAware, InitializingBean, DisposableBean {
private String bookName;
public String getBookName() {
return bookName;
}
public void setBookName(String bookName) {
this.bookName = bookName;
System.out.println("setBookName: Book name has set.");
}
public Book(){
System.out.println("Book Initializing ");
}
//重写自BeanNameAware
@Override
public void setBeanName(String s) {
System.out.println("Book.setBeanName invoke");
}
//重写自BeanFactoryAware
@Override
public void setBeanFactory(BeanFactory beanFactory) throws BeansException {
System.out.println("Book.setBeanFactory invoke");
}
//重写自ApplicationContextAware
@Override
public void setApplicationContext(ApplicationContext applicationContext) throws BeansException {
System.out.println("Book.setApplicationContext invoke");
}
//重写自InitializingBean
@Override
public void afterPropertiesSet() throws Exception {
System.out.println("Book.afterPropertiesSet invoke");
}
//重写自DisposableBean
@Override
public void destroy() throws Exception {
System.out.println("Book.destory invoke");
}
// 自定义初始化方法
@PostConstruct
public void springPostConstruct(){
System.out.println("@PostConstruct");
}
// 自定义销毁方法
@PreDestroy
public void springPreDestory(){
System.out.println("@PreDestory");
}
//xml文件配置的init-method
public void myPostConstruct(){
System.out.println("Book.myPostConstruct invoke");
}
//xml文件配置的destroy-method
public void myPreDestory(){
System.out.println("Book.myPreDestory invoke");
System.out.println("---------------destroy-----------------");
}
@Override
protected void finalize() throws Throwable {
System.out.println("------inside finalize-----");
}
}
自定义实现BeanPostProcessor 的MyBeanPostProcessor:
public class MyBeanPostProcessor implements BeanPostProcessor {
// 容器加载的时候会加载一些其他的bean,会调用初始化前和初始化后方法
// 这次只关注book(bean)的生命周期
public Object postProcessBeforeInitialization(Object bean, String beanName) throws BeansException {
if(bean instanceof Book){
System.out.println("MyBeanPostProcessor.postProcessBeforeInitialization");
}
return bean;
}
public Object postProcessAfterInitialization(Object bean, String beanName) throws BeansException {
if(bean instanceof Book){
System.out.println("MyBeanPostProcessor.postProcessAfterInitialization");
}
return bean;
}
}
在resources 目录下新建Bean-Lifecycle.xml
<beans xmlns="http://www.springframework.org/schema/beans"
xmlns:xsi="http://www.w3.org/2001/XMLSchema-instance"
xmlns:context="http://www.springframework.org/schema/context"
xsi:schemaLocation="http://www.springframework.org/schema/beans
http://www.springframework.org/schema/beans/spring-beans-2.5.xsd http://www.springframework.org/schema/context http://www.springframework.org/schema/context/spring-context.xsd">
<!-- 扫描bean -->
<context:component-scan base-package="com.example.demo"/>
<!-- 实现了用户自定义初始化和销毁方法 -->
<bean id="book" class="com.example.demo.Book" init-method="myPostConstruct" destroy-method="myPreDestory">
<!-- 注入bean 属性名称 -->
<property name="bookName" value="thingking in java" />
</bean>
<!--引入自定义的BeanPostProcessor-->
<bean class="com.example.demo.MyBeanPostProcessor"/>
</beans>
做一个启动类的测试,新建SpringBeanLifecycleApplication
public class SpringBeanLifecycleApplication {
public static void main(String[] args) throws InterruptedException {
// 为面试而准备的Bean生命周期加载过程
ApplicationContext context = new ClassPathXmlApplicationContext("Bean-Lifecycle.xml");
Book book = (Book)context.getBean("book");
System.out.println("Book name = " + book.getBookName());
((ClassPathXmlApplicationContext) context).destroy();
}
}
启动测试,输出结果如下:
Book Initializing
setBookName: Book name has set.
Book.setBeanName invoke
Book.setBeanFactory invoke
Book.setApplicationContext invoke
MyBeanPostProcessor.postProcessBeforeInitialization
@PostConstruct
Book.afterPropertiesSet invoke
Book.myPostConstruct invoke
MyBeanPostProcessor.postProcessAfterInitialization
Book name = thingking in java@PreDestory
Book.destory invoke
Book.myPreDestory invoke
---------------destroy-----------------
为了验证Bean完整的生命周期,需要新建一个SubBookClass 继承Book类
public class SubBookClass extends Book implements BeanClassLoaderAware,
EnvironmentAware,EmbeddedValueResolverAware,ResourceLoaderAware,
ApplicationEventPublisherAware,MessageSourceAware{
private String bookSystem;
public String getBookSystem() {
return bookSystem;
}
public void setBookSystem(String bookSystem) {
System.out.println("设置BookSystem 的属性值");
this.bookSystem = bookSystem;
}
public void setBeanClassLoader(ClassLoader classLoader) {
System.out.println("SubBookClass.setBeanClassLoader() 方法被调用了");
}
public void setApplicationEventPublisher(ApplicationEventPublisher applicationEventPublisher) {
System.out.println("SubBookClass.setApplicationEventPublisher() 方法被调用了");
}
public void setEmbeddedValueResolver(StringValueResolver resolver) {
System.out.println("SubBookClass.setEmbeddedValueResolver() 方法被调用了");
}
public void setEnvironment(Environment environment) {
System.out.println("SubBookClass.setEnvironment() 方法被调用了");
}
public void setMessageSource(MessageSource messageSource) {
System.out.println("SubBookClass.setMessageSource() 方法被调用了");
}
public void setResourceLoader(ResourceLoader resourceLoader) {
System.out.println("SubBookClass.setResourceLoader() 方法被调用了");
}
}
上述SubBookClass类与Book是
互补关系。
新建一个SubBean-Lifecycle.xml,注入SubBookClass
<beans xmlns="http://www.springframework.org/schema/beans"
xmlns:xsi="http://www.w3.org/2001/XMLSchema-instance"
xmlns:context="http://www.springframework.org/schema/context"
xsi:schemaLocation="http://www.springframework.org/schema/beans
http://www.springframework.org/schema/beans/spring-beans-2.5.xsd http://www.springframework.org/schema/context http://www.springframework.org/schema/context/spring-context.xsd">
<bean id="bookClass" class="com.bean.lifecycle.SubBookClass" init-method="myPostConstruct" destroy-method="myPreDestory">
<property name="bookSystem" value="Java System" />
</bean>
<bean class="com.bean.lifecycle.MyBeanPostProcessor"/>
</beans>
完整的SpringBeanLifecycleApplication 如下:
public class SpringBeanLifecycleApplication {
public static void main(String[] args) throws InterruptedException {
// 为面试而准备的Bean生命周期加载过程
ApplicationContext context = new ClassPathXmlApplicationContext("Bean-Lifecycle.xml");
Book book = (Book)context.getBean("book");
System.out.println("Book name = " + book.getBookName());
((ClassPathXmlApplicationContext) context).destroy();
// 完整的加载过程,当然了解的越多越好
ApplicationContext applicationContext = new ClassPathXmlApplicationContext("SubBean-Lifecycle.xml");
SubBookClass subBookClass = (SubBookClass) applicationContext.getBean("bookClass");
System.out.println("BookSystemName = " + subBookClass.getBookSystem());
((ClassPathXmlApplicationContext) applicationContext).registerShutdownHook();
}
}
输出完整的结果:
Book Initializing
setBookName: Book name has set.
Book.setBeanName invoke
Book.setBeanFactory invoke
Book.setApplicationContext invoke
MyBeanPostProcessor.postProcessBeforeInitialization
@PostConstruct
Book.afterPropertiesSet invoke
Book.myPostConstruct invoke
MyBeanPostProcessor.postProcessAfterInitialization
Book name = thingking in java
@PreDestory
Book.destory invoke
Book.myPreDestory invoke
---------------destroy-----------------Book Initializing
设置BookSystem 的属性值
Book.setBeanName invoke
SubBookClass.setBeanClassLoader() 方法被调用了
Book.setBeanFactory invoke
SubBookClass.setEnvironment() 方法被调用了
SubBookClass.setEmbeddedValueResolver() 方法被调用了
SubBookClass.setResourceLoader() 方法被调用了
SubBookClass.setApplicationEventPublisher() 方法被调用了
SubBookClass.setMessageSource() 方法被调用了
Book.setApplicationContext invoke
MyBeanPostProcessor.postProcessBeforeInitialization
Book.afterPropertiesSet invoke
Book.myPostConstruct invoke
MyBeanPostProcessor.postProcessAfterInitialization
BookSystemName = Java System
Book.destory invoke
Book.myPreDestory invoke
---------------destroy-----------------
1万+





