对于刚入门网络安全的新手而言,SRC(安全应急响应中心)是积累实战经验、验证技术能力的核心场景 —— 既无需担心 “未经授权测试” 的法律风险,还能通过提交漏洞获得奖励。而补天平台作为国内最早的第三方 SRC 聚合平台之一,聚集了 “专属 SRC”“企业 SRC”“公益 SRC” 三类核心项目,新手若混淆三者的定位与规则,轻则提交漏洞被判定无效,重则错失收益或触碰测试边界。
本文将从新手视角出发,深度解析补天平台三类 SRC 的定义、差异与适用场景,同时结合行业数据与案例,拆解 “挖漏洞到底能赚多少钱”,帮新手避开误区、高效入门。
一、补天平台三类 SRC 深度解析:定义、特点与适用场景
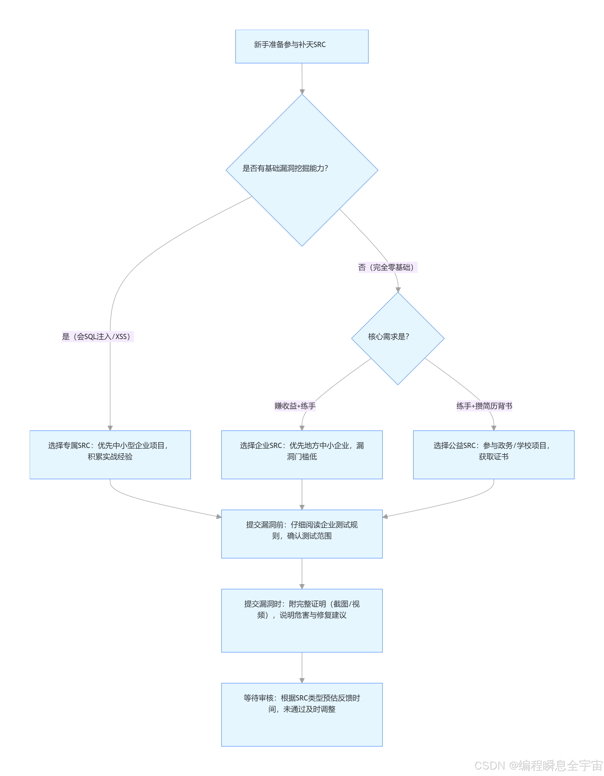
补天平台的三类 SRC 本质是 “企业 / 组织与白帽的对接模式差异”,核心区别体现在测试范围、准入门槛、奖励机制三个维度。新手需先明确每类 SRC 的定位,再匹配自身技术水平选择切入方向。
1. 专属 SRC:企业定向开放的 “精准测试通道”
核心定义
专属 SRC 是补天平台与企业合作推出的 “定向测试项目”—— 企业会明确划定测试范围(如特定域名、APP 版本),仅允许通过审核的白帽参与测试,漏洞提交后由企业与补天联合审核,奖励通常高于普通项目。
关键特点
- 测试范围高度聚焦:企业会明确列出 “允许测试的资产”(如
*.abc.com域名、某电商 APP V3.2.1 版本),超出范围的漏洞不被认可; - 准入需审核:新手需在补天平台提交申请(通常需填写技术能力、过往漏洞经历),企业会根据技术水平筛选白帽,部分高要求项目仅允许 “有 3 个以上有效漏洞提交记录” 的白帽参与;
- 奖励机制灵活:除现金奖励外,部分企业会提供 “定制礼品”“实习 / 内推机会”,且漏洞分级更细致(如将高危漏洞细分为 “高危 - 核心业务”“高危 - 非核心业务”,奖金差异可达 2-3 倍);
- 审核周期短:由于测试范围明确、白帽数量可控,漏洞审核周期通常为 1-3 个工作日,新手能快速获得反馈。
适用人群
适合有基础漏洞挖掘能力(能独立复现 SQL 注入、XSS 等漏洞)、想针对性积累某类企业实战经验的新手。例如:刚学会 Web 漏洞挖掘的新手,可选择 “中小型电商专属 SRC”,测试范围多为公开页面,技术门槛较低。
典型案例
某互联网公司在补天发布 “电商业务专属 SRC”,测试范围限定为 “商城首页、商品详情页、用户中心” 三个模块,漏洞奖励规则如下:
- 高危漏洞(如支付逻辑漏洞、可 getshell 的文件上传):3000-8000 元 / 个;
- 中危漏洞(如用户信息越权、反射型 XSS):800-2000 元 / 个;
- 低危漏洞(如敏感信息泄露、弱密码策略):200-500 元 / 个;
- 额外奖励:提交 3 个以上高危漏洞,可获得企业安全团队内推资格。
2. 企业 SRC:企业公开托管的 “普适性测试平台”
核心定义
企业 SRC 是企业将自身的漏洞响应需求 “托管” 到补天平台,对所有补天白帽开放测试(无需单独审核),白帽可根据企业发布的《测试规则》,对公开可访问的资产(如官网、APP)进行漏洞挖掘,漏洞由企业自主审核。
关键特点
- 测试范围开放:企业通常仅限制 “禁止测试的场景”(如核心数据库、用户隐私数据),其余公开资产(如官网、营销活动页)均可测试;
- 零准入门槛:新手注册补天账号后,无需申请即可参与,适合完全零基础、想练手的白帽;
- 奖励标准化:多数企业采用 “固定奖金 + 漏洞分级” 模式,奖金范围透明(如高危 1000-5000 元、中危 500-1000 元),部分大厂(如金融、互联网头部企业)高危漏洞奖金可达 1-5 万元;
- 审核周期较长:由于白帽参与人数多、漏洞提交量大,审核周期通常为 3-7 个工作日,部分企业甚至长达 15 天。
适用人群
完全零基础的新手,尤其是刚学会工具使用(如 Burp Suite 抓包、SQLMap 跑注入)、想通过 “海量测试” 积累经验的白帽。例如:新手可从 “地方中小企业 SRC” 入手,这类企业官网技术架构简单,更容易发现基础漏洞(如 SQL 注入、后台弱口令)。
与专属 SRC 的核心区别
| 对比维度 | 专属 SRC | 企业 SRC |
|---|---|---|
| 准入门槛 | 需企业审核(有技术要求) | 零门槛(注册即可参与) |
| 测试范围 | 明确限定(如特定模块) | 开放(除禁止场景外) |
| 漏洞审核周期 | 1-3 个工作日 | 3-7 个工作日 |
| 平均奖金金额 | 较高(比企业 SRC 高 20%-50%) | 中等(标准化) |
| 适合技术阶段 | 有基础漏洞挖掘能力 | 完全零基础 |
3. 公益 SRC:面向公共组织的 “非盈利测试项目”
核心定义
公益 SRC 是补天平台联合政府机构、学校、医院等公益组织推出的 “安全测试项目”,核心目标是帮助公益组织修复漏洞、提升安全防护能力,而非盈利,因此奖励机制以 “荣誉激励” 为主,现金奖励较少或没有。
关键特点
- 测试对象特殊:主要针对公益属性的资产,如地方政务网站、公立学校官网、公立医院预约系统等;
- 奖励以荣誉为主:多数项目无现金奖励,仅提供 “电子证书”“感谢信”,部分项目会给优秀白帽颁发 “公益安全卫士” 称号,可作为简历背书;
- 测试规则严格:禁止对核心业务系统(如医院 HIS 系统、政务审批系统)进行高强度测试,避免影响正常服务;
- 社会价值突出:漏洞修复后,能直接提升公共服务的安全性,适合注重 “技术社会价值” 的新手。
适用人群
零基础新手(练手为主)、想积累 “政务 / 医疗行业漏洞挖掘经验” 的白帽。例如:刚学会信息收集的新手,可测试地方教育局官网,容易发现 “敏感信息泄露”(如公开学生信息未脱敏)、“弱口令”(如后台默认密码未修改)等低危漏洞,既能练手,又能为公益组织提供帮助。
典型案例
补天平台曾联合某省教育厅推出 “校园安全公益 SRC”,测试对象为该省 100 所公立中小学官网,规则与奖励如下:
- 测试限制:禁止扫描学校内部系统(如教务管理系统),仅允许测试官网首页、新闻公告页;
- 漏洞奖励:无现金,提交有效漏洞可获得 “校园安全贡献证书”,累计提交 10 个以上可获得教育厅盖章的 “公益安全卫士” 荣誉证书;
- 新手友好性:低危漏洞(如官网错别字、链接失效)也被纳入有效范围,适合零基础练手。
4. 三类 SRC 核心差异对比(新手选择指南)
为方便新手快速匹配,整理补天平台三类 SRC 的核心差异表格:
| 维度 | 专属 SRC | 企业 SRC | 公益 SRC |
|---|---|---|---|
| 准入门槛 | 中(需企业审核) | 低(注册即参与) | 低(注册即参与) |
| 测试范围 | 窄(特定资产 / 模块) | 宽(公开资产) | 中(公益组织公开资产) |
| 漏洞审核周期 | 1-3 天 | 3-7 天 | 2-5 天 |
| 现金奖励 | 高(300-8000 元 / 个) | 中(200-50000 元 / 个) | 低 / 无(多为证书) |
| 适合新手阶段 | 入门后(会基础漏洞) | 零基础(练手) | 零基础(练手 + 攒背书) |
| 核心价值 | 积累企业实战经验 | 练手 + 赚收益 | 练手 + 社会价值 + 背书 |
新手选择决策流程(mermaid 图表)

二、真实收益拆解:挖漏洞能赚多少钱?
新手最关心的 “收益” 问题,需结合 “漏洞级别”“SRC 类型”“个人技术水平” 三个维度综合判断。以下数据基于补天平台公开信息与行业白帽访谈整理,均为真实可实现的收益范围(非极端案例)。
1. 按漏洞级别划分:奖金差异可达 100 倍
补天平台所有 SRC 均采用 “漏洞分级奖励”,核心依据是 “漏洞对企业的危害程度”,通常分为高危、中危、低危、信息提示四级(部分企业会细分 “严重高危”“一般高危”),奖金差距显著:
| 漏洞级别 | 定义(以 Web 漏洞为例) | 补天平台平均奖金范围 | 典型漏洞案例 |
|---|---|---|---|
| 高危 | 可直接获取服务器权限、泄露核心数据、影响业务正常运行 | 1000-50000 元 / 个 | 文件上传 getshell、支付逻辑漏洞 |
| 中危 | 可越权访问数据、获取非核心信息、影响部分功能 | 500-5000 元 / 个 | 用户信息越权、存储型 XSS |
| 低危 | 仅泄露少量非敏感信息、不影响业务运行 | 200-1000 元 / 个 | 后台弱口令、敏感信息泄露(如版本号) |
| 信息提示 | 不构成安全风险,仅优化建议(如错别字、链接失效) | 0-200 元 / 个 或 无奖励 | 官网错别字、无效链接 |
关键说明
- 大厂(如金融、互联网头部企业)高危漏洞奖金显著更高,例如某支付平台在补天的企业 SRC 中,“可导致资金损失的支付漏洞” 奖金可达 5-10 万元;
- 公益 SRC 中,仅部分项目设置低危 / 中危漏洞的小额奖金(200-500 元),高危漏洞可能提供 “额外荣誉奖励”(如定制奖杯),但现金较少。
2. 按 SRC 类型划分:专属 SRC 收益效率更高
相同级别的漏洞,在不同 SRC 类型中的奖金差异主要体现在 “溢价”—— 专属 SRC 因 “定向测试、漏洞质量要求高”,奖金通常比企业 SRC 高 20%-50%,公益 SRC 则以荣誉为主:
| 漏洞级别 | 专属 SRC 平均奖金 | 企业 SRC 平均奖金 | 公益 SRC 平均奖励 |
|---|---|---|---|
| 高危 | 3000-8000 元 | 1000-50000 元 | 证书 + 感谢信(部分 500-1000 元) |
| 中危 | 800-2000 元 | 500-1000 元 | 证书(部分 200-500 元) |
| 低危 | 300-800 元 | 200-500 元 | 证书(无现金) |
案例对比
- 同一 “反射型 XSS 漏洞”(中危):在某电商专属 SRC 中奖金为 1200 元,在某地方企业 SRC 中奖金为 600 元,在某学校公益 SRC 中仅获得电子证书;
- 同一 “文件上传 getshell 漏洞”(高危):在某互联网公司专属 SRC 中奖金为 6000 元,在某大厂企业 SRC 中奖金为 20000 元(因业务影响范围大),在某医院公益 SRC 中获得 “公益安全卫士” 证书 + 500 元补贴。
3. 按个人技术水平划分:新手到资深的收益跃迁
收益与技术水平直接挂钩,新手需理性看待 “赚钱”—— 初期以练手为主,收益是 “附加价值”,随着技术提升,收益会逐步增长:
| 技术阶段 | 技术能力描述 | 每月漏洞产出量 | 每月收益范围 | 核心目标 |
|---|---|---|---|---|
| 零基础新手 | 会用 Burp、SQLMap,能复现 DVWA 基础漏洞 | 1-3 个(低 / 中危) | 200-1500 元 | 练手 + 熟悉规则 |
| 入门白帽 | 能独立挖 Web 基础漏洞(SQL 注入、XSS、文件上传) | 3-8 个(中 / 高危) | 1500-8000 元 | 提升漏洞质量 |
| 资深白帽 | 会代码审计、内网渗透,能挖逻辑漏洞 / 框架漏洞 | 5-15 个(多高危) | 8000-30000 元 | 深耕垂直领域 |
| 顶级白帽 | 能挖掘 0day 漏洞、主导红队项目 | 不定(高质量漏洞) | 30000 元 + | 技术突破 + 行业影响力 |
新手真实收益案例
- 案例 1:某零基础新手,学习 Burp 改包后,在补天企业 SRC 中提交 2 个 “后台弱口令”(低危,各 300 元)、1 个 “反射型 XSS”(中危,600 元),首月收益 1200 元;
- 案例 2:某入门白帽,专注电商企业 SRC,每月提交 3 个 “用户信息越权”(中危,各 800 元)、2 个 “文件上传漏洞”(高危,各 3000 元),月收益 8400 元。
4. 影响收益的 3 个关键因素(新手必看)
新手常出现 “技术差不多,收益差几倍” 的情况,核心原因是忽视了以下 3 个因素:
(1)漏洞质量:“有证明、有修复建议” 的漏洞更容易拿高奖金
企业审核漏洞时,不仅看 “漏洞是否存在”,更看 “漏洞危害描述是否清晰、证明材料是否完整、修复建议是否可行”。例如:
- 无效提交:仅说 “某页面有 SQL 注入”,无截图 / 视频证明;
- 有效提交:附 “测试 URL+Burp 抓包截图 + SQLMap 跑库结果视频”,并说明 “该漏洞可导出用户手机号,建议使用参数化查询修复”。
- 收益差异:相同级别的漏洞,有效提交的奖金可能比无效提交高 30%-50%,甚至直接决定漏洞是否被认可。
(2)提交效率:“先发现、先提交” 的白帽拿奖励
多数企业 SRC 采用 “漏洞唯一奖励制”—— 同一漏洞,仅第一个提交的白帽能获得奖金,后续提交者无奖励。因此,新手需关注 “企业 SRC 新发布项目”,及时测试(如某企业刚在补天上线 SRC,24 小时内测试更容易发现未被挖掘的漏洞)。
(3)企业预算:不同行业、规模的企业奖金差异大
- 行业差异:金融、支付、互联网大厂的 SRC 预算高,高危漏洞奖金可达 1-10 万元;地方中小企业、传统行业(如制造业)预算低,高危漏洞奖金多为 1000-5000 元;
- 规模差异:上市公司 SRC 奖金标准化,且审核严格;初创企业 SRC 奖金灵活,但可能存在 “延迟发放” 风险(新手需优先选择补天 “官方担保” 的企业 SRC)。
三、新手挖漏洞的 3 个核心建议(避坑指南)
1. 合规优先:永远不碰 “禁止测试” 的边界
新手最容易踩的坑是 “超出测试范围”,导致漏洞无效甚至面临法律风险。需严格遵守以下规则:
- 仔细阅读企业《测试规则》:重点看 “允许测试的资产”“禁止测试的场景”(如禁止 DDoS 攻击、禁止访问核心数据库);
- 不破坏数据:测试时仅验证漏洞存在,不下载、不修改企业用户数据(如发现用户信息泄露,仅截图证明,不批量导出);
- 公益 SRC 特殊注意:测试政务、医院等公益组织资产时,避免在工作日高峰时段(如医院挂号高峰)测试,防止影响正常服务。
2. 从小处着手:先练低危漏洞,再冲击高危
零基础新手不要一开始就追求 “挖高危漏洞赚大钱”,建议按 “低危→中危→高危” 的顺序进阶:
- 低危漏洞练手:优先挖 “后台弱口令”“敏感信息泄露”(如官网 robots.txt 泄露后台地址),这类漏洞技术门槛低,容易通过审核;
- 积累经验后进阶:熟练掌握低危漏洞挖掘后,再学习 “SQL 注入”“XSS” 等中危漏洞,最后挑战 “文件上传”“逻辑漏洞” 等高危漏洞;
- 工具辅助:用 Xray、Goby 等扫描工具辅助发现漏洞,但需手动验证(工具告警可能存在误报,手动复现后提交通过率更高)。
3. 重视报告:一份好报告 =“奖金 + 认可”
漏洞报告是新手与企业沟通的核心载体,一份高质量报告能显著提升奖金与通过率,核心结构如下:
- 漏洞标题:清晰说明 “漏洞位置 + 漏洞类型”(如 “某电商官网用户中心存在越权访问漏洞”);
- 漏洞描述:说明漏洞危害(如 “可查看其他用户的收货地址与手机号”);
- 复现步骤:分步骤写清 “测试 URL→操作流程→验证结果”,附截图 / 视频(建议用录屏工具记录完整复现过程);
- 修复建议:提供具体可行的修复方案(如 “在接口中增加用户 ID 与登录态的绑定校验”)。
结语:SRC 的核心价值是 “成长”,收益是自然结果
对于新手而言,补天平台的三类 SRC 并非 “赚钱工具”,而是 “技术成长的实战课堂”—— 通过公益 SRC 练手、积累背书,通过企业 SRC 熟悉不同行业的漏洞特点,通过专属 SRC 提升实战能力,这个过程中获得的收益只是 “附加奖励”。
随着技术水平的提升,新手会逐渐发现:挖漏洞的核心价值不仅是现金收益,更在于 “通过漏洞理解企业安全架构”“建立安全思维”,这些能力才是长期职业发展的关键。建议新手从 “公益 SRC 或低门槛企业 SRC” 起步,逐步积累经验,最终实现 “技术与收益的双重提升”。
网络安全的知识多而杂,怎么科学合理安排?
下面给大家总结了一套适用于网安零基础的学习路线,应届生和转行人员都适用,学完保底6k!就算你底子差,如果能趁着网安良好的发展势头不断学习,日后跳槽大厂、拿到百万年薪也不是不可能!
初级黑客
1、网络安全理论知识(2天)
①了解行业相关背景,前景,确定发展方向。
②学习网络安全相关法律法规。
③网络安全运营的概念。
④等保简介、等保规定、流程和规范。(非常重要)
2、渗透测试基础(一周)
①渗透测试的流程、分类、标准
②信息收集技术:主动/被动信息搜集、Nmap工具、Google Hacking
③漏洞扫描、漏洞利用、原理,利用方法、工具(MSF)、绕过IDS和反病毒侦察
④主机攻防演练:MS17-010、MS08-067、MS10-046、MS12-20等
3、操作系统基础(一周)
①Windows系统常见功能和命令
②Kali Linux系统常见功能和命令
③操作系统安全(系统入侵排查/系统加固基础)
4、计算机网络基础(一周)
①计算机网络基础、协议和架构
②网络通信原理、OSI模型、数据转发流程
③常见协议解析(HTTP、TCP/IP、ARP等)
④网络攻击技术与网络安全防御技术
⑤Web漏洞原理与防御:主动/被动攻击、DDOS攻击、CVE漏洞复现
5、数据库基础操作(2天)
①数据库基础
②SQL语言基础
③数据库安全加固
6、Web渗透(1周)
①HTML、CSS和JavaScript简介
②OWASP Top10
③Web漏洞扫描工具
④Web渗透工具:Nmap、BurpSuite、SQLMap、其他(菜刀、漏扫等)

恭喜你,如果学到这里,你基本可以从事一份网络安全相关的工作,比如渗透测试、Web 渗透、安全服务、安全分析等岗位;如果等保模块学的好,还可以从事等保工程师。薪资区间6k-15k
到此为止,大概1个月的时间。你已经成为了一名“脚本小子”。那么你还想往下探索吗?
想要入坑黑客&网络安全的朋友,给大家准备了一份:282G全网最全的网络安全资料包免费领取
7、脚本编程(初级/中级/高级)
在网络安全领域。是否具备编程能力是“脚本小子”和真正黑客的本质区别。在实际的渗透测试过程中,面对复杂多变的网络环境,当常用工具不能满足实际需求的时候,往往需要对现有工具进行扩展,或者编写符合我们要求的工具、自动化脚本,这个时候就需要具备一定的编程能力。在分秒必争的CTF竞赛中,想要高效地使用自制的脚本工具来实现各种目的,更是需要拥有编程能力.
零基础入门,建议选择脚本语言Python/PHP/Go/Java中的一种,对常用库进行编程学习;搭建开发环境和选择IDE,PHP环境推荐Wamp和XAMPP, IDE强烈推荐Sublime;·Python编程学习,学习内容包含:语法、正则、文件、 网络、多线程等常用库,推荐《Python核心编程》,不要看完;·用Python编写漏洞的exp,然后写一个简单的网络爬虫;·PHP基本语法学习并书写一个简单的博客系统;熟悉MVC架构,并试着学习一个PHP框架或者Python框架 (可选);·了解Bootstrap的布局或者CSS。
8、高级黑客
这部分内容对零基础的同学来说还比较遥远,就不展开细说了,贴一个大概的路线。

网络安全工程师企业级学习路线
很多小伙伴想要一窥网络安全整个体系,这里我分享一份打磨了4年,已经成功修改到4.0版本的**《平均薪资40w的网络安全工程师学习路线图》**对于从来没有接触过网络安全的同学,我们帮你准备了详细的学习成长路线图。可以说是最科学最系统的学习路线,大家跟着这个大的方向学习准没问题。
如果你想要入坑黑客&网络安全工程师,这份282G全网最全的网络安全资料包!
学习资料工具包
压箱底的好资料,全面地介绍网络安全的基础理论,包括逆向、八层网络防御、汇编语言、白帽子web安全、密码学、网络安全协议等,将基础理论和主流工具的应用实践紧密结合,有利于读者理解各种主流工具背后的实现机制。
网络安全源码合集+工具包
视频教程
视频配套资料&国内外网安书籍、文档&工具
因篇幅有限,仅展示部分资料,需要点击下方链接即可前往获取
黑客/网安大礼包:优快云大礼包:《黑客&网络安全入门&进阶学习资源包》免费分享
好了就写到这了,大家有任何问题也可以随时私信问我!希望大家不要忘记点赞收藏哦!
特别声明:
此教程为纯技术分享!本文的目的决不是为那些怀有不良动机的人提供及技术支持!也不承担因为技术被滥用所产生的连带责任!本书的目的在于最大限度地唤醒大家对网络安全的重视,并采取相应的安全措施,从而减少由网络安全而带来的经济损失。!!!
本文转自网络如有侵权,请联系删除。
1万+

被折叠的 条评论
为什么被折叠?



