联系:
@Autowired与@Resource都可以用来装配bean. 都可以写在字段上,或写在setter方法上
区别:
- @Autowired是spring的注解,它的jar包在import
org.springframework.beans.factory.annotation.Autowired。而@resource是属于java的,它的jar包在import
javax.annotation.Resource; - @Autowired默认按类型装配byType,默认情况下必须要求依赖对象必须存在,如果要允许null值,可以设置它的required属性为false,如:@Autowired(required=false) ,如果我们想使用名称装配可以结合@Qualifier注解进行使用。@Resource注解默认按 byName自动注入,如果没有指定name属性,当注解写在字段上时,默认取字段名进行安装名称查找,如果注解写在setter方法上默认取属性名进行装配。当找不到与名称匹配的bean时才按照类型进行装配。
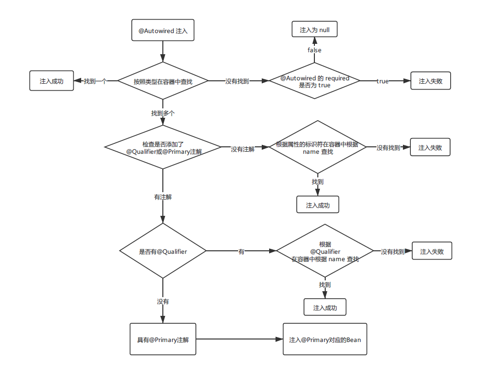
@Autowired的注入流程:

@Resource的注入流程:

本文详细探讨了Spring框架中@Autowired和@Resource两个注解的区别与使用场景。@Autowired默认按类型注入,可结合@Qualifier注解指定名称;@Resource默认按名称注入,字段上默认取字段名,setter上取属性名。当找不到匹配名称时,@Resource会尝试按类型注入。
5034

被折叠的 条评论
为什么被折叠?



