线程
并发:单核cpu,交替执行
并行: 多核cpu,同时执行
创建线程
方法1:继承Thread,重写run方法
cat.start(); 启动线程,如果直接调用run()方法,则仍然是main方法的进程,会造成阻塞

主线程结束后,子线程仍然可以进行

方法2:实现Runnable接口实现多线程
Thread thread=new Thread(Dog);
thread.start();//调用run()方法
class Dog implements Runnable{
public void run(){}
}
线程方法
setName() 设置线程名称
getName() 返回线程名称
start() JVM调用线程的start0方法,开启线程
run() 方法
setPriority() 更改线程的优先级
getPriority() 获取线程的优先级
sleep(time) 线程休眠指定时间
interrupt() 线程中断
线程礼让和插队:

守护线程

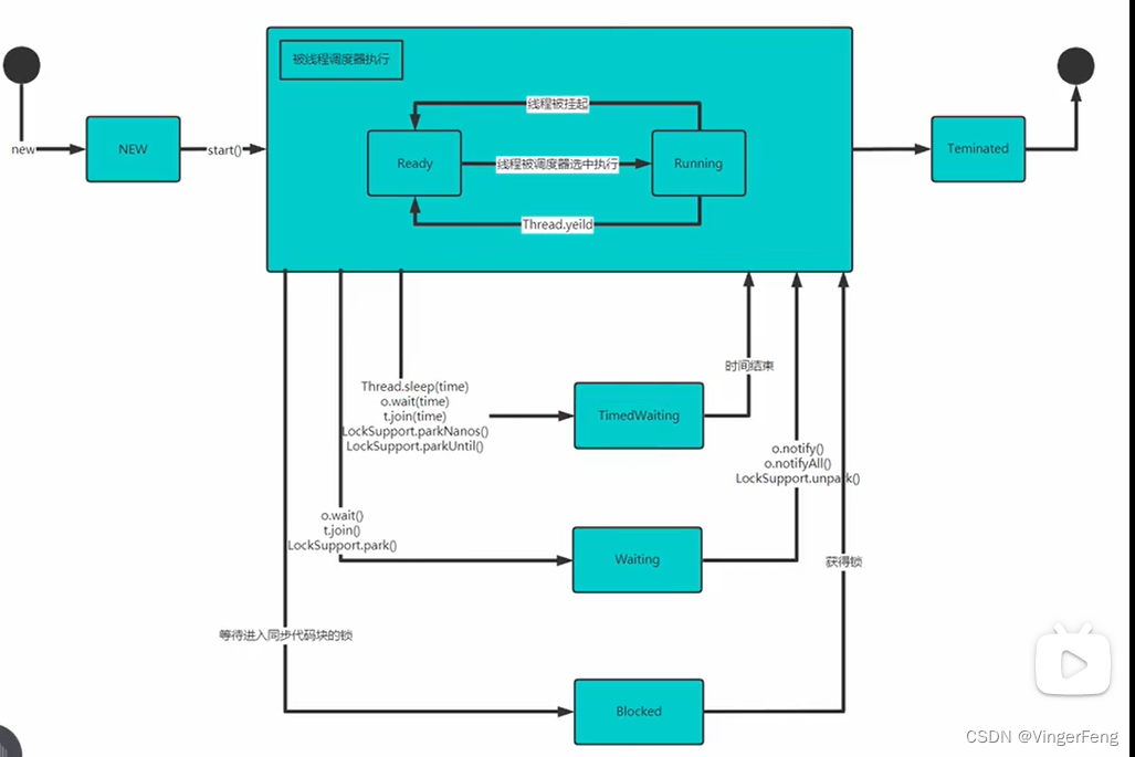
线程状态

线程同步synchronized

//同步方法
public synchronize void f(){}
//同步代码块
synchronize(this){}
死锁:
互相占用资源
释放锁:

IO流
创建文件
public class creatFile {
/*
创建一个文件夹temp和文件hello.txt
*/
public static void main(String[] args) throws IOException {
String directoryPath="e:\\temp";
File file=new File(directoryPath);
if(!file.exists()){
//不存在时就创建
if(file.mkdir()){
System.out.println("文件夹创建成功");
}else{
System.out.println("文件夹已经存在");
}
}
String filePath=directoryPath+"\\hello.txt";
file=new File(filePath);
if(!file.exists()){
//不存在时就创建
if(file.createNewFile()){
//写入内容
BufferedWriter bw = new BufferedWriter(new FileWriter(file));
bw.write("hello world");
bw.close();
System.out.println("文件创建成功");
}else{
System.out.println("文件创建失败");
}
}else{
System.out.println("already exists!");
}
}
}
文件方法

配置文件
配置文件的读取
public class Properties_read {
public static void main(String[] args) throws IOException {
Properties properties = new Properties();
//加载文件
properties.load(new FileReader("D:\\javafile\\biji\\src\\File\\mysql.properties"));
//显示k-v
properties.list(System.out);
//根据key读取value
String user=properties.getProperty("user");
String pwd=properties.getProperty("pwd");
System.out.println("用户名="+user);
System.out.println("密码="+pwd);
}
}
配置文件的修改
//配置文件的修改
//Properties底层是HashTable
public class Properties_change {
public static void main(String[] args) throws IOException {
Properties properties = new Properties();
//存在就修改,不存在就创建
properties.setProperty("user","wenjiefeng");
properties.setProperty("pwd","654321");
//存入文件
properties.store(new FileOutputStream("D:\\javafile\\biji\\src\\mysql2.properties"),null);
System.out.println("修改成功");
}
}
文件格式
输出
/**
* 指定字符集的输出
*/
public class Transform_Output {
public static void main(String[] args) throws IOException {
String filePath="d:\\javafile\\fwj2.txt";
String charSet="gbk";
OutputStreamWriter osw = new OutputStreamWriter(new FileOutputStream(filePath), charSet);
osw.write("hello,fengwj~");
osw.close();
System.out.println("文件保存成功");
}
}
输入
//解决中文乱码问题
public class Transform_Input {
public static void main(String[] args) throws IOException {
String filePath="d:\\javafile\\fwj.txt";
//gbk中文编码
InputStreamReader isr = new InputStreamReader(new FileInputStream(filePath), "gbk");
BufferedReader br = new BufferedReader(isr);
String s=br.readLine();
System.out.println("文本信息:"+s);
br.close();
}
}
序列化和反序列化
序列化
public class Serializable_ {
public static void main(String[] args) throws Exception {
String filePath="d:\\data.dat";
ObjectOutputStream oos = new ObjectOutputStream(new FileOutputStream(filePath));
//序列化数据
oos.writeInt(100);
oos.writeChar('a');
oos.writeBoolean(true);
oos.writeDouble(1.1);
oos.writeUTF("fengwenjie");
oos.writeObject(new Dog("旺仔",1));
oos.close();
System.out.println("序列化完成");
}
}
class Dog implements Serializable {
private String name;
private int age;
public Dog(String name, int age) {
this.name = name;
this.age = age;
}
@Override
public String toString() {
return "Dog{" +
"name='" + name + '\'' +
", age=" + age +
'}';
}
}
反序列化
/*
1.读写顺序一致
2.static / transit 无法序列化
3.序列化对象时,属性类型也必须实现Serializable接口
4.序列化具有继承性
*/
public class UnSerializable_ {
public static void main(String[] args) throws Exception {
String filePath="d:\\data.dat";
ObjectInputStream ois = new ObjectInputStream(new FileInputStream(filePath));
//反序列化
System.out.println(ois.readInt());
System.out.println(ois.readChar());
System.out.println(ois.readBoolean());
System.out.println(ois.readDouble());
System.out.println(ois.readUTF());
System.out.println(ois.readObject());
ois.close();
System.out.println("反序列完成");
}
}
InputStream
FileInputStream
从文件读取到程序

FileOutStream
从程序写到文件

FileReader
//单个字符读取
FileReader fileReader=null;
fileReader=new FileReader(path);
int data=0;
while(data=(fileReader.read())!=-1);
print(data);
//一组读取
int len=0;
char[] buf=new char[8];
while(len=(fileReader.read())!=-1);
print(new String(buf,0,len);
FileWriter
fileWriter=new FileWriter(path);
char[]chars={};
fileWriter.write(chars);
fileWriter.write("String");
fileWriter.write("String",0,len-1);
fileWriter.write("String".toCharArray(),0,len-1);
//一定要关闭流
fileWriter.close();
包装流Buffered
BufferedReader
字符流,按照字符读取
//从文件中读取
String path="xx";
BufferedReader bf=new BufferedReader(new FileReader(path));
String s;
while((s=bf.readLine()!)=null) //按行读取
print(s);
bf.close();//关闭外层流
BufferedWriter
//向文件写入
String path="xx";
BufferedWriter bf=new BufferedWriter(new FileWriter(path,true));//true表示追加至末尾
bf.write("String");
bf.newline();//换行
bf.close();
文件拷贝
public class BufferedCopy {
public static void main(String[] args) {
String srcFilePath="d:\\javafile\\bg.png";
String destFilePath="d:\\javafile\\fwj.png";
BufferedInputStream bis=null;
BufferedOutputStream bos=null;
try {
bis=new BufferedInputStream(new FileInputStream(srcFilePath));
bos=new BufferedOutputStream(new FileOutputStream(destFilePath));
byte[]buff=new byte[1024];
int readLen=0;
//文件读取完毕,返回-1
while((readLen=bis.read(buff))!=-1){
bos.write(buff,0,readLen);
}
} catch (IOException e) {
e.printStackTrace();
} finally {
try {
if(bis!=null){
bis.close();
}
if(bos!=null){
bos.close();
}
} catch (IOException e) {
throw new RuntimeException(e);
}
}
}
}
2401

被折叠的 条评论
为什么被折叠?



