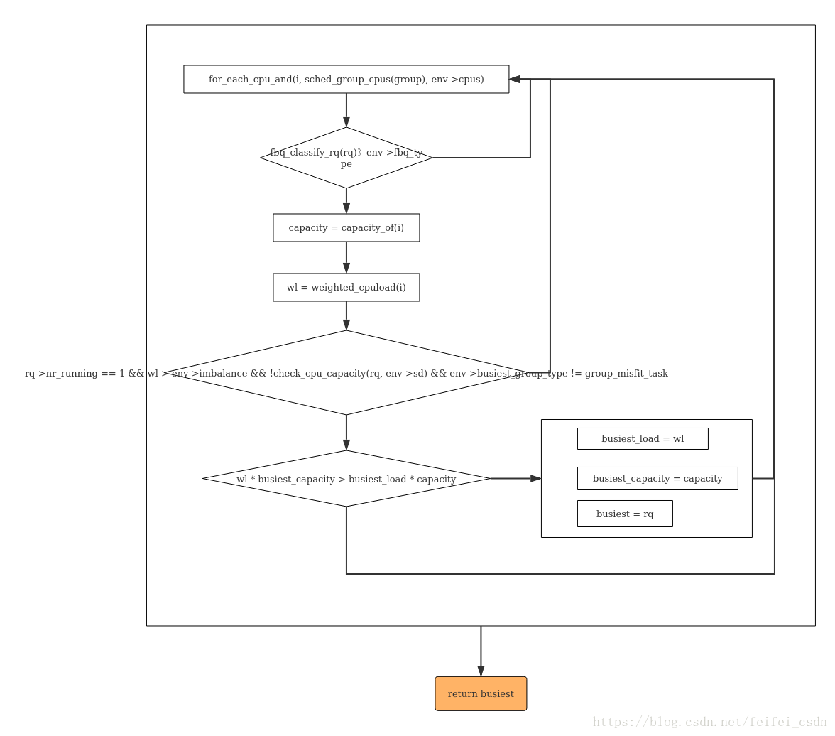
在最繁忙的group中去寻找最繁忙的cpu
find_busiest_queue
/*
* find_busiest_queue - find the busiest runqueue among the cpus in group.
*/
//冒泡排序找到group内最忙的rq
static struct rq *find_busiest_queue(struct lb_env *env,
struct sched_group *group)
{
struct rq *busiest = NULL, *rq;
unsigned long busiest_load = 0, busiest_capacity = 1;
int i;
//冒泡排序遍历group内最忙的cpu
for_each_cpu_and(i, sched_group_span(group), env->cpus) {
unsigned long capacity, wl;
enum fbq_type rt;
rq = cpu_rq(i);
rt = fbq_classify_rq(rq);
/*
* We classify groups/runqueues into three groups:
* - regular: there are !numa tasks
* - remote: there are numa tasks that run on the 'wrong' node
* - all: there is no distinction
*
* In order to avoid migrating ideally placed numa tasks,
* ignore those when there's better options.
*
* If we ignore the actual busiest queue to migrate another
* task, the next balance pass can still reduce the busiest
* queue by moving tasks around inside the node.
*
* If we cannot move enough load due to this classification
* the next pass will adjust the group classification and
* allow migration of more tasks.
*
* Both cases only affect the total convergence complexity.
*/
if (rt > env->fbq_type)
continue;
/*
* For ASYM_CPUCAPACITY domains with misfit(错配) tasks we simply
* seek the "biggest" misfit task.
*/
if (env->src_grp_type == group_misfit_task) {
if (rq->misfit_task_load > busiest_load) {
busiest_load = rq->misfit_task_load;
busiest = rq;
}
continue;
}
capacity = capacity_of(i);
/*
* For ASYM_CPUCAPACITY domains, don't pick a cpu that could
* eventually lead to active_balancing high->low capacity.
* Higher per-cpu capacity is considered better than balancing
* average load.
*/
if (env->sd->flags & SD_ASYM_CPUCAPACITY &&
capacity_of(env->dst_cpu) < capacity &&
rq->nr_running == 1)
continue;
wl = weighted_cpuload(rq);
/*
* When comparing with imbalance, use weighted_cpuload()
* which is not scaled with the cpu capacity.
*/
if (rq->nr_running == 1 && wl > env->imbalance &&
!check_cpu_capacity(rq, env->sd))
continue;
/*
* For the load comparisons with the other cpu's, consider
* the weighted_cpuload() scaled with the cpu capacity, so
* that the load can be moved away from the cpu that is
* potentially running at a lower capacity.
*
* Thus we're looking for max(wl_i / capacity_i), crosswise
* multiplication to rid ourselves of the division works out
* to: wl_i * capacity_j > wl_j * capacity_i; where j is
* our previous maximum.
*/
if (wl * busiest_capacity > busiest_load * capacity) {
busiest_load = wl;
busiest_capacity = capacity;
busiest = rq;
}
}
return busiest;
}

当时我为什么会去画这个图呢?感觉是没有必要的,去绘制C语言的函数的流程图。
494

被折叠的 条评论
为什么被折叠?



