文章目录
前言
本专栏系列文章仅用于个人学习总结,从零开始逐步到常见服务框架。觉得基础的大佬可以提前离开。欢迎各位大佬评论指教,如有不当之处请及时联系调整 ~
本专栏工作之余抽空更新…
上一篇文章地址:4.spring
下一篇文章地址:6.Mysql
springmvc、springBoot、mybatis
1.Spring 、Spring MVC 和 Spring Boot有什么区别
spring 是一个IOC容器,用来管理Bean,使用依赖注入实现控制反转,可以很方便的整合各种框架,提供AOP机制弥补OOP的代码重复问题、更方便将不同类不同方法中的共同处理抽取成切面、自动注入给方法执行,比如日志、异常等
springmvc 是spring对web框架的一个解决方案,提供了一个总的前端控制器Servlet,用来接收请求,然后定义了一套路由策略(url到handle的映射)及适配执行handle,将handle结果使用视图解析技术生成视图展现给前端
springboot 是spring提供的一个快速开发工具包,让程序员能更方便、更快速的开发spring+springmvc应用,简化了配置(约定了默认配置),整合了一系列的解决方案(starter机制)、redis、mongodb、es,可以开箱即用
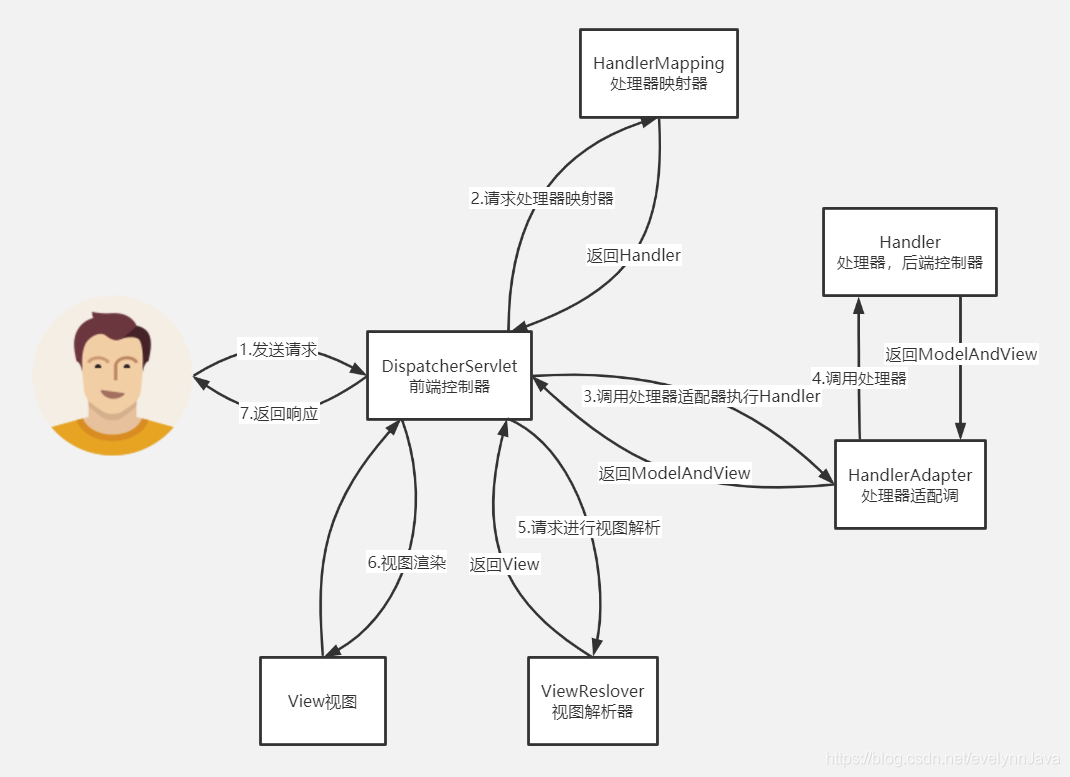
2.SpringMVC 工作流程

- ① 用户发送请求至前端控制器 DispatcherServlet。
- ② DispatcherServlet 收到请求调用 HandlerMapping处理器映射器(多个), 处理器映射器找到具体的处理器(可以根据 xml 配置、注解等进行查找),生成处理器及处理器拦截器(如果有则生成)一并返回给 DispatcherServlet。
- ③ DispatcherServlet 调用 HandlerAdapter 处理器适配器。(针对不同handle提供执行适配)
不同的handle指 实现Controller接口 或 标@RequestMapping的方法 或 servlet等
- ④ HandlerAdapter 经过适配调用具体的处理器, 即执行真正的业务逻辑(Controller,也叫后端控制器), Controller 执行完成返回 ModelAndView给 DispatcherServlet。
- ⑤ DispatcherServlet 将 ModelAndView 传给 ViewReslover 视图解析器, ViewReslover 解析后返回具体 View。
- ⑥ DispatcherServlet 根据 View 进行渲染视图(即将模型数据填充至视图中)。
- ⑦ 最终DispatcherServlet 响应用户。
关键词说明:
- DispatcherServlet: 前端调度器 , 负责将请求拦截下来分发到各控制器方法中
- HandlerMapping: 负责根据请求的URL和配置@RequestMapping映射去匹配, 匹配到会返回Handler(具体控制器的方法)
- HandlerAdaper: 前面得到的handle通过support方法,找到自己对应的类型(例该handle可能属于 Controller接口 或 @RequestMapping标注的 或 Servlet类) - 调用具体的方法 - 返回视图的名字 Handler将它封装到ModelAndView(封装视图名,request域的数据)
- ViewReslover: 根据ModelAndView里面的视图名地址去找到具体的jsp封装在View对象中
- View: 进行视图渲染(以前主要将jsp转换成html内容) 最终response到的客户端
3.Spring Boot 自动配置原理
@Configuration + Spring spi + @Import
- ① 自动配置类由各个starter提供,使用@Configuration + @Bean定义配置类,随后开发者将配置类放到METAINF/spring.factories下
- ② 使用Spring spi扫描META-INF/spring.factories下的配置类
- ③ 使用@Import导入配置类或者一些需要前置加载的类(实际上①②已经能将spring.factories中的类在引入starter的项目启动时,加入spring容器中)
- 支持导入的三种方式:
- 1.带有@Configuration 的配置类(4.2 版本之前只可以导入配置类,4.2版本之后也可以导入普通类,即将类加入spring容器中)
- 2.ImportSelector接口的实现类 (重写的selectImports中,返回的是String[],String[]中的全限定名类会被加载到spring容器中) springSPI就是实现了该类,将spring.factories文件的value作为String[]返回
- 3.ImportBeanDefinitionRegistrar接口的实现类(重写 registerBeanDefinitions, 可通过registry.registerBeanDefinition(“xxx”, new RootBeanDefinition(XXX.class)将XXX.class加载到spring容器中)
- 支持导入的三种方式:
对于@Import不熟悉的可参考该链接:@Import注解作用
@SpringBootApplication概要图:

@SpringBootConfiguration 与 @Configuration没区别
@ComponentScan 定义扫描路径
SPI说明: (了解即可)
全称为 Service Provider Interface(服务提供者接口),是一种服务发现机制。它通过在ClassPath路径下的META-INF/services文件夹查找文件,自动加载文件里所定义的类。目录结构如下:

配置文件内容如下:
com.wook.spi.dao.impl.UserDaoImplB
com.wook.spi.dao.impl.UserDaoImplC
代码如下:
public class UserDaoImplB implements IUserDao {
@Override
public void save() {
System.out.println("spi-b save...");
}
}
public class UserDaoImplC implements IUserDao {
@Override
public void save() {
System.out.println("spi-c save...");
}
}
public interface IUserDao {
void save();
}
public class WookSPI {
public static void main(String[] args) {
ServiceLoader<IUserDao> daos = ServiceLoader.load(IUserDao.class);
for (IUserDao dao : daos) {
dao.save();
}
}
}
运行结果:
spi-b save...
spi-c save...
而Spring SPI借用了这种思想,自动加载 META-INF/spring.factories 文件下的类.
4.如何理解 Spring Boot 中的 Starter
starter就是定义一个starter的jar包,写一个@Configuration配置类、将需要的类用@Bean定义在里面,然后在starter包的META-INF/spring.factories中写入该配置类,springboot会按照约定来加载该配置类.
使用时, 开发人员只需要将相应的starter包依赖进应用,进行相应的属性配置(使用默认配置时,不需要配置),就可以直接进行代码开发,使用对应的功能了,比如mybatis-spring-boot–starter,springboot-starter-redis, 以及我们最熟悉的mybatis等.
5.什么是嵌入式服务器?为什么要使用嵌入式服务器?
- 节省了下载安装tomcat,应用也不需要再打war包,然后放到webapp目录下再运行
- 只需要一个安装了 Java 的虚拟机环境,就可以直接在上面部署应用程序了 (直接java -jar xxx.jar)
springboot已经内置了tomcat.jar,运行main方法时会去启动tomcat,并利用tomcat的spi机制加载springmvc.
mybatist
6.mybatis的优缺点
优点:
- 1、基于 SQL 语句编程,相当灵活,不会对应用程序或者数据库的现有设计造成任何影响,SQL 写在XML 里,解除 sql 与程序代码的耦合,便于统一管理;提供 XML 标签, 支持编写动态 SQL 语句, 并可重用。
- 2、与 JDBC 相比,减少了 50%以上的代码量,消除了 JDBC 大量冗余的代码,不需要手动开关连接;
- 3、很好的与各种数据库兼容( 因为 MyBatis 使用 JDBC 来连接数据库,所以只要JDBC 支持的数据库MyBatis 都支持)。
- 4、能够与 Spring 很好的集成;
- 5、提供映射标签, 支持对象与数据库的 ORM 字段关系映射; 提供对象关系映射标签, 支持对象关系组件维护。
缺点:
- 1、SQL 语句的编写工作量较大, 尤其当字段多、关联表多时, 对开发人员编写SQL 语句的功底有一定要求。
- 2、SQL 语句依赖于数据库, 导致数据库移植性差, 不能随意更换数据库。
7.MyBatis 与Hibernate 有哪些不同?
SQL 和 ORM 的争论,永远都不会终止. ( 俺选mybatis-plus,它才是众望所归 )
开发速度的对比:
Hibernate的真正掌握要比Mybatis难些。Mybatis框架相对简单很容易上手,但也相对简陋些。比起两者的开发速度,不仅仅要考虑到两者的特性及性能,更要根据项目需求去考虑究竟哪一个更适合项目开发,比如:一个项目中用到的复杂查询基本没有,就是简单的增删改查,这样选择hibernate效率就很快了,因为基本的sql语句已经被封装好了,根本不需要你去写sql语句,这就节省了大量的时间,但是对于一个大型项目,复杂语句较多,这样再去选择hibernate就不是一个太好的选择,选择mybatis就会加快许多,而且语句的管理也比较方便。
开发工作量的对比:
Hibernate和MyBatis都有相应的代码生成工具。可以生成简单基本的DAO层方法。针对高级查询,Mybatis需要手动编写SQL语句,以及ResultMap。而Hibernate有良好的映射机制,开发者无需关心SQL的生成与结果映射,可以更专注于业务流程
sql优化方面:
Hibernate的查询会将表中的所有字段查询出来,这一点会有性能消耗。Hibernate也可以自己写SQL来指定需要查询的字段,但这样就破坏了Hibernate开发的简洁性。而Mybatis的SQL是手动编写的,所以可以按需求指定查询的字段。Hibernate HQL语句的调优需要将SQL打印出来,而Hibernate的SQL被很多人嫌弃因为太丑了。MyBatis的SQL是自己手动写的所以调整方便。但Hibernate具有自己的日志统计。Mybatis本身不带日志统计,使用Log4j进行日志记录。
对象管理的对比:
Hibernate 是完整的对象/关系映射解决方案,它提供了对象状态管理(state management)的功能,使开发者不再需要理会底层数据库系统的细节。也就是说,相对于常见的 JDBC/SQL 持久层方案中需要管理 SQL 语句,Hibernate采用了更自然的面向对象的视角来持久化 Java 应用中的数据。换句话说,使用 Hibernate 的开发者应该总是关注对象的状态(state),不必考虑 SQL 语句的执行。这部分细节已经由 Hibernate 掌管妥当,只有开发者在进行系统性能调优的时候才需要进行了解。而MyBatis在这一块没有文档说明,用户需要对对象自己进行详细的管理。
缓存机制对比:
相同点: 都可以实现自己的缓存或使用其他第三方缓存方案,创建适配器来完全覆盖缓存行为。
不同点: Hibernate的二级缓存配置在SessionFactory生成的配置文件中进行详细配置,然后再在具体的表-对象映射中配置是哪种缓存。MyBatis的二级缓存配置都是在每个具体的表-对象映射中进行详细配置,这样针对不同的表可以自定义不同的缓存机制。并且Mybatis可以在命名空间中共享相同的缓存配置和实例,通过Cache-ref来实现。
两者比较: 因为Hibernate对查询对象有着良好的管理机制,用户无需关心SQL。所以在使用二级缓存时如果出现脏数据,系统会报出错误并提示。而MyBatis在这一方面,使用二级缓存时需要特别小心。如果不能完全确定数据更新操作的波及范围,避免Cache的盲目使用。否则,脏数据的出现会给系统的正常运行带来很大的隐患。Hibernate功能强大,数据库无关性好,O/R映射能力强,如果你对Hibernate相当精通,而且对Hibernate进行了适当的封装,那么你的项目整个持久层代码会相当简单,需要写的代码很少,开发速度很快,非常爽。
Hibernate的缺点 就是学习门槛不低,要精通门槛更高,而且怎么设计O/R映射,在性能和对象模型之间如何权衡取得平衡,以及怎样用好Hibernate方面需要你的经验和能力都很强才行。iBATIS入门简单,即学即用,提供了数据库查询的自动对象绑定功能,而且延续了很好的SQL使用经验,对于没有那么高的对象模型要求的项目来说,相当完美。
iBATIS的缺点 就是框架还是比较简陋,功能尚有缺失,虽然简化了数据绑定代码,但是整个底层数据库
查询实际还是要自己写的,工作量也比较大,而且不太容易适应快速数据库修改。
8.#{}和${}的区别是什么?
#{}是预编译处理、是占位符, ${}是字符串替换、是拼接符;
Mybatis 在处理#{}时,会将 sql 中的#{}替换为?号,调用 PreparedStatement 来赋值;
Mybatis 在处理${}时, 就是把${}替换成变量的值,调用 Statement 来赋值;
#{} 的变量替换是在DBMS 中、变量替换后,#{} 对应的变量自动加上单引号;
${} 的变量替换是在 DBMS 外、变量替换后,${} 对应的变量不会加上单引号;
使用#{}可以有效的防止 SQL 注入, 提高系统安全性。
9.简述 Mybatis 的插件运行原理,如何编写一个插件?
答:Mybatis 只支持针对 ParameterHandler(获取、设置参数)、ResultSetHandler(处理结果集)、StatementHandler(记录sql)、Executor(执行sql) 这4 种接口的插件, Mybatis 使用 JDK 的动态代理, 为需要拦截的接口生成代理对象以实现接口方法拦截功能(此处与spring AOP非常相似)
每当执行这 4 种接口对象的方法时,就会进入拦截方法,具体就是 InvocationHandler 的invoke() 方法, 拦截那些你指定需要拦截的方法。
编写插件:实现 Mybatis 的 Interceptor 接口并复写 intercept()方法,然后在给插件编写注解,指定要拦截哪一个接口的哪些方法即可,在配置文件中配置编写的插件。
@Intercepts({@Signature(type = StatementHandler.class, method = "query", args =
{Statement.class, ResultHandler.class}),
@Signature(type = StatementHandler.class, method = "update", args =
{Statement.class}),
@Signature(type = StatementHandler.class, method = "batch", args = {
Statement.class })})
@Component
........
invocation.proceed(); //执行具体的业务逻辑,与Spring AOP的 ProceedingPointJoin相似
本文详细介绍了Spring、SpringMVC和SpringBoot的区别,SpringMVC的工作流程,SpringBoot的自动配置原理以及Starter机制。此外,还探讨了MyBatis的优缺点,与Hibernate的对比,以及#{}
3万+

被折叠的 条评论
为什么被折叠?



