归并排序
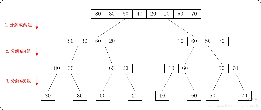
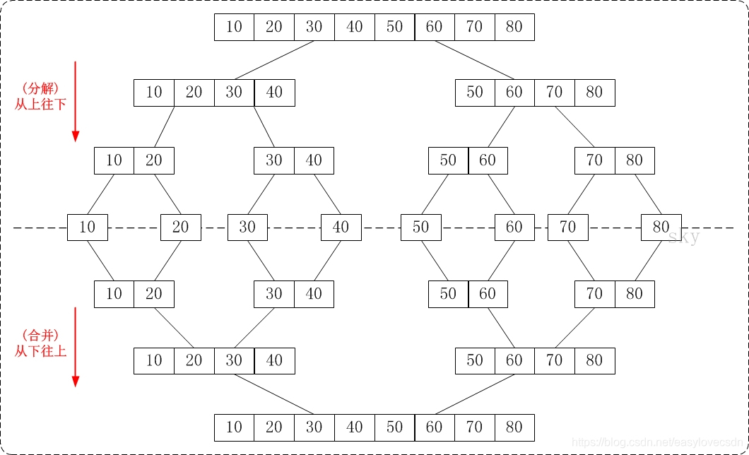
归并的思想在于先分后排;
“先分”:把整个序列划分为一个一个单段(O(logn))

“后排”:将相邻段内数据按照顺序放入新的数组,最后再将新数组的数据放回原数组(O(n))

由此总的时间复杂度为二者乘积=O(n*logn)
Code
#include <iostream>
using namespace std;
const int maxn = 10050;
int a[maxn];
void Merge(int left, int right)
{
int *b = new int [right - left + 5];
int mid = (left + right) / 2;
int i = left, j = mid, k = 0;
while (i < mid && j < right) b[k++] = a[i] < a[j] ? a[i++] : a[j++];
while (i < mid) b[k++] = a[i++];
while (j < right) b[k++] = a[j++];
for (int c = 0; c < k; c++) a[left + c] = b[c];
}
void MergeSort(int left, int right)
{
if (right - left > 1)
{
int mid = (left + right) / 2;
MergeSort(left, mid);
MergeSort(mid, right);
Merge(left, right);
}
}
void print(int n)
{
for (int i = 0; i < n; i++)
{
if (i) cout << " ";
cout << a[i];
}
cout << endl;
}
int main()
{
int n;
cin >> n;
for (int i = 0; i < n; i++) cin >> a[i];
MergeSort(0, n);
print(n);
return 0;
}
快速排序
快速排序的思想与归并排序刚好相反,在于先排序,后分治:
“先排序”:选定第一个元素作为基准,保证其插入一个合适的位置,使得该元素左边的元素都比其小,右边的都比其大;

“后分治”:在于将上一次选定的元素之前和之后的序列进行重新排序(记住是上一次确定位置的元素,而不是中点元素)
Code
#include <iostream>
using namespace std;
const int maxn = 10050;
int a[maxn];
void quicksort(int left, int right)
{
if (right - left > 1)
{
int i = left, j = right - 1;
int temp = a[i];
do
{
while (i < j && a[j] > temp) j--;
if (i < j)
{
a[i] = a[j];
i++;
}
while (i < j && a[i] < temp) i++;
if (i < j)
{
a[j] = a[i];
j--;
}
} while (i != j);
a[i] = temp;
quicksort(left, i);
quicksort(i + 1, right);
}
}
void print(int n)
{
for (int i = 0; i < n; i++)
{
if (i) cout << " ";
cout << a[i];
}
cout << endl;
}
int main()
{
int n;
cin >> n;
for (int i = 0; i < n; i++) cin >> a[i];
quicksort(0, n);
print(n);
return 0;
}
7798

被折叠的 条评论
为什么被折叠?



