在Android开发领域,图片加载是一个既基础又复杂的课题。无论你是初学者还是资深开发者,理解Glide的缓存机制都至关重要。今天,我们将一同揭开Glide三级缓存的神秘面纱。
一、前言: 为什么需要三级缓存?
在移动应用中,图片加载面临着三大挑战:加载速度、流量消耗和内存管理。面对这些挑战,Glide设计了一套高效的三级缓存系统,这也是它成为最受欢迎的图片加载库之一的核心原因。
想象这样一个场景:用户快速滑动一个满是图片的社交媒体Feed流。如果没有缓存,每次出现在屏幕中的图片都需要从网络重新下载,这会造成流量浪费、加载缓慢且消耗大量电量。Glide的缓存机制正是为了解决这些问题而生。
二、Glide三级缓存架构全景图
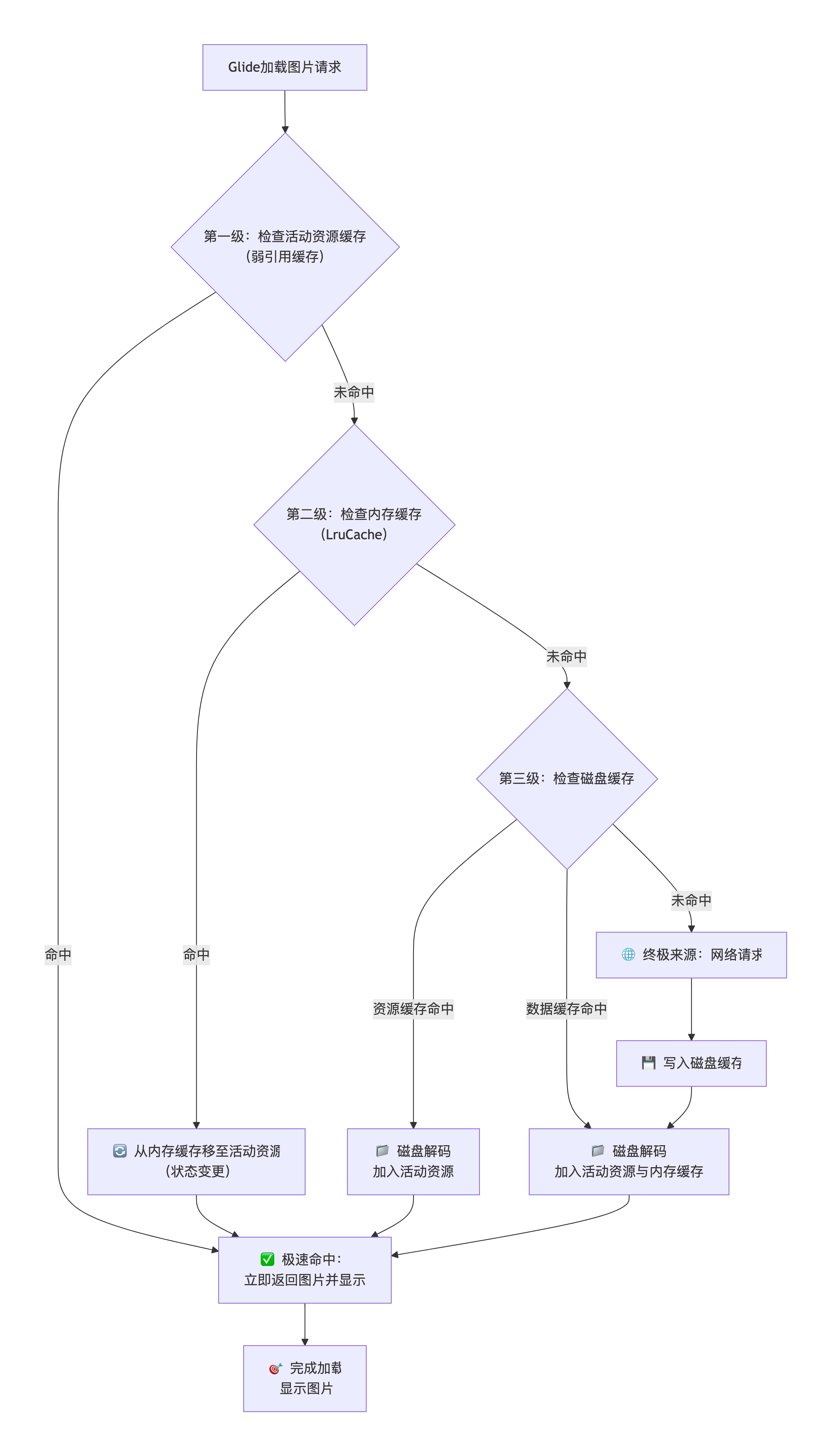
我们先通过一个完整的流程图,直观地了解Glide三级缓存的工作机制:

这张图清晰地展示了Glide加载一张图片时,完整决策流程。下面我们来详细解析每一层缓存的工作原理。
三、 三级缓存逐层解析
第一层:活动资源缓存(Active Resources)
本质:这是一个存储当前正在显示或正在被引用图片的缓存层。
实现原理:
- 使用弱引用(WeakReference)的HashMap实现
- Key: 图片URL、尺寸、变换等参数组合生成的唯一标识
- Value: 包装在
Resource对象中的Bitmap/Drawable
工作场景:
当你将同一张图片加载到两个不同的ImageView中时(比如聊天界面的头像),第二次加载会直接从活动资源缓存中获取,避免了重复解码。
代码示例:
// 两次加载同一张图片
Glide.with(context).load(avatarUrl).into(imageView1)
Glide.with(context).load(avatarUrl).into(imageView2)
// 第二次加载会命中活动资源缓存

最低0.47元/天 解锁文章
297

被折叠的 条评论
为什么被折叠?



