基于MEMS镜和STM32的二维扫描LiDAR
摘要
本文提出了一种基于MEMS镜和STM32的二维扫描测距LiDAR,采用雪崩光电二极管(APD)作为光电探测器,利用飞行时间(TOF)测量技术实现对纳秒脉冲光束的控制。通过专用集成电路、光学系统、TDC‐GP21芯片和MEMS镜,实现了厘米级测量精度、低功耗以及$+/‐30^\circ$的扫描角度的目标。与传统系统相比,该模型的体积显著减小。接收光学系统的扫描系统基本功能已通过实验验证。
引言
飞行时间(TOF)LiDAR(光探测与测距)系统通过计算激光器发射光脉冲后,经被测物体漫反射返回传感器的飞行时间,实现距离测量。激光雷达与雷达的主要区别在于工作频率:激光雷达为数百太赫兹,雷达为数十吉赫兹。这一点至关重要,因为它影响着设备的角分辨率,后者通常在几度量级,而前者可低至0.1°度[1]。自20世纪60年代激光器问世以来,经过50多年的发展,随着探测技术、激光技术及相关技术的不断进步,激光雷达已取得显著进展,其独特技术优势逐渐显现。
近年来,考虑到激光雷达技术在民用和军事应用中的众多用途,包括室内定位、行星测绘与制图、林业管理与规划、洪水建模、污染、城市规划、交通规划[2],目标识别、精确跟踪、Scorpion、导弹制导、蜂窝网络规划地形测绘、自动驾驶[3],其受到的关注显著增长。特别是高级驾驶辅助系统(ADAS)的应用受到了高度重视。
激光雷达的主要应用之一是测距。传统的激光雷达为单点激光雷达,具有长测距范围和高测距精度的特点,但只能获取单个点的距离信息,应用受到限制。为了获得整体的三维图像,二维扫描激光雷达应运而生。目前,二维扫描激光雷达主要有两种实现方式:单点二维扫描和非扫描面阵。然而,单点扫描装置结构复杂,空间采样率较慢,而无扫描的面阵技术尚不成熟,测量距离与测量精度难以同时提升。近年来,随着微机电系统(MEMS)的蓬勃发展,特别是MEMS扫描镜的出现,使得减小尺寸、提高速度并降低成本成为可能。
肖宝通过双轴倾斜MEMS扫描镜完成了二维扫描激光雷达,并提出了一种光学系统,理论上将扫描角度从8°$扩展到40°[4]。
本报告提出了一种采用MEMS技术、雪崩光电二极管和TDC‐GP21芯片的二维扫描激光雷达系统。
2. 硬件配置
二维扫描激光雷达的配置如图1所示,由脉冲激光二极管、雪崩光电二极管(APD)、MEMS镜、光学元件、STM32微控制器和电子电路组成。STM32微控制器生成用于触发激光雷达的脉冲,生成脉冲的最大平均功率为2W,且可调节。
雪崩光电二极管被选因其高性能(高速、低光检测)而被选用 在1550 nm(我们激光雷达的发射波长)下。在激光雷达接收系统的各个组件中,光探测器直接影响仪器灵敏度性能,专为激光雷达应用设计的雪崩光电二极管是接收目标回波后向散射信号的理想组件[5]。雪崩光电二极管放大后的信号被输出至高速比较器,以区分后向散射光与噪声。
考虑使用商用产品的微镜进行发射激光的二维扫描。该微镜具有两个轴,即快轴和慢轴,两者均由电流驱动。每个轴的最大偏转角为±3° ,并通过MEMS驱动器进行控制。如果脉冲的重复周期设置在微镜的固有频率附近,则微镜的扫描角度将变大,通过具有共振频率的脉冲驱动器可实现对该微镜的±10 ° 光学扫描。微镜的直径为6毫米,其X轴共振频率和Y轴共振频率分别为507赫兹和431赫兹。
我们系统的核心是通过测时模块测量发射点与目标点之间往返时间间隔,从而测定发射点与目标点之间的距离。因此,时间测量的精度决定了脉冲激光测距的精度。本系统采用的 TDC‐GP21是德国ACAM公司在TDC‐GP2之后推出的新一代时间数字转换器件,具有高集成度和低价格的特点。同时,由于其工作时的低功耗特性以及高精度特性,在工业测量领域受到了广泛关注。数字TDC利用内部逻辑门延迟来获取高精度的时间间隔测量结果。时间TDC的测量原理如图2所示。
3. 软件固件
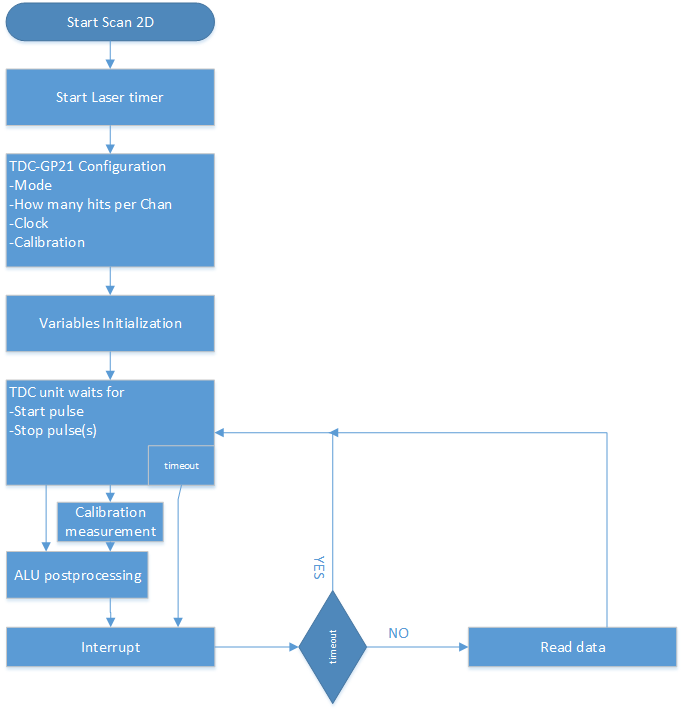
使用C语言编写,扫描过程中的工作流程如图4所示的流程图。开始时,在系统初始化后,二维扫描镜开始扫描,激光雷达开始发射脉冲,同时将激光同步信号发送给TDC‐GP21作为启动信号,该信号与脉冲之间存在固定延迟。选择测量范围1。当中断产生时,STM32将确定中断的原因是超时还是测量结果,并决定是否输出结果。通过PC控制激光雷达是通过软件实现的。该软件允许用户设定激光脉冲频率、激光雷达输出功率和脉冲宽度。
4. 实验结果
进行了两组飞行时间测量实验。以下将描述这些测试。
4.1. 距离测量
为了验证系统精度,在固定距离的时间间隔内,已执行距离测量。我们在距离激光器1米处放置了一块挡板,并进行了多次测量。图5显示了测量结果。由于实际测量结果存在波动值,因此使用方差来分析系统的精度。通过分析测量结果,数据的方差为0.2纳秒,达到了系统要求。
4.2. 二维飞行时间测量
飞行时间测量的最大距离和成像质量是激光成像雷达性能的两个重要因素。室外飞行时间测量尚未进行,实验距离也远未达到最大工作距离。图6a显示了三块白板的垂直视图,其中左侧白板距离激光雷达2米,中间白板为2.2米,另一块为3.41米。激光雷达扫描结果图像如图6b所示,呈现为128 x 128像素的准均匀扫描点阵。为了突出白板的边界,我们将像素值拉伸至0‐255。从图6b可以看出,白板以及白板之间的边界均被检测到。
使用三块白板的飞行时间测量。(b) 激光雷达扫描。)
图7a显示了一个圆柱形障碍物放置在距离激光雷达5米处的白板前方,距离激光雷达4.2米处,扫描图像如图7b所示。从图中可以看出,圆柱形障碍物被准确检测到。
使用白板和圆柱形障碍物进行飞行时间测量。(b) 激光雷达扫描。)
5. 结论
通过本报告,提出了一种采用MEMS技术作为二维扫描光学系统、雪崩光电二极管作为激光雷达光接收器的光学系统。得益于MEMS镜的应用,与使用电机旋转整个系统的激光雷达相比,激光雷达系统尺寸大大减小。基于MEMS镜的飞行时间激光雷达在距离测量领域无疑是一个重要方向。
当然,我们的原型距离先进水平还有较大差距,但更小的系统尺寸将更容易集成到车辆设计中。在测距、视场角和鲁棒性方面,通过更换MEMS镜,预期该更好的原型将实现显著改进。
使用MEMS镜可简化硬件,但另一方面可能限制扫描角度和鲁棒性。目前国内市场上的最佳MEMS镜在无光束扩束系统的情况下视场角可达±30° ,但并非所有这些镜子都可用于自动驾驶——激光雷达研究最热门的领域。
对鲁棒性影响最大的是激光雷达系统中从空间噪声中获取激光回波的精度,这在激光雷达系统设计中较为困难。将采用光脉冲编码技术来获得更可靠的检测,以区分信号与噪声,但这会对脉冲持续时间提出更严格的要求。目前概念研究已经完成,实际开发正在进行中。
636

被折叠的 条评论
为什么被折叠?



