一、当前存在的问题
目前项目前端请求后台数据的方式是这样的:
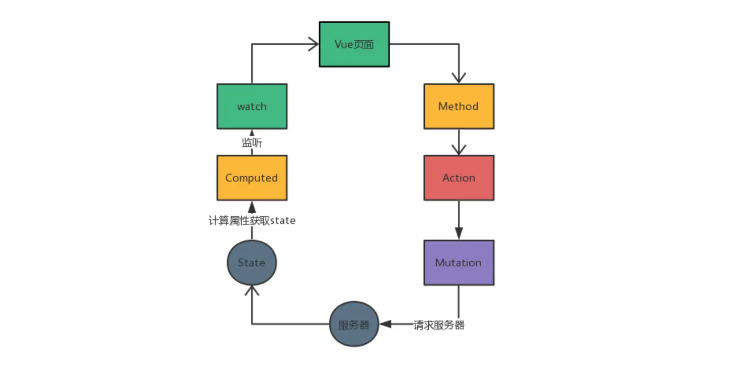
页面中
method中dispatch到actionaction调用mutation,请求axios请求到数据后存储到
state中页面中在
computed中获取state,使用watch监听到数据变化之后做业务逻辑。
调用流程如图:
在当前的项目中,这样的调用方式可以解决异步请求,对于接口的响应速度也很快。但依然有着几点不足。
1.代码冗余
页面中的每一个请求都需要一个method,一个comuputed和一个watch。我们知道computed是计算属性,是Vue数据驱动的重要实现。但在计算属性里获取state这个操作并没有去"计算"。实际上是用了mapstate获取了全局的state,计算属性在这里成了一个state的容器。
2.业务逻辑依赖watch
我们知道watch是监听器,但是用监听器去监听计算属性(数据驱动的)的变化,是本末倒置了。可以看看Vue官方文档是如何描述监听的:
虽然计算属性在大多数情况下更合适,但有时也需要一个自定义的侦听器。这就是为什么 Vue 通过 watch 选项提供了一个更通用的方法,来响应数据的变化。当需要在数据变化时执行异步或开销较大的操作时,这个方式是最有用的。
watch应该是作为computed的补充,而不是代替。所以当前的问题是大量的业务逻辑写在watch里,而不是在调用接口,数据返回之后立即处理
3.错误的mutation使用
为什么是错误的呢?我们先看看为什么会有上面两个错误的出现。当我们把axios写到mutation的时候,我们发现computed获取到state的数据不是同步的。

二、解决问题
我们理想的情况是希望页面调用method之后去请求axios,后端数据返回时立即进行业务处理,处理完成之后界面立刻响应渲染。另外请求出错的时候,我们也希望能有对应的处理。实现上述需求,需要使用Promise来解决。了解Promise的用法,可以参考这篇文章Promise使用详解。
使用Promise之后的请求流程变为下图:
在当前的请求逻辑下,我们可能觉得很疑惑的一点是,为什么删除的时候需要使用state?按照Vue的定义,state应该是一个公共的变量,所以删除之后的数据我不需要保存到state,但是为了保持页面的响应我们只能使用state来保存,使用computed去获取state,使用watch去响应数据变化。这样的步骤明显是多余的,那么我们看看使用了Promise之后的代码是什么样的,这里以一个删除功能为例:
首先我们需要在action中写一个Promise,在Promise中调用axios。理论上我们可以在页面上直接调用axios,但是由于需要保持API接口与页面解耦,所以页面的method方法依然是调用action。
actions:{
/* 删除资源action,进行了HTTP请求状态的判断,页面请求该方法后需要进行处理*/
async delResBaseInfo(context, id) {
return new Promise(function(resolve, reject) {
axios
.delete(`${api}/${id}`)
.then((response) => {
if (response.status == 200) {
resolve(Immutable.fromJS(response.data));
} else {
reject(Immutable.fromJS(response.data));
}
})
.catch(function(error) {
console.log(error);
});
});
}
}
页面method的调用函数,里面包含了业务逻辑。
// 删除数据,调用action的axios请求
deletData(id) {
this.loading = true;
this.$store
.dispatch('resourceBase/delResBaseInfo', id)
.then((response) => {
if (response.get('code') == 1) {
this.getData();
this.loading = false;
successMessage(this, textStandard.deleteSuccess(''));
} else {
errorMessage(this, textStandard.deleteError(''));
}
})
.catch((error) => {
console.log(error);
});
},
使用了Promise之后的代码得到了简化,并且因为Promise的特性,异步问题也能完美解决。
8980

被折叠的 条评论
为什么被折叠?



