本文是按照自己的理解进行笔记总结,如有不正确的地方,还望大佬多多指点纠正,勿喷。
1.Servlet规范的设计理念分析
2.如何理解Tomcat=Http服务器+Servlet容器
3.结合server.xml理解Tomcat整体架构
4.连接器Connector的设计思路分析
5.适配器和模板方法模式在Tomcat中的应用
6.Tomcat多层容器(Container)的设计思路
7.请求定位servlet&请求调用过程分析
8.Tomcat生命周期设计思路剖析
9.组合和观察者模式在LifeCycle中的应用
1.Tomcat的整体架构
官方文档:https://tomcat.apache.org/tomcat-9.0-doc/index.html
1.1 Tomcat介绍
tomcat:应用服务器+servlet容器
server.xml
开源的Java Web 应用服务器,实现了 Java EE(Java Platform Enterprise Edition)的部 分技术规范,比如 Java Servlet、JavaServer Pages、Java Expression Language、Java WebSocket等。
Tomcat核心: Http服务器+Servlet容器

Servlet规范:Servlet接口+Servlet容器
1.1.1 Servlet基础回顾
https://note.youdao.com/ynoteshare/index.html?id=66522c749887b41f27af805a3ca200e8&type=note&_time=1641385214833
1.2 目录结构
Tomcat的解压之后的目录可以看到如下的目录结构

-
bin
- bin目录主要是用来存放tomcat的脚本,如
startup.sh , shutdown.sh
- bin目录主要是用来存放tomcat的脚本,如
-
conf
- catalina.policy: Tomcat安全策略文件,控制JVM相关权限,具体可以参考java. security.Permission
- catalina.properties : Tomcat Catalina行为控制配置文件,比如Common ClassLoader
- logging.properties : Tomcat日志配置文件, JDK Logging
server.xml : Tomcat Server配置文件- GlobalNamingResources :全局JNDI资源
- context.xml :全局Context配置文件
- tomcat-users.xml : Tomcat角色配置文件
- web.xml : Servlet标准的web.xml部署文件, Tomcat默认实现部分配置入内:
- org.apache.catalina.servlets.DefaultServlet
- org.apache.jasper.servlet.JspServlet
-
lib
公共类库 -
logs
tomcat在运行过程中产生的日志文件 -
webapps
用来存放应用程序,当tomcat启动时会去加载webapps目录下的应用程序 -
work
用来存放tomcat在运行时的编译后文件,例如JSP编译后的文件
1.3 web应用部署的方式
- 拷贝到webapps目录下
//指定appBase
<Host name="localhost" appBase="webapps"
unpackWARs="true" autoDeploy="true">

其中autoDeploy意思是是否支持热部署,如果为true就是支持热部署,如果为false就是不支持热部署。
- server.xml 的Context标签下配置Context
<Context docBase="D:\mvc" path="/mvc" reloadable="true" />

这种方式有一个缺点就是它不支持热部署。
reloadable的意思是:编译之后不用再去加载了,因为是热加载。
path:指定访问该Web应用的URL入口(context-path)
docBase:指定Web应用的文件路径,可以给定绝对路径,也可以给定相对于的appBase属性的相对路径。
reloadable:如果这个属性设为true,tomcat服务器在运行状态下会监视在WEB-INF/classes和WEB-INF/lib目录下class文件的改动,如果监测到有class文件被更新的,服务器会自动重新加载Web应用。
- 在$CATALINA_BASE/conf/[enginename]/[hostname]/ 目录下(默认conf/Catalina/localhost)创建xml文件,文件名就是contextPath。
比如创建mvc.xml,path就是/mvc

访问:

<Context docBase="D:\mvc" reloadable="true" />
注意:想要根路径访问,文件名为ROOT.xml
1.4 结合Server.xml理解Tomcat架构
我们可以通过 Tomcat 的 server.xml 配置文件来加深对 Tomcat 架构的理解。Tomcat 采用了组件化的设计,它的构成组件都是可配置的,其中最外层的是 Server,其他组件按照一定的格式要求配置在这个顶层容器中。
<Server> //顶层组件,可以包括多个Service
<Service> //顶层组件,可包含一个Engine,多个连接器
<Connector/>//连接器组件,代表通信接口
<Engine>//容器组件,一个Engine组件处理Service中的所有请求,包含多个Host
<Host> //容器组件,处理特定的Host下客户请求,可包含多个Context
<Context/> //容器组件,为特定的Web应用处理所有的客户请求
</Host>
</Engine>
</Service>
</Server>
Tomcat启动期间会通过解析 server.xml,利用反射创建相应的组件,所以xml中的标签和源码一一对应。
1.5 架构图

简化之后的图

Tomcat 要实现 2 个核心功能:
- 处理 Socket 连接,负责网络字节流与 Request 和 Response 对象的转化。
- 加载和管理 Servlet,以及具体处理 Request 请求。
因此 Tomcat 设计了两个核心组件连接器(Connector)和容器(Container)来分别做这两件事情。连接器负责对外交流,容器负责内部处理。
2. Tomcat核心组件详解
2.1 Server 组件
指的就是整个 Tomcat 服务器,包含多组服务(Service),负责管理和启动各个Service,同时监听 8005 端口发过来的 shutdown 命令,用于关闭整个容器 。
2.2 Service组件
每个 Service 组件都包含了若干用于接收客户端消息的 Connector 组件和处理请求的 Engine 组件。 Service 组件还包含了若干 Executor 组件,每个 Executor 都是一个线程池,它可以为 Service 内所有组件提供线程池执行任务。

思考: 为什么要这么设计?
Tomcat 支持的多种 I/O 模型和应用层协议。Tomcat 支持的 I/O 模型有:
- BIO:阻塞式I/O,性能低下,8.5版本之后已经移除
- NIO:非阻塞 I/O,采用 Java NIO 类库实现,Tomcat内部实现了Reactor线程模型,性能较高
- AIO(NIO2):异步 I/O,采用 JDK 7 最新的 NIO2 类库实现。
- APR:采用 Apache 可移植运行库实现,是 C/C++ 编写的本地库。是从操作系统级别来解决异步的IO问题,大幅度提高了性能
Tomcat 支持的应用层协议有:
- HTTP/1.1:这是大部分 Web 应用采用的访问协议。
- AJP:用于和 Web 服务器集成(如 Apache)。
- HTTP/2:HTTP 2.0 大幅度的提升了 Web 性能。
Tomcat 为了实现支持多种 I/O 模型和应用层协议,一个容器可能对接多个连接器,就好比一个房间有多个门,但是单独的连接器或者容器都不能对外提供服务,需要把它们组装起来才能工作,组装后这个整体叫作 Service 组件。Service 本身没有做什么重要的事情,只是在连接器和容器外面多包了一层,把它们组装在一起。Tomcat 内可能有多个 Service,这样的设计也是出于灵活性的考虑。通过在 Tomcat 中配置多个 Service,可以实现通过不同的端口号来访问同一台机器上部署的不同应用。

从上图可以看出,最顶层是 Server,这里的 Server 指的就是一个 Tomcat 实例。一个 Server 中有一个或者多个 Service,一个 Service 中有多个连接器和一个容器。连接器与容器之间通过标准的 ServletRequest 和 ServletResponse 通信。
2.3 连接器Connector组件
Tomcat 与外部世界的连接器,监听固定端口接收外部请求,传递给 Container,并将Container 处理的结果返回给外部。
连接器对 Servlet 容器屏蔽了不同的应用层协议及 I/O 模型,无论是 HTTP 还是 AJP,在容器中获取到的都是一个标准的 ServletRequest 对象。连接器需要实现的功能:
- 监听网络端口。
- 接受网络连接请求。
- 读取请求网络字节流。
- 根据具体应用层协议(HTTP/AJP)解析字节流,生成统一的 Tomcat Request 对象。
- 将 Tomcat Request 对象转成标准的 ServletRequest。
- 调用 Servlet 容器,得到 ServletResponse。
- 将 ServletResponse 转成 Tomcat Response 对象。
- 将 Tomcat Response 转成网络字节流。
- 将响应字节流写回给浏览器。
优秀的模块化设计应该考虑高内聚、低耦合:
高内聚是指相关度比较高的功能要尽可能集中,不要分散。
低耦合是指两个相关的模块要尽可能减少依赖的部分和降低依赖的程度,不要让两个模块产生强依赖。
分析连接器详细功能列表,我们会发现连接器需要完成 3 个高内聚的功能:
网络通信。应用层协议解析。Tomcat Request/Response 与 ServletRequest/ServletResponse 的转化。
因此 Tomcat 的设计者设计了 3 个组件来实现这 3 个功能,分别是 EndPoint、Processor 和 Adapter。
- EndPoint 负责提供字节流给 Processor;
- Processor 负责提供 Tomcat Request 对象给 Adapter;
- Adapter 负责提供 ServletRequest 对象给容器。
组件之间通过抽象接口交互。这样做的好处是封装变化。这是面向对象设计的精髓,将系统中经常变化的部分和稳定的部分隔离,有助于增加复用性,并降低系统耦合度。
由于 I/O 模型和应用层协议可以自由组合,比如 NIO + HTTP 或者 NIO2 + AJP。Tomcat 的设计者将网络通信和应用层协议解析放在一起考虑,设计了一个叫 ProtocolHandler 的接口来封装这两种变化点。各种协议和通信模型的组合有相应的具体实现类。比如:Http11NioProtocol 和 AjpNioProtocol。
除了这些变化点,系统也存在一些相对稳定的部分,因此 Tomcat 设计了一系列抽象基类来封装这些稳定的部分,抽象基类 AbstractProtocol 实现了 ProtocolHandler 接口。每一种应用层协议有自己的抽象基类,比如 AbstractAjpProtocol 和 AbstractHttp11Protocol,具体协议的实现类扩展了协议层抽象基类。

2.3.1 ProtocolHandler 组件
连接器用 ProtocolHandler 来处理网络连接和应用层协议,包含了 2 个重要部件:EndPoint 和 Processor。

连接器用 ProtocolHandler 接口来封装通信协议和 I/O 模型的差异,ProtocolHandler 内部又分为 EndPoint 和 Processor 模块,EndPoint 负责底层 Socket 通信,Proccesor 负责应用层协议解析。连接器通过适配器 Adapter 调用容器。
2.3.1.1 EndPoint
EndPoint 是通信端点,即通信监听的接口,是具体的 Socket 接收和发送处理器,是对传输层的抽象,因此 EndPoint 是用来实现 TCP/IP 协议的。
EndPoint 是一个接口,对应的抽象实现类是 AbstractEndpoint,而 AbstractEndpoint 的具体子类,比如在 NioEndpoint 和 Nio2Endpoint 中,有两个重要的子组件:Acceptor 和 SocketProcessor。其中 Acceptor 用于监听 Socket 连接请求。SocketProcessor 用于处理接收到的 Socket 请求,它实现 Runnable 接口,在 Run 方法里调用协议处理组件 Processor 进行处理。为了提高处理能力,SocketProcessor 被提交到线程池来执行,而这个线程池叫作执行器(Executor)。
2.3.1.2 Processor
Processor 用来实现 HTTP/AJP 协议,Processor 接收来自 EndPoint 的 Socket,读取字节流解析成 Tomcat Request 和 Response 对象,并通过 Adapter 将其提交到容器处理,Processor 是对应用层协议的抽象。
Processor 是一个接口,定义了请求的处理等方法。它的抽象实现类 AbstractProcessor 对一些协议共有的属性进行封装,没有对方法进行实现。具体的实现有 AJPProcessor、HTTP11Processor 等,这些具体实现类实现了特定协议的解析方法和请求处理方式。

EndPoint 接收到 Socket 连接后,生成一个 SocketProcessor 任务提交到线程池去处理,SocketProcessor 的 Run 方法会调用 Processor 组件去解析应用层协议,Processor 通过解析生成 Request 对象后,会调用 Adapter 的 Service 方法。
2.3.2 Adapter 组件
由于协议不同,客户端发过来的请求信息也不尽相同,Tomcat 定义了自己的 Request 类来“存放”这些请求信息。ProtocolHandler 接口负责解析请求并生成 Tomcat Request 类。但是这个 Request 对象不是标准的 ServletRequest,也就意味着,不能用 Tomcat Request 作为参数来调用容器。Tomcat 设计者的解决方案是引入 CoyoteAdapter,这是适配器模式的经典运用,连接器调用 CoyoteAdapter 的 Sevice 方法,传入的是 Tomcat Request 对象,CoyoteAdapter 负责将 Tomcat Request 转成 ServletRequest,再调用容器的 Service 方法。
设计复杂系统的基本思路:
首先要分析需求,根据高内聚低耦合的原则确定子模块,然后找出子模块中的变化点和不变点,用接口和抽象基类去封装不变点,在抽象基类中定义模板方法,让子类自行实现抽象方法,也就是具体子类去实现变化点。
2.4 容器Container组件
容器,顾名思义就是用来装载东西的器具,在 Tomcat 里,容器就是用来装载 Servlet 的。
Tomcat 通过一种分层的架构,使得 Servlet 容器具有很好的灵活性。Tomcat 设计了 4 种容器,分别是 Engine、Host、Context 和 Wrapper。这 4 种容器不是平行关系,而是父子关系。
- Engine:引擎,Servlet 的顶层容器,用来管理多个虚拟站点,一个 Service 最多只能有一个 Engine;
- Host:虚拟主机,负责 web 应用的部署和 Context 的创建。可以给 Tomcat 配置多个虚拟主机地址,而一个虚拟主机下可以部署多个 Web 应用程序;
- Context:Web 应用上下文,包含多个 Wrapper,负责 web 配置的解析、管理所有的 Web 资源。
一个Context对应一个 Web 应用程序。 - Wrapper:表示一个 Servlet,最底层的容器,
是对 Servlet 的封装,负责 Servlet 实例的创建、执行和销毁。

思考:Tomcat 是怎么管理这些容器的?
Tomcat 采用组合模式来管理这些容器。
具体实现方法是,所有容器组件都实现了 Container 接口,因此组合模式可以使得用户对单容器对象和组合容器对象的使用具有一致性。
Container 接口定义如下:
public interface Container extends Lifecycle {
public void setName(String name);
public Container getParent();
public void setParent(Container container);
public void addChild(Container child);
public void removeChild(Container child);
public Container findChild(String name);
}
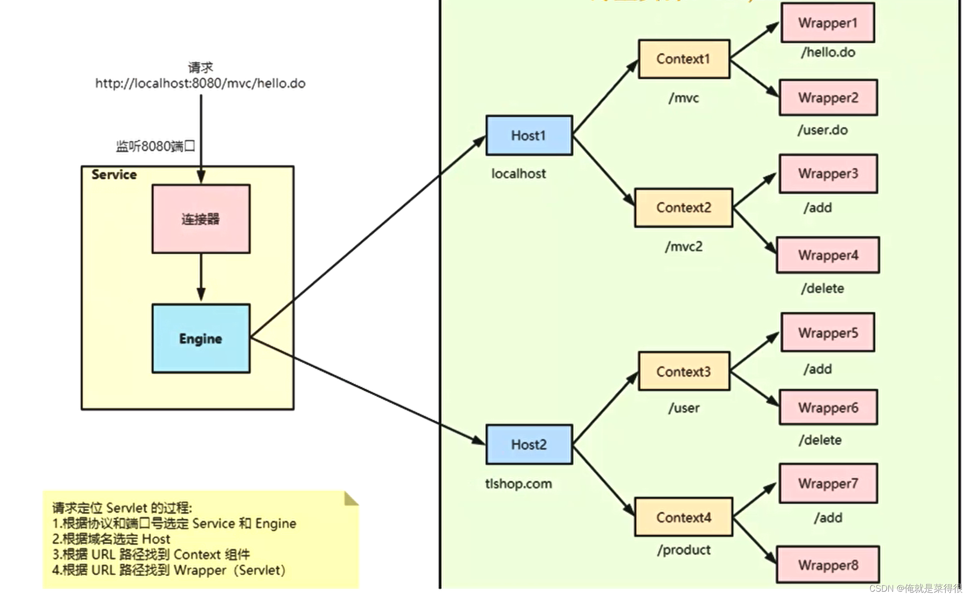
3.1 请求定位 Servlet 的过程
Tomcat 是用 Mapper 组件来完成这个任务的。Mapper 组件的功能就是将用户请求的 URL 定位到一个 Servlet.
它的工作原理是:Mapper 组件里保存了 Web 应用的配置信息,其实就是容器组件与访问路径的映射关系,比如 Host 容器里配置的域名、Context 容器里的 Web 应用路径,以及 Wrapper 容器里 Servlet 映射的路径,你可以想象这些配置信息就是一个多层次的 Map。当一个请求到来时,Mapper 组件通过解析请求 URL 里的域名和路径,再到自己保存的 Map 里去查找,就能定位到一个 Servlet。一个请求 URL 最后只会定位到一个 Wrapper 容器,也就是一个 Servlet。

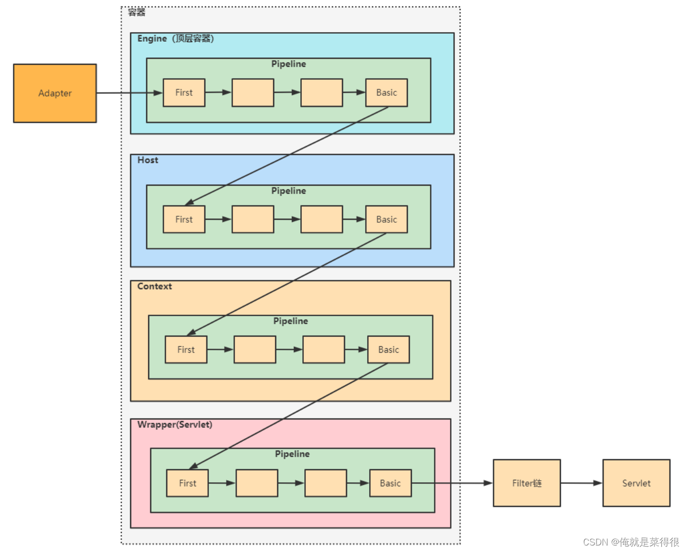
3.2 请求在容器中的调用过程
连接器中的 Adapter 会调用容器的 Service 方法来执行 Servlet,最先拿到请求的是 Engine 容器,Engine 容器对请求做一些处理后,会把请求传给自己子容器 Host 继续处理,依次类推,最后这个请求会传给 Wrapper 容器,Wrapper 会调用最终的 Servlet 来处理。那么这个调用过程具体是怎么实现的呢?答案是使用 Pipeline-Valve 管道。
Pipeline-Valve 是责任链模式,责任链模式是指在一个请求处理的过程中有很多处理者依次对请求进行处理,每个处理者负责做自己相应的处理,处理完之后将再调用下一个处理者继续处理。
Valve 表示一个处理点,比如权限认证和记录日志。
public interface Valve {
public Valve getNext();
public void setNext(Valve valve);
public void invoke(Request request, Response response) throws IOException, ServletException;
}
public interface Pipeline {
public Valve getBasic();
public void setBasic(Valve valve);
public void addValve(Valve valve);
public Valve getFirst();
}
Pipeline 中维护了 Valve 链表,Valve 可以插入到 Pipeline 中,对请求做某些处理。整个调用链的触发是 Valve 来完成的,Valve 完成自己的处理后,调用 getNext.invoke() 来触发下一个 Valve 调用。每一个容器都有一个 Pipeline 对象,只要触发这个 Pipeline 的第一个 Valve,这个容器里 Pipeline 中的 Valve 就都会被调用到。Basic Valve 处于 Valve 链表的末端,它是 Pipeline 中必不可少的一个 Valve,负责调用下层容器的 Pipeline 里的第一个 Valve。

整个调用过程由连接器中的 Adapter 触发的,它会调用 Engine 的第一个 Valve:
//org.apache.catalina.connector.CoyoteAdapter#service
// Calling the container
connector.getService().getContainer().getPipeline().getFirst().invoke(request, response);
Wrapper 容器的最后一个 Valve 会创建一个 Filter 链,并调用 doFilter() 方法,最终会调到 Servlet 的 service 方法。
//org.apache.catalina.core.StandardWrapperValve#invoke
filterChain.doFilter(request.getRequest(), response.getResponse());
Valve 和 Filter 的区别:
- Valve 是 Tomcat 的私有机制,与 Tomcat 的基础架构 /API 是紧耦合的。Servlet API 是公有的标准,所有的 Web 容器包括 Jetty 都支持 Filter 机制。
- Valve 工作在 Web 容器级别,拦截所有应用的请求;而 Servlet Filter 工作在应用级别,只能拦截某个 Web 应用的所有请求。
4. Tomcat生命周期实现剖析
通过对Tomcat架构的分析,我们知道了Tomcat 都有哪些组件,组件之间是什么样的关系,以及 Tomcat 是怎么处理一个 HTTP 请求的。如果想让Tomcat能够对外提供服务,我们需要创建、组装并启动Tomcat组件;在服务停止的时候,我们还需要释放资源,销毁Tomcat组件,这是一个动态的过程。Tomcat 需要动态地管理这些组件的生命周期。
在我们实际的工作中,如果你需要设计一个比较大的系统或者框架时,你同样也需要考虑这几个问题:如何统一管理组件的创建、初始化、启动、停止和销毁?如何做到代码逻辑清晰?如何方便地添加或者删除组件?如何做到组件启动和停止不遗漏、不重复?
Tomcat组件具有两层关系:
- 第一层关系是组件有大有小,大组件管理小组件,比如 Server 管理 Service,Service 又管理连接器和容器。
- 第二层关系是组件有外有内,外层组件控制内层组件,比如连接器是外层组件,负责对外交流,外层组件调用内层组件完成业务功能。也就是说,请求的处理过程是由外层组件来驱动的。
这两层关系决定了系统在创建组件时应该遵循一定的顺序。
- 第一个原则是先创建子组件,再创建父组件,子组件需要被“注入”到父组件中。
- 第二个原则是先创建内层组件,再创建外层组件,内层组建需要被“注入”到外层组件。
最直观的做法就是将所有的组件按照先小后大、先内后外的顺序创建出来,然后组装在一起。但是,这种思路不仅会造成代码逻辑混乱和组件遗漏,而且也不利于后期的功能扩展。为了解决这个问题,我们需要找到一种通用的、统一的方法来管理组件的生命周期,就像汽车“一键启动”那样的效果。
4.1 一键式启停:LifeCycle 接口
系统设计就是要找到系统的变化点和不变点。这里的不变点就是每个组件都要经历创建、初始化、启动这几个过程,这些状态以及状态的转化是不变的。而变化点是每个具体组件的初始化方法,也就是启动方法是不一样的。因此,我们把不变点抽象出来成为一个接口,这个接口跟生命周期有关,叫作 LifeCycle。LifeCycle 接口里应该定义这么几个方法:init()、start()、stop() 和 destroy(),每个具体的组件去实现这些方法。
在父组件的 init() 方法里需要创建子组件并调用子组件的 init() 方法。同样,在父组件的 start() 方法里也需要调用子组件的 start() 方法,因此调用者可以无差别的调用各组件的 init() 方法和 start() 方法,这就是组合模式的使用,并且只要调用最顶层组件,也就是 Server 组件的 init() 和 start() 方法,整个 Tomcat 就被启动起来了。

4.2 可扩展性:LifeCycle 事件
因为各个组件 init() 和 start() 方法的具体实现是复杂多变的,比如在 Host 容器的启动方法里需要扫描 webapps 目录下的 Web 应用,创建相应的 Context 容器,如果将来需要增加新的逻辑,直接修改 start() 方法?这样会违反开闭原则,那如何解决这个问题呢?开闭原则说的是为了扩展系统的功能,你不能直接修改系统中已有的类,但是你可以定义新的类。
组件的 init() 和 start() 调用是由它的父组件的状态变化触发的,上层组件的初始化会触发子组件的初始化,上层组件的启动会触发子组件的启动,因此我们把组件的生命周期定义成一个个状态,把状态的转变看作是一个事件。而事件是有监听器的,在监听器里可以实现一些逻辑,并且监听器也可以方便的添加和删除,这就是典型的观察者模式。
具体来说就是在 LifeCycle 接口里加入两个方法:添加监听器和删除监听器。

我们还需要定义一个 Enum 来表示组件有哪些状态,以及处在什么状态会触发什么样的事件。

组件生命周期状态变化如下:

4.3 重用性:LifeCycleBase 抽象基类
有了接口,我们就要用类去实现接口。一般来说实现类不止一个,不同的类在实现接口时往往会有一些相同的逻辑,如果让各个子类都去实现一遍,就会有重复代码。那子类如何重用这部分逻辑呢?其实就是定义一个基类来实现共同的逻辑,然后让各个子类去继承它,就达到了重用的目的。而基类中往往会定义一些抽象方法,所谓的抽象方法就是说基类不会去实现这些方法,而是调用这些方法来实现骨架逻辑。抽象方法是留给各个子类去实现的,并且子类必须实现,否则无法实例化。
Tomcat 定义一个基类 LifeCycleBase 来实现 LifeCycle 接口,把一些公共的逻辑放到基类中去,比如生命状态的转变与维护、生命周期事件的触发以及监听器的添加和删除等,而子类就负责实现自己的初始化、启动和停止等方法。为了避免跟基类中的方法同名,我们把具体子类的实现方法改个名字,在后面加上 Internal,叫 initInternal()、startInternal() 等。

LifeCycleBase 实现了 LifeCycle 接口中所有的方法,还定义了相应的抽象方法交给具体子类去实现,这是典型的模板设计模式(骨架抽象类和模板方法)。
LifeCycleBase 的 init() 方法实现:

思考:是什么时候、谁把监听器注册进来的呢?
- Tomcat 自定义了一些监听器,这些监听器是父组件在创建子组件的过程中注册到子组件的。比如 MemoryLeakTrackingListener监听器,用来检测 Context 容器中的内存泄漏,这个监听器是 Host 容器在创建 Context 容器时注册到 Context 中的。
- 我们还可以在 server.xml 中定义自己的监听器,Tomcat 在启动时会解析 server.xml,创建监听器并注册到容器组件。
4.4 生命周期总体类图

StandardServer、StandardService 是 Server 和 Service 组件的具体实现类,它们都继承了 LifeCycleBase。StandardEngine、StandardHost、StandardContext 和 StandardWrapper 是相应容器组件的具体实现类,因为它们都是容器,所以继承了 ContainerBase 抽象基类,而 ContainerBase 实现了 Container 接口,也继承了 LifeCycleBase 类,它们的生命周期管理接口和功能接口是分开的,这也符合设计中接口分离的原则。
Tomcat 为了实现一键式启停以及优雅的生命周期管理,并考虑到了可扩展性和可重用性,将面向对象思想和设计模式发挥到了极致,分别运用了组合模式、观察者模式、骨架抽象类和模板方法。如果你需要维护一堆具有父子关系的实体,可以考虑使用组合模式。观察者模式听起来“高大上”,其实就是当一个事件发生后,需要执行一连串更新操作。传统的实现方式是在事件响应代码里直接加更新逻辑,当更新逻辑加多了之后,代码会变得臃肿,并且这种方式是紧耦合的、侵入式的。观察者模式实现了低耦合、非侵入式的通知与更新机制。模板方法在抽象基类中经常用到,用来实现通用逻辑。
Tomcat启动流程
https://www.processon.com/view/link/61af4ca2e401fd21c048c9ea
4.5 优化并提高Tomcat启动速度
我们在使用 Tomcat 时可能会碰到启动比较慢的问题,比如我们的系统发布新版本上线时,可能需要重启服务,这个时候我们希望 Tomcat 能快速启动起来提供服务。
清理Tomcat
- 清理不必要的 Web 应用
删除掉 webapps 文件夹下不需要的工程,一般是 host-manager、example、doc 等这些默认的工程,可能还有以前添加的但现在用不着的工程 - 清理 不必要的XML 配置
- 清理 不必要的JAR 文件
- 清理其他文件
及时清理日志,删除 logs 文件夹下不需要的日志文件。同样还有 work 文件夹下的 catalina 文件夹,它其实是 Tomcat 把 JSP 转换为 Class 文件的工作目录。有时候我们也许会遇到修改了代码,重启了 Tomcat,但是仍没效果,这时候便可以删除掉这个文件夹,Tomcat 下次启动的时候会重新生成。
禁止 Tomcat TLD 扫描
Tomcat 为了支持 JSP,在应用启动的时候会扫描 JAR 包里面的 TLD 文件,加载里面定义的标签库。Tomcat扫描web应用下的jar包,发现jar里面没有TLD文件,会建议不要去扫描这些jar包,这样可以提高 Tomcat 的启动速度,并节省 JSP 编译时间。

- 如果项目中没有使用 JSP 作为 Web 页面模板,可以直接禁用TLD扫描
修改conf/context.xml,添加下面的配置
<JarScanner>
<JarScanFilter defaultTldScan="false"/>
</JarScanner>
- 项目中使用了JSP,可以配置只扫描包含TLD文件的jar包
修改conf/catalina.properties
tomcat.util.scan.StandardJarScanFilter.jarsToSkip=xxx.jar
关闭 WebSocket 支持
Tomcat 会扫描 WebSocket 注解的 API 实现,比如@ServerEndpoint注解的类。如果不需要使用 WebSockets 就可以关闭它,在conf/context.xml中给 Context 标签加一个containerSciFilter属性
<Context containerSciFilter="org.apache.tomcat.websocket.server.WsSci">
</Context>
如果不需要WebSockets 这个功能,可以删除Tomcat lib目录下的websocket-api.jar和tomcat-websocket.jar。
关闭 JSP 支持
跟关闭WebSocket类似
<Context containerSciFilter="org.apache.tomcat.websocket.server.JasperInitializer">
</Context>
WebSocket 和 JSP都关闭
<Context containerSciFilter="org.apache.tomcat.websocket.server.WsSci | org.apache.tomcat.websocket.server.JasperInitializer">
</Context>
禁止 Servlet 注解扫描
Servlet 3.0 引入了注解 Servlet,Tomcat 为了支持这个特性,会在 Web 应用启动时扫描你的类文件,因此如果你没有使用 Servlet 注解这个功能,可以告诉 Tomcat 不要去扫描 Servlet 注解。
在web应用的web.xml中配置
<web-app metadata-complete="true">
</web-app>
metadata-complete的意思是,web.xml里配置的 Servlet 是完整的,不需要再去库类中找 Servlet 的定义。
并行启动多个 Web 应用
Tomcat 启动的时候,默认情况下 Web 应用都是一个一个启动的,等所有 Web 应用全部启动完成,Tomcat 才算启动完毕。如果在一个 Tomcat 下你有多个 Web 应用,为了优化启动速度,可以配置多个应用程序并行启动。
修改conf/server.xml中Host 标签的 startStopThreads 属性
<Host startStopThreads="0">
</Host>
1509

被折叠的 条评论
为什么被折叠?



