摘要:低代码技术给企业带来的价值体现在多个维度。整体而言,可总结为三大类:降低成本、提高效率、增加价值。这里从支撑企业创新、支撑企业应对需求变化和支撑企业的弹性运营三个角度来描述。
本文分享自华为云社区《遇见低码:在价值中审视》,作者: 敏捷的小智 。
低代码技术给企业带来的价值体现在多个维度。整体而言,可总结为三大类:降低成本、提高效率、增加价值。这里从支撑企业创新、支撑企业应对需求变化和支撑企业的弹性运营三个角度来描述。
支撑企业创新
低代码技术适合以低成本的方式支撑批量的借鉴式创新。高代码技术适合以高成本的方式支撑打造独特竞争力的领先式创新。
企业创新看重结果,即投入产出比。要获取独特竞争力的创新,需要高成本的投入;但更多组合式创新是通过借鉴别人的成功经验来获取的,需要降低投入成本,才能让企业敢于尝试,短频快地试错并调整业务。
低代码技术的本质就是抽象并固化各种常见模式,通过编排组合这些模式来快速构建应用,以达到降本提效增值的商业目标。因此低代码平台更适合快速复制已有模式来的借鉴式创新。
低代码平台对创新的支撑作用,主要体现在三大方面:
降本:包括降低人力成本和外购花费。使用低代码技术来构建应用,同时降低了对开发团队人数和技能要求,自然人力成本得到大幅下降;另外使用低代码技术可快速量身定制当前业务所需的应用系统,减少对成品软件的依赖。
提效:低代码平台可以提升应用构建的效率,包括缩短学习周期、提高开发速度、减少重复造轮子。低代码平台还可以加速整个应用生命周期,简化打包部署升级等环节,提升应用演进速度。
增值:低代码平台一方面能更方便地挖掘已有系统价值,包括聚合已有系统能力和利用已有系统数据;另一方面能给构建的应用增加额外价值,包括提升应用质量(如增强安全性和可靠性)、给应用附加能力(如自动装备AI能力);再一方面可参与到低代码平台生态中,获取直接商业价值。
应对需求变化
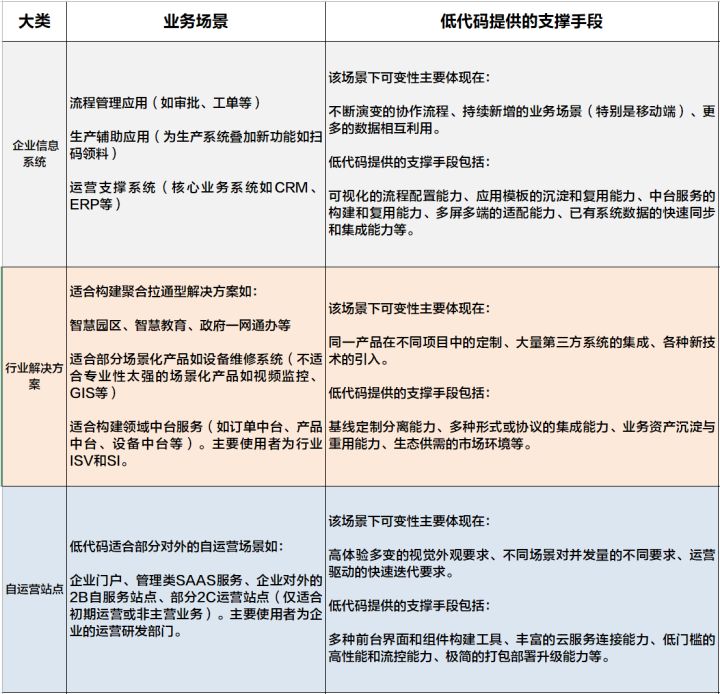
来自市场需求的变化,会落地为业务场景或功能的变化,从而导致在构建中的应用系统的需求变化,在不同的业务场景下,业务也会有不一样的可变性,低代码提供的支撑手段也不同:

面对各种应用场景下的业务变化,低代码平台能帮助企业做到更快的响应和更低的投入。
支撑弹性运营
低代码技术在支撑企业的业务连续性上有很大的作用。我们把企业的弹性运营理解为企业的业务连续性,即在抵抗风险方面的韧性。业务连续性可以体现在三个方面:
健康性
企业业务是否能抵抗外部风险所带来的负面影响。有与IT系统相关的风险如抵御安全攻击、承受超预期的业务量;也有来自外界社会的风险如新冠疫情、负面舆情。这些影响可能会让企业业务受到冲击,从而陷入“疾病”状态。低代码技术在抵御以下几个方面上有很好的表现:
安全:相比传统开发技术,低代码技术能给IT系统带来更好的安全性。特别是云服务模式的低代码技术,已经在物理层、网络层、系统层、应用层都做了层层防护,如安全防火墙、操作系统加固、密钥管理、防越权防CSRF攻击等等。而在业务应用层面上,低代码技术通过声明式安全设置来帮助实现业务层安全,如声明密码字段、声明敏感信息、声明数据分域等,而无需应用开发人员编写安全相关代码。
另外,低代码技术在保护知识产权上也有很好作用,如设置开发者IP白名单、应用加密打包,安装应用需要LICENSE等。
并发:低代码技术能应对大并发量和流量起伏。特别是云服务模式的低代码技术,底层采用的是基于K8S的弹性分布式架构,可以水平扩展和弹性伸缩。低代码技术在引擎层使用了多种缓存技术和性能负载技术,可以让应用开发人员无需懂并发和性能技术就能开发出高性能高并发的应用。
但是,低代码技术在特定场景下的短期流量爆炸方面,目前还处于初级阶段。因为不同业务场景所需要的短期高并发架构是不一样的,例如同是秒杀,针对快销品订单和座位票订单的架构是不同的。低代码技术提供的是固化通用的架构模式,对特定场景的支撑有限。
可靠性:云服务模式的低代码技术,具备故障检测、自动恢复、数据备份恢复、冗余架构等能力,无需应用开发人员关注就可提供高可靠性保障。
可持续性
企业业务是否能长久持续经营,不会因某种不可抗力导致业务终止。例如遇到自然灾害,或资金链断裂,或核心供应链断裂等。
容灾:云服务模式的低代码技术,具备异地容灾能力。
可接入:支持管理和开发人员随时随地接入环境,如新冠疫情期可远程开发。
可替换:帮助企业统一技术栈,减少对单个应用提供商依赖。但对低代码工具本身的依赖也会带来可持续性风险。
可成长性
企业业务是否能持续增长和演进。例如技术淘汰、系统老旧、人员更新不足等原因,很可能会导致业务停滞不前。
应用:低代码技术开发的应用可持续演进升级。低成本创新更带来业务的持续成长。
技术:低代码平台工具本身会持续演进升级,保证平台所构建的应用具备技术先进性。
团队人员:使用低代码技术的团队人员,可朝业务架构师、产品设计、系统分析等方向持续发展。
低代码目前仍面临的挑战
低代码技术仍在发展初期,在实际的推广和应用过程中,会面临许多挑战。
1.低代码技术目前还在初级阶段,技术和能力上都还不够成熟和全面,很多现有产品还不能覆盖端到端的业务场景。很多客户在研究试用一些低代码平台后,认为只能构建简单复杂度的应用,不能构建核心支撑系统,从而把低代码平台当做一种辅助开发手段,而非主要生产力工具。
2.企业数字化转型,需要很强的顶层业务架构设计能力,才能实现全局共享激发创新的目标。但大部分传统企业缺少业务架构设计能力,导致把低代码平台仅仅作为项目的开发工具。因此在很多项目中未能发挥出低代码平台的真正价值,最终呈现的提升效果不够亮眼。
3.低代码技术缺少业界统一规范,也难以构建统一规范。不同厂家的低代码平台产品的能力和使用方法都完全不同,因此开发者的经验难以跨平台利用,更难以实现开发的应用在不同低代码平台之间迁移。这导致了低代码技术相比高代码开发语言和IDE,其生态繁荣速度缓慢。而且各厂家只能发展自己的生态,生态圈之间难以互通。
低代码不是银弹,也不是神药,在发展初期,它不可避免的面临着许多问题和挑战。但它的确代表着下一个IT时代的趋势,并正在各种实际应用场景中散发着它的魅力。当我们使用低代码为企业创造价值时,也是在拥抱下一个IT时代。
703

被折叠的 条评论
为什么被折叠?



