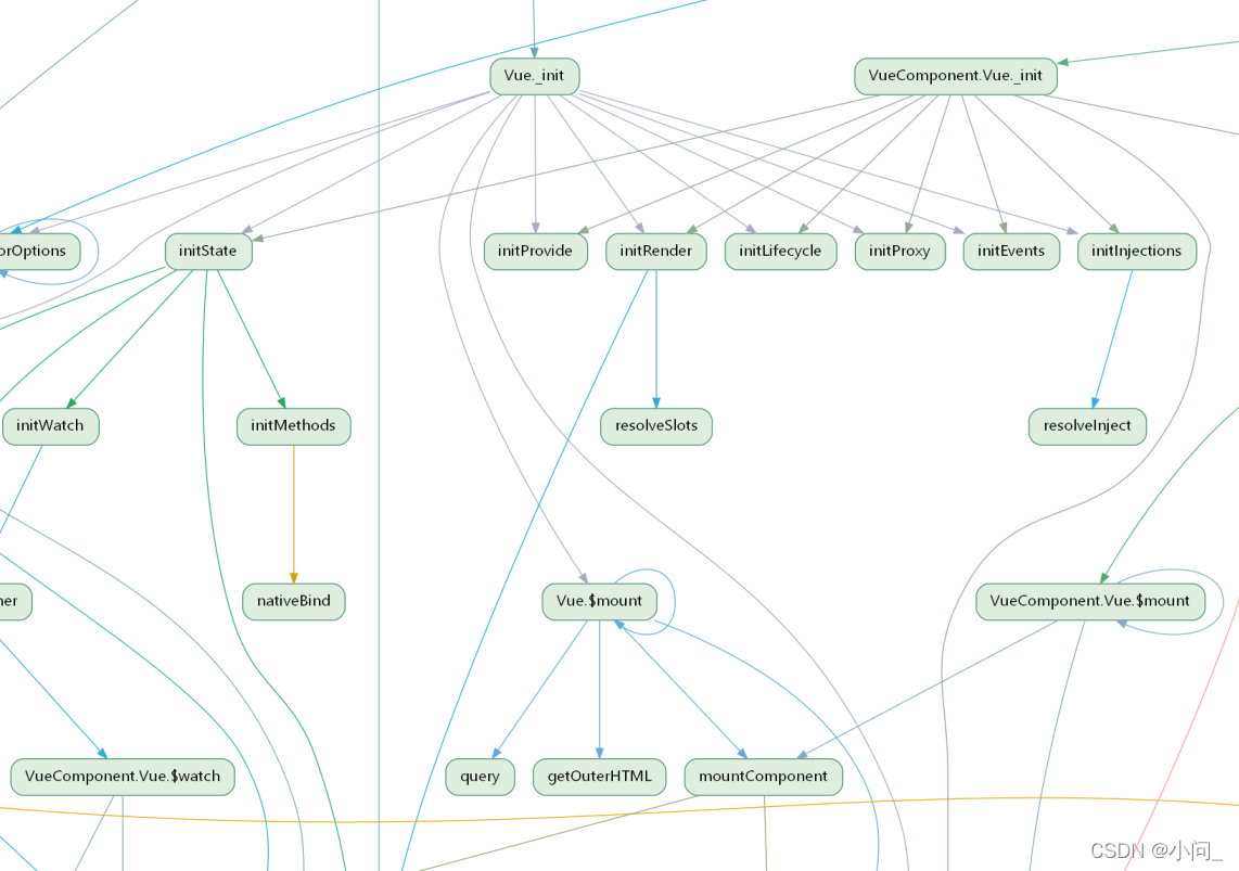
整个流程图有10M左右,建议下载后 边读Vue源码,边看图;注意图片右下角的提示信息
下载地址:
链接: https://pan.baidu.com/s/1ZSexdLX7YJO0W14gV7QGlQ?pwd=52ce
提取码: 52ce
或者 github

整个流程图有10M左右,建议下载后 边读Vue源码,边看图;注意图片右下角的提示信息
下载地址:
链接: https://pan.baidu.com/s/1ZSexdLX7YJO0W14gV7QGlQ?pwd=52ce
提取码: 52ce
或者 github

6775
3825
1586
2121

被折叠的 条评论
为什么被折叠?