前言
Butterknife我相信,对大部分做Android开发的人都不陌生,这个是供职于Square公司的JakeWharton大神开发的,目前github的star为 12449 。使用这个库,在AS中搭配Android ButterKnife Zelezny插件,简直是开发神器,从此摆脱繁琐的findViewById(int id),也不用自己手动@bind(int id) , 直接用插件生成即可。这种采用注解DI组件的方式,在Spring中很常见,起初也是在Spring中兴起的 。今天我们就一探究竟,自己实现一个butterknife (有不会用的,请自行Google)。
项目地址: JakeWharton/butterknife

butterknife
实现原理 (假定你对注解有一定的了解)
注解
对ButterKnife有过了解人 , 注入字段的方式是使用注解@Bind(R.id.tv_account_name),但首先我们需要在Activity声明注入ButterKnife.bind(Activity activity) 。我们知道,注解分为好几类, 有在源码生效的注解,有在类文件生成时生效的注解,有在运行时生效的注解。分别为RetentionPolicy.SOURCE,RetentionPolicy.CLASS,RetentionPolicy.RUNTIME ,其中以RetentionPolicy.RUNTIME最为消耗性能。而ButterKnife使用的则是编译器时期注入,在使用的时候,需要配置classpath 'com.neenbedankt.gradle.plugins:android-apt:1.8' , 这个配置说明,在编译的时候,进行注解处理。要对注解进行处理,则需要继承AbstractProcessor , 在boolean process(Set<? extends TypeElement> annotations, RoundEnvironment roundEnv)中进行注解处理。
实现方式
知晓了注解可以在编译的时候进行处理,那么,我们就可以得到注解的字段属性与所在类 , 进而生成注入文件,生成一个注入类的内部类,再进行字段处理 , 编译之后就会合并到注入类中,达到植入新代码段的目的。例如:我们注入@VInjector(R.id.tv_show) TextView tvShow;我们就可以得到tvShow这个变量与R.id.tv_show这个id的值,然后进行模式化处理injectObject.tvShow = injectObject.findViewById(R.id.tv_show); ,再将代码以内部类的心事加入到组件所在的类中 , 完成一次DI(注入) 。
实现流程图

view_injector_流程图
① 首先创建一个视图注解
② 创建一个注解处理器,用来得到注解的属性与所属类
③ 解析注解,分离组合Class与属性
④ 组合Class与属性,生成新的Java File
APT生成的Java File , 以及模式代码

generator java file
使用Javac , 编译时期生成注入类的子类
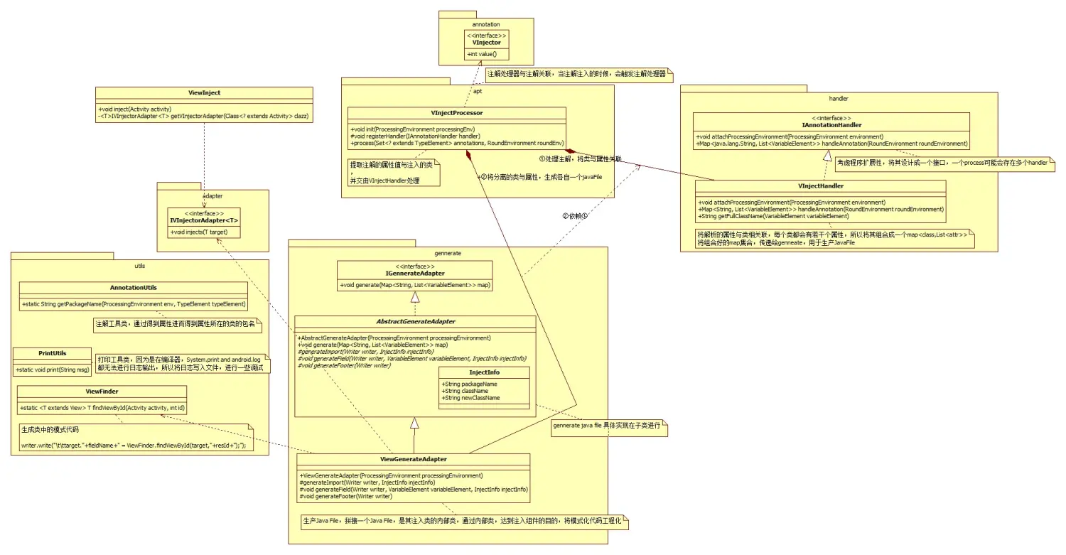
项目UML图

ViewInject UML
简要说明:
主要类:VInjectProcessor ----> 注解处理器 , 需要配置注解处理器
resources
- META-INF
- services
- javax.annotation.processing.Processor
Processor内容:
com.zeno.viewinject.apt.VInjectProcessor # 指定处理器全类名
图示:

processor config
VInjectHandler ----> 注解处理类 , 主要进行注入类与注解字段进行解析与封装,将同类的字段使用map集合进行映射。exp: Map<Class,List<Attr>> 。
ViewGenerateAdapter -----> Java File 生成器,将注入的类与属性,重新生成一个Java File,是其注入类的内部类 。
具体实现
一 , 创建注解 , 对视图进行注解,R.id.xxx , 所以注解类型是int类型
/**
* Created by Zeno on 2016/10/21.
*
* View inject
* 字段注入注解,可以新建多个注解,再通过AnnotationProcessor进行注解处理
* RetentionPolicy.CLASS ,在编译的时候进行注解 。我们需要在生成.class文件的时候需要进行处理
*/
@Retention(RetentionPolicy.CLASS)
@Target(ElementType.FIELD)
public @interface VInjector {
int value();
}
二, 注解处理器
关于注解处理器配置,上面已经做了说明
/**
* Created by Zeno on 2016/10/21.
*
* Inject in View annotation processor
*
* 需要在配置文件中指定处理类 resources/META-INF/services/javax.annotation.processing.Processor
* com.zeno.viewinject.apt.VInjectProcessor
*/
@SupportedAnnotationTypes("com.zeno.viewinject.annotation.VInjector")
@SupportedSourceVersion(SourceVersion.RELEASE_6)
public class VInjectProcessor extends AbstractProcessor {
List<IAnnotationHandler> mAnnotationHandler = new ArrayList<>();
Map<String,List<VariableElement>> mHandleAnnotationMap = new HashMap<>();
private IGenerateAdapter mGenerateAdapter;
@Override
public synchronized void init(ProcessingEnvironment processingEnv) {
super.init(processingEnv);
// init annotation handler , add handler
registerHandler(new VInjectHandler());
// init generate adapter
mGenerateAdapter = new ViewGenerateAdapter(processingEnv);
}
/*可以有多个处理*/
protected void registerHandler(IAnnotationHandler handler) {
mAnnotationHandler.add(handler);
}
// annotation into process run
@Override
public boolean process(Set<? extends TypeElement> annotations, RoundEnvironment roundEnv) {
for (IAnnotationHandler handler : mAnnotationHandler) {
// attach environment , 关联环境
handler.attachProcessingEnvironment(processingEnv);
// handle annotation 处理注解 ,得到注解类的属性列表
mHandleAnnotationMap.putAll(handler.handleAnnotation(roundEnv));
}
// 生成辅助类
mGenerateAdapter.generate(mHandleAnnotationMap);
// 表示处理
return true;
}
}
对得到的注解进行处理 , 主要是进行注解类型与属性进行分离合并处理,因为一个类有多个属性,所以采用map集合,进行存储,数据结构为:Map<String:className , List<VariableElement:element>>
/**
* Created by Zeno on 2016/10/21.
*
* 注解处理实现 , 解析VInjector注解属性
*/
public class VInjectHandler implements IAnnotationHandler {
private ProcessingEnvironment mProcessingEnvironment;
@Override
public void attachProcessingEnvironment(ProcessingEnvironment environment) {
this.mProcessingEnvironment = environment;
}
@Override
public Map<String, List<VariableElement>> handleAnnotation(RoundEnvironment roundEnvironment) {
Map<String,List<VariableElement>> map = new HashMap<>();
/*获取一个类中带有VInjector注解的属性列表*/
Set<? extends Element> elements = roundEnvironment.getElementsAnnotatedWith(VInjector.class);
for (Element element : elements) {
VariableElement variableElement = (VariableElement) element;
/*获取类名 ,将类目与属性配对,一个类,对于他的属性列表*/
String className = getFullClassName(variableElement);
List<VariableElement> cacheElements = map.get(className);
if (cacheElements == null) {
cacheElements = new ArrayList<>();
map.put(className,cacheElements);
}
cacheElements.add(variableElement);
}
return map;
}
/**
* 获取注解属性的完整类名
* @param variableElement
*/
private String getFullClassName(VariableElement variableElement) {
TypeElement typeElement = (TypeElement) variableElement.getEnclosingElement();
String packageName = AnnotationUtils.getPackageName(mProcessingEnvironment,typeElement);
return packageName+"."+typeElement.getSimpleName().toString();
}
}
生成Java File , 根据获取的属性与类,创建一个注入类的内部类
/**
* Created by Zeno on 2016/10/21.
*
* 生成View注解辅助类
*/
public class ViewGenerateAdapter extends AbstractGenerateAdapter {
public ViewGenerateAdapter(ProcessingEnvironment processingEnvironment) {
super(processingEnvironment);
}
@Override
protected void generateImport(Writer writer, InjectInfo injectInfo) throws IOException {
writer.write("package "+injectInfo.packageName+";");
writer.write("\n\n");
writer.write("import com.zeno.viewinject.adapter.IVInjectorAdapter;");
writer.write("\n\n");
writer.write("import com.zeno.viewinject.utils.ViewFinder;");
writer.write("\n\n\n");
writer.write("/* This class file is generated by ViewInject , do not modify */");
writer.write("\n");
writer.write("public class "+injectInfo.newClassName+" implements IVInjectorAdapter<"+injectInfo.className+"> {");
writer.write("\n\n");
writer.write("public void injects("+injectInfo.className+" target) {");
writer.write("\n");
}
@Override
protected void generateField(Writer writer, VariableElement variableElement, InjectInfo injectInfo) throws IOException {
VInjector vInjector = variableElement.getAnnotation(VInjector.class);
int resId = vInjector.value();
String fieldName = variableElement.getSimpleName().toString();
writer.write("\t\ttarget."+fieldName+" = ViewFinder.findViewById(target,"+resId+");");
writer.write("\n");
}
@Override
protected void generateFooter(Writer writer) throws IOException {
writer.write(" \t}");
writer.write("\n\n");
writer.write("}");
}
}
结语
ButterKnife类型的注解框架,其主要核心就是编译时期注入, 如果是采用运行时注解的话,那性能肯定影响很大,国内有些DI框架就是采用的运行时注解,所以性能上会有所损伤 。原以为很高深的东西,其实剖析过原理之后,也就渐渐明白了,不再视其为高深莫测,我们自己也可以实现同等的功能。
程序员最好的学习方式就是,学习别人的代码,特别是像jakeWharton这样的大神的代码,值得研究与学习 , 然后模仿之。
本文介绍手动实现ButterKnife注解框架的方法。ButterKnife采用编译器时期注入,可搭配插件提高开发效率。文章阐述其实现原理,包括注解类型及处理方式,给出实现流程图,展示项目UML图,还说明了具体实现步骤,强调编译时注入对性能的重要性。
3794

被折叠的 条评论
为什么被折叠?



