Socket的使用在Android网络编程中非常重要- 今天我将带大家全面了解
Socket及 其使用方法
目录
示意图
1.网络基础
- 阅读本文前,请先了解 关于计算机网络基础,如计算机体系结构、
TCP、UDP等知识 - 具体请看文章:这是一份详细 & 清晰的计算机网络基础 学习指南
2. Socket定义
- 即套接字,是应用层 与
TCP/IP协议族通信的中间软件抽象层,表现为一个封装了 TCP / IP协议族 的编程接口(API)
示意图
Socket不是一种协议,而是一个编程调用接口(API),属于传输层(主要解决数据如何在网络中传输)- 即:通过
Socket,我们才能在Andorid平台上通过TCP/IP协议进行开发- 对用户来说,只需调用Socket去组织数据,以符合指定的协议,即可通信
- 成对出现,一对套接字:
Socket ={(IP地址1:PORT端口号),(IP地址2:PORT端口号)}
- 一个
Socket实例 唯一代表一个主机上的一个应用程序的通信链路
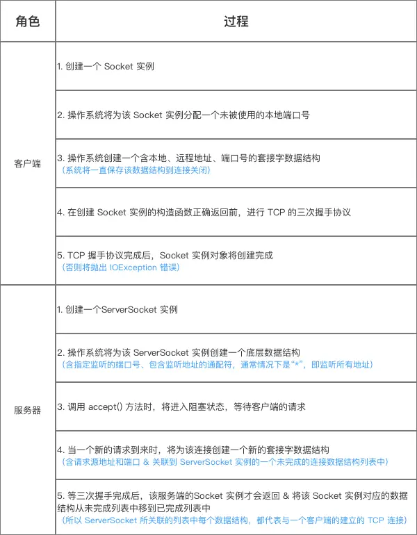
3. 建立Socket连接过程
示意图
4. 原理
Socket的使用类型主要有两种:
- 流套接字(
streamsocket) :基于TCP协议,采用 流的方式 提供可靠的字节流服务 - 数据报套接字(
datagramsocket):基于UDP协议,采用 数据报文 提供数据打包发送的服务
具体原理图如下:
原理图
5. Socket 与 Http 对比
Socket属于传输层,因为TCP / IP协议属于传输层,解决的是数据如何在网络中传输的问题HTTP协议 属于 应用层,解决的是如何包装数据
由于二者不属于同一层面,所以本来是没有可比性的。但随着发展,默认的Http里封装了下面几层的使用,所以才会出现Socket & HTTP协议的对比:(主要是工作方式的不同):
Http:采用 请求—响应 方式。
- 即建立网络连接后,当 客户端 向 服务器 发送请求后,服务器端才能向客户端返回数据。
- 可理解为:是客户端有需要才进行通信
Socket:采用 服务器主动发送数据 的方式
- 即建立网络连接后,服务器可主动发送消息给客户端,而不需要由客户端向服务器发送请求
- 可理解为:是服务器端有需要才进行通信
6. 使用步骤
Socket可基于TCP或者UDP协议,但TCP更加常用- 所以下面的使用步骤 & 实例的
Socket将基于TCP协议
// 步骤1:创建客户端 & 服务器的连接
// 创建Socket对象 & 指定服务端的IP及端口号
Socket socket = new Socket("192.168.1.32", 1989);
// 判断客户端和服务器是否连接成功
socket.isConnected());
// 步骤2:客户端 & 服务器 通信
// 通信包括:客户端 接收服务器的数据 & 发送数据 到 服务器
<-- 操作1:接收服务器的数据 -->
// 步骤1:创建输入流对象InputStream
InputStream is = socket.getInputStream()
// 步骤2:创建输入流读取器对象 并传入输入流对象
// 该对象作用:获取服务器返回的数据
InputStreamReader isr = new InputStreamReader(is);
BufferedReader br = new BufferedReader(isr);
// 步骤3:通过输入流读取器对象 接收服务器发送过来的数据
br.readLine();
<-- 操作2:发送数据 到 服务器 -->
// 步骤1:从Socket 获得输出流对象OutputStream
// 该对象作用:发送数据
OutputStream outputStream = socket.getOutputStream();
// 步骤2:写入需要发送的数据到输出流对象中
outputStream.write(("Carson_Ho"+"\n").getBytes("utf-8"));
// 特别注意:数据的结尾加上换行符才可让服务器端的readline()停止阻塞
// 步骤3:发送数据到服务端
outputStream.flush();
// 步骤3:断开客户端 & 服务器 连接
os.close();
// 断开 客户端发送到服务器 的连接,即关闭输出流对象OutputStream
br.close();
// 断开 服务器发送到客户端 的连接,即关闭输入流读取器对象BufferedReader
socket.close();
// 最终关闭整个Socket连接
7. 具体实例
- 实例
Demo代码包括:客户端 & 服务器 - 本文着重讲解客户端,服务器仅采用最简单的写法进行展示
7.1 客户端 实现
步骤1:加入网络权限
<uses-permission android:name="android.permission.INTERNET" />
步骤2:主布局界面设置
包括创建Socket连接、客户端 & 服务器通信的按钮
<Button
android:id="@+id/connect"
android:layout_width="match_parent"
android:layout_height="wrap_content"
android:text="connect" />
<Button
android:id="@+id/disconnect"
android:layout_width="match_parent"
android:layout_height="wrap_content"
android:text="disconnect" />
<TextView
android:id="@+id/receive_message"
android:layout_width="match_parent"
android:layout_height="wrap_content" />
<Button
android:id="@+id/Receive"
android:layout_width="match_parent"
android:layout_height="wrap_content"
android:text="Receive from message" />
<EditText
android:id="@+id/edit"
android:layout_width="match_parent"
android:layout_height="wrap_content" />
<Button
android:id="@+id/send"
android:layout_width="match_parent"
android:layout_height="wrap_content"
android:text="send"/>
步骤3:创建Socket连接、客户端 & 服务器通信
具体请看注释
MainActivity.java
package scut.carson_ho.socket_carson;
import android.os.Bundle;
import android.os.Handler;
import android.os.Message;
import android.support.v7.app.AppCompatActivity;
import android.view.View;
import android.widget.Button;
import android.widget.EditText;
import android.widget.TextView;
import java.io.BufferedReader;
import java.io.IOException;
import java.io.InputStream;
import java.io.InputStreamReader;
import java.io.OutputStream;
import java.net.Socket;
import java.util.concurrent.ExecutorService;
import java.util.concurrent.Executors;
public class MainActivity extends AppCompatActivity {
/**
* 主 变量
*/
// 主线程Handler
// 用于将从服务器获取的消息显示出来
private Handler mMainHandler;
// Socket变量
private Socket socket;
// 线程池
// 为了方便展示,此处直接采用线程池进行线程管理,而没有一个个开线程
private ExecutorService mThreadPool;
/**
* 接收服务器消息 变量
*/
// 输入流对象
InputStream is;
// 输入流读取器对象
InputStreamReader isr ;
BufferedReader br ;
// 接收服务器发送过来的消息
String response;
/**
* 发送消息到服务器 变量
*/
// 输出流对象
OutputStream outputStream;
/**
* 按钮 变量
*/
// 连接 断开连接 发送数据到服务器 的按钮变量
private Button btnConnect, btnDisconnect, btnSend;
// 显示接收服务器消息 按钮
private TextView Receive,receive_message;
// 输入需要发送的消息 输入框
private EditText mEdit;
@Override
protected void onCreate(Bundle savedInstanceState) {
super.onCreate(savedInstanceState);
setContentView(R.layout.activity_main);
/**
* 初始化操作
*/
// 初始化所有按钮
btnConnect = (Button) findViewById(R.id.connect);
btnDisconnect = (Button) findViewById(R.id.disconnect);
btnSend = (Button) findViewById(R.id.send);
mEdit = (EditText) findViewById(R.id.edit);
receive_message = (TextView) findViewById(R.id.receive_message);
Receive = (Button) findViewById(R.id.Receive);
// 初始化线程池
mThreadPool = Executors.newCachedThreadPool();
// 实例化主线程,用于更新接收过来的消息
mMainHandler = new Handler() {
@Override
public void handleMessage(Message msg) {
switch (msg.what) {
case 0:
receive_message.setText(response);
break;
}
}
};
/**
* 创建客户端 & 服务器的连接
*/
btnConnect.setOnClickListener(new View.OnClickListener() {
@Override
public void onClick(View v) {
// 利用线程池直接开启一个线程 & 执行该线程
mThreadPool.execute(new Runnable() {
@Override
public void run() {
try {
// 创建Socket对象 & 指定服务端的IP 及 端口号
socket = new Socket("192.168.1.172", 8989);
// 判断客户端和服务器是否连接成功
System.out.println(socket.isConnected());
} catch (IOException e) {
e.printStackTrace();
}
}
});
}
});
/**
* 接收 服务器消息
*/
Receive.setOnClickListener(new View.OnClickListener() {
@Override
public void onClick(View v) {
// 利用线程池直接开启一个线程 & 执行该线程
mThreadPool.execute(new Runnable() {
@Override
public void run() {
try {
// 步骤1:创建输入流对象InputStream
is = socket.getInputStream();
// 步骤2:创建输入流读取器对象 并传入输入流对象
// 该对象作用:获取服务器返回的数据
isr = new InputStreamReader(is);
br = new BufferedReader(isr);
// 步骤3:通过输入流读取器对象 接收服务器发送过来的数据
response = br.readLine();
// 步骤4:通知主线程,将接收的消息显示到界面
Message msg = Message.obtain();
msg.what = 0;
mMainHandler.sendMessage(msg);
} catch (IOException e) {
e.printStackTrace();
}
}
});
}
});
/**
* 发送消息 给 服务器
*/
btnSend.setOnClickListener(new View.OnClickListener() {
@Override
public void onClick(View v) {
// 利用线程池直接开启一个线程 & 执行该线程
mThreadPool.execute(new Runnable() {
@Override
public void run() {
try {
// 步骤1:从Socket 获得输出流对象OutputStream
// 该对象作用:发送数据
outputStream = socket.getOutputStream();
// 步骤2:写入需要发送的数据到输出流对象中
outputStream.write((mEdit.getText().toString()+"\n").getBytes("utf-8"));
// 特别注意:数据的结尾加上换行符才可让服务器端的readline()停止阻塞
// 步骤3:发送数据到服务端
outputStream.flush();
} catch (IOException e) {
e.printStackTrace();
}
}
});
}
});
/**
* 断开客户端 & 服务器的连接
*/
btnDisconnect.setOnClickListener(new View.OnClickListener() {
@Override
public void onClick(View v) {
try {
// 断开 客户端发送到服务器 的连接,即关闭输出流对象OutputStream
outputStream.close();
// 断开 服务器发送到客户端 的连接,即关闭输入流读取器对象BufferedReader
br.close();
// 最终关闭整个Socket连接
socket.close();
// 判断客户端和服务器是否已经断开连接
System.out.println(socket.isConnected());
} catch (IOException e) {
e.printStackTrace();
}
}
});
}
}
7.2 服务器 实现
- 因本文主要讲解客户端,所以服务器仅仅是为了配合客户端展示;
- 为了简化服务器使用,此处采用
Mina框架
- 服务器代码请在
eclipse平台运行- 按照我的步骤一步步实现就可以无脑运行了
步骤1:导入Mina包
请直接移步到百度网盘:下载链接(密码: q73e)
示意图
步骤2:创建服务器线程
TestHandler.java
package mina;
// 导入包
public class TestHandler extends IoHandlerAdapter {
@Override
public void exceptionCaught(IoSession session, Throwable cause) throws Exception {
System.out.println("exceptionCaught: " + cause);
}
@Override
public void messageReceived(IoSession session, Object message) throws Exception {
System.out.println("recieve : " + (String) message);
session.write("hello I am server");
}
@Override
public void messageSent(IoSession session, Object message) throws Exception {
}
@Override
public void sessionClosed(IoSession session) throws Exception {
System.out.println("sessionClosed");
}
@Override
public void sessionOpened(IoSession session) throws Exception {
System.out.println("sessionOpen");
}
@Override
public void sessionIdle(IoSession session, IdleStatus status) throws Exception {
}
}
步骤3:创建服务器主代码
TestHandler.java
package mina;
import java.io.IOException;
import java.net.InetSocketAddress;
import org.apache.mina.filter.codec.ProtocolCodecFilter;
import org.apache.mina.filter.codec.textline.TextLineCodecFactory;
import org.apache.mina.transport.socket.nio.NioSocketAcceptor;
public class TestServer {
public static void main(String[] args) {
NioSocketAcceptor acceptor = null;
try {
acceptor = new NioSocketAcceptor();
acceptor.setHandler(new TestHandler());
acceptor.getFilterChain().addLast("mFilter", new ProtocolCodecFilter(new TextLineCodecFactory()));
acceptor.setReuseAddress(true);
acceptor.bind(new InetSocketAddress(8989));
} catch (Exception e) {
e.printStackTrace();
}
}
}
至此,客户端 & 服务器的代码均实现完毕。
7.3 测试结果
- 点击
Connect按钮: 连接成功
示意图
- 输入发送的消息,点击
Send按钮发送
示意图
- 服务器接收到客户端发送的消息
示意图
- 点击
Receive From Message按钮,客户端 读取 服务器返回的消息
示意图
- 点击
DisConnect按钮,断开 客户端 & 服务器的连接
客户端示意图
服务器示意图
7.4 源码地址
作者:Carson_Ho
链接:https://www.jianshu.com/p/089fb79e308b
來源:简书
著作权归作者所有。商业转载请联系作者获得授权,非商业转载请注明出处。
本文详细介绍Android平台下Socket的使用方法,包括建立连接、数据收发等核心步骤,并附带完整客户端和服务端代码示例。
826

被折叠的 条评论
为什么被折叠?



