《一线大厂Java面试题解析+核心总结学习笔记+最新讲解视频+实战项目源码》,点击传送门,即可获取!
商业项目是指能挣钱的项目,和它对应的就是些不以挣钱为目的的学习项目或毕业设计项目。正因为客户付了钱,所以商业项目的要求要远远高于学习或毕业设计项目,这也是为什么招聘公司会看重商业项目而会主动过滤学习项目的原因。
职位描述上的相关技能年限一般只是指商业项目经验,而一般不会包括学习项目经验。所以对于一些介于商业项目和学习项目之间的项目,尽量当成商业项目来写。
比如小张在大三时帮计算机系的王老师所在的ABC软件公司干了半年的活,如果小张在简历上写:“在校期间,从x年x月到x年x月完成了xx系统,用到了xx技术”,那么这多半会被当成类似于课程设计的学习经验,但如果再加上如下关键性的描述:“这个系统是属于xx公司的xx商业项目里的一部分,我和另外三位开发人员做了半年,最终这个系统成功上线并在客户xx公司的环境里投入运营”,那这样小张的商业项目总年限里就能加上这半年时间了。
又如小李在做毕业设计时,花了7个月的时间参与了导师的一个电商商业项目,他主要的工作是设计一个调度算法,但也参与了一些诸如订单管理模块的工作。如果他就平淡地写一句,毕业设计是xx,毕业论文是xx,那么招聘方看过就算了,也不会认为小李在做毕业设计时还有过商业项目经验,这样小李未免有些吃亏。
但如果这样写:“在x年x月到x年x月的7个月里,在毕业设计中,我参与了xx公司的xx电商项目,客户方是x,我参与了订单管理和xx模块,并设计了其中的调度算法,在我的毕业论文里,详细介绍了这种做法”。文字没修改太多,但足以让小李增加7个月的商业项目经验。
在招聘过程中,我们经常会看到有些候选人参加了培训学校,在里面也做了一些实训项目。如果这些项目是用来让学生练手的,而没有产生商业价值,那么虽然这些项目可能来自真实项目,名字也叫xx实训项目,但非常可惜,我们没法把它当成商业项目。不过我们看到过一份印象比较深刻的简历,某候选人小丁在某三个月的时间内,一边参加培训,一边还在朋友的公司里兼职做着xx信息管理系统的项目。那么如果小丁能很好地在简历中很好地说明这个情况,而且还能在面试中很好地回答相应的问题,那么我们不得不相信小丁在这个三个月里确实做的是商业项目。
对于高级程序员而言,他们的项目年限一般会超过3年,所以多挖掘出来的商业项目年限就属于锦上添花了。不过不少公司在招聘时往往会设个最低年限标准(一般是1年半到两年),这对刚毕业的或工作经验小于2年的初级程序员而言无疑是道坎,所以如果大家处于这青黄不接的时间段里,就更得挖掘这些“严格意义上还算商业项目”的项目经历并写到简历中,这至少能帮大家争取到更多的技术面试机会。
不仅如此,我们发现大多数初级程序员的水平其实也差不多,这时就得看谁的商业项目经验丰富了。比如有次我们无法从两位候选人中权衡,因为他们的综合条件和面试情况都差不多,但其中有一位在大三阶段有段为期6个月的商业项目实习经验,另一位没有(也有可能他也有但没当成商业项目来写),这种情况下我们就录用了有实习经验的候选人了。
3.2通过具体案例来看项目经验该怎么描述
假设某公司需要招一个Java高级开发,如下是职位描述。1、计算机及相关专业毕业,3年以上Java Web项目开发经验;熟悉Linux平台。 2、精通JAVA 编程,熟悉Spring、Spring MVC、Mybatis/Hibernate等开源框架,熟悉常用cache机制,Jsp/Servlet等技术。 3、熟悉Tomcat、Nginx等应用服务器的配置和优化。4、熟悉数据结构和算法,熟悉Java多线程开发。熟悉MySQL、Redis,熟悉数据库索引。5、了解Web前端技术,包括HTML5/CSS/Javascript等。6、拥有良好的沟通能力和文档能力。7、勤奋而善于思考,愿意不断挑战和提升自己。
这里先说个技巧,如果候选人能通过简历让招聘方确信,在最近的项目里他用到了不少和招聘岗位相关的技术,那么他得到面试机会的可能性就会大大提升,因为招聘公司会认为候选人能入职后很快上手,而不会有太长的熟悉期。所以,我们可以按如下思路改写最近做的一个项目。
那么我们就可以根据职位需求,从如下几个方面来描述项目经验。
第一,简要描述项目的背景,比如时间范围,客户是谁,项目规模有多大。
从x年x月到现在(这个时间范围至少是最近半年),我参与某外汇交易系统,客户是xx银行,这个项目组的构成是,1位项目经理外加10位开发,总共的规模大概在80个人月左右。
第二,大致描述项目的需求和包含哪些模块,然后简要说下你做了哪些模块,同时说下在这个项目用到的开发工具和主要技术点,这部分的描述如下所述。
这个外汇交易系统包括挂盘撮合成交、实盘成交、反洗钱和数据批处理等模块,我主要负责了挂盘撮合成交模块,其中用到了Spring MVC架构,数据库是Oracle,用Mybatis实现的ORM,该系统是运行发布在Weblogic服务器上,我们还用了Nginx来实现负载均衡,用Redis来缓存数据。在这个项目里,我还用到了JS实现了一些前台页面。
这里请大家注意如下的要点。
1 招聘方在看简历时,更关注的是用的技术,所以这里无需过度展开该项目里的业务细节,比如无需用大篇幅来写挂盘撮合成交模块里干了什么事情。
2 如果在这个项目里用到了职位介绍里给出的技术,应尽量写在项目描述里,但也要不能不顾事实地一股脑全写上。
第三,这里可以在刚才的基础上展开写这些技术在项目里是如何用的,以此来进一步证明你和所应聘职务的匹配度。同样这里也应围绕技术,而别多写业务细节,大家可以参考如下的范例。
具体而言,在这项目的挂盘撮合成交模块里,我们用到Spring MVC框架,用到了其中的拦截器来拦截非法的挂盘订单请求,在数据库层面,我们还把一些常用数据放入Redis里,在Redis里我们用到了list和set这两种数据类型,而且还用到了master-slave模式。在使用Nginx时,我们是通过配置来避免出现Session粘滞的问题。
如果大家只写用到过Spring MVC和Nginx,那么筛选简历的人看一眼就过了,最多认为大家用过。但如果大家再写一些只有用过才能知道的细节点,比如Nginx的master-slave模式,那么就会给招聘方留下比较深刻的印象,大家给他们的感觉就会是“不仅用过,而且熟悉(或精通)”。
##3.3这些亮点你大多做过,不加在简历中有些可惜
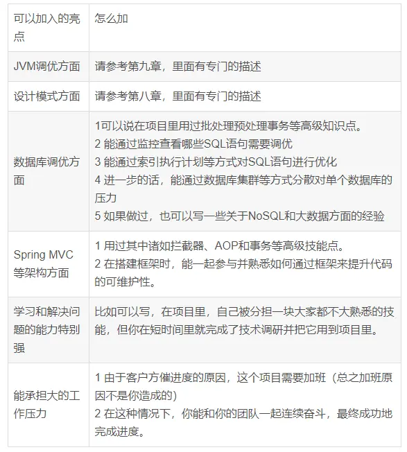
我们见过不少简历,在描述项目时,也能像上文一样,能根据招聘职位的具体要求展示出自己的匹配点,这种简历属于“达标”,即可以纳入考虑范围。在这个基础上,如果大家在项目里有下表列出的亮点,一定请写上,这就是大家优于别人的地方。

上述的一些技能要求未必会出现在职位描述里,但确实都属于亮点,而且在大家的项目里,多少会用到些,所以不加有些可惜。当然,如果大家有其它的亮点,也可以加上,毕竟这能提升大家简历的价值
##3.4多写些和项目管理相关的技能
我们见过不少简历,在其中更偏重技术或诸如沟通和协作方面的能力,但事实上,项目管理方面的技能同样重要。这里可能会有个误区,不少人认为初级程序员的简历无需写项目经验,但事实上,项目管理技能也是靠积累的,哪怕刚工作1个月,也能积累这方面的能力。
在这方面,项目经理更偏重于如何根据项目需求合理地分配任务和协调进度,对于程序员而言,则可以在简历中写项目管理的方式以及如何使用常见的管理软件来提升项目管理的效率。
这里我们就以“敏捷开发”为例,向大家展示下如何介绍自己项目管理的方式。
我们这个项目采用了敏捷开发的模式,具体而言,我们会根据项目总体需求,设置若干个发布点,在时间上,每隔1个月就会设置一个。根据任务的优先级,我们先会大致定下每个发布时间范围内的大致任务,而在每个发布时间范围内,会根据当前情况适当微调。
而且,我们项目组还引入了“每天站立会议(Stand up Meeting)“的形式,每天我们项目组会用大致20分钟的时间一起讨论下每人已经完成的任务、要做的任务和遇到的问题,这样即使遇到阻碍性的问题,也不会耽搁整个项目很久的时间。
相关的内容无需多,大家只需列些“敏捷开发的必做点”,以此来证明自己实践过这种开发方式即可。如果招聘公司也是采用类似的项目管理方式,那么这点一定是个很好的加分项,即使招聘公司采用其它方式,比如瀑布模型,那么你写上这话,招聘方的评价就不会仅仅是“熟悉项目开发的技术”,而且还是“了解并实践过XX项目管理方式,对项目管理有一定的了解”,这样这份简历获得面试机会的可能性就大大增加了。如果大家在项目里用到的不是敏捷管理模式,而是其它的管理方式,也可以照着这个思路写。
大家在简历中写这部分的内容时请注意如下的两个要点:
1 在项目管理方面一般都会用到些工具,也就是说,大家可以写上在自己项目里用到的工具以及这些工具应用在哪些方面,但别什么都不写。
2 面试官在看到相关描述后,一般会在面试中询问些细节,比如Jenkin的配置方式等,也就是说,大家不仅要写,还得适当地了解下这些工具的使用细节,以备面试时的提问。
4 投送简历时的注意要点
简历准备得再好,如果用不恰当的方式投递出去,同样无法得到面试机会,所以大家在发送简历时,应当注意如下的要点。
4.1不要发送“万能“简历,根据具体的职位要求进行微调
这可能是不少求职者的“通病”,他们往往就准备一份简历,然后看到一个合适的工作机会就发一份,也不关注这个公司的行业背景,也不看这个职位的具体要求。
其实大家的简历是“闭门造车”的形式写出来的,只能“尽可能”地描述自己掌握的技能(无法完全描述出你项目里用到的所有技能要点),而每个公司的职务要求一定不会完全相同,所以大家在发送简历前一定得根据具体的职位需求改写相关的项目经验描述,以求达到“匹配度”最高的效果。
相反,如果大家针对不同的公司发的是同一份简历,那么就得撞大运了,这样一定会失去不少“匹配度不高“的面试机会,其实修改简历所用的时间不会太多,但效果一定是大相庭径。
4.2在招聘会上,尽量要口头说出你和这个职位的匹配点
在招聘会上,大家只能是发送同一份简历,在这种情况下,大家一定得尽可能地和招聘方交流几句,同坦诚的措辞,口头说下你和这个职位的匹配度,同时让招聘方感受到你热切想得到这份工作,这样比“递交简历无其它互动“的效果要好很多,至少能给招聘方留下些许印象。
4.3简历以正文形式发送,别让招聘方觉出敷衍
在很多场合下,大家是通过邮件的方式发送简历,在这种方式下,由于只是通过文字,无法面对面直接交流,所以大家应当尽量让招聘方感受到自己求职的诚意,至少别让他们感觉出“敷衍”。
这里来举些可能会让招聘方感受到“敷衍”的例子。
例子1,从邮件的标题和称谓上,看不出这份邮件是给本公司专门定制的。比如我们经常会收到这样的简历,标题是“应聘xx岗位”,开头是,尊敬的先生/女士,在其中第一没有公司的称谓,第二我们已经在招聘要求里写了负责收简历的是人事王先生,但这里没有具体的称谓,这就会让我们感觉这份邮件是通用的,而不是专门发给我们公司的。
恰当的做法是,在邮件标题里写上具体的公司名,比如应聘xx公司的xx岗位,在开头上写,xx公司,尊敬的人事王先生,这里如果没有留收简历人的称谓就写尊敬的人事,这样就会让人感到候选人在这份邮件至少是下过功夫的。
例子2:从邮件列表里,我们能看出候选人是群发邮件,把同一份简历发给不同的公司。这种情况不多,但有,恰当的做法是,在一封邮件里,只给一个公司发送求职信息。
例子3:有些候选人在邮件里,直接用附件的形式发简历,而没有任何正文的内容。这就无法让招聘方感觉到候选人的诚意了。
比较恰当的做法是,候选人还应当在邮件里写上如下样式的求职信。
xx公司,尊敬的人事张先生:
我在xx招聘网站上看到您这边的招聘Java高级开发的信息,特来应聘。
我叫xxx,今年xx岁,xx大学xx系毕业,本科学历,手机是xx。
我有x年java经验,用过Spring MVC等技术(根据职位描述列出用到过的其它Java技术),数据库方面,我用过xx,也有过调优经验(数据库方面的经验也请和职位描述一致)。再根据职位描述写一些自己和这个岗位相匹配的技术。
我非常愿意加入贵公司从事Java高级开发的工作,我的详细情况请看我的简历,如果可以,我非常愿意向您这边提供更多的个人信息。
最后列上署名
因为有些公司的邮箱出于安全因素,会过滤附件,所以还是建议大家以附件形式发简历的同时,在正文里也加上简历的内容。
结语:
如果我的这篇文章反响不错,我将继续发表文章向大家介绍如何进一步地描述项目信息。
总结
以上是字节二面的一些问题,面完之后其实挺后悔的,没有提前把各个知识点都复习到位。现在重新好好复习手上的面试大全资料(含JAVA、MySQL、算法、Redis、JVM、架构、中间件、RabbitMQ、设计模式、Spring等),现在起闭关修炼半个月,争取早日上岸!!!
下面给大家分享下我的面试大全资料
- 第一份是我的后端JAVA面试大全

后端JAVA面试大全
- 第二份是MySQL+Redis学习笔记+算法+JVM+JAVA核心知识整理

MySQL+Redis学习笔记算法+JVM+JAVA核心知识整理
- 第三份是Spring全家桶资料

MySQL+Redis学习笔记算法+JVM+JAVA核心知识整理
《一线大厂Java面试题解析+核心总结学习笔记+最新讲解视频+实战项目源码》,点击传送门,即可获取!
325318)]
MySQL+Redis学习笔记算法+JVM+JAVA核心知识整理
《一线大厂Java面试题解析+核心总结学习笔记+最新讲解视频+实战项目源码》,点击传送门,即可获取!
本文讲述了如何有效描述商业项目经验,以增加Java开发者在求职过程中的竞争力,包括项目背景、技术应用、亮点展示和简历撰写技巧,强调了项目管理技能的重要性以及简历个性化调整的必要性。
3257

被折叠的 条评论
为什么被折叠?



