
湖北汽车工业学院是一所双非大学,全国唯一一所以汽车命名的全日制本科大学。湖北汽车工业学院以汽车工业见长,计算机实力并不强,计算机和软件工程的学科评都没有。
前段时间,湖北汽车工业学院公布了今年考研的招生目录,我们来看一下,这所大学有哪些计算机类专业招生。
湖北汽车工业学院24考研招生目录
电气与信息工程学院


https://yjsc.huat.edu.cn/info/1018/2059.htm
可以看到,湖北汽车工业学院一共有两个学院招收计算机相关的研究生,一个是电气与信息工程学院,招收计算机专硕。
另外还有一个汽车工程师学院,招收的并不是计算机类专业,而是交通运输专硕。但考试科目是英语二,数学二,814程序设计基础,这明显是计算机类的考试科目。而且复试科目中也可以选择计算机综合。因此总体来看,这个专业明显适合计算机类的考生报考。(我感觉学校也有这个意思。)
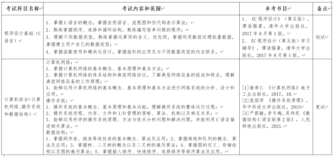
同时学校还公布了考试大纲,我们看一下:


https://yjsc.huat.edu.cn/info/1018/2059.htm
这所大学列出的比较全面,考试大纲,参考书目都给出了,甚至复试的也给的比较详细。
我们再参考一下去年的招生目录,看看变化如何:
湖北汽车工业学院23考研招生目录
电气与信息工程学院


https://yjsc.huat.edu.cn/info/1019/1042.htm
电气与信息工程学院的计算机专硕今年和去年基本一样,但是契合工程师学院的这个交通运输专硕的专业课则有变化。不过去年应该也属于计算机类的,考试科目叫做“计算机基础”。这个基础到底考啥,我们看一下去年的考试大纲:
湖北汽车工业学院2023年硕士研究生考试内容和范围统计表


https://yjsc.huat.edu.cn/info/1019/1042.htm
可以看到,这个814计算机基础分为两部分。程序设计基础(C语言)占大头,为100分,电子技术基础(数字部分)为50分。从这个专业课看,并不能完全算是计算机类的专业。不过数字电路很多计算机类的同学都学过,因此也不能算计算机类的同学不适合报考。
而今年改考之后,只考C语言,比去年就更适合计算机类的同学报考了。
总结一下湖北汽车工业学院今年计算机考研的变化:
汽车工程师学院的交通运输专硕的专业课考试科目从814计算机基础(C语言100分+数字电路50分)改考为 814程序设计基础(C语言)。





您还可以在以下平台找到我们

你点的每个在看,我都认真当成了喜欢
湖北汽车工业学院的电气与信息工程学院和汽车工程师学院招收计算机相关研究生,其中交通运输专硕考试科目调整为纯C语言,更偏向计算机类考生。




被折叠的 条评论
为什么被折叠?



