点击上方“程序人生”,选择“置顶公众号”
第一时间关注程序猿(媛)身边的故事

图片源自:Black Mirror Season 4
“大数据”,是这些年来被提及最多的一个新词。
英国的一份题为《2013-2020年大数据分析:劳工与技能需求评估》的报告指出:从2008年到2013年,英国劳动力市场对大数据相关工种需求量从原来的1800个职位增加到了47600个!
显然,教育部和各大高校显然也意识到了这个巨大的缺口,国务院2015年8月曾印发《关于印发促进大数据发展行动纲要的通知》,明确鼓励高校设立数据科学和数据工程相关专业,重点培养专业化数据工程师等大数据专业人才。可见,该专业备受高校青睐,与国家大力支持大数据产业发展及该产业人才奇缺相关。
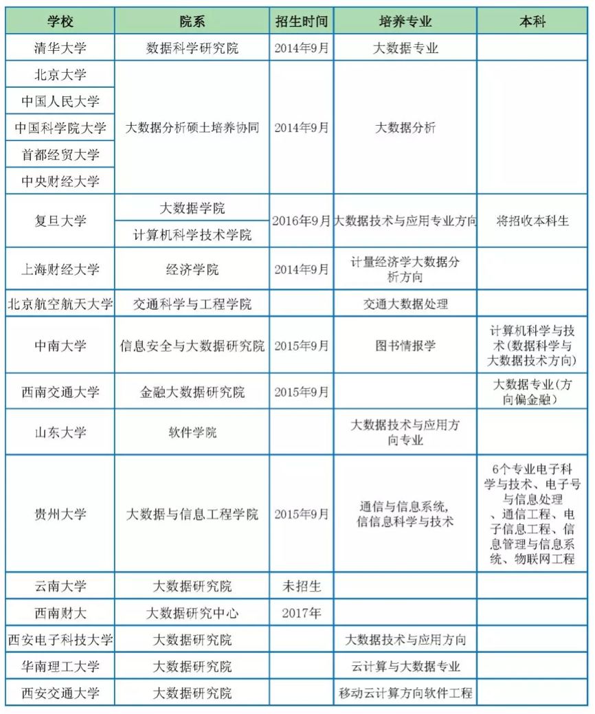
作为本科专业,大数据的历史并不长。
2016年2月,北京大学、对外经济贸易大学、中南大学成为首批获批高校。
2017年3月, 中国人民大学、北京邮电大学、 复旦大学等32所高校获批“数据科学与大数据技术”本科专业。此次248所高校获批“数据科学与大数据技术”专业,几乎是前两次获批高校的8倍。

除了本科院校新设了大数据专业外,专科院校也不甘示弱,2018年1月,教育部公布“大数据技术与应用”专业备案和审批结果,208所职业院校获批“大数据技术与应用”专业。

中国教育科学研究院研究员储朝晖接受某新闻采访时表示,目前一些大热专业是根据新技术发展需要增设,但作为大学阶段的规范专业仍需成长发展。储朝晖认为,增设专业的主要价值是"在高校和研究领域为其提供空间和地位"。
据职业社交平台LinkedIn发布的《2016年中国互联网最热职位人才报告》显示,研发工程师、产品经理、人力资源、市场营销、运营和数据分析是当下中国互联网行业需求最旺盛的六类人才职位。其中研发工程师需求量最大,而数据分析人才最为稀缺。领英报告表明,数据分析人才的供给指数最低,仅为0.05,属于高度稀缺。数据分析人才跳槽速度也最快,平均跳槽速度为19.8个月。
根据中国商业联合会数据分析专业委员会统计,未来中国基础性数据分析人才缺口将达到1400万,而在BAT企业招聘的职位里,60%以上都在招大数据人才。
在大数据就业薪资方面,以Hadoop开发工程师入门薪资已经达到了 8K 以上,工作1年可达到 1.2W 以上,具有2-3年工作经验的hadoop开发工程师年薪可以达到 30万—50万,一般需要大数据开发的公司基本上都是大公司,Hadoop开发工程师是目前BAT企业、大数据公司最急需的人才,所以学习大数据专业也是进大公司的捷径!

目前,大数据人才数量较少,但是在数据驱动的未来,大数据人才市场势必会越来越大,而现在仅仅是大数据起步的初级阶段,现在入行正是恰逢其时。
对于初学者来说,究竟应该从哪里学起,对自身的职业生涯更有帮助呢?同时,如果觉得自个儿学习累,想找些引路人,可以听一些免费的大数据入门课,比如最近优快云推出的大数据就业特训营,点击阅读原文,可直接领取免费试听资格。

关于此次特训的详情,你有任何疑惑,均可扫描下方二维码加课程老师好友咨询,除了专业老师针对你的个人问题进行答疑解惑之外,还有「大数据」的完整课程大纲、千元优惠券等你来拿!名额有限,还等什么,扫一扫咨询吧!

384

被折叠的 条评论
为什么被折叠?



