点击上方“优快云”,选择“置顶公众号”
关键时刻,第一时间送达!
1月3日上午,支付宝2017年度账单悄然上线,一时间朋友圈纷纷刷屏晒单,网友调侃自己从来不知道自己过得这么豪。不过短短一天,我已感觉自己对支付宝累觉不爱。
先看一大波网友的晒图:

这位网友,你是在支付宝上买房了吗?瞬间对支付宝的这份账单满满的拒绝。

感觉被支付宝账单吓坏的不只是自己。

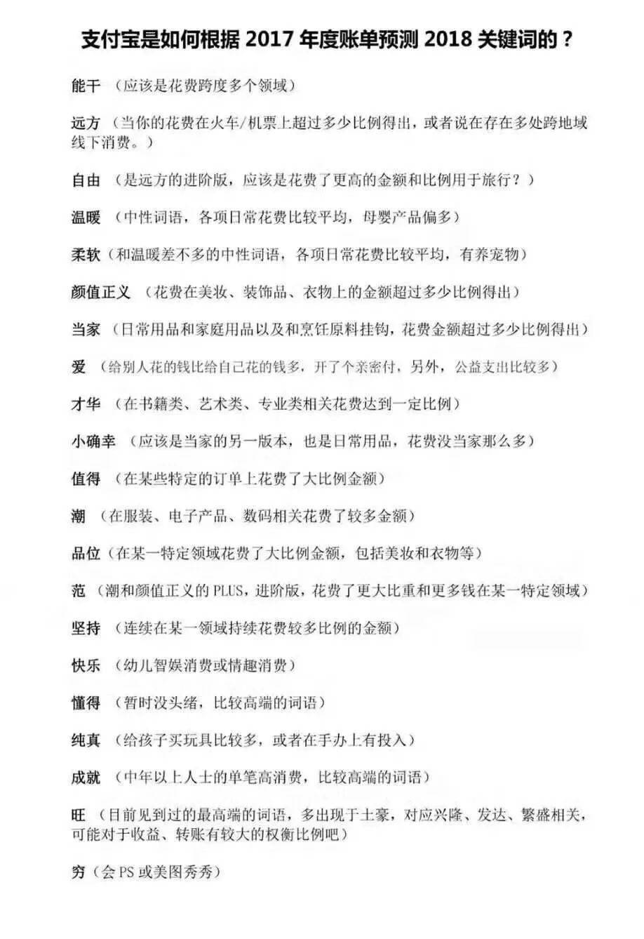
然后,还能根据自己的账单预测出的2018年度关键词,却实际上都是套路,根据网友总结:

如果说支付宝年度账单出来的时候,仅是日常的一种全民娱乐也就算了,但随后暴露的事情,却让我感觉有些恐惧。
岳成律师事务所合伙人岳屾山在微博上曝出了一段话:


从上图可以看出,“我同意《芝麻服务协议》”选项已经默认选好了。据岳屾山介绍,这个账单的查看与《芝麻服务协议》没有关联性,所以取消同意,依然能够看到账单。如果你没注意到,就会直接同意这个协议,并允许支付宝收集你的信息包括在第三方保存的消息。
想必,昨日的这个“坑”,多数人是忽略的。

而当你打开芝麻信用时,竟然还埋了一个“坑”——“同意《在年账单中查询并展示你的信用信息》”。
此次此刻,我真得感觉被支付宝深深的套路了。
结果就在昨夜,芝麻信用连夜紧急回应,“初衷没错,但方式愚蠢至极”,并对个人年度账单相关页面已经进行了修改,取消“我同意《芝麻服务协议》”的默认勾选。随后,支付宝转发芝麻信用微博称,“也不知道该说什么,一起承担”。

资深媒体人王志安连发微博评论称,“芝麻信用那封道歉信就是垃圾,油滑的诚挚中透露出一种心机婊的满不在乎。你们的做法‘本来是尊重用户的知情权’?真尊重客户的知情权和隐私权,默认选项应该是不同意,而不是同意。”

随后凤凰财经转发该微博评论道:油腔的道歉中透露出满不在乎。
那么何以为正确的“致歉”呢?为什么直到现在我们仍念念不舍于支付宝呢?
三点反思
为何我的支付宝账单大的吓人?
从产品上可以看到,支付宝年度账单主要包括以下几个部分:
一是网购的总支出;
二是生活缴费,包括电话费、流量费、水电费、挂号等功能的费用统计;
三是使用支付宝支付交通的次数,包括飞机、火车、打车等;
四是线下支付的次数,主要覆盖小商户、商超便利店、餐厅等;
五是支付后获得奖励金的次数;
六是芝麻信用的状态;
七是在蚂蚁庄园贡献爱心和蚂蚁森林减少碳排放的公益活动情况。
最后显示全年总消费的情况,包括线上消费、线下消费、手机充值、生活缴费,以及转账、信用、爱心、环保的具体数据。
清楚了之后,我们就会明白为什么自己的支付宝账单数字会大的吓人。
知乎上孔庆勋曾评论,“绝大多数人都会被账单的数字给吓到,而其实最大的支出是转账,理论上不能算作消费账单的一部分。再者,这种设定其实也应该是其产品负责人有意为之,用一个夸张的数字引导用户主动分享,同时引起人们的攀比心理。”
我自愿买单,对企业有什么好处?
有网友就此事件曾评论:“感觉这今天的朋友圈就是一个巨大的阴谋:晒自己18岁照片,晒支付宝账单,晒网易云歌单,打包起来就是个相亲文件档!长相(素颜)+个人品味+收入能力全部都暴露了,正好长辈收集来用于给你准备过年相亲……”

尽管这句话看起来像是句玩笑话,但无疑的是,近期各大互联网企业争相开始了新一轮的市场营销手段。
一方面,提前秀一秀自己在大数据、人工智能领域的现阶段成果,为接下来的2018年打好防御针;另一方面,可借此机会激发平台上的更多活跃用户,加强用户在APP上的停留时长。反过来,在移动平台上停留的时间越长,获得的用户数据越为精准,也更利于对产品的打磨。
马云以前一直说,“阿里巴巴是一家数据公司”。这也就说明,无论是像以电商起家的阿里,还是即时通讯起家的腾讯,在支付领域,它们已逐渐将触手伸向了可触及的用户消费数据、支付数据、生活数据等。
关于《芝麻服务协议》默认同意,虽然目前支付宝对该行为承认了错误,但同上的行为是否会重演呢?
在用户并不否认的情况下,用户的行为数据已经悄悄得到了企业的采集。尽管,包括支付宝、微信等企业在内不断承诺:“用户信息的获取、沉淀、使用和分享,都是在严格遵照相关法律法规的前提下,做到用户知情和同意,做到不过度采集,更绝不会滥用数据。”但这个界限又在何处呢?
2016年10月,国家通过了《中华人民共和国网络安全法》,明确加强对个人信息保护,打击网络诈骗。
第四十条规定,网络运营者应当对其收集的用户信息严格保密,并建立健全用户信息保护制度。
第四十一条规定,网络运营者收集、使用个人信息,应当遵循合法、正当、必要的原则,公开收集、使用规则,明示收集、使用信息的目的、方式和范围,并经被收集者同意。
也就是说,尽管目前来看,并非企业收集的所有用户个人信息数据都属于用户隐私,但用户有权要求企业进行删除或更正。
此外,包括支付宝、微信、12306、甚至水滴直播等,近日都被曝光涉及主动或被动采集用户隐私或数据,或用于非法利益。对于这类事件,想必企业也是谈之色变,事后极力用公关的手段消除负面影响,那么接下来呢?作为消费者的我们可能未曾看到它们在产品上、在技术上是否又了相应的改变。
而这或许才是我们、企业乃至社会所要关注的话题。
————— 推荐阅读 —————


支付宝发布2017年度账单引发热议,不仅因为高额消费记录,还因默认勾选同意《芝麻服务协议》涉嫌侵犯用户隐私。风波之下,支付宝调整了页面设置,并发表道歉声明。



2667

被折叠的 条评论
为什么被折叠?



