原文链接:https://blog.youkuaiyun.com/ityouknow/article/details/104666810
互联网公司工作,很难避免不和黑客们打交道,我呆过的两家互联网公司,几乎每月每天每分钟都有黑客在公司网站上扫描。
有的是寻找 Sql 注入的缺口,有的是寻找线上服务器可能存在的漏洞,大部分都是各个黑客检测工具来扫描,当然更高级一点的入侵需要很多人工协助。
一般情况下,网站被黑客入侵都是因为开发人员平时没有安全意识导致的,厉害的黑客往往会对平台的业务和内部流程非常熟悉,很多漏洞是从逻辑上分析出来的。
当然了,所有的黑客攻击行为都是有目的,99% 都是因为其中隐藏着暴利。
比如2015-2017年,很多互联网金融公司遭遇黑客敲诈,最后都是打钱了事。
和黑客在线上斗争过很多年,积累了一些案例,互联网金融公司工作期间,分享过一系列黑客攻击的案例,查看案例文章可以在公号内回复:003
今天给大家分享的是,去年一家公司发生的事情。
1
一个客户反馈操作很慢引发的事件
第 1 天
2018年的某一天,客服接到个别用户反馈,公司某款 App 操作时某个界面响应很慢,客服将此问题反馈给了公司的相关技术人员。
技术人员接到这个反馈之后,在生产环境多次测试并没有复现这个问题,于是给客户反馈有可能是网络的问题,可以换个网络再试试。
第 2 天
客服接到更多用户反馈,手机操作某个功能时很慢,最长时间要等待超过 1 分钟。客服又将相关信息反馈到技术,并且将问题级别提高了一级。
技术这边将问题上升到技术经理,开始排查问题原因,技术经理通过大量测试发现,这个缓慢现象在测试 10 次会复现 1 次。
看来又是一个偶现的问题,偶现的 Bug 是最难处理的,技术经理带着研发人员在服务器调了一下前端业务日志,分析之后也没有找到具体的原因。
第 3 天
公司有一个核心代理商将此问题反馈到技术老总,老总安排技术总监来关注此问题。技术总监要求把访问路径的关键节点都打上日志,看看具体是哪部分操作慢了。
经过技术经理的排查,是在 App 操作某一个功能的时候出现偶发性的慢,但是这块的操作也有缓存作为支撑,缓存的使用率并不是很高。
既然问题是偶发并且后面的缓存使用率并不高,那么应该不是程序哪块出现 Bug 了,应该是其它方面的问题,遂要求排查是否是服务器问题。
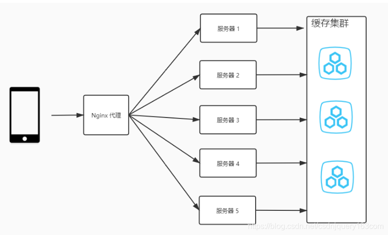
先给大家画一下一张图,方便大家了解一下技术背景。

前端用户使用手机操作某一个功能时,请求经过防火墙路由器分发到最前端的 Nginx,Nginx 又通过均衡负载分发到后面的五台业务服务器。
业务操作的时候需要调用一组数据,这些数据会根据业务规则缓存到背后的缓存服务器集群中,用来缓解后端数据库的压力。
第 4 天
经过和运维人员配合调查发现,在分发的这 5 台业务服务器中,其中有 1 台服务器的压力比较大,凡是请求分发到这台服务器的时候就会出现慢的情况。
因为线上的服务器已经用了很多年,怀疑是不是服务器配置老化导致的问题,随后将压力比较大的服务器进行下线,无缝切换到新的服务器上。
过了半个小时后继续观察,又发现另外的一台服务器也出现负载压力大的问题。后面变了很多方案,比如减少到 3 台服务器来支撑,或者增加到 9 台服务器来支撑。
总是切换半个小时到两个小时的时候,其中的 1-2 台服务器的压力会突然上来,一直保持比较高的访问量,经过这些测试排除是服务器的问题。
紧接着排除 Nginx 是不是分发的策略有问题,导致某个服务器分发的请求过多,试着变了几次 Nginx 的分发策略后,还是会复现出问题,排除 Ngingx 分发异常。
第 5 天
技术人员继续跟踪,负载压力比较高的服务器线程 Down 出来和正常的服务器对比,发现在负载压力比较大的服务器上某个线程的调用数量异常的高。
再继续跟踪这个线程,原来是某一个忘记密码的功能被频繁的调用,忘记密码应该是一个普通的接口,为什么会被这样高频率的调用呢?
然后再继续跟踪是哪些 IP 在频繁的调用这些接口,不跟踪不知道,一跟踪吓一跳,把调用最频繁的 Top 100 IP 列出来查了一下,发现都是国外的 IP。
什么 巴黎、孟买、菲律宾、泰国,几乎所有的外国的IP都有,但是作为一家国内的第三方支付公司,怎么可能会出现国外的 IP 呢?
大家都知道在手机上填忘记密码的时候,绝大部分平台都是使用手机号作为其中的一个条件,如果你没有在这家平台注册,那么就会反馈手机号不存在。
这是一个非常常见的功能,但是对于黑客来讲,这个功能够暴利了。
很多同行业的竞争者需要挖角其它公司客户,但是怎么知道这些平台的客户有哪些?
直接通过这个接口,暴力破解就可以了。
是不是很黄很暴力!
因为公司处理的业务都是国内业务,所以只要直接在 Nginx 写脚本,把所有来自国外的 IP 都给屏蔽,可以暂时解决被国外 IP 攻击的问题。
上线后果然消停了,服务器也不过载了,App 访问也正常了。
第 6 天
可能黑客过了一晚上也反应过来了,又开始使用国内的服务器代理 IP 高频调用此接口,既然黑客使用了国内的 IP 地址,肯定不能把国内 IP 都封了吧。
不过在 Nginx 之后还有一个前置服务器,在前置服务器中加一个非常简单的过滤器:设置一个 IP 地址在某个时间段内(可配置)只能访问此接口 5 次,即可解决此问题。
然后再以用户为维度加限制,一个用户在某个时间段内(可配置)只能访问此接口 5 次。
上面这些手段都上完之后,一切都安静了,再也没有出现过服务过载或者用户反馈操作反应慢的问题了。
但是如果黑客有足够多的国内 IP 呢,为了防止出现这样的问题,我们再接着对产品进行升级,来防止黑客的这种可能性。
我们都知道现在很多 APP 页面,为了方便用户操作在忘记密码的时候没有图形验证码,或者有图形验证码却比较简单可以机器破解。
所以需要升级新一代的智能验证措施,现在很多创业公司都可以提供这种服务,这样就从各个维度防止了黑客通过暴力手段获取客户信息。
2
总结
其实据我所知,很多互联网公司到现在仍然存在这种漏洞,很容易让黑客通过暴力破解就拿到用户注册的手机号,只要拿到了用户的手机号后面就可以采用各种营销策略。
这是目前很多公司,采用的一种竞争手段。
有的时候,产品的易用性和安全性其实是有冲突的,产品在设计的时候,其实就应该和技术多考虑风控的相关设计,不然在产品运营的后期容易出现问题。
一个大型互联网公司中风险点非常多,服务器风险点、业务风险点都需要做提前考虑,同时公司必须配备相应的安全人员,对公司网站做常规安全巡检。
监控公司所有的访问接口频次,定期把公司里面所有的 IP 访问情况做成图表进行分析,看哪些是正常的请求,哪些是异常的访问。
定期排查统计分析访问的所有请求,可以提前发现很多问题。
开发人员和黑客斗争其实是一个长期的工作,任何一个访问量比较大的公司都会遇到类似的问题,遇到问题不要惊慌,仔细排查每一个细节,最终肯定会找到问题的答案。
在我的职场经历中,和黑客有过非常多交手的经历,现在回过头来看,这些经历才是我提升最快的最好养分。
解决问题是程序员成长的第一动力,解决大问题是成为大牛的关键。程序员的一生,也就是不断解决问题的一生。
这样看来,我们要感谢职场上遇到的那些困难!
所有能爬过去的问题都成为了经历和谈资,只有那些越不过的 BUG 才能称之为问题。
2万+

被折叠的 条评论
为什么被折叠?



