springCloud面试之feign+ribbon+hystirx交互概览
于 2022-02-13 16:42:46 首次发布
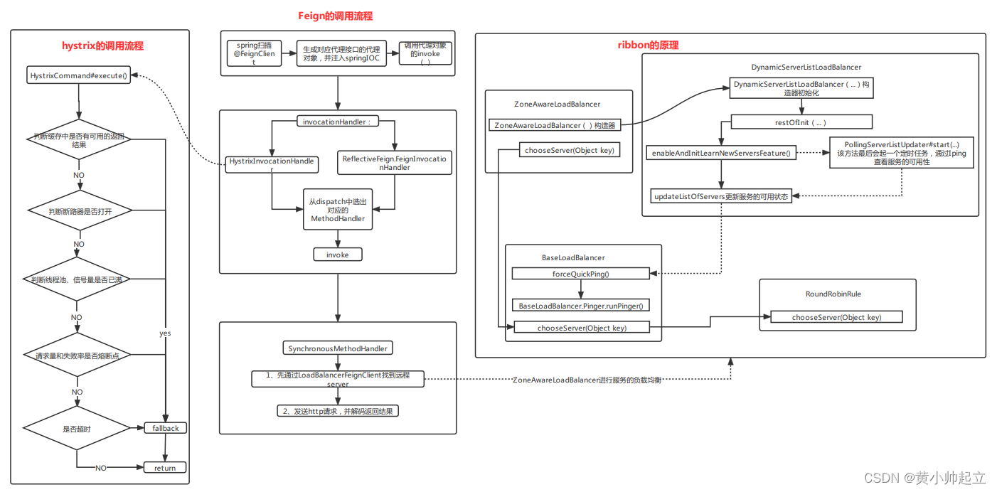
本文将通过一张交互图揭示SpringCloud中Feign、Ribbon和Hystrix之间的关系。对于理解图示仍感困惑的读者,可以参考提供的相关链接,深入学习Ribbon的负载均衡、Hystrix的断路器机制以及Feign的声明式客户端调用。这些组件在微服务架构中起着关键作用,确保服务间的稳定通信和容错能力。

5603

被折叠的 条评论
为什么被折叠?



