在分享这段经历以前,我思考了很久,到底要不要分享,我觉得有很多东西需要记录,但是这件事有个前提,就是电梯设备的安装属于特种作业,需要有相应的资质,和遵守相关的规范和标准。为此我专门请了专业的安装电梯的姚师傅。因此你在阅读时可以认为安装行为全部是由专业的团队完成的,并不涉及法律法规问题。当然了,为了记忆深刻,许多动手的操作是由我来完成的。
新房子有个天井,尺寸为1400见方,在我买之前,上叠的住户把天井给封了,那么这个天井也就不是露天的了,我看到同样户型的有不少把这里封了,改成了使用面积,房子通透了不少,我这个位置,上下一共4层,使用的目的是做办公室和居住,所有这个天井我决定改做电梯,咨询了一些电梯公司,都说太小了,放不下。终于,在2024年6月底,我找到了一个叫富士精工的厂,在苏州,有这种小井道的电梯可以生产。
这个井道实在是有点不同,因为他并不是纯粹的电梯井,因为还有很多排水管和进水管道在其中,当厂家来了人考察之后,结论是不确定能装。首先就是里面管道可能占了位置,其次是下部的底坑太浅,需要至少15cm。

上图中看到有2根竖管在对角,其实在3,4楼直接,23楼之间还有2条横管。
我非常想装,于是我找厂家要了平面图,研究之后我向厂家保证了可以通过修改管道位置确保能安装。厂家也就同意了。最终安装这个井道,设计了电梯。

最终是旁开门的。电梯整体左移。门开向右侧。
一个月后。电梯说做好了。我难掩兴奋之情,重复看了不知道多少遍图纸,其实他就一张图,我也不知道应该还有什么图。3天后厂家用货车从苏州拉过来了,几千公里,司机很辛苦,我让叉车开始干活。
半小时后,卸下来8个箱子。打开箱子查看,里面东西好多。








东西很多,唯独没有图纸。几百了零件要全部用光。有点难。
不过这一切都难不倒专业的电梯师傅。姚师傅检查了一下列表和箱子里面的东西对照了一下,没发现什么问题。
接下来开始安装了。
由于上叠有住户,这个电梯是无机房的,所以电机的空间非常小,顶部空间几乎紧贴者楼板。由于不了解楼板的承重,决定使用两侧的底梁承重并增加2条方管,从顶部一直到地面。不管怎样先搭钢架吧。


1天后,钢架搭好了,顺便让打孔的师傅把孔也开好了。然后把粱也上去了。还好,每个零件都不算重,真正重的是电机。



经过不懈的努力,终于装上了,一身的汗。实在是太重了。
接下来开始安装电柜。

电梯是三相电的,我早已提前引进来5根线整装待命,电柜一下子就装好了。通电灯亮。今天结束。

今天把电机测试一下,把电机的编码器线,抱闸驱动线,抱闸检测线,和电机线按电路图中的方式都连好。通电,没反应。
装上小键盘,设置电机参数

设置好后,顺利启动。方向反了,改过来。
下一步,开始安装导轨。

导轨的安装误差影响运行平稳度,安装误差不能超过2mm
所以需要要特别仔细,并使用专用校准工具。这个过程特别熬人,差不多两个个多星期才装好。
由于厂家对井道理解的失误,导致发过来的主轨支架不能使用,厂家以费用需要我自己付的原因一直拖着不处理,实在是令人不齿。我不想继续耽误时间,于是已经自己重新设计了支架,自己付费,在本地重新做了一批。虽然最后厂家也愿意配合了,但我从心里已经对他们失望透顶,不想再继续交往。记住这个牌子叫富士精工。但是话说回来,电梯本身零件的质量是可以的,比起那些拼价格的小厂货还是好多了,导轨实心的,承重的钢板都是5mm的。接缝全部是满焊。该给的料也都齐全,小到一个刷子,大到电机电柜这些和商用电梯的物料质量没区别。电柜是莫纳克的系统,用的也比较多,资料也很常见,很多师傅都无障碍。
导轨装完了,在副导轨封顶前要先把对重架装进去,因为运他过来时是装好的,所以也就不用拆,直接嵌进去,这时就体现出精度的意义了。

然后我先安装了轿厢的顶梁,因为我井道里有钢架,此时的对重已经在底部了,所以应该先把轿厢在顶部安装。

看得出来这个是轿顶吗,这一大坨是轿顶的横梁下面是导轮,很重,看起来挺能承重的。横梁侧面的一条斜拉的连杆结构就是安全钳,他和限速器联动工作,当轿厢下坠速度超过指定值(这台0.4m/s)时,限速器就会卡住,这个安全钳就会提起来,下面的钳口就会夹住轨道防止轿厢继续下坠,原理挺简单的,纯物理。
这个电梯是钢带的,不是钢缆的,所以对安装的精度要求比较高,否则可能会脱出。
然后装上随行电缆,测试一下,把电柜的一些端子短接,让电机可以动起来。测试好后,可以拆除钢架了。让电机把轿顶部件放到底部合适的高度,把对重在顶部固定住,防止掉下来,很危险。然后就是开始安装轿厢。这个过程也很慢,由于井道太小,空间不够站人的,所以上螺丝很慢,经常掉。最终,还是装起来了。这里略去了差不多1周的时间用来调平,否则钢带不在中间位置,容易脱出。

那个白色的电箱是轿顶箱,用来轿顶上面维修人员控制轿厢上下的,我先用来手动控制电梯了。由于很多传感器还没有安装,所以很多安全回路是短接的,相当于调试模式,否则电梯是不会动的。
差不多一个月过去了,轿厢终于算是拼装好了,开始装层门了,这个过程很慢并不是因为轿厢有多复杂,而是上下调试平整度特别麻烦,如果最开始所有环节精度都特别的高,这个过程应该比较快,由于第一次装,忽略了很多细节,导致后面不断返工,最后所有的位置都要合格,电梯上下的过程才丝滑平衡。由此我想到很多我乘坐过的电梯,越想越后怕。其实很多电梯乘坐时听到的声音,感到的振动,其实就代表某个部位安装的精度是不够的,甚至位置相差很大的。只能说是凑合能用,必须定期维护,否则就容易发生危险。特别是老旧电梯,早期的井道精度不够,安装过程苟且,实在是不敢乘坐,现在很多的电梯特别是旧楼加装的电梯,全部采用外部钢结构所有的部件都是数控切割的,安装也是孔对孔就行了,这确实既能保证强度又能保证精度,用起来还是比较放心的。
上面这个过程不懂的人是真的装不了,有太多太多的规范,差一点根本就没法用。
紧接着就是安装层门了。轿厢底坎和层门坎之间的间隙貌似全世界都是统一的,按照师傅的要求,我采用的是32.5mm,后来才发现,这个距离调好后,门机的挂钩(俗称门球)和层门的挂钩可以可靠接触。

这个是层门的接缝踏步,4个,装了一个星期
层门的安装看起来简单,其实是最复杂的,特别是我现在已经装完了,再回过头来重新审视过程的时候,发现层门的安装将直接影响运行的精度。为什么这么说呢?
首先你层门的左右位置,差一点,你门开的不齐,上下不垂直,你开到某个位置会卡死,所以用水平尺都不行了,必须要用水平仪,达垂直,很多师傅都说层门和轿厢的间距31-35mm,这个距离确实是经过验证的,不能随便改动,他将影响到门球(开门的挂钩)和门刀的配合,也影响到上下不会碰撞的安全性。
这个地方需要先把轿厢的门位置定好,他一侧是轿厢的控制盒,另一侧则是门轿厢门的挡板,虽然有螺丝孔,但那只是个大概的位置,需要结合实际的轿厢壁位置,层门位置,门扇位置,门机挂钩位置综合考虑,把某个层的先调试好,我是在一层调试,调了很多次,根据一些不变量逐级将变化量推导成固定量,确定位置后,将层门都装好。
还有一个就是层门需要固定好,与强之间该焊接的补强的都需要做好,这个不能有松动,因为一旦完工,这个部位可能不容易操作了。

为了方便调试,我把轿顶的操作箱拿到下面暂时用着。

轿门挡板位置定好。这个位置要和每层的层门挡板位置一致,要划好xian划好线每层比对。

这个是层门地坎,用这种支架固定在水泥楼板上,可以调节,调好后焊死。

为了保证精度,我做了个连接件,固定好后再上紧层门地坎

四层一共四个层门门头,层门门头是被动结构,他自己本身不通电,唯一的电器是有个开关,收挂钩控制,门管好后,挂钩就勾住,开关就同时闭合,此时主机就检测到层门的回路通了。而这个挂钩从外面是打不开的,需要专用的钥匙,拉动一个杠杆才能打开。这就是平时能看到每层电梯都有个三角钥匙孔的缘故。这个挂钩在轿厢平层时(就是与某层完全对齐),轿厢的门机上的门球会拉动这个层门的门球,带动层门的挂钩打开,就完成了一次开门。门扇上有弹簧,当手动打开门后,松手这个门就会自动弹回去关闭。也就是每层的层门正常状态下永远都是会关闭的。

开始装每层的层门门框了。垂直,水平都要调好。

开始装轿顶部件了。
这部分东西特别多,有安全钳结构,平层传感器,极限传感器,轿厢照明,风机,一大堆的电缆
顺带把底部的维修盒,照明回路,限速器底座,安全钳回路,层门回路装了。



这个部件有4个,是用来固定轿厢和侧梁的,不是直接连接,而且橡胶的软连接,考虑到安装误差,侧梁在升降过程中可能会有位移,轿厢和侧梁直接用软连接保证了轿厢的平稳。
接下来开始装门机了
看到了吗,门机的槽已经预留好了,直接装上,就是有点重。

门机比较复杂,这个结构测试时需要用手辅助。
他基本的原理是这样的,这个门机,在到达平层范围时,在左上角的步进电机的带动下,一对门刀会向内压缩,夹住层门的门球,然后向一侧移动,如果门球存在,挂钩也会打开,然后回路断开,门也打开,层门会同时挂住一起打开。如果没到平层,层门不存在,就夹不住门球,此时没有这个力的反馈时,自己的挂钩也就不会打开,轿门也是打不开的。这就保证了在非平层的时候,轿厢门是不可能打开的。所以当遇到电梯关人的时候,如果不在平层,就需要维修人员从上一层打开层门进入轿顶,手动拉开挂钩,让电梯能开门。这种结构各种品牌电梯结构大同小异,甚至能直接替换。基本的要求就是这么简单,到平层开门,不平层绝对不能开门。那么在轿厢里真的不能开吗,也不是,还有个拉线的结构,就是需要手从缝隙伸出去操作,不懂的人还是不要碰,还是等维修师傅来就好。
最后安装变频器,这个是默纳克的专用的的门机变频器,看了下各个参数,出厂时人家都给调试好了,我这个是旁开门,关门后需要打开门刀,并保持张力,所以这个变频器在关门后需要维持张力电流,我摸着是挺热的,目前我也没有想到什么优化方案,不知道能坚持多久,而且感觉会挺耗电的。

开始安装轿顶控制箱里的剩余线束,包括门锁回路,测重回路,指令回路,门机电缆,各种传感器插头。

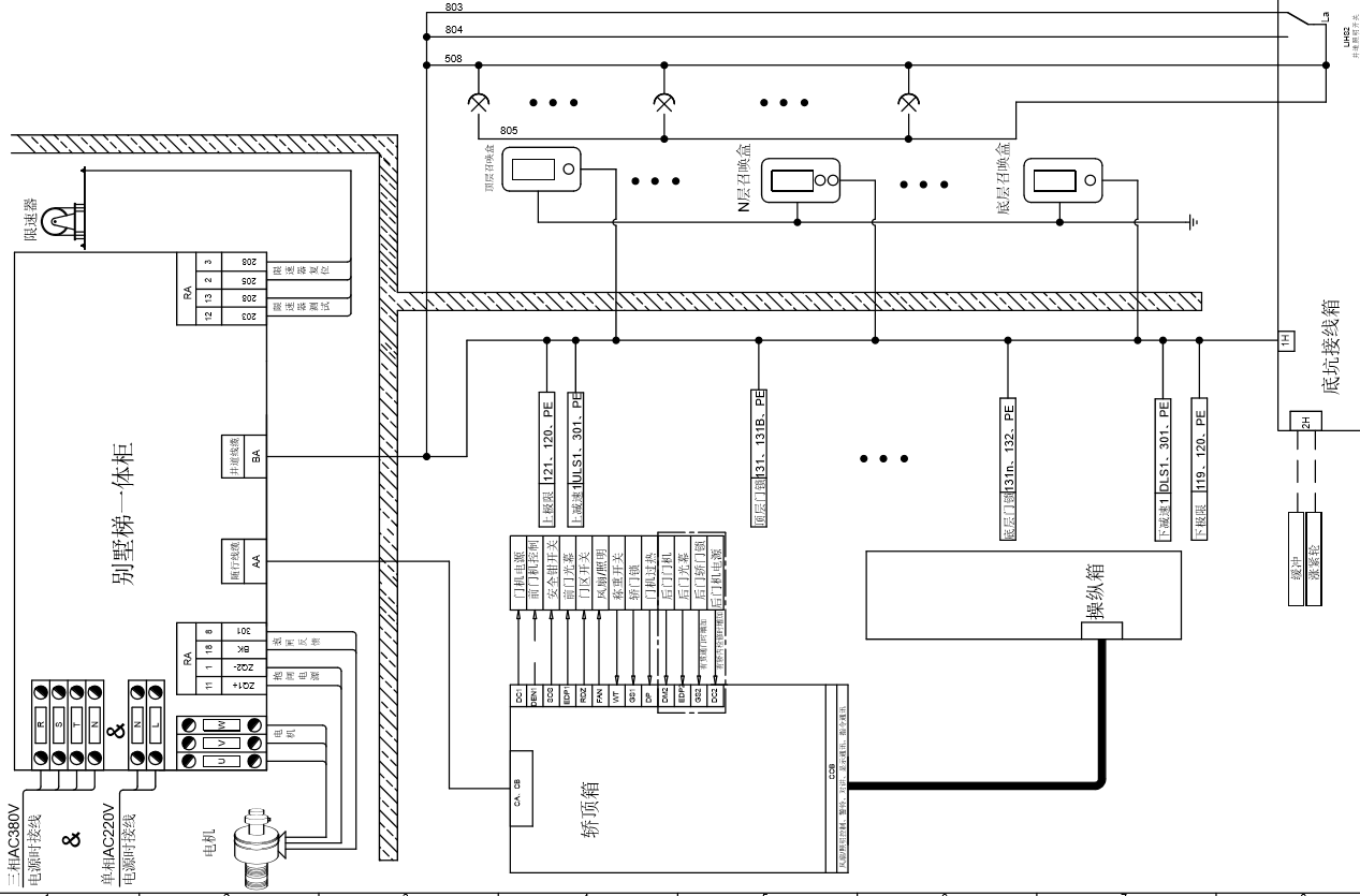
电梯井内的主要电缆其实就2股,一股是从顶到底的固定电缆连接着每层门的门机,外召通信,限速器等固定装置安全回路,井道照明等等,还有一股是随行电缆,跟着轿厢一起走,在一侧卷起来拉到轿厢顶部,这里有轿门的回路,轿内指令通信线,测超重的,轿厢的供电,每层的磁信号等等。

信号连接后在主机内的指示灯,特别注意X26,27,28 这个灯亮起代表安全回路接通,是电机具备动的基本条件。

最后开始运行调试了,我去网上买了一个usb的蓝牙调试器,感谢汇川,感谢广大的中国工程师,让这么复杂的事情变得如此有趣。一个小小的APP就能完成电梯的一系列测试,包括端子的信号,运行的指令,错误的解释和复位。
调试分好几bu好几部,
1.端子检查,各个端子的信号是否正确,是否有效,特别是那几个代表安全回路的端子,此时需要真实回路,不可以短接。门开了,回路断开,灯会灭。
2.电机调谐,这一步在最开始调试电机时已经做好了。
3.检修试运行,在检修模式下,手动上下,看运行的速度,方向,各个回路的指示灯是否正常,包括上极限和下极限,各个平层时的磁传感器动作,1层时的磁传感器的信号翻转。这个特别重要。
4.井道自学习,上面都没问题后就可以进行井道自学习了,下达学习指令后,电梯开始向上到顶,遇到极限后向下走到底,遇到底部极限信号后开始向上到平层后停下来,自动开门。学习就结束了,此时可以调整平层磁条的位置,让平层位置正确。
后面就是快车和称重调试了。我没有装称重的,因为给的线缆不正确,况且电梯这么小,根本装不下几个人,索性就没装了。到此为止,电梯可以使用了。


电梯的门套是网上定做的,我量的尺寸,专业的老板做的挺合适,到手即用。
电梯安装已经完成了,门机后来在某层 经常打不开,我又花时间调了调,到现在用了几个月了,整体运行很平稳,偶然打开某层 看了一眼轿顶,都是灰尘,导轨的油杯也见底了,看来维护也是必不可少。
总结一下电梯的安装是一项非常复杂的工作,几千个零部件在没有图纸的情况下组装起来,必须要有专业的师傅才能完成,调试过程必须遵守安全规程,安装好的电梯,对重和轿厢重量有一定的配比,需要用服务器查看多次测量的数据,配重合格后才可带载使用,不能直接就拉重物。安装电梯过程涉及到机械,电子电气,软件等多门学科的知识,电梯的安装团队必须具备相应的人员配备才能装出合格的电梯。再此感谢姚师傅提供了电梯的全部安装服务。谨以文字记录下来过程留作纪念。
968

被折叠的 条评论
为什么被折叠?



