一、LZW原理
1.LZW简介
LZW的编码思想是不断地从字符流中提取新的字符串,通俗地理解为新“词条”,然后用“代号”也就是码字表示这个“词条”。这样一来,对字符流的编码就变成了用码字去替换字符流,生成码字流,从而达到压缩数据的目的。LZW编码是围绕称为词典的转换表来完成的。LZW编码器通过管理这个词典完成输入与输出之间的转换。LZW编码器的输入是字符流,字符流可以是用8位ASCII字符组成的字符串,而输出是用n位(例如12位)表示的码字流。
2.LZW编码算法步骤
步骤1:将词典初始化为包含所有可能的单字符,当前前缀P初始化为空。
步骤2:当前字符C=字符流中的下一个字符。
步骤3:判断P+C是否在词典中
(1)如果“是”,则用C扩展P,即让P=P+C,返回到步骤2。
(2)如果“否”,则
输出与当前前缀P相对应的码字W;
将P+C添加到词典中;
令P=C,并返回到步骤2
流程图

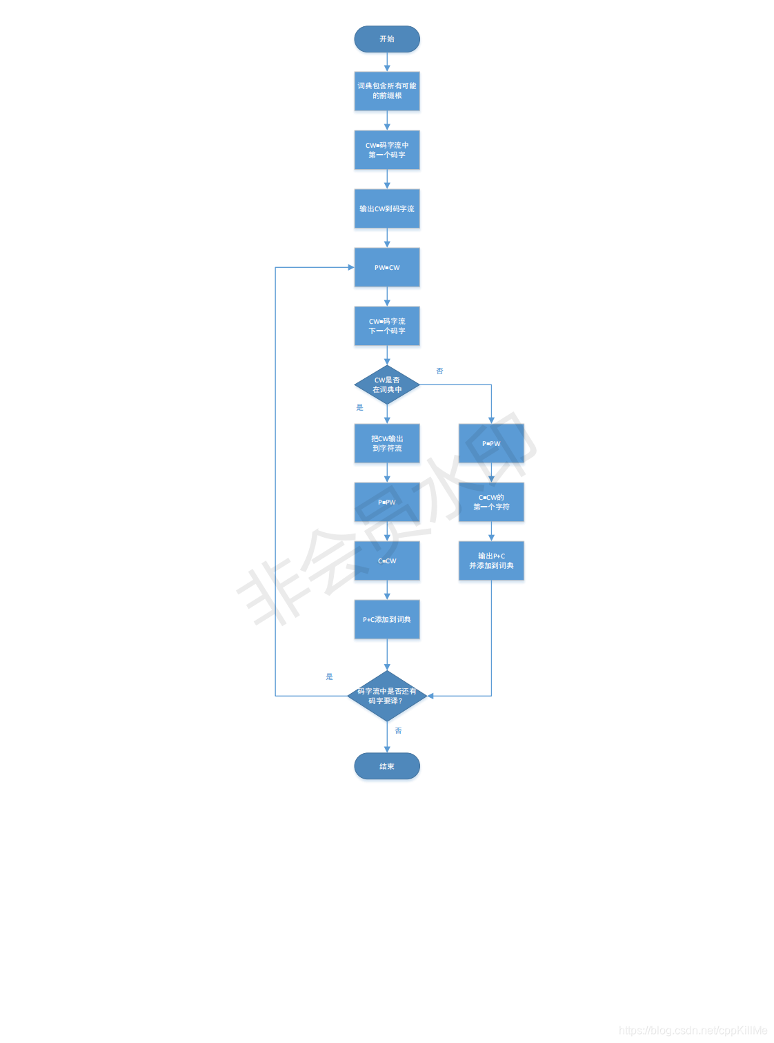
3.LZW解码算法步骤
步骤1:在开始译码时词典包含所有可能的前缀根。
步骤2:令CW:=码字流中的第一个码字。
步骤3:输出当前缀-符串string.CW到码字流。
步骤4:先前码字PW:=当前码字CW。
步骤5:当前码字CW:=码字流的下一个码字。
步骤6:判断当前缀-符串string.CW 是否在词典中。
(1)如果”是”,则把当前缀-符串string.CW输出到字符流。
当前前缀P:=先前缀-符串string.PW。
当前字符C:=当前前缀-符串string.CW的第一个字符。
把缀-符串P+C添加到词典。
(2)如果”否”,则当前前缀P:=先前缀-符串string.PW。
当前字符C:=当前缀-符串string.CW的第一个字符。
输出缀-符串P+C到字符流,然后把它添加到词典中。
步骤7:判断码字流中是否还有码字要译。
(1)如果”是”,就返回步骤4。
(2)如果”否”,结束。
流程图

二、代码注释
void PrintDictionary( void){
int n;
int count;
for( n=256; n<next_code; n++){
count = DecodeString( 0, n);
printf( "%4d->", n);
while( 0<count--) printf("%c", (char)(d_stack[count]));
printf( "\n");
}
}
int DecodeString( int start, int code){
int count;
count = start;
while( 0<=code){
d_stack[ count] = dictionary[code].suffix;
code = dictionary[code].parent;
count ++;
}
return count;
}
void InitDictionary( void){
int i;
for( i=0; i<256; i++){
dictionary[i].suffix = i;
dictionary[i].parent = -1;
dictionary[i].firstchild = -1;
dictionary[i].nextsibling = i+1;
}
dictionary[255].nextsibling = -1;
next_code = 256;
}
/*
* Input: string represented by string_code in dictionary,
* Output: the index of character+string in the dictionary
* index = -1 if not found
*
*/
int InDictionary( int character, int string_code){
int sibling;
if( 0>string_code) return character; //编码为-1
sibling = dictionary[string_code].firstchild;
while( -1<sibling){
if( character == dictionary[sibling].suffix) return sibling;
sibling = dictionary[sibling].nextsibling;
}
return -1;
}
void AddToDictionary( int character, int string_code){
int firstsibling, nextsibling;
if( 0>string_code) return;
dictionary[next_code].suffix = character;
dictionary[next_code].parent = string_code;
dictionary[next_code].nextsibling = -1;
dictionary[next_code].firstchild = -1;
firstsibling = dictionary[string_code].firstchild;
if( -1<firstsibling){ // the parent has child
nextsibling = firstsibling;
while( -1<dictionary[nextsibling].nextsibling )
nextsibling = dictionary[nextsibling].nextsibling;
dictionary[nextsibling].nextsibling = next_code;
}else{// no child before, modify it to be the first
dictionary[string_code].firstchild = next_code;
}
next_code ++;
}
void LZWEncode( FILE *fp, BITFILE *bf){
int character;
int string_code;
int index;
unsigned long file_length;
fseek( fp, 0, SEEK_END);
file_length = ftell( fp); //得到文件长度
fseek( fp, 0, SEEK_SET);
BitsOutput( bf, file_length, 4*8);
InitDictionary(); //字典初始化
string_code = -1;
while( EOF!=(character=fgetc( fp))){ // 获取下一个字符,并且指针移动 ,直到文件结束
index = InDictionary( character, string_code);
if( 0<=index){ // string+character in dictionary
string_code = index;
}else{ // string+character not in dictionary
output( bf, string_code);
if( MAX_CODE > next_code){ // free space in dictionary
// add string+character to dictionary
AddToDictionary( character, string_code);
}
string_code = character;
}
}
output( bf, string_code);
}
void LZWDecode(BITFILE* bf, FILE* fp) {
int character;
int new_code, last_code;
int phrase_length;
unsigned long file_length;
file_length = BitsInput(bf, 4 * 8);
if (-1 == file_length) file_length = 0;
InitDictionary();
last_code = -1;
while (0 < file_length) {
new_code = input(bf);
if (new_code >= next_code) { // this is the case CSCSC( not in dict)
d_stack[0] = character;
phrase_length = DecodeString(1, last_code);
}
else {
phrase_length = DecodeString(0, new_code);
}
character = d_stack[phrase_length - 1];
while (0 < phrase_length) {
phrase_length--;
fputc(d_stack[phrase_length], fp);
file_length--;
}
if (MAX_CODE > next_code) {// add the new phrase to dictionary
AddToDictionary(character, last_code);
}
last_code = new_code;
}
}
三、实例应用
| 文件预览 | 文件格式 | 压缩前大小 | 压缩后大小 |
|---|---|---|---|
![]() | txt | 1KB | 1KB |
![]() | txt | 110KB | 41KB |
![]() | jpg | 10,984KB | 15,378KB |
![]() | cr2 | 26,553KB | 36,276KB |
![]() | mov | 5,169KB | 6,351KB |
![]() | 242KB | 312KB | |
![]() | png | 9KB | 16KB |
![]() | bmp | 3KB | 2KB |
![]() | yuv | 4,320KB | 785KB |
![]() | m4a | 50KB | 66KB |
分析:
在以上十个文件中,只有长txt,bmp和yuv文件压缩后变小了。经分析,**当原文件有大量重复信息时,LZW编码方式才会显著的压缩文件。**否则反而会适得其反。
本文详细介绍了LZW压缩算法的工作原理,包括编码和解码过程,并通过实例展示了该算法的实际应用效果。研究发现,对于含有大量重复信息的文件,如长文本、某些图像格式等,LZW能够实现有效压缩。










3673

被折叠的 条评论
为什么被折叠?



