参考:https://www.cnblogs.com/yangjiguang/p/7647801.html
一、映射过程详解
关于页表:ARMv6的MMU进行地址映射时涉及到两种页表,一级页表(first level page table)和二级页表(coarse page table)。
关于映射方式:映射方式有两种,段映射和页映射。段映射只用到一级页表,页映射用到一级页表和二级页表。
关于映射粒度:段映射的映射粒度有两种,1M section和16M supersection;页映射的映射粒度也有两种,4K small page和64K large page。
硬件在做地址转换时,如何知道当前是什么映射方式以及映射粒度是多少呢?
这些信息可以从页表的入口描述符中获得。
一级页表的入口描述符(first-level descriptor)格式如下:

第[1:0]位决定映射方式:
[1:0]=10b时,是段映射,此时只需作一级映射,描述符的最高12或8位存放的是段基址;
[1:0]=01b时,是页映射,此时虚拟地址转换为物理地址需要经历二级映射,描述符的最高22位存放的是二级页表的物理地址;
第[18]位决定段映射的粒度:
[18]=0b时,映射粒度为1M,描述符的最高12位存放段基址;
[18]=1b时,映射粒度为16M,描述符的最高8位存放段基址;
当映射方式为页映射时,我们用到二级页表,二级页表的入口描述符(second-level descriptor)格式如下:

第[1:0]位决定页映射的映射粒度:
[1:0]=10b或11b时,映射粒度为4KB,描述符的最高20位为页基址;
[1:0]=01b时,映射粒度为64KB,描述符的最高16位为页基址;
下面分4种情况对地址映射过程做详细描述:
1)段映射,映射粒度为1M
2)段映射,映射粒度为16M
3)页映射,映射粒度为4K
4)页映射,映射粒度为64K
1.1段映射,映射粒度为1M
当映射方式为段映射,且映射粒度为1M时,映射图如下:

虚拟地址到物理地址的映射过程如下:
-
虚拟地址的[31:20]位存放一级页表的入口index,[19:0]位存放段偏移;
-
从TTBR(translation table base register,协处理器CP15中的一个寄存器,用于存放一级页表的基址)寄存器中获取一级页表的基址;
-
一级页表基址+ VA[31:20] = 该虚拟地址对应的页表描述符的入口地址;
-
页表描述符的[31:20]位为该虚拟地址对应的物理段基址;
-
物理段基址+ VA[19:0]段偏移= 物理地址
由映射图可知,一个虚拟地址可以索引2^12个一级页表入口,每个入口映射2^20大小的内存,故虚拟地址可以映射的最大物理内存为:2^12 * 2^20,即4G。
1.2 段映射,映射粒度为16M
当映射方式为段映射,且映射粒度为16M时,映射图如下:

虚拟地址到物理地址的映射过程如下:
-
虚拟地址的[31:24]位存放一级页表的入口index,[23:0]位存放段偏移;
-
从TTBR(translation table base register,协处理器CP15中的一个寄存器,用于存放一级页表的基址)寄存器中获取一级页表的基址;
-
一级页表基址+ VA[31:24] = 该虚拟地址对应的页表描述符的入口地址;
-
页表描述符的[31:24]位为该虚拟地址对应的物理段基址;
-
物理段基址+ VA[23:0]段偏移= 物理地址
由映射图可知,一个虚拟地址可以索引2^8个一级页表入口,每个入口映射2^24大小的内存,故虚拟地址可以映射的最大物理内存为:2^8 * 2^24,即4G。
1.3 页映射,映射粒度为4K
当映射方式为页映射,且映射粒度为4K时,映射图如下:

虚拟地址到物理地址的映射过程如下:
-
虚拟地址的[31:20]位存放一级页表的入口index,[19:12]位存放二级页表的入口index,[11:0]位存放页偏移;
-
从TTBR(translation table base register,协处理器CP15中的一个寄存器,用于存放一级页表的基址)寄存器中获取一级页表的基址;
-
一级页表基址+ VA[31:20] = 一级页表描述符的入口地址;
-
一级页表描述符的[31:10]位存放二级页表的基址;
-
二级页表基址+ VA[19:12] = 二级页表描述符的入口地址;
-
二级页表描述符的[31:12]位存放该虚拟地址在内存中的物理页基址;
-
物理页基址+ VA[11:0]页偏移= 物理地址
由映射图可知,一个虚拟地址可以索引2^12个一级页表入口,每个一级页表入口指向的二级页表最大可以有2^8个二级页表入口,每个二级页表入口映射2^12大小的内存,故虚拟地址可以映射的最大物理内存为:2^12 * 2^8 * 2^12 ,即4G。
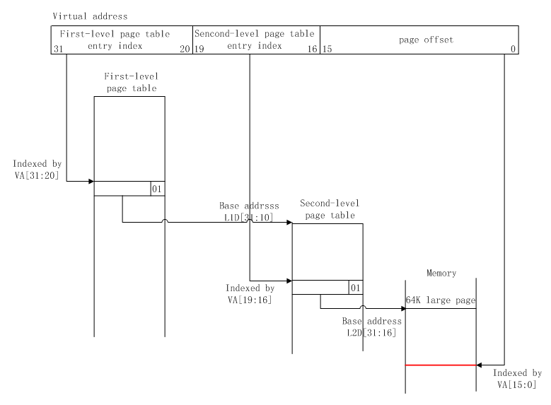
1.4 页映射,映射粒度为64K
当映射方式为页映射,且映射粒度为64K时,映射图如下:

虚拟地址到物理地址的映射过程如下:
-
虚拟地址的[31:20]位存放一级页表的入口index,[19:16]位存放二级页表的入口index,[15:0]位存放页偏移;
-
从TTBR(translation table base register,协处理器CP15中的一个寄存器,用于存放一级页表的基址)寄存器中获取一级页表的基址;
-
一级页表基址+ VA[31:20] = 一级页表描述符的入口地址;
-
一级页表描述符的[31:10]位存放二级页表的基址;
-
二级页表基址+ VA[19:16] = 二级页表描述符的入口地址;
-
二级页表描述符的[31:16]位存放该虚拟地址在内存中的物理页基址;
-
物理页基址+ VA[15:0]页偏移= 物理地址
由映射图可知,一个虚拟地址可以索引2^12个一级页表入口,每个一级页表入口指向的二级页表最大可以有2^4个二级页表入口,每个二级页表入口映射2^16大小的内存,故虚拟地址可以映射的最大物理内存为:2^12 * 2^4 * 2^16 ,即4G。
1.5 地址映射总图
《ARM1176 JZF-S Technical Reference Manual》中有一张对上述四种映射情况的汇总图:

2. 关于一级页表基址
参考《ARM1176 JZF-S Technical Reference Manual》6.12 MMU descriptors
ARMv6中有两个协处理器寄存器用来存放一级页表基地址,TTBR0和TTBR1。操作系统把虚拟内存划分为内核空间和用户空间,TTBR0存放用户空间的一级页表基址,TTBR1存放内核空间的一级页表基址。
In this model, the virtual address space is divided into two regions:
• 0x0 -> 1<<(32-N) that TTBR0 controls
• 1<<(32-N) -> 4GB that TTBR1 controls.
N的大小由TTBCR寄存器决定。0x0 -> 1<<(32-N)为用户空间,由TTBR0控制,1<<(32-N) -> 4GB为内核空间,由TTBR1控制。
N的大小与一级页表大小的关系图如下:

操作系统为用户空间的每个进程分配各自的页表,即每个进程的一级页表基址是不一样的,故当发生进程上下文切换时,TTBR0需要被存放当前进程的一级页表基址;TTBR1中存放的是内核空间的一级页表基址,内核空间的一级页表基址是固定的,故TTBR1中的基址值不需要改变。
2.u-boot中MMU初始化代码分析
2.1 start.s中mmu使能
enable_mmu:
/* enable domain access */
ldr r5, =0x0000ffff
mcr p15, 0, r5, c3, c0, 0 @load domain access register
/* Set the TTB register */
ldr r0, _mmu_table_base
ldr r1, =CFG_PHY_UBOOT_BASE
ldr r2, =0xfff00000
bic r0, r0, r2
orr r1, r0, r1
mcr p15, 0, r1, c2, c0, 0
/* Enable the MMU */
mmu_on:
mrc p15, 0, r0, c1, c0, 0
orr r0, r0, #1
mcr p15, 0, r0, c1, c0, 0
nop
nop
nop
nop
2.2 lowlevlel_init.s中映射表初始化
.macro FL_SECTION_ENTRY base,ap,d,c,b
.word (\base << 20) | (\ap << 10) | \
(\d << 5) | (1<<4) | (\c << 3) | (\b << 2) | (1<<1)
.endm
.macro FL_SECTION_ENTRY base,ap,d,c,b /*.macro指令是汇编中宏定义的意思,此带参宏将FL_SECTION_ENTRY base,ap,d,c,b定义成一个word大小的特定值*/,
.word (\base << 20) | (\ap << 10) | \ /*这个特定值就是转换表的填充量,其中,参数base是映射出来的段地址的基地址,从第20位开始。*/
(\d << 5) | (1<<4) | (\c << 3) | (\b << 2) | (1<<1)/*20位的大小正好是1MB,由此可知转换表中未保留前20位,映射出来的地址之间间隔为1MB*/
/*故这里采用的是段式映射;继续来分析参数,ap是访问控制位,从第10位开始。d、c、b都是一些权限位*/
.endm /*.endm,即结束宏定义*/
注:该宏的用途就是定义一个.word的字段
/*这里开始设置虚拟映射转换表,这里使用的是段式映射模式,即以段(1MB)为单位进行映射*/
/*因此表中的一个单元只能管1MB,整个4G内存需要创建4096个表单元,所以后面采用了循环的方法来创建*/
.section .mmudata, "a"
.align 14
// the following alignment creates the mmu table at address 0x4000.
.globl mmu_table
mmu_table:
.set __base,0 //虚拟地址0开始
// Access for iRAM
.rept 0x100 //循环定义0x100次,定义0x100个 .word .word .word......,
FL_SECTION_ENTRY __base,3,0,0,0 //.word字段中 高12位位物理基地址
.set __base,__base+1 //地址加1
.endr
此处是定义了0x100个.word 表单元,每个表单元对应的虚拟地址和物理地址一致 0x00000000-0x10000000~0x10000000
// Not Allowed
.rept 0x200 - 0x100
.word 0x00000000
.endr
此处循环定义0x100个 0x00000000,即物理地址为0,即虚拟地址 0x10000000-0x20000000无法访问
.set __base,0x200 //物理基地址为0x20000000
// should be accessed
.rept 0x600 - 0x200 //循环0x400次
FL_SECTION_ENTRY __base,3,0,1,1 //定义页表单元,高12位物理地址为base
.set __base,__base+1
.endr
此处实现的映射关系为 虚拟地址0x20000000-0x60000000 对应的物理地址为 0x20000000-0x60000000
.rept 0x800 - 0x600
.word 0x00000000
.endr
虚拟地址 0x60000000-0x80000000空间无法访问
.set __base,0x800
// should be accessed
.rept 0xb00 - 0x800
FL_SECTION_ENTRY __base,3,0,0,0
.set __base,__base+1
.endr
平行映射, 虚拟地址0x80000000-0xb0000000 对应的物理地址为 0x80000000-0xb0000000
.set __base,0xB00
.rept 0xc00 - 0xb00
FL_SECTION_ENTRY __base,3,0,0,0
.set __base,__base+1
.endr
平行映射, 虚拟地址0x80000000-0xb0000000 对应的物理地址为 0x80000000-0xb0000000
.set __base,0xB00
.rept 0xc00 - 0xb00
FL_SECTION_ENTRY __base,3,0,0,0
.set __base,__base+1
.endr
.set __base,0x200
// 256MB for SDRAM with cacheable
.rept 0xD00 - 0xC00
FL_SECTION_ENTRY __base,3,0,1,1
.set __base,__base+1
.endr
此处实现映射 虚拟地址0xc0000000-0xd0000000 物理地址 0x20000000-0x30000000
VA PA length
0-10000000 0-10000000 256MB
10000000-20000000 0 256MB
20000000-60000000 20000000-60000000 1GB 512-1.5G
60000000-80000000 0 512MB 1.5G-2G
80000000-b0000000 80000000-b0000000 768MB 2G-2.75G
b0000000-c0000000 b0000000-c0000000 256MB 2.75G-3G
c0000000-d0000000 20000000-30000000 256MB 3G-3.25G
本文深入解析ARMv6架构下MMU的地址映射机制,涵盖段映射与页映射的不同粒度,以及映射过程中的关键寄存器作用。通过具体实例展示了不同映射方式下虚拟地址到物理地址的转换流程,同时分析了u-boot中MMU初始化代码,解释了映射表的构建和初始化过程。
384

被折叠的 条评论
为什么被折叠?



