前言
IT行业薪水高,这是众所周知的,所以很多人大学都选择IT相关专业,即使非该专业的人,毕业了也想去一个培训机构镀镀金,进入这一行业。
但是有关这个行业35岁就退休的说法,也一直盛传。
加上这几年不断有各大公司裁员,最著名的就是华为,35岁以上的被剔除的甚多。
但是这都是被媒体放大的数据,真实情况往往不是表面看到的那样残酷。
很多在这方面有能力的人,30岁之前可以频繁跳槽,30岁之后找一个稳定的跟自己投缘的大企业,你为企业带来的价值大于企业给予你的付出,你的职位肯定是稳稳的。而且上升趋势也不错。
一般到了35岁,也就昏倒了技术管理岗,无论是在网易、阿里、华为、滴滴、美团这些大企业,还是一些小的互联网企业,这类人都是中坚力量。
而我们反过来看看被裁掉的35岁以上的人,职位低、收入低、可替代性强,也就是混了10多年了,你还是在最低端的岗位,那么只能被后来年轻人淘汰。
这就是中国的现实,你想踏踏实实当一个纯粹的码农,好像挺难的,不像国外,有的人四五十岁还能当一个底层的纯粹的码农,只专注于写好的代码好的软件。
但是这就是现实,要想不在35岁被退休,那么就在入职时候做好职业规划。
自学能力和解决问题能力,永远都是IT职业人必备的能力。
今天本文主要讲解:
APK文件反编译
- 什么是反编译
- 如何防止反编译
- APK文件的基本构造
APK加固的方案原理
- APK加固总体架构
- APK打包基本流程
- Dex文件的意义
AES加密项目实战
- APK加固项目实战
- APK脱壳技术实战

一.APK文件反编译
1.什么是反编译
- 定义:
利用编译程序从源语言编写的源程序产生目标程序的过程
2.怎么进行反编译?
先了解apk的文件构造结构

二.加固方案思想
一个程序员的故事:
辛辛苦苦找到一个对象,结婚后发现是个母夜叉。不给管钱就闹,晚上睡觉她趴着睡,导致这程序员无法去洗脚了。然而这个程序员很努力,平时除了上班,还能够做点外包,赚点外快。所以他就想到了把工资卡上交,而把赚到的外快放到了自己的小金库。从此过上了性福生活
一个加密的故事:
通过将非核心的dex文件进行暴露来达到保护核心dex文件的目的。

三.基本原理
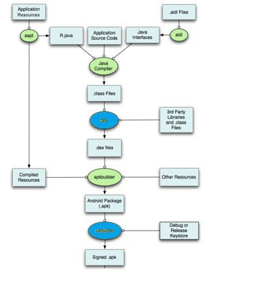
3.1Apk打包流程
加壳是在原来apk的基础上加一层保护壳,dex文件修改了就需要重新打包,否则apk安装不了。这就需要我们详细学习apk如何打包的
3.2Dex文件是什么
加固的目的是保护dex,直接而言就是对dex文件进行操作,对dex文件动刀子,必须知道dex文件是什么,能否直接动刀子
3.3Dex文件加载流程
加壳后的文件是不能直接用的,dex文件是加密的,所以我们需要对他进行解密,解密后的dex文件如何加载?
3.4APK文件是怎么生产的


四.加固总体框架

那么问题来了:
- 如何达到加密效果?
- 为什么是两个系列的dex?
- 壳dex 怎么来的
- 壳dex如何保护源dex?
- 如何签名?
- 如何运行新dex(如何脱壳)?
4.1加密过程

4.2APK文件如何签名


4.3APK文件如何运行(脱壳)

4.4如何制定某些类在 main dex中
multiDexKeepFile:手动加入要放到Main.dex中的类
com.umeng.analytics.Abb.class
multiDexKeepProguard:以Proguard的方式手动加入要放到的Main.dex中的类
-keep public class com.tencent.bugly.**{*;}
最后
都说三年是程序员的一个坎,能否晋升或者提高自己的核心竞争力,这几年就十分关键。
技术发展的这么快,从哪些方面开始学习,才能达到高级工程师水平,最后进阶到Android架构师/技术专家?我总结了这 5大块;
我搜集整理过这几年阿里,以及腾讯,字节跳动,华为,小米等公司的面试题,把面试的要求和技术点梳理成一份大而全的“ Android架构师”面试 PDF(实际上比预期多花了不少精力),包含知识脉络 + 分支细节。
Java语言与原理;
大厂,小厂。Android面试先看你熟不熟悉Java语言
高级UI与自定义view;
自定义view,Android开发的基本功。
性能调优;
数据结构算法,设计模式。都是这里面的关键基础和重点需要熟练的。
NDK开发;
未来的方向,高薪必会。
前沿技术;
组件化,热升级,热修复,框架设计
网上学习 Android的资料一大堆,但如果学到的知识不成体系,遇到问题时只是浅尝辄止,不再深入研究,那么很难做到真正的技术提升。希望这份系统化的技术体系对大家有一个方向参考。
我在搭建这些技术框架的时候,还整理了系统的高级进阶教程,会比自己碎片化学习效果强太多
当然,想要深入学习并掌握这些能力,并不简单。关于如何学习,做程序员这一行什么工作强度大家都懂,但是不管工作多忙,每周也要雷打不动的抽出 2 小时用来学习。
不出半年,你就能看出变化!
这份系统化的技术体系对大家有一个方向参考。
我在搭建这些技术框架的时候,还整理了系统的高级进阶教程,会比自己碎片化学习效果强太多
当然,想要深入学习并掌握这些能力,并不简单。关于如何学习,做程序员这一行什么工作强度大家都懂,但是不管工作多忙,每周也要雷打不动的抽出 2 小时用来学习。
不出半年,你就能看出变化!
本文介绍了Android APK的反编译原理,包括什么是反编译和如何进行反编译,探讨了加固方案的思想,详细解析了APK的打包流程、Dex文件以及加载流程。此外,还分享了加固总体框架,涉及加密过程、签名和运行机制,为Android开发者提供了实用的保护应用的方法。






388

被折叠的 条评论
为什么被折叠?



