本篇记录的是对于 Activity 普通生命周期的总结,或者说是 standand 启动模式下 Activity 的生命周期。
文章先是对生命周期的方法抽象描述了一番,简单说就是概念性的描述;在概念之后,还会贴上很多代码,用于对生命周期理解的补充。
至此,Activity的生命周期有了一个初步的理解,更深入的就是对于 Activity 状态的保存,启动模式这些情况下,生命周期调用的理解了。
抽象概述
先放一张特别经典的Activity生命周期图:
详细讲解生命周期:
onCreate() :Called when the activity is starting.onStart() :
This is where most initialization should go: calling {@link #setContentView(int)} to inflate the activity’s UI…..
Activity 启动第一个运行的方法,创建Activity。
你可以在其中做一些必要的初始化工作,比如 setContentView(): 给Activity 设置 UI 资源。
此时的Acivity 依然处于不可见的状态。
Called after {@link #onCreate} — or after {@link #onRestart} when the activity had been stopped, but is now again being displayed to the user. It will be followed by {@link #onResume}.onResume() :
Activity 显示在用户眼前的时候被调用。
但是调用的顺序,却并不是一定在第二个被调用:
情况一:当 Activity 首次启动的时候,onStart() 紧跟在 onCreate() 之后被调用。
情况二:当一个已经停止(stopped)的Activity,再次显示在用户眼前时,先是调用了 onRestart(),而 onStart() 紧跟其后。
此时的Acivity 虽然处于可见状态,但是却无法获取焦点与用户交互。
Called after {@link #onRestoreInstanceState}, {@link #onRestart}, or {@link #onPause}, for your activity to start interacting with the user.onPause() :
This is a good place to begin animations, open exclusive-access devices (such as the camera), etc.
当 Activity 一切准备就绪,UI 也准备就绪,Activity 可以获取焦点,与用户进行交互的时候被调用。
调用的顺序,在前面 onStart() 的英文描述中已经提到,onStart() 之后紧跟着就是调用 onResume()。
此时的Acivity 既处于可见状态,也可获取焦点与用户交互。
Called as part of the activity lifecycle when an activity is going into the background, but has not (yet) been killed.onStop() :
The counterpart to {@link #onResume}.
When activity B is launched in front of activity A, this callback will be invoked on A.
B will not be created until A’s {@link #onPause} returns, so be sure to not do anything lengthy here.
当 Activity 准备进入后台,或者被另外一个 Activity 覆盖时,第一时间被调用。
这个方法对应着 onResume() 方法。
此时的Acivity 处于可见状态,但是无法获取焦点与用户交互。
Called when you are no longer visible to the user.onDestroy() :
You will next receive either {@link #onRestart}, {@link #onDestroy}, or nothing, depending on later user activity.
此时Activity对于用户已经不可见了,而接下来可能会调用到 onRestart,onDestroy,或者什么都不调用,这主要看用户的操作了。
此时的Acivity 已经处于不可见状态了。
Perform any final cleanup before an activity is destroyed.onRestart() :
This can happen either because the activity is finishing (someone called {@link #finish} on it, or because the system is temporarily destroying this instance of the activity to save space.
You can distinguish between these two scenarios with the {@link #isFinishing} method.
这个方法是在 Activity 销毁之前调用,用于做一些清理工作,也会因为 finish() 被调用而调用。
此时的Acivity 已经被销毁了。
Called after {@link #onStop} when the current activity is being re-displayed to the user (the user has navigated back to it).
It will be followed by {@link #onStart} and then {@link #onResume}.
onRestart() 这个方法是调用过 onStop() 的Activity,但是没有销毁,当再次显示的时候会被调用,之后就会紧接着调用 onStart() 和 onResume()。
此时的Acivity 介于 onStart() 之前。
代码理解
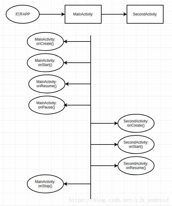
场景一:这是普通的 MainActivity 被 普通的 SecondActivity 覆盖的情形具体流程: MainActivity 跳转到 SecondActivity; SecondActivity 返回 MainActivity
生命周期流程图:左图为 Main 跳转到 Second; 右图为 Secon 返回 Main
总结场景一:最普通的场景往往调用最全的生命周期方法
Main 创建过程,依次执行:
Main.onCreate() — Main.onStart() — Main.onResume()
跳转直到Second显示,依次执行:
Main.onPause() — Second.onCreate() — Second.onStart() — Second.onResume() — Main.onStop()
从Second 返回 Main,依次执行:
Second.onPause()—Main.onRestart()—Main.onStart()—Main.onResume()—Second.onStop()—Second.onDestroy()
场景二:如果在场景一的基础上将 SecondActivity 变为一个透明的 Activity,然后再返回 Main 呢?
具体流程: MainActivity 跳转到 SecondActivity; 由SecondActivity 跳转回 MainActivity。
总结场景二:在实际开发中,如果用到了这种情形,一般透明的 Activity 作为一个数据或者交互的中间人。
Main 创建过程,依次执行:
Main.onCreate() — Main.onStart() — Main.onResume()
跳转直到Second显示,依次执行:
Main.onPause() — Second.onCreate() — Second.onStart() — Second.onResume()
(与场景一不同的是,由于Main一直处于可见状态,就算是被透明的Second覆盖了,也仅仅是失去了获取焦点进行交互的能力,所以不会调用 onStop() 方法)
从Second 返回 Main,依次执行:
Second.onPause() — Main.onResume() — Second.onStop() — Second.onDestroy()
(由于 Main 仅仅是失去了焦点,依然可见,而且没有调用过 onStop() 方法,那么从 API 的描述中,只有调用过 onStop() 的方法,才有可能调用 onRestart(),而onStart() 自然也不会被调用。)
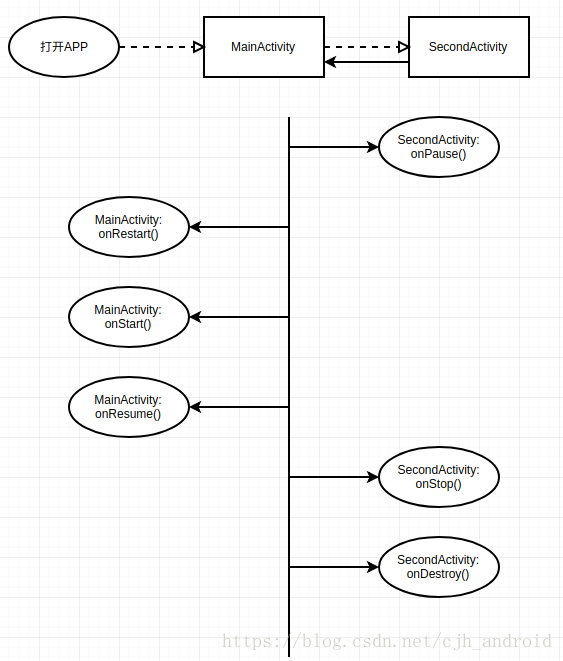
场景三:如果在场景二的基础上不返回 Main,而是由 Second 跳转到一个正常的 ThirdActivity ,再依次返回,又会有哪些生命周期被调用呢?
具体流程: MainActivity 跳转到 SecondActivity; SecondActivity 跳转 ThirdActivity,然后依次返回,其中 SecondActivty 为一个透明的 Activity。
总结场景三:
Main 创建过程,依次执行:
Main.onCreate() — Main.onStart() — Main.onResume()
跳转直到Second显示,依次执行:
Main.onPause() — Second.onCreate() — Second.onStart() — Second.onResume()
从Second 跳转 Third,依次执行:
Second.onPause() — Third.onCreate() — Third.onStart() — Third.onResume() — Main.onStop() — Second.onStop()
(注意,这里由于 Third 不是一个透明的 Activity,在Thrid覆盖之后,Main不可见了,那么自然会调用到 Main.onStop() 方法)
由 Third 返回 Second,依次执行:
Third.onPause() — Main.onRestart() — Main.onStart() — Second.onRestart() — Second.onStart() — Second.onResume() — Third.onStop() — Third.onDestroy()
(在上一步 Main 调用过 onStop 方法了,那么在 Thrid.onPause() 之后,会依次调用 Main.onRestart(),Main.onStart() 方法,但是Main此时依然被Second遮住,依然处于可见不可交互的状态,不会调用 Main.onResume(),Second 自然不用说,正常走完生命周期。)
由 Second 返回 Main,依次执行:
Second.onPause() — Main.onResume() — Second.onStop() — Second.onDestroy()
至此,Activity的生命周期有了一个初步的理解,更深入的就是对于 Activity 状态的保存,启动模式这些情况下,生命周期调用的理解了。
本文详细解析了Android中Activity的生命周期,包括onCreate、onStart、onResume等关键方法的作用及调用时机,通过不同场景下的流程展示,帮助读者深入理解Activity状态的转换。
2818

被折叠的 条评论
为什么被折叠?



