重点排序
1.软件架构设计
2.软件工程
3.其他
论文
摘要2段+项目背景2段+回应子题目1段+正文3段+结尾2段= 10段式
概念
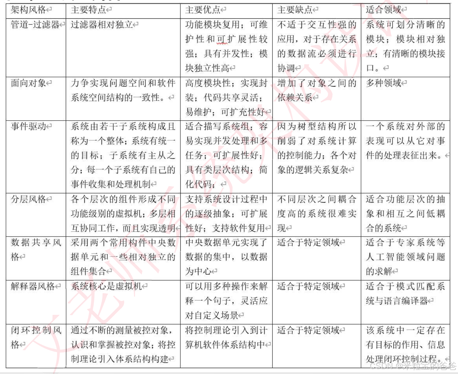
1.软件架构风格,是指描述特定软件系统组织方式的惯用模式。组织方式描述了系统的组成构建和这些构建的组织方式。惯用模式则反映众多系统共用的结构和语义。
2.架构风险,是指架构设计中潜在的、存在问题的架构决策所带来的隐患。
3.风险点和非风险点。某个做法如果存在隐患,有可能导致一些问题,那么这个就是风险点。而如果某件事是可行的,可接受的,则为非风险点。
4.敏感点,是指为了实现某种特定的质量属性,一个或多个构件所具有的特性
5.权衡点,是指影响多个质量属性的特性,是多个质量属性的敏感点。
6.质量属性效用树。1.性能 2.可靠性 3.可用性 4.安全性 5.可修改性 6.功能性 7.可变性 8.互操作性
7.EJB包括会话bean,实体bean和消息驱动bean
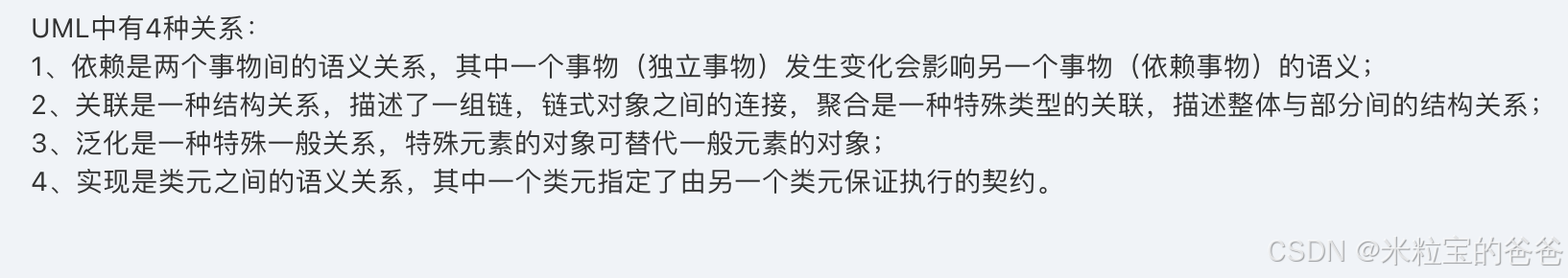
8.UML包含依赖,关联,泛化,实现。关联包含组合和聚合。1.依赖是一个事务的语义依赖与另一个事务的语义的变化而变化。也就是一个事务变化会影响另外一个事务。依赖是虚线实体右箭头。2.关联有组合和聚合两种,都是部分和整体的关系。组合是实体的菱形,聚合是空心的菱形。3.泛化是子类和父类的关系。实线空右箭头。4.实现是一个类元指定了另一个类元保证执行的契约。虚线空右箭头。
9.面向对象的分析模型主要由顶层架构图,用例和用例图和领域概念模型构成;设计模型则包含以包图表示的软件体系机构图,以交互图表示的用例实现图,完整精确到类图,描述复杂对象的状态图和用以描述流程化处理过程的活动图等。
10.设计模式(创建型,结构型,行为型)。创建型(抽象工厂模式,构件器模式,工厂方法模式,原型模式,单例模式)结构型(适配器,桥接模式,组合模式,装饰模式,外观模式,享元模式,代理模式)其他的都是行为型(主要记住command命令模式,memento备忘录模式,visitor访问者模式)
11.指令执行速度法常用每秒百万次指令运算(MIPS)评估系统性能;
等效指令速度法评估系统性能时需要计算各类指令在程序中所占的比列;
综合理论性能法(CPT)采用每秒百万次 理论运算(MTOPS)评估系
统性能;
基准程序法主要针对CPU(有时包括主存)的性能,通常也会考虑l/O结构、操作系统、编译程序的效率等对系统性能的影响。
12.MD5是报文摘要算法
13.在RUP中采用"4+1"视图模型来描述软件系统的体系结构。"4+1"视图包括逻辑视图、实现视图、进程视图、部署视图和用用例视图
分析人员和测试人员关心的是系统的行为,因此会侧重于用例视图;
最终用户关心的是系统的功能,因此会侧重于逻辑视图;
程序员关心的是系统的配置、装配等问题,因此会侧重于实现视图图;
系统集成人员关心的是系统的性能、可伸缩性、吞吐率等问题,因此会侧重于进程视图;系统工程师关心的是系统的发布、安装、拓扑结构等问题,因此会侧重于部署视图。
14.Command(命令)模式是设计模式中行为模式的一种,它将"请求求"封装成对象,以便使用不同的请求、队列或者日志来参数化其他对象。Command模式也支持可撤销的操作。
15.SOA,是一种设计理念。其中包含了多个服务,服务直接通过相互依赖最终提供一系列完整的功能。各服务直接可以以独立形式进行部署,最终以网络的形式进行调用。里面包含展示的就是ESB,ESB就是一根管道,用来连接各个服务的节点。ESB的存在,是为了集成基于不同协议的不同服务,ESB做了消息的转化,解释以及路由的工作,以此让不同的服务进行互联互通。
ESB特点:
1、SOA的一种实现方式,ESB在面向服务的架构中起到的;是总线作用,将各种服务进行连接与整
合;
2、描述服务的元数据和服务注册管理;
3、在服务请求者和提供者之间传递数据,以及对这些数据进行转换的能力,并支持由实践中总
结出来的一些模式如同步模式、异步模式等;
4、发现、路由、匹配和选择的能力,以支持服务之间的z动态交互,解耦服务请求者和服务提供
者。高级一些的能力,包括对安全的支持、服务质量保证、可管理性和负载平衡等。
ESB的主要功能:
(1)服务位置透明性;
(2)传输协议转换;
(3)消息格式转换;
(4)消息路由;
(5)消息增强;
(6)安全性;
(7)监控与管理。
16.数据库设计(1,需求分析[产出:数据流图,数据字典,需求说明书]2,概念结构设计[就是设计E-R图。输出物就是概念模型,也就是er模型]3,逻辑结构设计[将e-r模型转换为关系模式,输出就是关系模式]4,物理设计[数据分布,数据存储结构,访问方式]5,数据库实施阶段6,数据库运行和维护阶段)
17.结构化分析可以生成三大模型(数据模型-er图实现的,行为模型-状态转换图STR,功能模型-数据流图DFD实现的)。数据流必然一一端必须是进行加工的,加工就是功能。
18.类图:看类名,类属性,类方法的。用例图:有参与者,用例等。有的时候会出现小人人。状态图有很明显的实心圆,标识开始和结束。活动图:开始和结束也是实心圆,但是有箭头,有分叉,有汇合。序列图:有同步消息,异步消息,返回消息,还有参与者创建消息和参与性销毁消息。有生命线判断。通行图:有1,2,3,4,5这种步骤。
19.构件的特性总结:1可以独立部署。2可以作为第三方单元组装。3没有外部可见的状态。
20.基于架构的软件开发ABSD:1.架构需求就是标识构建。2.架构设计,将需求部分的构件,映射到真正的构件。3.架构体系结构文档化,会生成架构体系结构规格说明和测试架构体系结构需求的质量设计说明书。4.架构复审,有外部人员第三方人员审核。5.架构实现,用来实现架构。6.架构演化,对架构进行改变,按需求进行增删构建,使构建可复用。
21.DSSA:领域分析,主要目的是获得领域模型(领域需求);领域设计,根据模型进行设计,产出DSSA;领域实现,对DSSA进行开发利用。4中人员,领域专家属于领域分析阶段,领域分析人员属于领域分析阶段,系统分析师来担任;领域设计人员,软件设计人员担任;领域实现人员,有程序员担任。三层次模型,领域开发环境-领域架构师;领域特定的应用开发环境-应用工程师;应用执行环境-操作员。
22.UML 2.0的图。
其中交互图包括交互概览图、定时图、顺序图(序列图)与通信图(协作图),除此以外,动态模型还包括状态图和活动图等。
23.综合应用并利 用现代电子计算机,对系统的结构、要素、信息和反馈等进行分析,以达到最优规划、最优 设计、最优管理和最优控制等目的。
24.架构权衡分析法ATAM:是对质量属性进行权衡。ATAM被分为4个主要的活动领域,分别是场景和需求收集,体系结构视图和场景实现,属性模型构造和分析,折中。整个评估过程中强调以属性作为架构评估的核心概念。主要针对性能, 可用性,可修改性,安全性进行评价和折中。ATAM的步骤:描述和介绍阶段,调查和分析阶段,测试阶段,报告阶段。这是2中写法。第二种写法的流程可以写:描述ATAM的方法-描述业务动机-描述架构-确定架构方法-生成质量属性效用树-分析架构方法-谈论场景和场景进行分级-分析架构方法-描述评估结果。

25.图与开发 阶段的对应关系:需求分析阶段-数据流图;概要设计阶段-模块结构图,层次图,HIPO图;详细设计阶段-程序流程图,伪代码,盒图。
26.系统架构评估-ATAM,SAAM,CBAM。ATAM-4个步骤 1,描述和介绍,2调查和分析。3测试阶段,4提交评估报告。
27.系统建模有结构化建模和面向对象的建模两种方式;结构化建模一般写建立的3大模型,1功能模型-数据流图2,行为模型-状态转换图,3数据模型-ER图。面向对象的建模,用例模型和分析模型,用例模型-用例图,分析模型-静态分析模型-类图,动态分析模型-交互图。
28.ATAM 被分为四个主要的活动领域(或阶段),分别是场景和需求收集、体系结构视图和场景实现、属性模 型构造和分析、折中。SAAM》分析评估体系结构的过程包括五个步骤,即场景开发、体系结构描述、单个场景评估、场景交互和总体评估。SAAM 的主要输入问题是问题描述、需求声明和体系结构描述。
29.逆向工程过程能够导出过程的设计模型(实现级)、程序和数据结构信息(结构级)对象模型、数据和控制流模型(功能级)以及UML 状态图和部署图(领域级)。其中,结构级包括反映程序各部分之间相关依赖关系的信息:功能级包括反映程序段功能及程序段之间关系的信息。
30.ATAM 被分为四个主要的活动领域(或阶段),分别是场景和需求收集、体系结构视图和场景实现、属性模型构造和分析、折中。
体系结构权衡分析方法(Architecture Tradeoff AnalysisMethod,ATAM)是在 SAAM 的基础上发展 起来的,主要针对性能、实用性、安全性和可修改性,在系统开发之前,对这些质量属性进行评价 和折中。
(1)特定目标:ATAM 的目标是在考虑多个相互影响的质量属性的情况下,从原则上提供一种理解软 件体系结构的能力的方法。对于特定的软件体系结构,在系统开发之前,可以使用 ATAM方法确定 在多个质量属性之间折中的必要性。
(2)质量属性:ATAM方法分析多个相互竞争的质量属性。开始时考虑的是系统的可修改性、安全 性、性能和可用性。
(3)风险承担者:在场景、需求收集有关的活动中, ATAM方法需要所有系统相关人员的参与。(
4)体系结构描述:体系结构空间受到历史遗留系统、互操作性和以前失败的项目约束。在五个基本 结构的基础上进行体系结构描述,这五个结构是从Kruchten 的4+1视图派生而来的。其中逻辑视图 被分为功能结构和代码结构。这些结构加上它们之间适当的映射可以完整地描述一个体系结构。 用一组消息顺序图显示运行时的交互和场景,对体系结构描述加以注解。ATAM方法被用于体系结 构设计中或被另一组分析人员用于检台最终版本的体系结构。(5)评估技术:可以把AIAM万泛视大个框朵该框架依赖于质量属性,可以使用不同的分析技 术。它集成了多个优秀的单一理论模型,其中每一个都能够高效、实用地处理属性。该方法使用了 场景技术。从不同的体系结构角度,有三种不同类型的场景,分别是用例(包括对系统典型的使用,还用于引出信息)、增长场景(用于涵盖与它的系统修改)、探测场景(用于涵盖那些可能会对系统造 成压迫的极端修改)。
31.软件系统架构是关于软件系统的结构、行为和属性的高级抽象。在描述阶段,其对象是直接构成系 统的抽象组件以及各个组件之间的连接规则,特别是相对细致地描述组件之间的通讯。在实现阶 段,这些抽象组件被细化为实际的组件,比如具体类或者对象。软件系统架构不仅指定了软件系统的组织结构和拓扑结构,而且显示了系统需求和构成组件之间的对应关系,包括设计决策的基本方法和基本原理。

32.结构化的需求分析◆结构化特点:自顶向下,逐步分解,面向数据
◆三大模型:功能模型(数据流图)、行为模型(状态转换图)、数据模型(E-R图)以及数据字典。
◆数据字典:数据字典是在DFD 的基础上,对DFD中出现的所有命名元素都加以定义,使得每个图形元素的名字都有一个确切的解释。DFD 和数据字典等工具相配合,就可以从图形和文字两个方面对系统的逻辑模型进行完整的描述。 DFD是数据流图。
数据字典中一般有6 类条目,分别是数据元素、数据结构、数据流、数据存储、加工逻辑和外部实体。不同类型的条目有不同的属性需要描述。
系统开发基础



名词汇总
运算器(算数逻辑单元ALU,累计寄存器AC,数据缓冲寄存器DR,状态条件寄存器PSW)
控制器(指令寄存器IR,程序计数器PC,地址寄存器AR,指令译码器ID)流程是pc-IR-ID
单指令流单数据流(SISD)单指令流多数据流(SIMD)多指令流单数据流(MISD)多指令流多数据流(MIMD,这个当前计算机系统都是这个流派的)
平均无故障时间(MTTF)平均故障修复时间(MTTR)平均故障间隔时间(MTBF)
远程过程调用(RPC),面向消息中间件(MOM),数据流图(DFD),
其他
1.用例图包含:1)参与者。参与者是指存在于系统外部并与系统进行交交互的任何事物,既可以是使用系统的用户,也可以是其他外部系统和设备等外部实体。
(2)用例。用例表示系统所提供的服务,它定义了系统是如何被参与者所使用的,它描述的是参与者为了使用系统所提供的某一完整功能而与系统之间发生的一段对话。
(3)通信关联。通信关联表示的是参与者和用例之间的关系,或用例与用例之间的关系。箭头表示在这一关系中哪一方是对话的主动发起者,箭头所指方是对话的被动接受者,箭尾所指方是对话的主动发起者。如果不想强调对话中的主动与被动关系,可以使用不带箭头的关联实线。
2.
十进制二进制等
当然可以帮您列出2的1次方到2的24次方的值。下面是相应的计算结果:
2^1 = 2\)
2^2 = 4\)
2^3 = 8\)
2^4 = 16\)
2^5 = 32\)
2^6 = 64\)
2^7 = 128\)
2^8 = 256\)
2^9 = 512\)
2^{10} = 1024\)
2^{11} = 2048\)
2^{12} = 4096\)
2^{13} = 8192\)
2^{14} = 16384\)
2^{15} = 32768\)
2^{16} = 65536\)
2^{17} = 131072\)
2^{18} = 262144\)
2^{19} = 524288\)
2^{20} = 1048576\)
2^{21} = 2097152\)
2^{22} = 4194304\)
2^{23} = 8388608\)
2^{24} = 16777216\)
关系代数部分

0.做规范化的题时候,都先找主属性
1.右面的都去掉,也就是去掉c和B。然后再用A和D来进行推导
2.如果能推导出来,那么候选键就是a和d。但是推不出来,那么就在加入一个属性进行尝试推导
3.要判断是第几范式的话,先找出主属性,那么其他的值都是非主属性了。其次,在看一下推导过程,如果主属性是2个值得时候,看一下是否有部分非主属性依赖与主属性,如果存在就不满足第二范式
模式分解
保持函数依赖

1.看分解,U1则是A-B。而U2是A-C。但是依赖集里面是A-B.B-C。所以B-C就打问号,一般来说发现B-C没有找到,那么一般情况下就是不保持函数依赖

看题
1.A,E,B去掉。剩下C,D,也都可以推导出来。
2.r1交r2,是c R1-R2=ABE. R2-R2=D 、也就是说c推不出来abe,或者D。那么就是不具有无损连接
3.看R1和R2.是否能满足F里面的函数推导。R1是ABCE,那么就满足B-A,AC-B,A-E。R2是CD。也找不到A-E.那么就是不保持函数依赖。
TCP/IP协议



这些必须记住英文名和中文以及对于的端口号
子网划分和超网汇聚
ip为32位,有网络号和主机号组成。子网划分,就是网络号+子网号+主机号。这样主机号就变少了,成立子网向主机号借位来形成的。而超网汇聚就是反过来的。主机号向网络号借位,这样主机号就变多了。

1.这个题是无分类地址,原来网络号是23位,现在网络号是27位,变大了。那么27-23就是4位的子网号,2的4次方是16个子网。相当于从主机位借了4位过来。那么主机地址就是32-27=5。就是2的5次方-2=30.因为不可以是全0或者全1.一定主机号记得-2、
2.c类子网的网络号是24位的网络号+8为的主机号。那么现在就是24-20=4. 2的4次方是16.
第二问就是找网络号不一样的。这样网络号是20位。那么就看看前20位一样不一样就行。192转2进制是110000.这就是8位,找20-16=4.就看前4个相同不同。213的二进制是11010101.前4位不一样,就选D。
系统设计
高内聚,低耦合
内聚

耦合

McCabe度量法

面向对象和UML







设计模式

创建型模式

结构性模式

行为型模式


知识产权和便准化



进度管理
顺推

逆推

软件工程
4+1视图模型


软件开发环境


需求工程

测试



软件架构风格

软件架构开发

下篇架构
这个是卫生保健领域的一个图。

842

被折叠的 条评论
为什么被折叠?



