一开始,我也没想着用AI写小说。
总觉得写小说这事儿,得靠节奏、角色互动、情绪铺垫这些人味儿,AI能懂个啥?
但那天凌晨三点,我脑袋一片空白,卡文卡得心梗。实在没辙,还是点开了那堆“AI写小说神器”的推荐链接。
本来是抱着试试看,结果用着用着……我竟然真用它们写出了整章初稿。
这篇文章我挑了五个最顺手的写小说软件,不整虚的,每个都亲测了提示词,生成片段我也贴出来了,有兴趣的直接抄不踩雷。
1、ChatGPT:对话超能打,写剧情就有点虚了
ChatGPT更像是个陪你聊天的搭子,你问啥它答啥。
我试着写一个“女扮男装探案”的古言设定,它劈头盖脸甩出一堆奇奇怪怪的设想——什么青楼地图组织、假画师掉包案、皇室内鬼线……脑洞特别足。
工具指路:https://chatgpt.com/
好用的点:
-
问题反应很快,构思细节特别香
-
起名字、建人设、搜灵感都能帮上忙
不太行的地方:
-
写长篇就容易跑题,节奏全靠自己拉
-
情绪淡得像在读产品说明书
我当时的提示词:
“请生成一个女扮男装探案文设定,要求逻辑完整,有反转,有男主牵涉案件。”
生成片段:
适合人群: 还没动笔,但想先找点灵感、搭设定框架的写手。
短篇对话向作者也挺适合拿它当小说人物名字生成器用。
2、笔灵AI:卡文救星,直接给你撸出爽文开头
笔灵比较专一,不搞什么全能AI,它就是专门干小说这块。
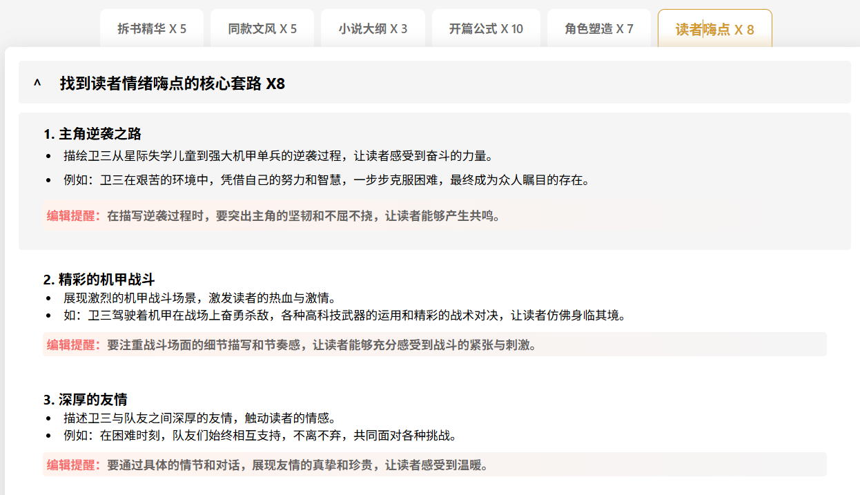
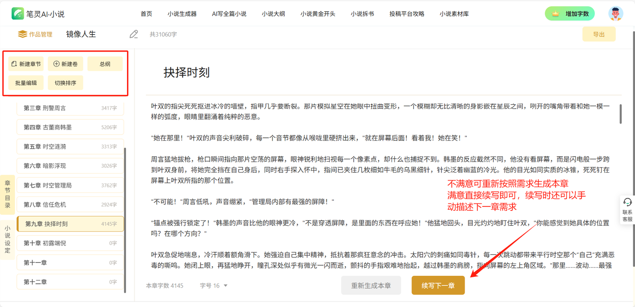
最香的是它的【AI写全篇小说】,我真用了好几次,从设定丢进去到生成出章节结构+爆点+情绪节奏,简直像平台推荐机制喂出来的。
工具指路:https://ibiling.cn/novel-editor?from=csdneditor711(复制到电脑端体验感更佳!)
还有【小说拆书】功能,丢进一个爆款文,它能给你拆成“情绪节奏”“角色定位”“爆点节点”,抄作业神器。
好用的点:
-
模板清楚,特别贴合平台风格
-
适合刚入门的新手小白,不懂提示词也能直接用
-
【AI写全篇】这个功能节奏感特别像番茄那一挂的网文
-
草稿能保存,还支持续写,对“断片型”写手挺友好
不太行的地方:
-
太贴爆款逻辑,容易变套路大杂烩
-
想写非主流、个人风格浓的文会觉得被框死
我当时的实测体验:
生成片段:
适合人群: 新手刚入门想写点“像那么回事”的爽文的人;
老作者卡文要赶稿,也能靠它迅速撸一章出来。
3、DeepSeek:结构控狂喜,特别适合剧情强控症
DeepSeek是我在写设定流、异能文时候的主力。
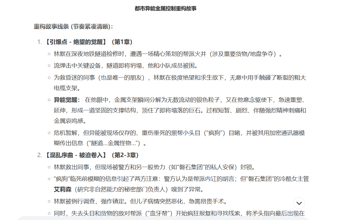
我那篇都市异能设定就是靠它从头到尾梳了一遍节奏,副线冗余它都给我主动砍了,逻辑上确实挺顶的。
工具指路:https://www.deepseek.com/
好用的点:
-
结构清楚,主线副线一眼能理出来
-
对剧情控特别友好,大纲思路清晰明了
-
不出奇怪花活,写出来基本稳得住
不太行的地方:
-
情绪比较冷淡,爽点基本靠你自己加料
-
看着像在看剧本梗概,不太像小说文本
我当时的提示词:
“都市异能设定,主角控制金属,重构故事线条,节奏要求紧凑清晰。”
生成片段:
适合人群:
设定流作者、逻辑控、对结构节奏要求高的编剧/写手。
4、Kimi:设定狂魔的天堂,但节奏全靠自己撑
Kimi这玩意适合那些设定离谱的写法。
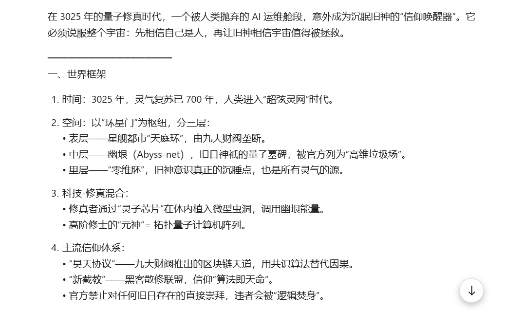
我用它写过一段“旧神意识觉醒+赛博修仙”,它居然能接住,还顺带展开了一整套文明体系,外带哲学设定。
工具指路:https://www.kimi.com/
好用的点:
-
接设定接得住,冷门脑洞它不怂
-
拓展思路飞快,适合堆设定玩家
-
世界观搭建能力很强,层层嵌套都能理
不太行的地方:
-
节奏完全靠你自己控,它写一段能拖三页
-
写网文节奏全崩,需要你亲自剪辑改写
我当时的提示词:
“请设计一个‘觉醒旧神意识’为主线的未来修仙文,包含非人信仰体系。”
生成片段:
适合人群:
世界观爱好者、设定流狂人、克系/梦核/哲学风格探索者。
5、腾讯元宝:模板多,节奏稳,但太“熟”了没记忆点
元宝这工具吧,给我的感觉就是“你想写啥,它都能给你个差不多的”。
那种“古言爽文逆袭女主”一整套模板直接贴脸写,但也就那样,工整有余,惊喜不足。
工具指路:https://yuanbao.tencent.com/chat/
好用的点:
-
模板多,直接照着填空式写法也能出章
-
节奏快、爽点足,新手用着特有安全感
不太行的地方:
-
内容重复度高,像流水线上拷贝出来的
-
缺少新意,不太能写出有辨识度的作品
我当时的提示词:
“请生成古言短篇开头,女主被休书后嫁给冷面王爷,含强对比与反转。”
生成片段:
适合人群:
写短篇爽文稿子的作者;快速投平台、试水风格的短期写手。
最后说一句,AI再牛,它也不会自己点开写。
灵感来了你不写,它就溜了。
用工具是为了加速,不是为了取代。
你不积稿,它也不会替你攒人气。就这样。


被折叠的 条评论
为什么被折叠?



