这两天宿舍氛围直接拉满。一个姐妹拿着检测报告哭着说,她的论文被判定有 89% AIGC。问题是,那篇论文她熬了一个多月,结果系统硬生生给扣上了“AI生成”的帽子。
说实话,现在的检测系统越来越敏感,什么“随着”“因此”这种普通词,都可能被标红。大家写论文,本来就够焦虑了,还要跟检测平台斗智斗勇,简直让人心累。
所以,今天我来分享我最近测试的 6个好用的降AI工具。它们能帮你有效降低ai率,让论文看起来更自然,更像人写的。
一、笔灵AI:学生党友好,效果稳
我试过不少工具,有的降AI后,字数直接翻倍,从两万变成四万,交不了稿。还有的改得口语化严重,论文瞬间像作文。
但笔灵AI解决了这些痛点:
-
最大的优点是 没有口语化问题,写出来还是学术化的风格,不会出现“呢啊”这种奇怪表达。
-
字数不会暴涨,比如我测试一篇三万九千字的论文,降完还是在可控范围内。

-
支持 知网、维普、万方 三大检测平台,算法实时更新。
-
保留原格式,不用再排版,下载就能交。

-
价格是 3元/千字,比市面平均价便宜一半左右,学生党完全能接受。
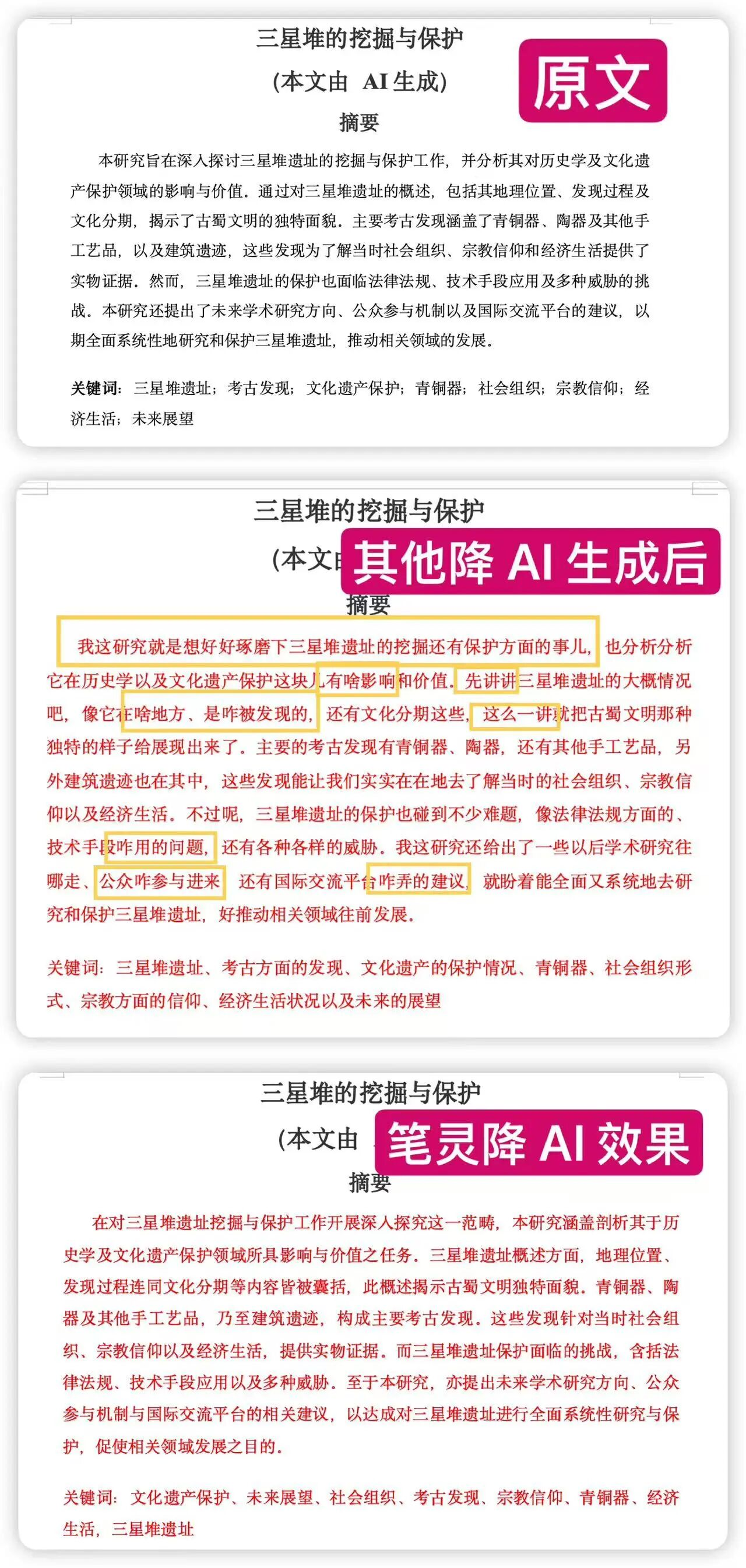
这里放个效果展示图 ↓(此处可插图对比原文和降AI后的版本)
说白了,如果你要快速、稳定、低成本地降ai,首选就是笔灵。
二、CheckVIP:查重+降AI一体化
CheckVIP其实是个老牌查重平台,现在加了强化的ai降ai功能。它的优势在于“一站式”,查重、降重、降ai率全部搞定,不用来回切换工具。
不过要注意,使用时要选择“强力降重”功能,普通模式的效果比较一般。
适合那种需要查重+降AI一步到位的同学。
三、火龙果写作:风格优化见长
火龙果写作的定位是写作工具,移除AI痕迹只是其中一个模块。它厉害的地方在于能识别出文本里有AI特征的部分,然后做风格上的调整。
处理完的文本更自然,更像人写的。系统还会用颜色标注修改过的地方,方便对比。
缺点是免费额度太少,每天只有250字。要大规模处理论文,得开会员。
四、PaperYY:老牌查重网站的新功能
相信很多人都用过PaperYY查重。它现在也上线了降低ai率功能。
虽然没有付费工具那么强,但胜在稳,最重要的是适合新手先试试水。你可以先用它初步降ai率,再决定要不要上专业工具。
尤其是预算有限的同学,这算是一个友好选择。
五、小微智能写作:大幅度下降
小微智能写作主打“高降幅”,官方说能降低约55%的AI率。
支持上传各种检测报告,比如知网、维普、PaperPass都没问题。改写后的逻辑性保持得还行,不会出现“东一句西一句”的情况。
特别适合那种AI率很高、需要紧急大幅下降的论文。
六、茅茅虫:学生群体常用
茅茅虫打的口号是“让天下没有难写的论文”。它升级了自己的MMC-去AI模型,可以精准标注哪些段落带有AI痕迹。
降AI时,你可以选择“普通”或者“强力”模式,灵活度很高。系统处理后,字数也不会有太大变化。
价格比较亲民,适合预算有限的学生群体。
我的使用心得
总结下来,我的建议是:
-
如果只是想先看看效果,可以用PaperYY这种免费工具试试。
-
如果追求精准和稳定,尤其是要交学校的定稿,那还是首选笔灵AI。
另外,工具最好搭配使用。先用基础工具打底,再用专业工具精修关键段落,这样既能降低ai率,又省钱。
最后说一句
这些工具的出现,是为了帮助我们对抗过分敏感的检测系统。真正写论文,原创和思考才是核心。
但是在关键时刻,有一个靠谱的降ai工具,真的能救命。
所以我个人推荐,学生党收藏一份这个清单,尤其是把笔灵AI的传送门 👉 https://ibiling.cn/paperpass?from=csdnjiangaigx818 留好。
等到你面对检测时,就不会再手足无措了。
557

被折叠的 条评论
为什么被折叠?



