前言
最早开始撸码当时就遇到几次日志jar包冲突的问题,当时也是很烦躁,毕竟了解的也不多,什么那里4j,这里4j,还有什么桥接包,而且在我感觉他们的包名都还差不多!!我当时是比较懵逼的,上网搜了下,随便看到一个类似这种桥接过去桥接过来的图我就懵,都是些啥玩意儿

最近项目中突然发现我们自己的工程对于日志的记录也不是很好,很多各种日志的注解大家用的也不一样,有@Log4j,也有@Slf4j的,也有@Log4j2的,索性干脆彻底去了解一下日志系统
由于个人一直觉得现在学习技术是很好的年代,毕竟我们在前人已经踩过的坑,总结过的经验之上来学习,相当于站在了巨人的肩膀上,但同时也是最坏的时代,我们对于新技术可能还是很了解,但是这些新技术到底为什么出现,它们到底解决了什么问题,时代选择了这些技术一定是有原因的,我们不清楚技术发展的历史,就像国外不清楚我们中华民族的历史,所以会曲解我们一样
言归正传,虽然看着日志系统很乱,很难梳理清楚,可能名字都不是很好记,但我们要是从日志系统本身的发展历史去了解一次,可能就会更加明白为什么会出现现在这种情况了
发展历史
System.out和System.err
这应该是最早的日志记录方式吧,但是不灵活也不可配置,要么就是全部打印,要么就是全部不打印,没有一个统一的日志级别
Log4j
在1996年初,E.U.SEMPER(欧洲安全电子市场)项目决定编写自己的跟踪API,最后该API演变为Log4j,Log4j日志软件包一经推出就备受欢迎,当然这里必须要提到一个人,就是Log4j的主要贡献者,这个大佬:
Ceki Gülcü
可能应该叫巨佬了。。。后面你就明白了,后来Log4j成为了Apache基金会项目中的一员,同时Log4j的火爆,让Log4j一度成为业内日志标杆。(据说Apache基金会还曾经建议Sun引入Log4j到java的标准库中,但是sun拒绝了)
JUL(Java Util Logging)
果然Sun有自己的考虑,2002年2月Java1.4发布,Sun竟然推出了自己的日志库Java Util Logging,其实很多日志的实现思想也都是仿照Log4j,毕竟Log4j先出来很多年了,已经很成熟了此时,这两个日志工具打架,显然Log4j是更胜一筹
它们打架感觉就是互相竞争,Sun心里可能在想,不就是做个日志工具嘛,谁不会!当然好景不长
JCL(Jakarta Commons Logging)
Apache: 玩编程,谁玩的过我!你不让我成为JDK标准,我就自己成为日志标准,哼!(完全个人意淫。。。)
于是JUL刚出来不久,2002年8月Apache又推出了日志接口Jakarta Commons Logging,也就是日志抽象层,当然也提供了一个默认实现Simple Log,这野心很大,想一统日志抽象(就像以前的JDBC一统数据库访问层),让日志产品去实现它的抽象,这样只要你的日志代码依赖的是JCL的接口,你就可以很方便的在Log4j和JUL之间做切换,当时日志领域大概是这样的结构,当然也还是方便理解的,也很优雅

但是好景不长,在使用过程中,虽然现在日志系统在JCL的统一下很优雅,很美好,但大家发现了JCL还不够好,有些人甚至认为JCL造成的问题比解决的问题还多...emmm【抱怨地址】

Slf4j(Simple Logging Facade for Java)
所以大佬粗线,Ceki Gülcü(也就是Log4j的作者)由于一些原因离开了Apache,之后觉得JCL不好,于是于2005年自己撸出一个新工程,也就是一套新日志接口(有得也叫日志门面):Slf4j(Simple Logging Facade for Java),感觉粗来了么。。。这战争的硝烟,明显这个Slf4j是直指JCL啊,但是后面确实也证明了Slf4j是要比JCL在很多地方更优秀
Ceki Gülcü:玩接口,我一个人就是一支军队!
但是由于Slf4j出来的较晚,而且还只是一个日志接口,所以之前已经出现的日志产品,如JUL和Log4j都是没有实现这个接口的,所以尴尬的是光有一个接口,没有实现的产品也是很憋屈啊,就算开发者想用Slf4j也是用不了,这时候,大佬发话了
Ceki Gülcü:别急,我早帮你们想好了,要让Sun或者Apache这两个庞然大物来实现我的接口,太南啦,老铁,但。。。我帮你们实现,不就完了么。。。
于是大佬Ceki Gülcü撸出了之前提到的桥接包,也就是这种类似适配器模式

好了,大佬提供了桥接包,于是日志系统现在有了这样的结构
但是其实之前很多Java应用应该依赖的JCL,所以光有日志产品桥接包,好像还不够
Ceki Gülcü:没问题,不就是不够桥接包么,我写,我来证明Slf4j是最完美的
于是有了JCL的桥接包

相当于此时的桥接包就是分了两种场景
- 之前
Java应用用的日志接口(如JCL) - 之前
Java应用用的日志产品(如Log4j)
那好,那我们如果再考虑一下这种场景呢?
假设哈,你的Java应用使用了Spring的第三方的框架,但是假设Spring默认用JCL,并且最终用的JUL打印的日志,但是你的系统使用了Slf4j作为日志接口,日志产品使用了Log4j,那。。。不出意外的话。。。你将有两种日志输出,两种日志的打印方式不统一,到时候解决bug的时候就很恼火,而且配置日志的配置文件还需要两份。

所以为了方便统一应用中的所有日志,大佬发话了
Ceki Gülcü:没事,大家都选择用Slf4j统一吧,我来帮大家统一,没有事是桥接包解决不了的,有的话,那就再来个
当然此时这种场景也是符合之前说的两种情况的,因此现在日志系统大体应该是这样的

总结一句话就是:大佬撸完。。。
但好景又不长,大佬毕竟是大佬,Log4j不就是自己写的么,所以最清楚Log4j缺点的人也正是他
Logback
由于使用Slf4j,需要一次桥接包,也就是之前的日志产品都不是正统的Slf4j的实现,因此,2006年,出自Ceki Gülcü之手的日志产品Logback应运而生,而且大佬还专门写了一篇文章
是不是这太针对了。。。哈哈哈哈,就是这么无情,当然都是他写的,他肯定是最清楚这两者实现的区别
肯定的,Logback是完美实现了Slf4j,于是现在日志系统变成了

ok了,现在咱们有了2个日志接口,3个日志产品,大家也都看起来相安无事。。。但。。。Slf4j+Logback的模式,显然很冲击JCL+Log4j,并且本身Logback确实比Log4j性能更优,设计更为合理,所以。。。老东家Apache可就坐不住了
Log4j2
在2012年,Apache直接推出新项目,不是Log4j1.x升级,而是新项目Log4j2,因为Log4j2是完全不兼容Log4j1.x的
并且很微妙的,Log4j2几乎涵盖Logback所有的特性(这不是对着干是啥~而且还有抄袭的嫌疑。。。哈哈哈),更甚者的Log4j2也搞了分离的设计,分化成log4j-api和log4j-core,这个log4j-api也是日志接口,log4j-core才是日志产品。。。
emmm,我看到这,我都有点崩溃了
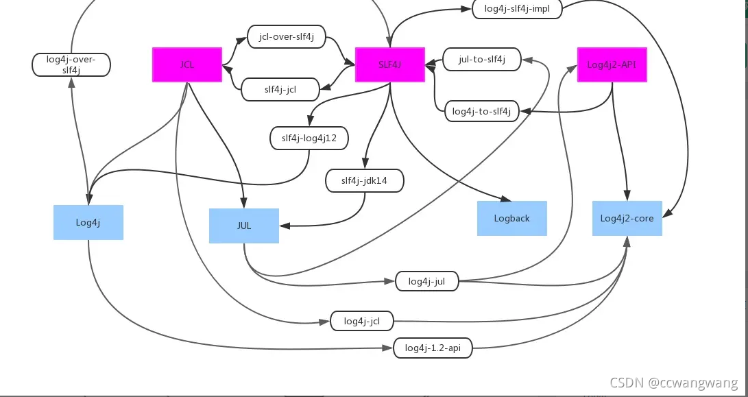
现在我们可有了3个日志接口,以及4个日志产品。。。当然Apache也知道该做啥,为了让大家可以接入自己的Log4j2,那不就是桥嘛,不就是桥嘛,Apache也麻溜的推出了它的桥接包,所以。。。
唉,所以我都不敢画图了。。。

总结到这,我们可以吸取什么经验么?
- 不写接口的坏处
- 没有什么问题是加一个层适配器(接口)解决不了的,如果有,那就再加一层

本文介绍了日志系统的发展历程,从最初的System.out和System.err,到Log4j、JavaUtilLogging(JUL)、JakartaCommonsLogging(JCL)、Slf4j,再到Logback和Log4j2。Log4j的作者CekiGülcü在日志接口和实现上不断创新,带来了Slf4j和Logback,而Apache则推出了Log4j2作为回应。文章通过梳理历史,揭示了日志系统中接口、桥接包和不同实现之间的关系,以及如何在实际项目中选择和使用合适的日志解决方案。
1886

被折叠的 条评论
为什么被折叠?



