线程创建
Thread
package thread;
class MyThread extends Thread {
@Override
public void run() {
for(int i = 0; i < 10; i++) {
System.out.println("MyThread is running...");
}
}
}
public class StartThread01 {
public static void main(String[] args) {
new MyThread().start(); // 建立线程,什么时候被 CPU 调度到,什么时候就开始执行
// new MyThread().run(); // 调用 run 方法,是普通方法调用,不会出现和主线程交替执行的情况
for(int i = 0; i < 10; i++) {
System.out.println("Main thread is running...");
}
// 如在这里建立线程,由于后面没有主线程的代码了,一定是前面的主线程代码执行完再一直执行 MyThread 线程的代码
// new MyThread().start();
}
}
Runnable
package thread;
class MyThread2 implements Runnable {
@Override
public void run() {
for(int i = 0; i < 10; i++) {
System.out.println("MyThread is running...");
}
}
}
public class StartThread02 {
public static void main(String[] args) {
new Thread(new MyThread2()).start();
for(int i = 0; i < 10; i++) {
System.out.println("Main thread is running...");
}
}
}
龟兔赛跑
package thread;
public class Race implements Runnable{
public static String winner = null;
@Override
public void run() {
for(int step = 1; step <= 100; step++) {
// 模拟兔子休息
if(Thread.currentThread().getName().equals("rabbit") && (step % 10 == 0)) {
try {
Thread.sleep(10);
} catch (InterruptedException e) {
e.printStackTrace();
}
}
boolean flag = gameOver(step);
if(flag) {
break;
} else {
System.out.println(Thread.currentThread().getName() + "-->" + step);
}
}
}
private boolean gameOver(int step) {
if(winner != null) {
return true;
} else {
if(step == 100) {
winner = Thread.currentThread().getName();
System.out.println("Winner is " + winner + ".");
return true;
}
}
return false;
}
public static void main(String[] args) {
Race race = new Race(); // 下面两个线程共享同一个 Race,即龟兔参加的是同一场比赛。。
new Thread(race, "rabbit").start();
new Thread(race,"tortoise").start();
}
}
龟兔赛跑(Callable)
package thread;
import java.util.concurrent.*;
public class CRace implements Callable<Integer>{
public static String winner = null;
@Override
public Integer call() {
for(int step = 1; step <= 100; step++) {
String currentThreadName = Thread.currentThread().getName();
currentThreadName = currentThreadName.equals("pool-1-thread-1") ? "rabbit" : "tortoise";
// 模拟兔子休息
if(currentThreadName.equals("rabbit") && (step % 5 == 0)) {
try {
Thread.sleep(10);
} catch (InterruptedException e) {
e.printStackTrace();
}
}
boolean flag = gameOver(step);
if(flag) {
return step;
} else {
System.out.println(currentThreadName + "-->" + step);
}
}
return null;
}
private boolean gameOver(int step) {
if(winner != null) {
return true;
} else {
if(step == 100) {
winner = Thread.currentThread().getName().equals("pool-1-thread-1") ? "rabbit" : "tortoise";
System.out.println("Winner is " + winner + ".");
return true;
}
}
return false;
}
public static void main(String[] args) throws ExecutionException, InterruptedException {
CRace race = new CRace(); // 下面两个线程共享同一个 Race,即龟兔参加的是同一场比赛。。
ExecutorService service = Executors.newFixedThreadPool(2);
Future<Integer> rabbit = service.submit(race);
Future<Integer> tortoise = service.submit(race);
Integer rabbitResult = rabbit.get();
Integer tortoiseResult = tortoise.get();
System.out.println("rabbit " + rabbitResult + ", tortoise " + tortoiseResult);
service.shutdown();
}
}
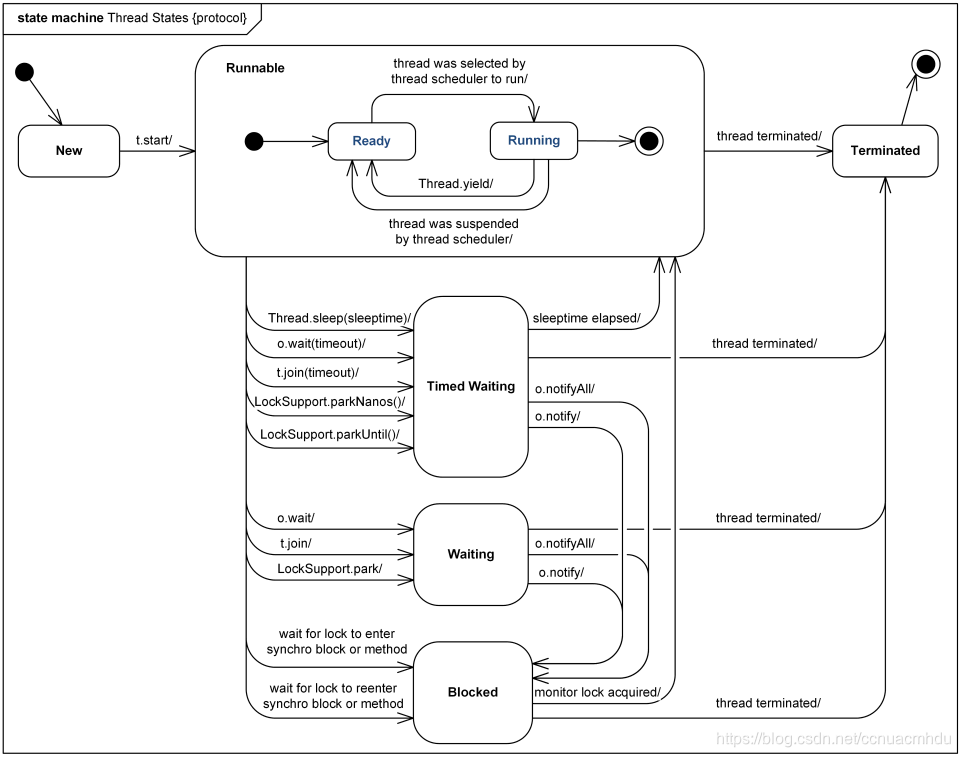
线程状态
新建(NEW)
就绪(RUNNABLE)
运行(RUNNABLE)
等待(BLOCKED/WAITING/TIMED_WAITING)
停止(TERMINATED)
Java Thread States and Life Cycle

Thread.sleep,不释放锁进入等待状态,等待时间结束后进入就绪状态。
package state;
public class BlockedSleep01 {
public static void main(String[] args) throws InterruptedException {
int n = 3; // 倒计时 3 秒
while (true){
System.out.println(n--);
if(n < 1) {
break;
}
Thread.sleep(1000);
}
}
}
Thread.yield,运行状态变成就绪状态,让出 CPU 的调度。
package state;
class MyYield implements Runnable {
@Override
public void run() {
System.out.println(Thread.currentThread().getName() + "-->start" );
Thread.yield();
System.out.println(Thread.currentThread().getName() + "-->end");
}
}
public class YieldDemo01 {
public static void main(String[] args) {
MyYield myYield = new MyYield();
new Thread(myYield, "a").start();
new Thread(myYield, "b").start();
}
}

join 方法。下面代码展示了爸爸让儿子买烟的故事,只有儿子买烟回来后,爸爸才能拿到烟,爸爸给儿子发号施令——给我买烟去之后,就要等待儿子买烟这个事搞完,才能拿到烟,也就是说在爸爸线程中,儿子线程调用 join 方法把爸爸线程阻塞掉,执行完儿子线程后,爸爸线程往后执行拿到烟。。
package state;
public class BlockedJoin01 {
public static void main(String[] args) {
System.out.println("爸爸让儿子买烟的故事");
new Thread(new Father()).start();
}
}
class Father extends Thread {
@Override
public void run() {
System.out.println("爸爸:儿子买烟去");
Thread son = new Son();
son.start();
try {
son.join(); // 爸爸只有在儿子买烟回来才能拿到烟,阻塞爸爸线程,等待儿子线程执行完
System.out.println("爸爸:谢谢儿子买的烟");
} catch (InterruptedException e) {
e.printStackTrace();
System.out.println("儿子丢了。。。");
}
}
}
class Son extends Thread {
@Override
public void run() {
System.out.println("儿子:我去买烟了");
System.out.println("儿子:路上走进游戏厅");
for(int i = 0; i < 6; i++) {
try {
Thread.sleep(1000);
} catch (InterruptedException e) {
e.printStackTrace();
}
System.out.println((i+1) + " 秒过去了...");
}
System.out.println("儿子:想起买烟的事,赶快买烟回家了");
}
}
setPriority 方法设置线程优先级,要在执行之前设置,1-10。优先级越大,被优先调度的概率大,但不代表绝对的执行顺序。
setDaemon 方法设置是否是守护线程,JVM 会等待所有用户线程执行完,但不必等守护线程执行完。
并发
synchronized
多人同时购票问题
package concurrency;
class SafeWeb12306 implements Runnable {
private int ticketNum = 1000;
private boolean flag = true; // 是否有余票标志
@Override
public void run() {
while (flag) {
test();
}
}
// 1. 不用 synchronized 同步(特别是网络延迟导致的线程安全问题,可以模拟延迟),
// (1)有可能多人拿到同一号票,各个线程从主存读取数据到其私有工作内存,修改后写回主内存,整个过程不是原子性的。
// (2)也可能拿到 0 号票,比如两个线程同时看到 ticketNum = 1,其中一个线程拿到 1 号票,另一个线程会拿到 0 号票。
// 2. synchronized 普通方法锁的是当前对象(和 ticketNum、flag 相关联的当前对象),重点分析多线程共享的是谁,这里
// 多线程共享的是类 SafeWeb12306 的对象 web,所以对 SafeWeb12306 的对象加锁是没问题的
public synchronized void test() {
if(ticketNum <= 0) {
flag = false;
return;
}
try {
Thread.sleep(10); // 模拟网络延迟
} catch (InterruptedException e) {
e.printStackTrace();
}
System.out.println(Thread.currentThread().getName() + "-->" + ticketNum--);
}
}
public class SynTest01 {
public static void main(String[] args) {
SafeWeb12306 web = new SafeWeb12306();
new Thread(web, "buyer1").start();
new Thread(web, "buyer2").start();
new Thread(web, "buyer3").start();
}
}
多人从同一账号取钱问题
package concurrency;
class Account {
private String name;
private double money;
public Account(String name, double money) {
this.name = name;
this.money = money;
}
public String getName() {
return name;
}
public double getMoney() {
return money;
}
public void setMoney(double money) {
this.money = money;
}
}
class SafeDrawing implements Runnable {
private Account account; // 从哪个账号取钱
private String name; // 取钱人
private double drawingMoney; // 取钱数
public SafeDrawing(Account account, String name, double drawingMoney) {
this.account = account;
this.name = name;
this.drawingMoney = drawingMoney;
}
@Override
public void run() {
test();
}
// 关键还是关注共享的资源是谁,这里多线程共享的是 Account 类的对象 account,应该锁 account,如果对下面 test 方法
// 加上 synchronized,上锁的对象却是 SafeDrawing 类的对象,而每个线程分别持有不同的 SafeDrawing 类的对象,根本就
// 没有共享同一个 SafeDrawing,锁 SafeDrawing 的对象没有用。要真想通过锁 SafeDrawing 来解决线程安全,那就锁 SafeDrawing
// 的类对象 SafeDrawing.class
//
// 其实,这里只需要给 account 上锁就 OK 了
private synchronized void test() {
synchronized (account) {
if (account.getMoney() < drawingMoney) {
System.out.println("余额不足..." + "(" + account.getMoney() + " --> " + drawingMoney + ")");
return;
}
// 模拟延迟
try {
Thread.sleep(1000);
} catch (InterruptedException e) {
e.printStackTrace();
}
account.setMoney(account.getMoney() - drawingMoney);
System.out.println("account.money = " + account.getMoney());
}
}
}
public class SynTest02 {
public static void main(String[] args) {
Account account = new Account("account", 100.0);
new Thread(new SafeDrawing(account, "person1", 90.0)).start();
new Thread(new SafeDrawing(account, "person2", 80.0)).start();
}
}
死锁
package concurrency;
// 模拟两个玩家玩玩具,玩家1持有玩具A的情况下想玩玩具B,玩家2持有玩具B的情况下想玩玩具A
class ToyA {}
class ToyB {}
class Player implements Runnable {
public static ToyA toyA = new ToyA();
public static ToyB toyB = new ToyB();
private int choice;
public Player(int choice) {
this.choice = choice;
}
@Override
public void run() {
if(choice == 1) {
synchronized (toyA) {
System.out.println(Thread.currentThread().getName() + " is playing with toyA...");
try {
Thread.sleep(1000);
} catch (InterruptedException e) {
e.printStackTrace();
}
synchronized (toyB) {
System.out.println(Thread.currentThread().getName() + " want to play with toyB...");
}
}
} else {
synchronized (toyB) {
System.out.println(Thread.currentThread().getName() + " is playing with toyB...");
try {
Thread.sleep(1000);
} catch (InterruptedException e) {
e.printStackTrace();
}
synchronized (toyA) {
System.out.println(Thread.currentThread().getName() + " want to play with toyA...");
}
}
}
}
}
public class DeadLock {
public static void main(String[] args) {
new Thread(new Player(1), "player1").start();
new Thread(new Player(2), "player2").start();
}
}
如下,稍微改下就不死锁了。。。
package concurrency;
// 模拟两个玩家玩玩具,玩家1持有玩具A的情况下想玩玩具B,玩家2持有玩具B的情况下想玩玩具A
class ToyA {}
class ToyB {}
class Player implements Runnable {
public static ToyA toyA = new ToyA();
public static ToyB toyB = new ToyB();
private int choice;
public Player(int choice) {
this.choice = choice;
}
@Override
public void run() {
if(choice == 1) {
synchronized (toyA) {
System.out.println(Thread.currentThread().getName() + " is playing with toyA...");
try {
Thread.sleep(1000);
} catch (InterruptedException e) {
e.printStackTrace();
}
} // 把这个或 else 对应的那个拿出来就不会死锁了
synchronized (toyB) {
System.out.println(Thread.currentThread().getName() + " want to play with toyB...");
}
} else {
synchronized (toyB) {
System.out.println(Thread.currentThread().getName() + " is playing with toyB...");
try {
Thread.sleep(1000);
} catch (InterruptedException e) {
e.printStackTrace();
}
synchronized (toyA) {
System.out.println(Thread.currentThread().getName() + " want to play with toyA...");
}
}
}
}
}
public class DeadLock {
public static void main(String[] args) {
new Thread(new Player(1), "player1").start();
new Thread(new Player(2), "player2").start();
}
}
生产者消费者模式
生产者和消费者共享缓冲区,生产者线程往共享缓冲区存数据,消费者从共享缓冲区取数据。多线程共享资源就需要同步(synchronized),而缓冲区不满才能继续生产,缓冲区非空才能消费,需要协作好,一旦消费了一个产品就可通知生产者继续生产,一旦生产了一个产品就可通知消费者继续消费(wait,notify)。
package concurrency;
public class CoTest01 {
public static void main(String[] args) {
Buffer buffer = new Buffer();
new Producer(buffer).start();
new Consumer(buffer).start();
}
}
// 生产者
class Producer extends Thread {
private Buffer buffer;
public Producer(Buffer buffer) {
this.buffer = buffer;
}
public void run() {
for(int i = 1; i <= 100; i++) {
System.out.println("To produce Product " + i);
buffer.push(new Product(i));
}
}
}
// 消费者
class Consumer extends Thread {
private Buffer buffer;
public Consumer(Buffer buffer) {
this.buffer = buffer;
}
public void run() {
for(int i = 1; i <= 100; i++) {
System.out.println("To consume Product " + buffer.pop().getId());
}
}
}
// 缓冲区
class Buffer {
private Product[] products = new Product[100];
private int count = 0;
public synchronized void push(Product product) {
if(count == products.length) {
try {
wait();
} catch (InterruptedException e) {
e.printStackTrace();
}
}
products[count] = product;
count++;
notifyAll();
}
public synchronized Product pop() {
if(count == 0) {
try {
wait();
} catch (InterruptedException e) {
e.printStackTrace();
}
}
count--;
Product product = products[count];
notifyAll();
return product;
}
}
// 产品
class Product {
private int id;
public Product(int id) {
this.id = id;
}
public int getId() {
return id;
}
}
可重入锁
可重入锁,同时可以持有某个锁多次。内置锁是可重入的,有个计数器,持有一次,计数器加1,释放一次,计数器减1。
参考资料
[1] https://www.bilibili.com/video/BV1ct411n7oG?p=208
[2] https://blog.youkuaiyun.com/ccnuacmhdu/article/details/98957882

5796

被折叠的 条评论
为什么被折叠?



