- 文表单是处理特殊格式的表单.
- 在公文表单上有手写签名,电子签名等要求.
- 有特定的红色风格要求.
- 在公文流程设计到协作审批,队列审批较多。
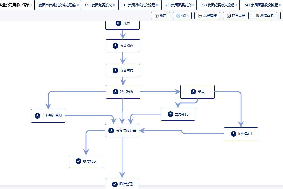
公文流程
发文流程1

发文流程2

收文流程1

收文流程2

表单设计器

公文模版

签批组件
- 该组件是表单审核组件的分割化的应用.
- 审核组件就是按照节点的审批先后顺序,生成的一个审批列表.
- 签批组件,就是对一个单元格要显示指定节点的审批信息.

打印模版设置
- 公文需要打印.
- 打印的模版需要与操作的模版相同.
- 打印就是转化为word或pdf,然后送到打印机执行打印.
- 打印的内容,包括属性,外键,枚举字段。还有签字图片信息,以及对签字图片的大小控制。


博客围绕公文处理展开,介绍了公文表单特点,有手写、电子签名及红色风格要求。阐述了发文、收文流程,还提及表单设计器、公文模版。重点说明了签批组件是表单审核组件分割应用,最后介绍打印模版设置,包括打印格式、内容及签字图片控制。
1万+

被折叠的 条评论
为什么被折叠?



