
本篇文章主要总结了微信小程序开发,获取用户信息的整个流程步骤。补充了网上很多碎片化的代码,本人梳理了思路写下了这篇文章。
前些天发现了一个巨牛的人工智能学习网站,通俗易懂,风趣幽默,忍不住分享一下给大家
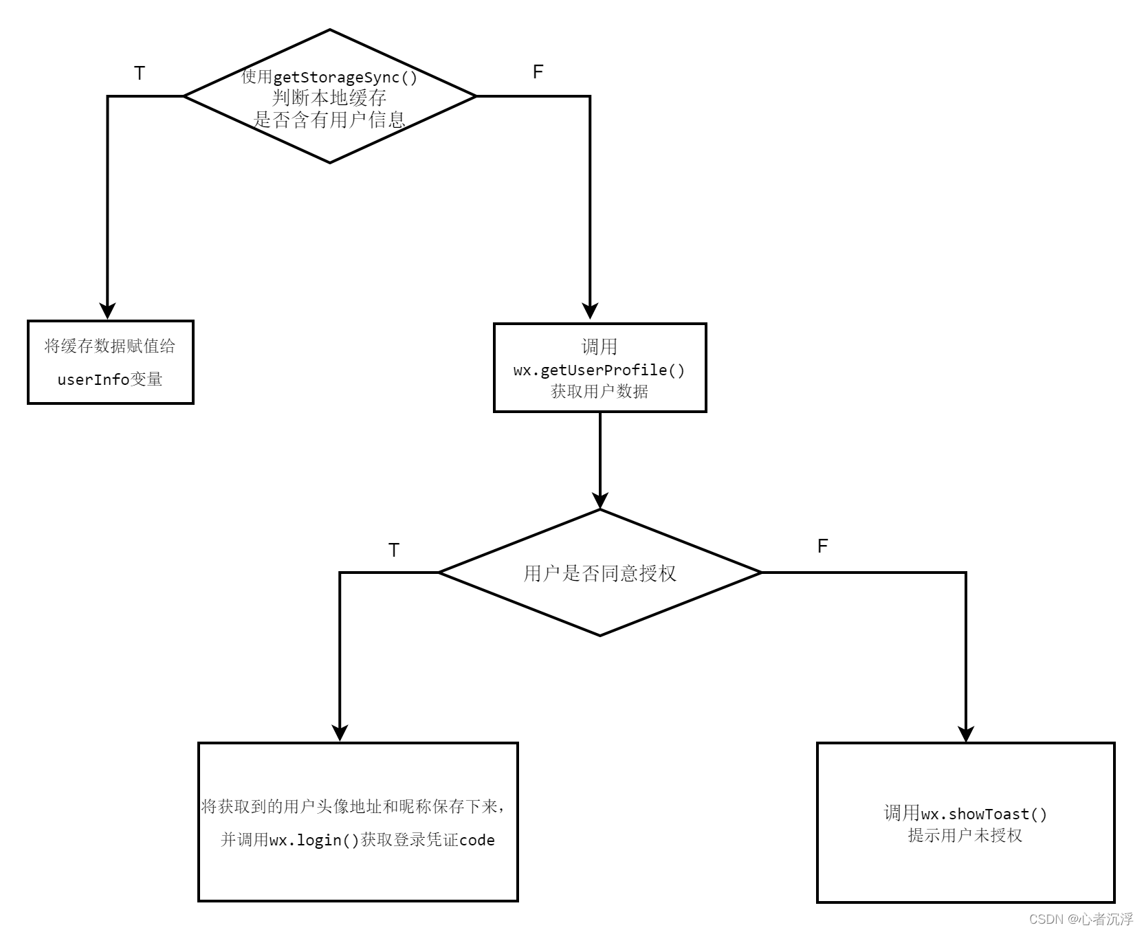
思路
1、在js文件中,设置userinfo、hasUserinfo、canIUseGetUserProfile数据
2、先判断本地缓存( wx.getStorageSync() )是否含有用户的数据,如果有就用缓存里的数据,没有就进行第三步
3、在界面添加登录按钮,用户点击按钮调用wx.getUserProfile()函数来提示用户授权登录,授权成功后,把用户头像数据和名称数据保存到缓存区里,并且改变全局变量的值
流程图
自己大概画了一下大概的流程,但希望对您有帮助!

考虑到一些新手,我将完整代码发给大家,大家按照代码对应写入对应位置即可!
wxml
<view class="banner">
<view class="topContainer">
<view catchtap="showBcgImgArea">
<image class="userinfo-avatar" mode="aspectFill" src="{{userinfo.avatarUrl}}"></image>
</view>
<view>
<text class="userinfo-nickname">{{userinfo.nickName}}</text>
</view>
</view>
<button wx:if="{{!hasUserInfo && canIUseGetUserProfile}}" open-type="getUserInfo" bindtap="getUserProfile" class="userLogin">
点击登录
</button>
</view>
js
注意:avatarUrl:'../../images/ckbg1.png'
这行代码意思是当没有获取到用户信息时,页面展示头像的路径,自己要先准备好一张图片(放在images文件夹下),并填好头像路径!
data: {
//用户基本信息(头像、昵称)
userinfo: {
avatarUrl:'../../images/ckbg1.png',
nickName:'未授权'
},
//是否已经获取用户信息
hasUserInfo: false,
//是否可以调用获取信息得函数
canIUseGetUserProfile: false,
},
//第一次获取用户信息
getUserProfile : function(e){
wx.getUserProfile({
desc: '获取您的微信个人信息',
success:(res)=>{
this.setData({
userinfo:res.userInfo,
hasUserInfo:true
})
wx.setStorageSync('userinfo', res.userInfo)
},
fail:function(e){
wx.showToast({
title: '你选择了取消',
icon: "none",
duration: 1500,
mask: true
})
}
})
},
onLoad: function(n) {
this.setData({
canIUseGetUserProfile : true
})
},
onShow: function() {
//获取用户的本地缓存数据,userinfo信息是在用户授权登录时保存的
var n = wx.getStorageSync("userinfo");
//当本地缓存的用户名称不为""或者null时,设置userinfo信息
if(n.nickName != '' && n.nickName != null){
this.setData({
userinfo: n,
hasUserInfo:true,
canIUseGetUserProfile:true
})
// 通过wx.login获取登录凭证(code),然后通过code去获取我们用户的openid
wx.login({
success:(res)=>{
console.log(res);
},
})
}
//清空缓存信息,测试使用
// wx.removeStorage({
// key: 'userinfo',
// });
},
在这里有必要讲解几处代码:
1、当页面加载完毕时(onLoad函数),我们将canIUseGetUserProfile数据设置ture,代表可以使用使用getUserProfile了,避免页面没有加载完毕就去获取用户信息!
2、当页面即将展示时(onShow函数),调用wx.getStorageSync获取本地缓存数据,来控制按钮的显示与否
wxss
.banner {
border-radius: 10rpx;
border: none;
box-sizing: content-box;
padding: 20rpx 0;
width: 90%;
height: 370rpx;
margin: 20rpx auto;
background:linear-gradient(109.6deg, rgb(204, 228, 247) 11.2%, rgb(237, 246, 250) 100.2%);
/* background-image:image("../../images/cloudbg.jpg"); */
text-align: center;
}
.topContainer {
width: 100%;
height: 260rpx;
background-size: 100%;
border-radius: 9px;
}
.userinfo-nickname {
color:black;
}
.userLogin{
width: 50%;
box-sizing: none;
font-size: medium;
}
.userinfo-avatar {
width: 150rpx;
height: 150rpx;
margin-bottom: 10rpx;
border-radius: 50%;
}
当缓存里没有记录用户信息时,显示的页面会出现登录按钮:

点击按钮后,弹出授权信息

点击允许后,会出现微信头像和微信名称

效果展示:

创作不易,希望可以给个赞💖或收藏⭐,鼓励一下!谢谢
也欢迎大家关注公众号名片,获取更多优质文章!
本文详细梳理了微信小程序中获取用户信息的完整流程,包括设置数据、检查本地缓存、用户授权及登录按钮控制等。通过示例代码展示了如何在用户授权后保存并显示用户头像和昵称,同时提供了遇到问题时的解决方案。文章适合小程序开发初学者,旨在帮助理解用户信息管理的整个过程。
594

被折叠的 条评论
为什么被折叠?



