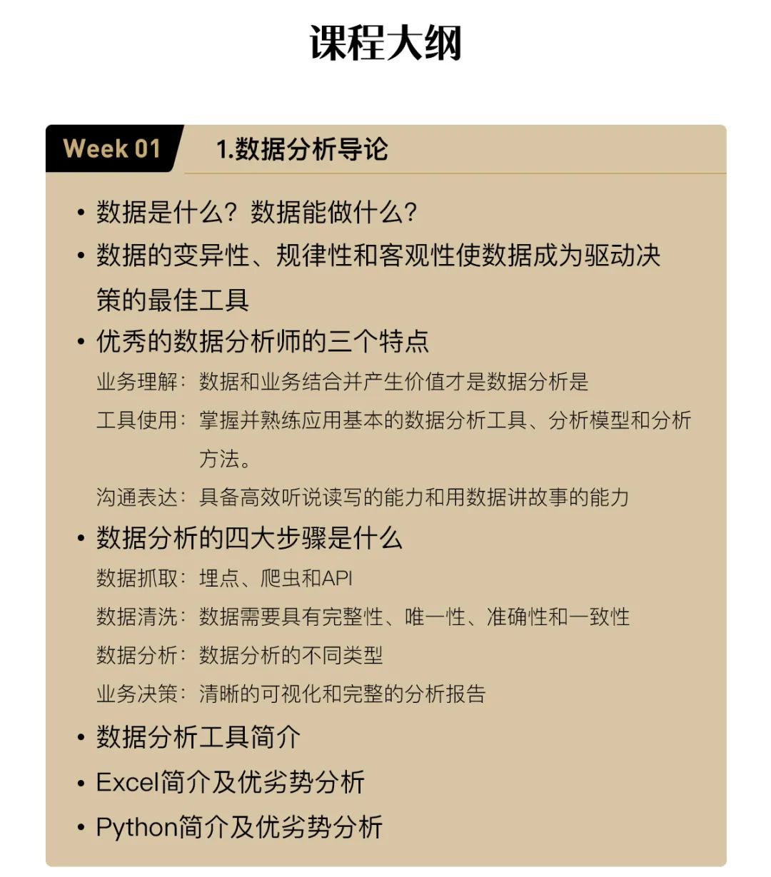
真诚的向大家推荐,《腾讯课堂数据分析师认证课程》,该课程也是腾讯课堂指定认证课程。专为在校学生、0~3年职场新人量身定制,真正体系化、专业化帮大家提升数据分析能力,成为大厂抢手的数据分析人才。

10种商业模型
面对不同的场景,应用不同分析模型解决问题
5W2H分析模型、AARRR分析模型、RFM客户价值模型、A/B 测试模型、用户分成模型、SWOT分析模型、购物篮分析模型、波士顿矩阵分析、生命周期模型、企业战略模型
9大企业项目实战
全程直播教学
每个项目均由多位专业数据分析师精心挑选,从数据到课程知识点设计,涵盖0-8年数据分析师必备专业技能和真实工作中的业务场景和所可能遇到的问题。
【项目 一】哔哩哔哩广告投放优化数据分析
【项目 二】哔哩哔哩会员购平台订单报表分析项目
【项目 三】亚马逊入驻商数据化运营体系构建
【项目 四】亚马逊入驻商用户画像分析体系构建
【项目 五】Kindle电子书多渠道发售商业分析项目
【项目 六】淘宝用户行为的用户价值分析
【项目 七】员工薪水探索性分析
【项目 八】门户网站的广告效果聚类分析
【项目 九】健身房会员体系消费行为分析
认证证书👇

《数据分析师认证课程》
专注于培养行业TOP10%的数据分析师
长按识别,添加课程老师微信
报名、课程咨询
👇👇👇











《数据分析师认证课程》
专注于培养行业TOP10%的数据分析师
长按识别,添加课程老师微信
报名、课程咨询
👇👇👇

终生学习辅导
主课程《10周成为数据分析师》,另外还附赠数据分析师高阶录播课程,覆盖0-8年数据分析师必备专业技能。每期的学习都会为学员开通学习权限。课程会不断更新市场上新的技术或业务模型,且所有更新内容可以免费学习。


更多高阶课程不断更新中......
值得一提的是每个课程的含金量和内容丰富程度都远超同类型课程。
完备的教学服务
1.学习全程私教辅导
(主讲导师+班主任+职业规划师)

2.腾讯权威认证证书
(学业结束通过考核获得腾讯认证证书)

3.就业辅导定向内推
(一对一就业辅导简历优化、推荐就业)

4.高端社区、线下交流大会
(免费参加线下分享交流论坛、同学聚会)

5.个人IP打造书籍出版指导
(入学开始即为学员规划打造个人影响力)

●●●
《数据分析师认证课程》
专注于培养行业TOP10%的数据分析师
长按识别,添加老师微信
报名、课程咨询
👇👇👇

3199

被折叠的 条评论
为什么被折叠?



