
1. 基本概念深度解析
1.1 Ajax技术本质
Ajax(Asynchronous JavaScript and XML)不是单一技术,而是一组技术的集合,包括:
- XMLHttpRequest对象:核心通信接口
- JavaScript/DOM:信息显示与交互
- CSS:美化页面样式
// 原生Ajax实现示例
function makeAjaxRequest(url, method = 'GET', data = null) {
return new Promise((resolve, reject) => {
const xhr = new XMLHttpRequest();
xhr.open(method, url, true);
xhr.setRequestHeader('Content-Type', 'application/json');
xhr.onreadystatechange = function() {
if (xhr.readyState === 4) {
if (xhr.status === 200) {
resolve(JSON.parse(xhr.responseText));
} else {
reject(new Error(`请求失败: ${xhr.status}`));
}
}
};
xhr.onerror = function() {
reject(new Error('网络错误'));
};
xhr.send(data ? JSON.stringify(data) : null);
});
}

1.2 Axios技术定位
Axios是基于Promise的现代化HTTP客户端,具有以下特性:
- 浏览器端:基于XMLHttpRequest
- Node.js端:基于http模块
- 统一API:跨环境一致性
- 拦截器系统:请求/响应处理管道
2. 技术实现对比

2.1 原生Ajax完整实现
class AjaxClient {
constructor(baseURL = '') {
this.baseURL = baseURL;
}
request(config) {
return new Promise((resolve, reject) => {
const xhr = new XMLHttpRequest();
const url = config.url.startsWith('http') ? config.url : this.baseURL + config.url;
xhr.open(config.method || 'GET', url, true);
// 设置请求头
if (config.headers) {
Object.keys(config.headers).forEach(key => {
xhr.setRequestHeader(key, config.headers[key]);
});
}
xhr.timeout = config.timeout || 0;
xhr.responseType = config.responseType || 'json';
xhr.onload = function() {
if (xhr.status >= 200 && xhr.status < 300) {
resolve({
data: xhr.response,
status: xhr.status,
statusText: xhr.statusText
});
} else {
reject(new Error(`请求失败: ${xhr.status}`));
}
};
xhr.onerror = function() {
reject(new Error('网络错误'));
};
xhr.ontimeout = function() {
reject(new Error('请求超时'));
};
xhr.send(config.data ? JSON.stringify(config.data) : null);
});
}
get(url, config = {}) {
return this.request({ ...config, url, method: 'GET' });
}
post(url, data, config = {}) {
return this.request({ ...config, url, method: 'POST', data });
}
}
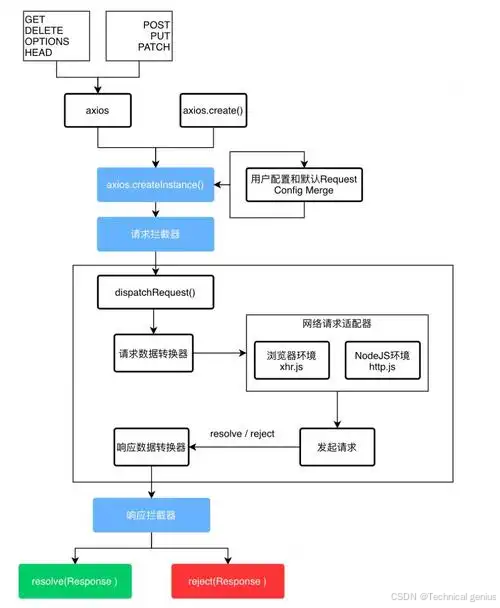
2.2 Axios核心架构

// Axios简化实现原理
class Axios {
constructor(config) {
this.defaults = config;
this.interceptors = {
request: new InterceptorManager(),
response: new InterceptorManager()
};
}
request(config) {
// 创建请求链
const chain = [this.dispatchRequest, undefined];
// 添加请求拦截器
this.interceptors.request.forEach(interceptor => {
chain.unshift(interceptor.fulfilled, interceptor.rejected);
});
// 添加响应拦截器
this.interceptors.response.forEach(interceptor => {
chain.push(interceptor.fulfilled, interceptor.rejected);
});
let promise = Promise.resolve(config);
while (chain.length) {
promise = promise.then(chain.shift(), chain.shift());
}
return promise;
}
dispatchRequest(config) {
// 实际的请求发送逻辑
return adapter(config);
}
}
3. 功能特性详细对比
3.1 请求配置能力
Ajax配置选项有限:

const xhr = new XMLHttpRequest();
xhr.open('POST', '/api/users');
xhr.setRequestHeader('Content-Type', 'application/json');
xhr.setRequestHeader('Authorization', 'Bearer token');
xhr.timeout = 5000;
xhr.send(JSON.stringify({ name: 'John' }));
Axios丰富配置:

// Axios完整配置示例
const config = {
url: '/api/users',
method: 'post',
baseURL: 'https://api.example.com',
headers: {
'X-Custom-Header': 'value',
'Authorization': 'Bearer token'
},
timeout: 10000,
withCredentials: true,
responseType: 'json',
transformRequest: [function(data, headers) {
// 转换请求数据
return JSON.stringify(data);
}],
params: {
page: 1,
limit: 10
},
data: {
name: 'John',
email: 'john@example.com'
}
};
axios.request(config);
3.2 拦截器机制对比
Ajax无内置拦截器:

// 需要手动实现类似功能
function addRequestInterceptor(callback) {
const originalOpen = XMLHttpRequest.prototype.open;
XMLHttpRequest.prototype.open = function(...args) {
callback(this);
return originalOpen.apply(this, args);
};
}
Axios拦截器系统:
// 请求拦截器
axios.interceptors.request.use(
config => {
// 添加认证token
const token = localStorage.getItem('token');
if (token) {
config.headers.Authorization = `Bearer ${token}`;
}
console.log('发送请求:', config);
return config;
},
error => {
return Promise.reject(error);
}
);
// 响应拦截器
axios.interceptors.response.use(
response => {
// 统一处理响应数据
return response.data;
},
error => {
// 统一错误处理
if (error.response?.status === 401) {
window.location.href = '/login';
}
return Promise.reject(error);
}
);
4. 实际应用场景对比
4.1 简单GET请求
Ajax实现:

function ajaxGet(url) {
return new Promise((resolve, reject) => {
const xhr = new XMLHttpRequest();
xhr.open('GET', url, true);
xhr.onreadystatechange = function() {
if (xhr.readyState === 4) {
if (xhr.status === 200) {
resolve(JSON.parse(xhr.responseText));
} else {
reject(new Error(`GET请求失败: ${xhr.status}`));
}
};
xhr.send();
});
}
Axios实现:
// 多种调用方式
axios.get('/api/users')
.then(response => console.log(response.data))
.catch(error => console.error('请求失败:', error));
// 或使用async/await
async function fetchUsers() {
try {
const response = await axios.get('/api/users');
return response.data;
} catch (error) {
console.error('获取用户失败:', error);
throw error;
}
}
4.2 复杂POST请求
Ajax复杂实现:
function ajaxPost(url, data) {
return new Promise((resolve, reject) => {
const xhr = new XMLHttpRequest();
xhr.open('POST', url, true);
xhr.setRequestHeader('Content-Type', 'application/json');
xhr.onload = function() {
if (xhr.status === 200 || xhr.status === 201) {
resolve({
data: JSON.parse(xhr.responseText),
status: xhr.status,
headers: xhr.getAllResponseHeaders()
});
} else {
reject(new Error(`POST请求失败: ${xhr.status}`));
}
};
xhr.onerror = function() {
reject(new Error('网络错误'));
};
xhr.ontimeout = function() {
reject(new Error('请求超时'));
};
xhr.send(JSON.stringify(data));
});
}
Axios简化实现:

// 上传文件示例
const formData = new FormData();
formData.append('file', file);
formData.append('name', 'document');
axios.post('/api/upload', formData, {
headers: {
'Content-Type': 'multipart/form-data'
},
onUploadProgress: progressEvent => {
const percentCompleted = Math.round(
(progressEvent.loaded * 100) / progressEvent.total
);
console.log(`上传进度: ${percentCompleted}%`);
}
});
5. 性能与兼容性分析
5.1 性能对比
| 指标 | Ajax | Axios |
|---|---|---|
| 请求速度 | 原生最快 | 轻微封装开销 |
| 内存占用 | 最低 | 稍高 |
| 包大小 | 0KB(原生) | 13KB(压缩后) |
| 并发处理 | 手动管理 | 自动Promise.all |

5.2 浏览器兼容性
Ajax兼容性处理:
function createXHR() {
if (typeof XMLHttpRequest !== 'undefined') {
return new XMLHttpRequest();
} else if (typeof ActiveXObject !== 'undefined') {
// IE6及以下版本
return new ActiveXObject('Microsoft.XMLHTTP');
} else {
throw new Error('浏览器不支持Ajax');
}
}
Axios自动兼容:
// Axios自动处理兼容性
function getDefaultAdapter() {
let adapter;
if (typeof XMLHttpRequest !== 'undefined') {
// 浏览器环境
adapter = require('./adapters/xhr');
} else if (typeof process !== 'undefined') {
// Node.js环境
adapter = require('./adapters/http');
}
return adapter;
}
6. 错误处理机制对比
6.1 Ajax错误处理
function ajaxWithErrorHandling(url) {
const xhr = new XMLHttpRequest();
xhr.addEventListener('error', handleNetworkError);
xhr.addEventListener('timeout', handleTimeoutError);
xhr.addEventListener('load', function() {
if (this.status >= 400) {
handleHttpError(this.status, this.statusText);
}
});
// 需要手动处理各种错误状态
if (xhr.status === 0) {
console.error('网络连接失败');
} else if (xhr.status === 404) {
console.error('请求的资源不存在');
}
}
6.2 Axios错误处理
// 统一错误处理
axios.get('/api/data')
.then(response => {
// 处理成功响应
})
.catch(error => {
if (error.response) {
// 服务器返回错误状态码
console.error('服务器错误:', error.response.status);
} else if (error.request) {
// 请求发送失败
console.error('网络错误:', error.message);
} else {
// 其他错误
console.error('请求配置错误:', error.message);
}
});
7. 现代化项目中的应用
7.1 Vue项目中Axios封装
// api/client.js
import axios from 'axios';
const service = axios.create({
baseURL: process.env.VUE_APP_API_BASE_URL,
timeout: 10000
});
// 响应错误统一处理
service.interceptors.response.use(
response => response,
error => {
const { status, data } = error.response;
switch (status) {
case 400:
showError(data.message || '请求参数错误');
break;
case 401:
redirectToLogin();
break;
case 500:
showError('服务器内部错误');
break;
default:
showError('网络请求失败');
}
return Promise.reject(error);
}
);
7.2 React Hooks中的使用
// hooks/useApi.js
import { useState, useEffect } from 'react';
import axios from 'axios';
export function useApi(url) {
const [data, setData] = useState(null);
const [loading, setLoading] = useState(true);
const [error, setError] = useState(null);
useEffect(() => {
const source = axios.CancelToken.source();
axios.get(url, {
cancelToken: source.token
})
.then(response => {
setData(response.data);
setLoading(false);
})
.catch(err => {
if (!axios.isCancel(err)) {
setError(err);
setLoading(false);
}
});
return () => {
source.cancel('组件卸载,取消请求');
};
}, [url]);
return { data, loading, error };
}
8. 总结与选择建议
8.1 技术选型矩阵
| 场景 | 推荐方案 | 理由 |
|---|---|---|
| 学习HTTP基础 | 原生Ajax | 理解底层原理 |
| 小型项目 | 原生Ajax | 减少依赖 |
| 大中型项目 | Axios | 功能完善,开发高效 |
| 需要拦截器 | Axios | 内置支持 |
| 跨环境项目 | Axios | 统一API |
| 性能极致要求 | 原生Ajax | 无额外开销 |
8.2 发展趋势分析
Ajax:作为底层技术将持续存在,但在新项目中直接使用频率下降。
Axios:在现代化前端生态中已成为事实标准,持续迭代优化。
8.3 最佳实践建议
- 学习阶段:掌握原生Ajax实现原理
- 项目开发:优先选择Axios提高效率
- 性能优化:在关键路径可考虑原生实现
- 团队协作:建立统一的HTTP请求规范
Ajax作为前端异步通信的基石技术,Axios作为其现代化封装,两者在前端技术栈中各有定位。理解Ajax有助于深入掌握网络请求本质,使用Axios则能显著提升开发效率和代码质量。在实际项目中,建议根据具体需求和团队技术栈做出合理选择。

1826

被折叠的 条评论
为什么被折叠?



