本设计是基于51单片机开发的音乐播放器设计,具体功能如下:
设计简介
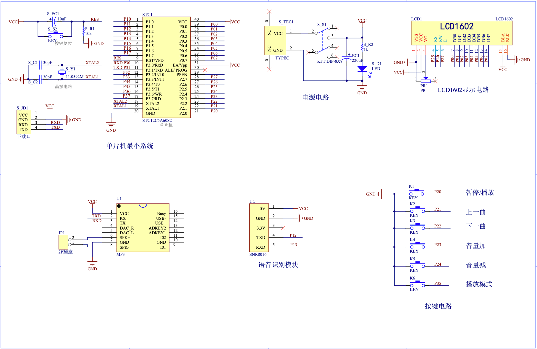
- 通过MP3播放音乐
- 通过一个按键控制暂停/播放
- 通过一个按键控制上一曲,另一个按键控制下一曲
- 通过一个按键控制音量+,另一个按键控制音量-
- 通过一个按键播放模式:单曲循环还是全部循环
- 通过显示屏显示数据
- 拓展功能:通过语音识别模块可语音控制所有操作
编号:Z-51-24111401-S
资料预览

总体资料:

原理图:

源代码:
此处不做展示,工程文件请在资料文件夹里查看
系统框图:
本设计以单片机为核心控制器,加上其他模块一起组成此次设计音乐播放器的整个系统,其中包括中控部分、输入部分和输出部分。中控部分采用了单片机控制器,其主要作用是获取输入部分的数据,经过内部处理,逻辑判断,最终控制输出部分。输入由三部分组成,第一部分是语音识别检测模块,通过该模块控制音乐播报;第二部分是按键模块,通过该模块可以播放和暂停音乐、播放上一曲和下一曲、音量的增加和减少、循环播放等;第三部分是供电模块,通过该模块可给整个系统进行供电。输出由两位部分组成,第一部分是显示模块,通过该模块可以显示当前的播放数据;第二部分是MP3模块,通过该模块来进行音乐的播放。

软件设计:

硬件清单:

资料下载:
https://www.starkmcu.cn/2640.html
1万+

被折叠的 条评论
为什么被折叠?



