作者贡献介绍
💗优快云从事毕设辅导第一人,本着诚信、靠谱、质量在业界获得优秀口碑,在此非常希望和行业内的前辈交流学习,欢迎成考学历咨询老师、大学老师前来合作交流💗
2013年,正式踏入技术写作领域,在优快云开设个人技术专栏,专注于Java、Web全栈与软件架构的深度研究。同年,首次参加优快云技术博客评选,荣获“年度新锐博主”称号,为后续技术影响力的积累奠定基础。
2014年,技术文章累计阅读量突破百万,凭借高质量的原创系列《Spring企业级开发实战》入选“优快云博客推荐榜TOP10”。同年获“优秀技术传播者”称号,并多次受邀为优快云平台撰写专题技术评论。
2015年,开始拓展到大数据与分布式系统领域,发表的《Hadoop与Spark性能优化实战》系列受到广泛关注,被优快云官方收录为精品课程案例。同年荣获“年度博客之星”称号。
2016年,技术影响力持续扩大,文章总阅读量突破500万,荣获“优快云十佳博客专家”荣誉,并被邀请成为优快云新星导师,指导新晋博主开展技术创作。
2017年,跨领域撰写人工智能与深度学习技术专栏,主笔的《深度学习从入门到实战》系列被业内广泛引用。同年在优快云技术社区年度盛典中,荣获“技术影响力大奖”。
2018年,作为核心讲师参与优快云与多家云厂商联合举办的技术沙龙与在线直播培训,帮助数万名开发者提升技术能力。年度再次荣获“博客之星”与“社区贡献奖”。
2019年,技术文章累计阅读量突破千万,并出版个人技术专著,成为优快云官方重点推广作者。
2020年,连续第八年保持优快云博客高产与高质量输出,荣获“优快云十年影响力博主”称号,成为国内技术社区具有代表性的全栈与架构领域意见领袖之一。
我们可以做什么?
🌟拥有的技术栈:Java全栈开发、SpringBoot2、SpringBoot3、SSM、Vue.js(2、3版本)、Node.js开发、Python Web、PHP、ASP.NET、C、C#、小程序开发、安卓APP开发、鸿蒙APP开发、大数据、机器学习、深度学习、人工智能、目标检测任务、STM32单片机/51系列单片机、PLC设计、Cisico思科/eNSP华为 网络拓扑规划设计等等。
🌟免费提供大量选题、开题报告、任务书指导、中期检查、程序代码设计开发、论文编写与辅导、论文降重、腾讯会议一对一答辩答疑辅导、超长售后服务!
获取源码
文末名片dd,获取项目详细演示视频
优秀论文展示
仅供参考,不同题目 不同项目会有差异,不过质量毋庸置疑!





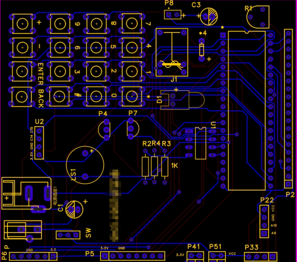
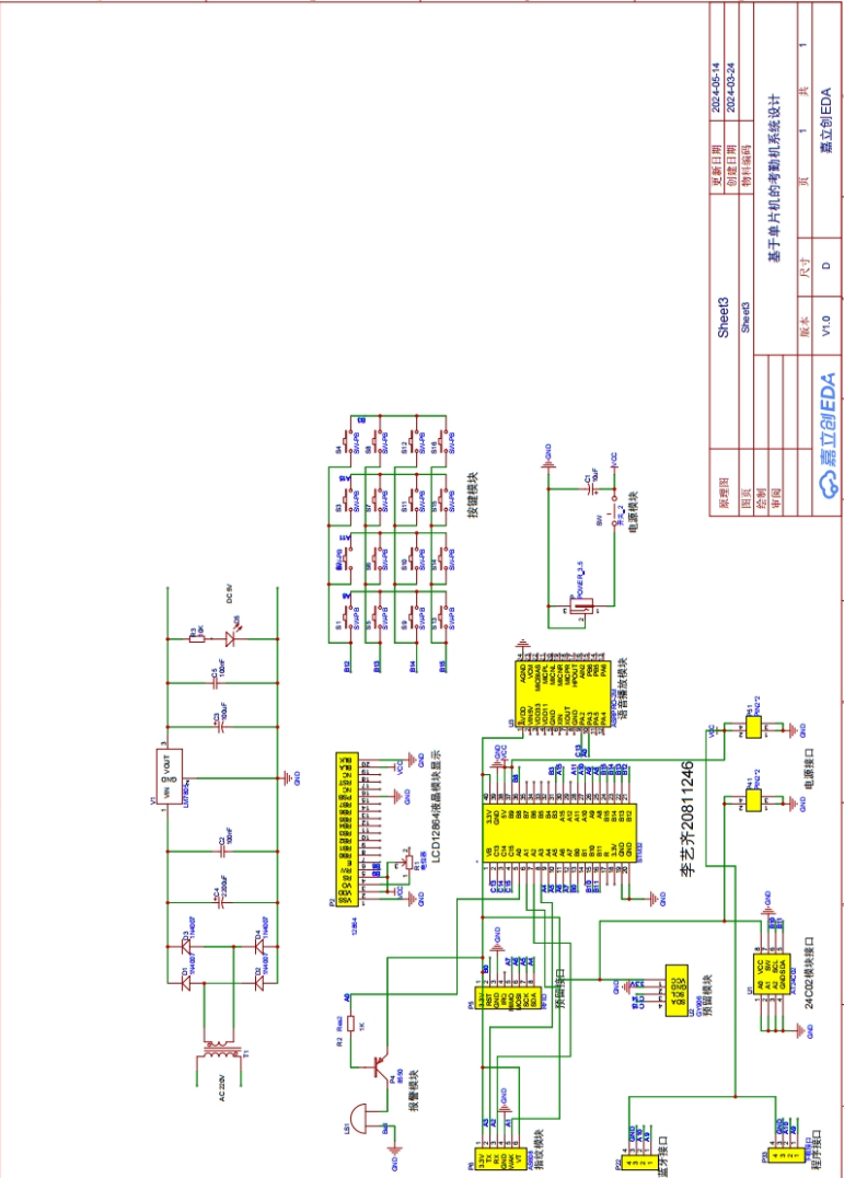
项目截图






项目介绍
单片机选题题目,功能详情可以dd作者咨询更多!!
框架说明
一般系统前端Vue、React开发,后端如果是Java语言采用SpringBoot居多,因为SpringBoot是Java语言比较流行的框架,如果是Python语言,采用Flask、Django居多,微信小程序可以原生,同时也支持Uniapp框架开发、安卓APP支持原生(支持Uniapp开发)、鸿蒙ArkTS等、大数据采用Hadoop、Spark等。
定做亮点功能、创新点功能
算法推荐、DES加密算法、AES加密算法、MD5算法、标签算法、机器学习之决策树算法、机器学习之随机森林算法分类算法、深度学习之LSTM算法、随机组卷算法、脱敏算法、竞拍、爬虫、地图定位、商城优惠券、积分、客服聊天、AI接入、DeepSeek接入、大数据、垃圾识别、百度识别、摄像头调用、文字识别、车牌识别、菜品识别、Redis缓存等



获取源码
大家点赞、收藏、关注、评论 啦
查看👇🏻文章下方名片联系我即可~👇🏻
查看👇🏻专栏内也可联系我~👇🏻
精彩专栏推荐订阅:在下方专栏
Python精品毕设案例《2000套》
PHP精品毕设案例《1000套》
Java精品实战案例《3000套》
微信小程序项目精品案例《3000套》
基于大数据、数据分析大屏、爬虫精品毕设案例

被折叠的 条评论
为什么被折叠?



