友善提示
支持JAVA、Python、大数据专业、小程序、PHP、APP、ASP.NET、Node.js、Vue、STM32单片机及51单片机、数据分析、可视化、推荐系统等各类系统定做,您出题目,我们按需求定做。或者我们出相关的选题,并定做系统都支持…
博主简介
作者简介:Java领域优质创作者、优快云博客专家 、优快云内容合伙人、掘金特邀作者、阿里云博客专家、51CTO特邀作者、多年架构师设计经验、多年校企合作经验,被多个学校常年聘为校外企业导师,指导学生毕业设计并参与学生毕业答辩指导,有较为丰富的相关经验。期待与各位高校教师、企业讲师以及同行交流合作
主要内容:Java项目、Python项目、前端项目、PHP、ASP.NET、人工智能与大数据、单片机开发、物联网设计与开发设计、简历模板、学习资料、面试题库、技术互助、就业指导等
业务范围:免费功能设计、开题报告、任务书、中期检查PPT、系统功能实现、代码编写、论文编写和辅导、论文降重、长期答辩答疑辅导、腾讯会议一对一专业讲解辅导答辩、模拟答辩演练、和理解代码逻辑思路等。
收藏点赞不迷路 关注作者有好处
文末获取源码
系统演示录像
文章底部名片,联系我获取更详细的演示视频
系统实际运行效果图







项目介绍
项目介绍
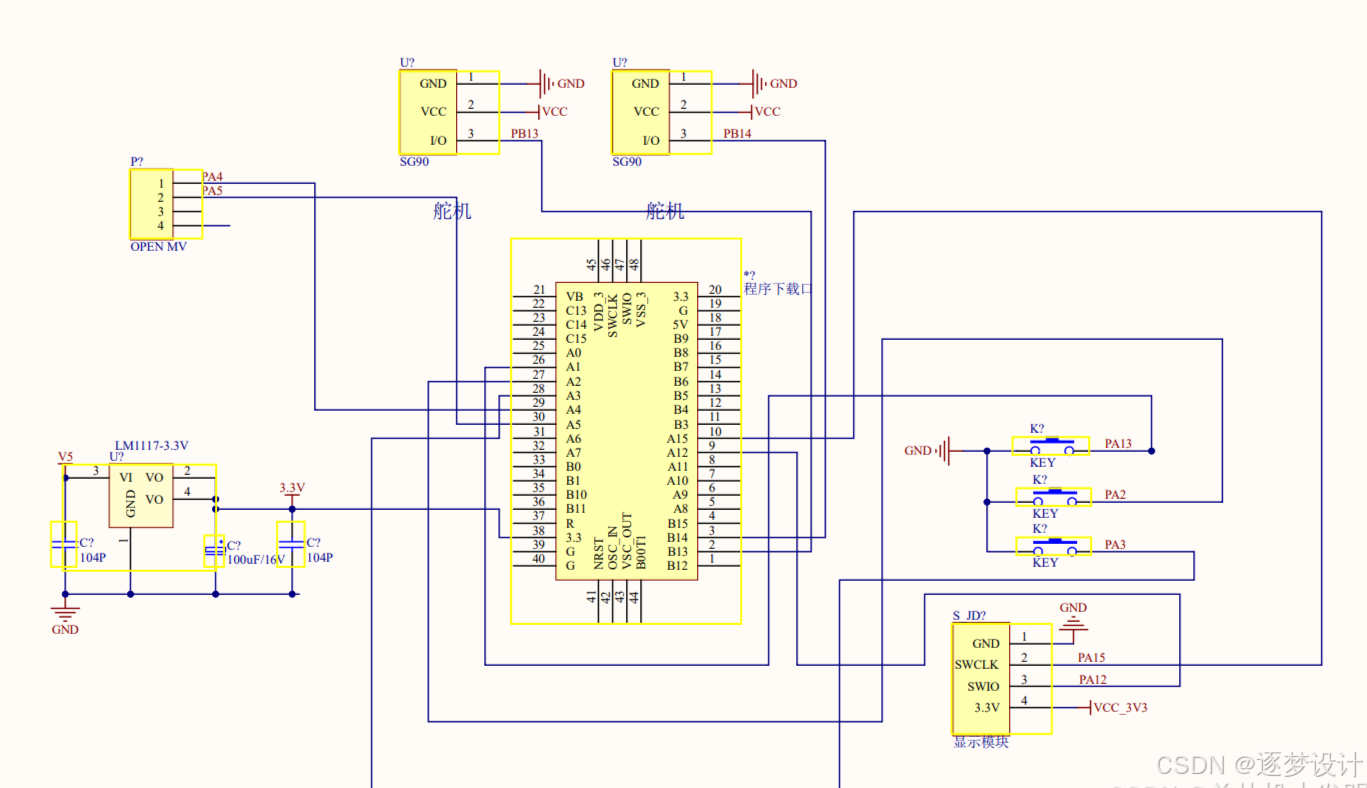
设计并制作一个基于STM32的运动目标控制系统,用红色激光笔发射的光斑来模拟运动目标,红色光斑位置控制系统控制光斑能在屏幕范围内任意移动。其中屏幕为白色,有效面积大于0.6*0.6m2;用笔在屏幕中心画出一个边长0.5m的正方形,标识屏幕的边线;所画的正方形的中心为原点,用铅笔画出原点位置,所用铅笔痕迹宽<1mm;红色激光位于屏幕正前方距离1m;红色光斑直径<1cm。
功能介绍
(1)设置运动目标位置复位功能。执行此功能,红色光斑能从屏幕任意位置回到原点。光斑中心距原点误差<3cm;
(2)启动运动目标控制系统。红色光斑能在30秒内沿屏幕四周边线顺时针移动一周,移动时光斑中心距边线距离<5cm;
(3)用约1.8cm宽的黑色电工胶带沿A4纸四边贴一个长方形,构成A4靶纸。将此A4靶纸贴在屏幕自定的位置。启动运动目标控制系统,红色光斑能30秒内沿胶带顺时针移动一周。
系统功能测试
系统功能测试是系统测试的一部分,主要关注验证软件系统的功能是否符合需求规格说明书中的描述。其目的是确保系统的每个功能模块、组件和子系统都能够按照预期执行,并且各个功能模块之间的交互正确无误。
| 输入数据 | 预期结果 | 实际结果 | 结果分析 |
|---|---|---|---|
| 用户名:guanliyuan 密码:123456 验证码:正确输入 | 登入系统 | 成功登入系统 | 和估算结果一样 |
| 用户名:guanliyuan 密码:111111 验证码:正确输入 | 密码错误 | 密码错误,请重新输入密码 | 和估算结果一样 |
| 用户名:guanliyuan 密码:123456 验证码:错误输入 | 验证码错误 | 验证码信息错误 | 和估算结果一样 |
| 用户名:空 密码:123456 验证码:正确输入 | 用户名必填 | 请输入用户名 | 和估算结果一样 |
| 用户名:guanliyuan 密码:空 验证码:正确输入 | 密码错误 | 密码错误,请重新输入密码 | 和估算结果一样 |
用户管理功能测试方案:用户管理主要有添加、编辑、删除、查找用户功能。添加用户时,必填项不填,检验系统是否有非空检验;添加已有的用户信息,检验是否提示用户名已被使用;删除用户信息,系统将检验是否进行此操作;更改用户信息,更改用户信息后页面是否可以展示出来。用户管理测试用例如下表所示。
| 输入数据 | 预期结果 | 实际结果 | 结果分析 |
|---|---|---|---|
| 填入用户基本信息 | 添加成功,在用户列表中显示 | 该用户出现在在列表中 | 和估算结果一样 |
| 修改用户信息 | 编辑成功,修改信息成功被修改 | 用户信息被修改 | 和估算结果一样 |
| 选中删除用户 | 系统询问是否删除用户,确认后用户被删除 | 系统询问是否删除用户,确认后查找不到用户信息 | 和估算结果一样 |
| 添加用户时不填用户名 | 提示用户名不能为空 | 提示用户名不能为空 | 和估算结果一样 |
| 填入已有用户名 | 添加失败,提示用户名重复 | 添加失败,提示用户名重复 | 和估算结果一样 |
数据库表设计(供参考)
1. 用户表(t_user)
- 描述: 存储用户的基本信息
- 字段:
字段名 数据类型 主键 是否为空 描述 user_id BIGINT 是 否 用户ID(唯一标识) username VARCHAR(50) 否 否 用户名 password VARCHAR(255) 否 否 密码 email VARCHAR(100) 否 否 邮箱 phone VARCHAR(20) 否 是 电话号码 status TINYINT 否 否 状态(0-禁用,1-启用) create_time DATETIME 否 否 创建时间 update_time DATETIME 否 否 更新时间
2. 角色表(t_role)
- 描述: 存储角色信息
- 字段:
字段名 数据类型 主键 是否为空 描述 role_id BIGINT 是 否 角色ID(唯一标识) role_name VARCHAR(50) 否 否 角色名称 description VARCHAR(255) 否 是 角色描述 create_time DATETIME 否 否 创建时间 update_time DATETIME 否 否 更新时间
核心代码展示
/**
* 商家
* 后端接口
* @author
* @email
*/
@RestController
@Controller
@RequestMapping("/shangjia")
public class ShangjiaController {
private static final Logger logger = LoggerFactory.getLogger(ShangjiaController.class);
@Autowired
private ShangjiaService shangjiaService;
@Autowired
private TokenService tokenService;
@Autowired
private DictionaryService dictionaryService;
//级联表service
@Autowired
private YonghuService yonghuService;
/**
* 后端修改
*/
@RequestMapping("/update")
public R update(@RequestBody ShangjiaEntity shangjia, HttpServletRequest request){
logger.debug("update方法:,,Controller:{},,shangjia:{}",this.getClass().getName(),shangjia.toString());
String role = String.valueOf(request.getSession().getAttribute("role"));
// if(false)
// return R.error(511,"永远不会进入");
//根据字段查询是否有相同数据
Wrapper<ShangjiaEntity> queryWrapper = new EntityWrapper<ShangjiaEntity>()
.notIn("id",shangjia.getId())
.andNew()
.eq("username", shangjia.getUsername())
.or()
.eq("shangjia_phone", shangjia.getShangjiaPhone())
.andNew()
.eq("shangjia_delete", 1)
;
logger.info("sql语句:"+queryWrapper.getSqlSegment());
ShangjiaEntity shangjiaEntity = shangjiaService.selectOne(queryWrapper);
if("".equals(shangjia.getShangjiaPhoto()) || "null".equals(shangjia.getShangjiaPhoto())){
shangjia.setShangjiaPhoto(null);
}
if(shangjiaEntity==null){
shangjiaService.updateById(shangjia);//根据id更新
return R.ok();
}else {
return R.error(511,"账户或者联系方式已经被使用");
}
}
/**
* 审核
*/
@RequestMapping("/shenhe")
public R shenhe(@RequestBody ShangjiaEntity shangjia, HttpServletRequest request){
logger.debug("shenhe方法:,,Controller:{},,shangjia:{}",this.getClass().getName(),shangjia.toString());
// if(shangjia.getShangjiaYesnoTypes() == 2){//通过
// shangjia.setShangjiaTypes();
// }else if(shangjia.getShangjiaYesnoTypes() == 3){//拒绝
// shangjia.setShangjiaTypes();
// }
shangjia.setShangjiaShenheTime(new Date());//审核时间
shangjiaService.updateById(shangjia);//审核
return R.ok();
}
/**
* 删除
*/
@RequestMapping("/delete")
public R delete(@RequestBody Integer[] ids){
logger.debug("delete:,,Controller:{},,ids:{}",this.getClass().getName(),ids.toString());
ArrayList<ShangjiaEntity> list = new ArrayList<>();
for(Integer id:ids){
ShangjiaEntity shangjiaEntity = new ShangjiaEntity();
shangjiaEntity.setId(id);
shangjiaEntity.setShangjiaDelete(2);
list.add(shangjiaEntity);
}
if(list != null && list.size() >0){
shangjiaService.updateBatchById(list);
}
return R.ok();
}
/**
* 登录
*/
@IgnoreAuth
@RequestMapping(value = "/login")
public R login(String username, String password, String captcha, HttpServletRequest request) {
ShangjiaEntity shangjia = shangjiaService.selectOne(new EntityWrapper<ShangjiaEntity>().eq("username", username));
if(shangjia==null || !shangjia.getPassword().equals(password))
return R.error("账号或密码不正确");
else if(shangjia.getShangjiaDelete() != 1)
return R.error("账户已被删除");
else if(shangjia.getShangjiaYesnoTypes() == 1)
return R.error("请等待审核结果");
else if(shangjia.getShangjiaYesnoTypes() == 3)
return R.error("账户审核已被拒绝,有疑问请联系服务人员");
// // 获取监听器中的字典表
String token = tokenService.generateToken(shangjia.getId(),username, "shangjia", "商家");
R r = R.ok();
r.put("token", token);
r.put("role","商家");
r.put("username",shangjia.getShangjiaName());
r.put("tableName","shangjia");
r.put("userId",shangjia.getId());
return r;
}
/**
* 注册
*/
@IgnoreAuth
@PostMapping(value = "/register")
public R register(@RequestBody ShangjiaEntity shangjia){
// ValidatorUtils.validateEntity(user);
Wrapper<ShangjiaEntity> queryWrapper = new EntityWrapper<ShangjiaEntity>()
.eq("username", shangjia.getUsername())
.or()
.eq("shangjia_phone", shangjia.getShangjiaPhone())
.andNew()
.eq("shangjia_delete", 1)
;
ShangjiaEntity shangjiaEntity = shangjiaService.selectOne(queryWrapper);
if(shangjiaEntity != null)
return R.error("账户或者联系方式已经被使用");
shangjia.setShangjiaXingjiTypes(1);
shangjia.setNewMoney(0.0);
shangjia.setShangjiaYesnoTypes(1);
shangjia.setShangjiaDelete(1);
shangjia.setCreateTime(new Date());
shangjiaService.insert(shangjia);
return R.ok();
}
/**
* 重置密码
*/
@GetMapping(value = "/resetPassword")
public R resetPassword(Integer id){
ShangjiaEntity shangjia = new ShangjiaEntity();
shangjia.setPassword("123456");
shangjia.setId(id);
shangjiaService.updateById(shangjia);
return R.ok();
}
/**
* 忘记密码
*/
@IgnoreAuth
@RequestMapping(value = "/resetPass")
public R resetPass(String username, HttpServletRequest request) {
ShangjiaEntity shangjia = shangjiaService.selectOne(new EntityWrapper<ShangjiaEntity>().eq("username", username));
if(shangjia!=null){
shangjia.setPassword("123456");
boolean b = shangjiaService.updateById(shangjia);
if(!b){
return R.error();
}
}else{
return R.error("账号不存在");
}
return R.ok();
}
/**
* 获取用户的session用户信息
*/
@RequestMapping("/session")
public R getCurrShangjia(HttpServletRequest request){
Integer id = (Integer)request.getSession().getAttribute("userId");
ShangjiaEntity shangjia = shangjiaService.selectById(id);
if(shangjia !=null){
//entity转view
ShangjiaView view = new ShangjiaView();
BeanUtils.copyProperties( shangjia , view );//把实体数据重构到view中
//修改对应字典表字段
dictionaryService.dictionaryConvert(view, request);
return R.ok().put("data", view);
}else {
return R.error(511,"查不到数据");
}
}
/**
* 退出
*/
@GetMapping(value = "logout")
public R logout(HttpServletRequest request) {
request.getSession().invalidate();
return R.ok("退出成功");
}
}
数据库脚本
CREATE TABLE `yonghu` (
`id` bigint NOT NULL AUTO_INCREMENT COMMENT '主键',
`addtime` timestamp NOT NULL DEFAULT CURRENT_TIMESTAMP COMMENT '创建时间',
`yonghuming` varchar(200) NOT NULL COMMENT '用户名',
`mima` varchar(200) NOT NULL COMMENT '密码',
`xingming` varchar(200) DEFAULT NULL COMMENT '姓名',
`xingbie` varchar(200) DEFAULT NULL COMMENT '性别',
`touxiang` varchar(200) DEFAULT NULL COMMENT '头像',
`shouji` varchar(200) DEFAULT NULL COMMENT '手机',
`shenfenzheng` varchar(200) DEFAULT NULL COMMENT '身份证',
PRIMARY KEY (`id`),
UNIQUE KEY `yonghuming` (`yonghuming`)
) ENGINE=InnoDB AUTO_INCREMENT=1616222324596 DEFAULT CHARSET=utf8mb3 COMMENT='用户';
CREATE TABLE `messages` (
`id` bigint NOT NULL AUTO_INCREMENT COMMENT '主键',
`addtime` timestamp NOT NULL DEFAULT CURRENT_TIMESTAMP COMMENT '创建时间',
`userid` bigint NOT NULL COMMENT '留言人id',
`username` varchar(200) DEFAULT NULL COMMENT '用户名',
`content` longtext NOT NULL COMMENT '留言内容',
`reply` longtext COMMENT '回复内容',
PRIMARY KEY (`id`)
) ENGINE=InnoDB AUTO_INCREMENT=1616222424131 DEFAULT CHARSET=utf8mb3 COMMENT='留言板';
CREATE TABLE `token` (
`id` bigint NOT NULL AUTO_INCREMENT COMMENT '主键',
`userid` bigint NOT NULL COMMENT '用户id',
`username` varchar(100) NOT NULL COMMENT '用户名',
`tablename` varchar(100) DEFAULT NULL COMMENT '表名',
`role` varchar(100) DEFAULT NULL COMMENT '角色',
`token` varchar(200) NOT NULL COMMENT '密码',
`addtime` timestamp NOT NULL DEFAULT CURRENT_TIMESTAMP COMMENT '新增时间',
`expiratedtime` timestamp NOT NULL DEFAULT CURRENT_TIMESTAMP COMMENT '过期时间',
PRIMARY KEY (`id`)
) ENGINE=InnoDB AUTO_INCREMENT=4 DEFAULT CHARSET=utf8mb3 COMMENT='token表';
找我做程序,有什么保障?
我本人就是科技工作室负责人,程序大部分由博主亲自带领主导开发完成,页面设计、接口设计多由博主个人为广大需求者定制开发,如果需要其他功能,也可以联系我进行定制开发,找我们做的程序项目,都享有代码讲解服务,会议博主亲自讲解,可以全程录音录屏!这就是我们的保障,团队开发让您更省心省力,得到更大的保障!!!
联系我们
大家点赞、收藏、关注、评论 啦
查看👇🏻文章下方名片联系我即可~👇🏻
精彩专栏推荐订阅:在下方专栏
Python精品毕设案例《500套》
PHP精品毕设案例《500套》
Java精品实战案例《2600套》
微信小程序项目精品案例《500套》
基于大数据、数据分析大屏、爬虫精品毕设案例

被折叠的 条评论
为什么被折叠?



