
关键词:全基因组分析;变异检测;生信分析;
文献介绍
- 标题(英文):The chromosome-scale genome of the raccoon dog: Insights into its evolutionary characteristics
- 标题(中文):貉染色体级基因组:洞察其进化特征
- 发表期刊:iScience
- 作者单位:东北林业大学
- 发表年份:2022
- 文章地址:https://doi.org/10.1016/j.isci.2022.105117

图1 文献介绍
貉作为一种中型犬科动物,原生分布于东亚地区。在过去百年中,貉的分布范围持续扩大,目前覆盖欧亚大陆的大部分地区,使貉成为欧洲的入侵物种,对当地生态系统和公共健康构成重大威胁。貉独特的生物学特征使其具有较强的环境适应能力。同时,貉作为多种病原体的储存宿主,对公共健康构成潜在威胁。然而,这些生物学特征的遗传基础目前知之甚少。
因此研究团队使用基因组组装、比较基因组学、种群历史分析和功能验证的研究方法,对中国黑龙江雄性貉样本的染色体进行基因组研究,深入探索貉的生物学特征遗传基础,包括免疫力、繁殖、杂食性、冬眠和入侵性等特征。
测序流程
在数据分析过程中,研究团队使用Sentieon DNAseq Haplotyper对样本进行变异检测,输出gVCF格式文件,DNAseq GVCFtyper进行Joint calling,输出VCF文件。

图2 Sentieon的作用
毅硕科技提供从序列比对到变异检测的一站式定制化基因组数据分析服务。
Sentieon DNAseq相较于BWA流程,对核心算法进行了优化,从而使得分析速度加快,如FASTQ到vcf的速度提升至10倍,BAM到vcf提升至20倍;得出的结果与BWA的一致性达到99.7%以上,支持多倍体和大型基因组的分析,而且还能对30万个以上的样本进行联合变异检测;能更快更准确的将变异检测结果交付到您的手上。

图3 Sentieon DNAseq的流程步骤
研究团队利用385.94 Gb PacBio长读序列、175.52 Gb WGS短读序列和203.52 Gb Hi-C数据完成了貉的染色体水平基因组组装。最终组装的核基因组大小为2.38 Gb,包含27条染色体(26对常染色体和1对性染色体),scaffold N50达41.87 Mb。通过BUSCO分析显示96.4%的基因完整性,且96.28%的转录组数据可以映射到组装基因组上,这些指标均优于此前发布的Rac 1.0版本。与家犬基因组的共线性分析验证了组装的准确性,发现的9个融合和3个分裂事件与先前核型研究结果一致。

图4 貉的原生区域(绿色)和引入/入侵区域(粉色)的分布、貉基因组全景图以及貉与家犬的染色体水平共线性分析
(A) 该地图描述了貉当前的分布情况,展示了原生和引入区域(https://www.cabi.org/isc/datasheet/72656)。
(B) 貉基因组全景图。 A: 貉基因组的27条染色体 B: 以500kb窗口计算的群体水平遗传多样性(π) C: 全基因组SNP密度(500kb窗口) D: 测序深度(X)(500kb窗口计算) E: GC含量(%) F: 基因密度(500kb窗口计算)
(C) 貉基因组与家犬基因组的染色体水平共线性分析,使用RectChr v1.27可视化(https://github.com/BGI-shenzhen/RectChr)。
基因组注释识别出20,000个高可信度蛋白质编码基因,其中99.87%获得功能注释。重复序列占总基因组的35.11%,包括LINEs (22.71%)、LTRs (12.00%)等,展示了在组装高重复区域方面的优势。同时还预测出781个rRNA、995个miRNA等非编码RNA。
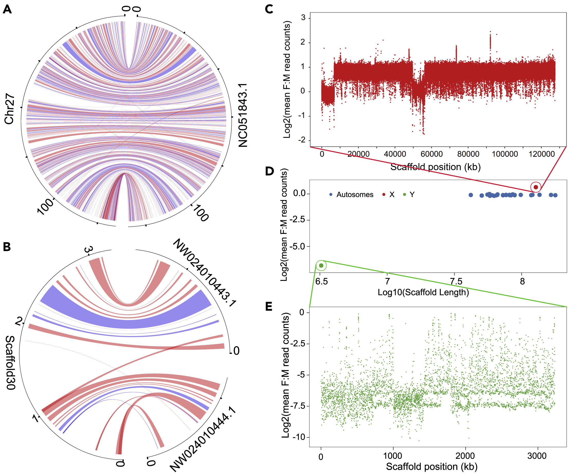
通过多重证据首次在貉基因组中准确鉴定出X染色体(Chr27,127.44 Mb)和Y连锁区域(Scaffold30,3.24 Mb)。这一发现基于测序覆盖度分析、与家犬性染色体的共线性比对,并通过38个已知性别个体的全基因组重测序数据得到验证。雄性个体中这些区域的测序深度约为常染色体的一半,而雌性个体中Chr27的深度与常染色体相当。

图5 X染色体和Y连锁支架的鉴定
(A) 貉与家犬X染色体基因的共线性分析。红线表示家犬基因组中的基因映射到貉基因组的正链,蓝线表示映射到负链。
(B) 貉与家犬Y染色体基因的共线性分析。红线和蓝线含义同(A)。
(C) X染色体上雌性和雄性个体间测序深度比率(500bp窗口)。
(D) 雌性和雄性个体间染色体水平支架的测序深度比率。红点代表X染色体,绿点代表Y连锁支架,蓝点代表常染色体。预期比率为1:1,X染色体预期有较高比率,Y染色体预期有较低比率。
(E) Y连锁支架上雌性和雄性个体间测序深度比率(500bp窗口)。
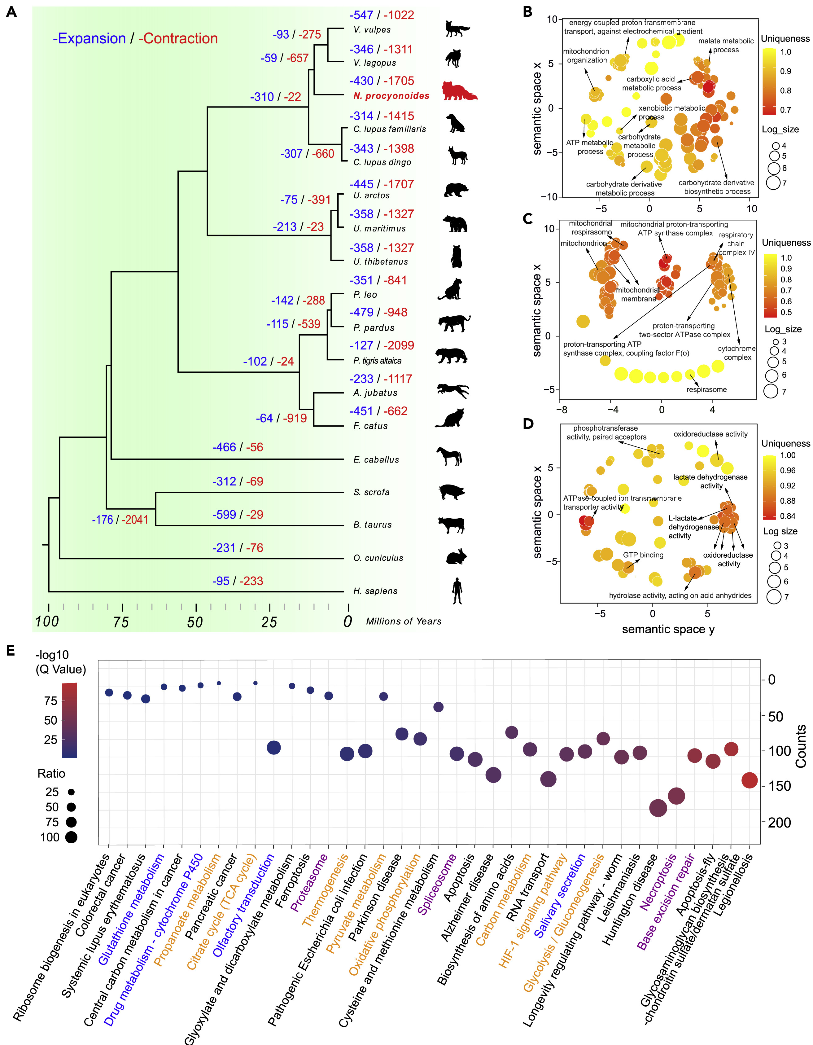
与其他17个物种比较发现貉基因组中有430个扩张的基因家族,主要富集在能量代谢(如ATP代谢、糖酵解)、解毒和免疫相关通路。特别是在解毒相关的GST基因家族显著扩张,这可能与其杂食性适应有关。在繁殖相关基因(如TDRD6、ZP3)中发现了貉特异的氨基酸改变。此外,发现30个免疫相关基因处于正选择之下,其中多个基因含有位于功能域区域的貉特异突变。

图6 比较基因组学分析和貉基因组扩张基因家族的富集分析
(A) 18个物种的系统发育关系和估计分歧时间。系统发育树分支上的数字表示显著扩张(蓝色)和收缩(红色)的基因家族数量。
(B-D) 貉基因组扩张基因家族的生物学过程(B)、细胞组分(C)和分子功能(D)的显著富集GO条目聚类(REVIGO分析)。语义相似的GO条目聚集在一起。
(E) 与其他17个物种相比,貉基因组显著富集的KEGG通路。蓝色:与杂食性饮食相关的通路;橙色:与能量代谢相关的通路;紫色:与免疫相关的通路。

图7 貉解毒和高繁殖力的可能遗传基础
(A) 谷胱甘肽介导的解毒通路。红色椭圆表示由扩张基因家族编码的酶。
(B) 使用最大似然法构建的GST基因家族系统发育树。蓝色:家犬;红色:貉;绿色:北极狐;紫色:赤狐。貉基因组中的GSTP1基因明显扩张。
(C) TDRD6基因中貉特异的氨基酸变化。N793D位于Tudor_SF超家族中。
(D) ZP3基因中貉特异的氨基酸变化。在ZP结构域区域发现两个替换。
(E) ZP3蛋白的三维视图,突出显示貉特异的氨基酸变化。放大的粉色氨基酸是貉特异的氨基酸,绿色氨基酸是从犬预测的氨基酸。柱状图显示氨基酸残基体积。
通过三种方法(PSMC、MSMC2和SMC++)重建的种群历史显示,貉的有效种群大小经历了复杂的变化:从160万年前到32万年前逐渐下降,随后至10万年前经历扩张,10-5万年前保持相对稳定,此后持续下降至1000年前。全基因组杂合度为0.28,虽低于部分入侵物种,但明显高于多数猫科和犬科物种,表明其具有较高的遗传多样性。

图8 群体历史和基因组杂合度
(A) 貉与其他17个物种的基因组杂合度。17个物种的基因组杂合度数据来自已发表文献。
(B) 使用PSMC推断的貉群体历史(100次自举)。红线表示估计的有效群体大小(Ne),100条细红线表示从原始序列随机重采样的100次PSMC估计。Tsurf:相对于现在的大气表面温度。这里使用的突变率(μ)和世代间隔(g)分别为1.0×10⁻⁸和3年。
(C) 使用MSMC2对4个个体推断的貉近期群体历史。LGM:末次盛冰期。使用与PSMC分析相同的μ和g。
(D) 使用SMC++对38个个体推断的貉近期群体历史。使用与PSMC分析相同的μ和g。
Sentieon 软件团队拥有丰富的软件开发及算法优化工程经验,致力于解决生物数据分析中的速度与准确度瓶颈,为来自于分子诊断、药物研发、临床医疗、人群队列、动植物等多个领域的合作伙伴提供高效精准的软件解决方案,共同推动基因技术的发展。截至 2023 年 3 月份,Sentieon 已经在全球范围内为 1300+用户提供服务,被世界一级影响因子刊物如 NEJM、Cell、Nature 等广泛引用,引用次数超过 700 篇。此外,Sentieon 连续数年摘得了 Precision FDA、Dream Challenges 等多个权威评比的桂冠,在业内获得广泛认可。
文献讨论

图9 文献讨论
研究相比之前发表的Rac 1.0版本,该研究首次实现了包含雄性样本的染色体级别基因组组装。在解毒机制方面,研究揭示了多个关键基因和通路的适应性进化,包括GST基因家族、ABCC12基因、FMO1和DAO基因等。解析了貉的高繁殖的相关基因。也提出了研究的局限性,未对貉的B染色体进行组装,也需要进一步进行功能分析,验证本研究中与貉生物特性相关的突变。
总结
该研究首次在染色体水平解析了貉的基因组特征,揭示了其生态入侵的分子机制,为入侵物种防控提供了靶点。此外,貉作为人兽共患病宿主,其免疫基因的解析对公共卫生风险评估具有重要价值。未来需结合全球种群样本,进一步探究入侵后的快速适应性进化规律。
貉染色体级基因组研究揭示进化特征

被折叠的 条评论
为什么被折叠?



