
关键词:肿瘤测序;基因检测;变异分析;
文献介绍
- 标题(英文):Thiabendazole Inhibits Glioblastoma Cell Proliferation and Invasion Targeting Mini-chromosome Maintenance Protein 2
- 标题(中文):噻苯咪唑靶向小染色体维护蛋白 2 抑制胶质母细胞瘤细胞增殖和侵袭
- 发表期刊:The Journal of Pharmacology and Experimental Therapeutics
- 作者单位:齐鲁医院等
- 发表年份:2021
- 文章地址:https://jpet.aspetjournals.org/content/380/1/63

图1 文献介绍
胶质母细胞瘤(Glioblastoma, GBM)是成人中最常见和最具侵袭性的原发性中枢神经系统恶性肿瘤。尽管采用手术切除联合放化疗的标准治疗方案,患者的中位生存期仍仅为14.6个月,且约50%的患者对现有治疗方案呈现耐药性。GBM治疗面临三大关键挑战:肿瘤细胞的高度浸润性、血脑屏障的选择性通透以及肿瘤的分子异质性,这促使研究者不断探索新的治疗策略。基于药物重定位策略,研究探讨了FDA已批准的抗寄生虫药物噻苯咪唑(Thiabendazole, TBZ)在GBM治疗中的潜在应用价值。
研究采用体外和体内相结合的系统性评估策略。在体外研究中,通过CCK-8细胞活力检测、EdU细胞增殖实验和流式细胞术等方法,全面评估了TBZ对多个GBM细胞系(P3、U251、LN229、A172、U118MG)的生物学效应。同时,结合转录组测序和生物信息学分析探究其分子机制,并通过基因功能操作验证关键作用靶点。在体内研究中,构建了原位GBM裸鼠模型以评估TBZ的临床应用潜力。
测序流程
在数据分析过程中,研究团队使用Sentieon检测单核苷酸变异(SNV)和插入缺失(InDels)。

图2 Sentieon的作用
Sentieon是一款高性能的变异检测工具,专门用于SNVs和InDels的分析。其核心优势在于集成了先进的机器学习模型(特别是DNAscope工具)和优化的变异检测算法,在复杂基因组区域的分析中展现出极高的准确性。
在性能方面,Sentieon通过优化的BWA-MEM实现和高效的多线程并行处理设计,显著提升了数据处理效率,相比传统的GATK工具可实现数倍的速度提升,同时保持相同的分析精度。
在实用性方面,Sentieon支持云计算和本地部署双模式,可兼容Illumina、PacBio和Oxford Nanopore等多种测序平台的数据分析。通过优化的计算资源调度,有效降低了运行成本。
最重要的是,Sentieon保持了与GATK完全兼容的命令行接口,这使得研究人员可以轻松地将其整合到现有的分析流程中,为基因组变异检测提供了更高效、更可靠的解决方案。
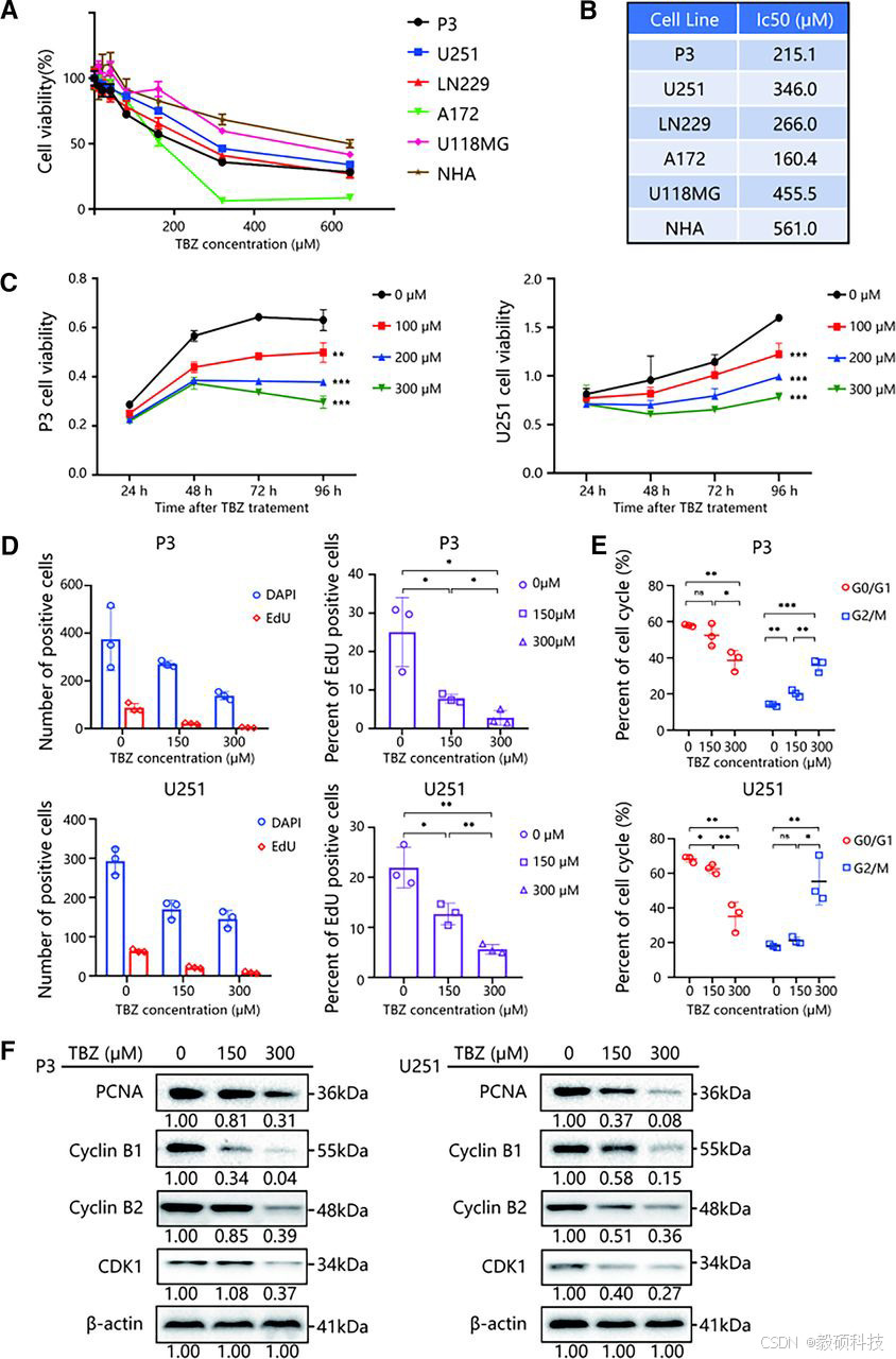
实验结果表明,TBZ对GBM细胞具有显著的选择性抑制作用,而对正常人星形胶质细胞(Normal Human Astrocytes, NHA)的细胞毒性较低。

图3 噻苯咪唑(TBZ)在体外促进多形性胶质母细胞瘤细胞G2/M期阻滞
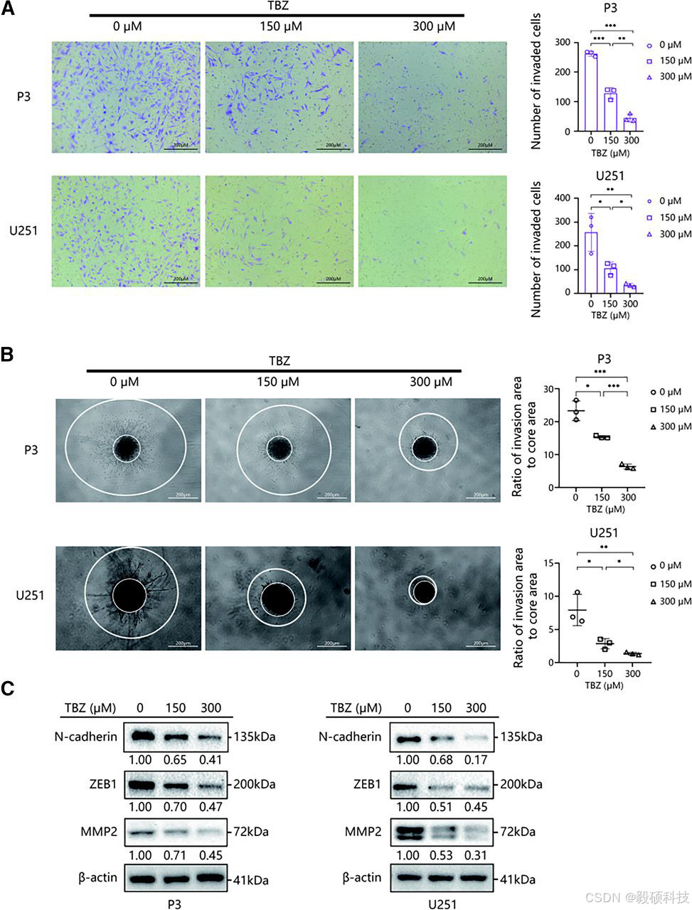
进一步研究发现,150μM TBZ处理可显著降低EdU阳性细胞比例(P<0.05)和集落形成能力(P<0.001),同时诱导G2/M期细胞周期阻滞,抑制肿瘤细胞的侵袭能力。

图4 噻苯咪唑(TBZ)抑制多形性胶质母细胞瘤细胞侵袭
转录组分析揭示微染色体维持复合物2(MCM2)是TBZ的关键作用靶点。MCM2的基因沉默可模拟TBZ的抗肿瘤效应,而其过表达则部分拮抗TBZ的作用,证实了MCM2在TBZ抗肿瘤机制中的核心地位。

图5 噻苯咪唑(TBZ)在体外下调多形性胶质母细胞瘤细胞中微染色体维持复合物组分2(MCM2)的mRNA和蛋白表达
在原位GBM裸鼠模型中,每日腹腔注射50 mg/kg TBZ显著延长了实验动物的中位生存期(从39天延长至44天),并显著抑制肿瘤生长,使Ki67阳性率降低约50%。液相色谱-串联质谱(LC-MS/MS)分析证实TBZ具有良好的血脑屏障通透性,可有效到达脑部肿瘤区域。

图6 噻苯咪唑抑制小鼠多形性胶质母细胞瘤原位模型中的肿瘤生长
Sentieon 软件团队拥有丰富的软件开发及算法优化工程经验,致力于解决生物数据分析中的速度与准确度瓶颈,为来自于分子诊断、药物研发、临床医疗、人群队列、动植物等多个领域的合作伙伴提供高效精准的软件解决方案,共同推动基因技术的发展。截至 2023 年 3 月份,Sentieon 已经在全球范围内为 1300+用户提供服务,被世界一级影响因子刊物如 NEJM、Cell、Nature 等广泛引用,引用次数超过 700 篇。此外,Sentieon 连续数年摘得了 Precision FDA、Dream Challenges 等多个权威评比的桂冠,在业内获得广泛认可。
文献讨论

图7 文献讨论
TBZ通过下调MCM2基因的表达,抑制了GBM细胞的增殖和侵袭能力。研究结果表明,MCM2是TBZ的一个关键靶点,具有作为GBM治疗靶点的潜力。TBZ在体内外的实验结果均显示其对GBM细胞具有显著的抑制作用,支持其作为GBM治疗药物的再利用。
总结
研究通过实验证实了TBZ对GBM细胞的抑制作用,并揭示了其潜在的分子机制,为GBM的治疗提供了新的思路。TBZ作为一种已知安全的药物,其再利用有望加速临床试验的进程,为GBM患者提供新的治疗选择。
236






