文章目录
mybatis mapper的使用
首先,我们来看看,对于原生的mybatis,使用mapper的步骤:
1、编写xxxMapper.xml以及xxxMapper接口
<mapper namespace="com.test.UserMapper">
<!-- 注意这里的 namespace必须对应着map接口的全类名-->
<select id="findUserById" parameterType="int" resultType="user">
select * from user where id = #{id}
</select>
<select id="findUserByUsername" parameterType="java.lang.String"
resultType="user">
select * from user where username like '%${value}%'
</select>
<insert id="insertUser" parameterType="user">
<selectKey keyProperty="id" order="AFTER" resultType="java.lang.Integer">
select LAST_INSERT_ID()
</selectKey>
insert into user(username,birthday,sex,address)
values(#{username},#{birthday},#{sex},#{address})
</insert>
</mapper>
public interface UserMapper {
public User findUserById(int id);
public User findUserByUsername(String userName);
public void insertUser(User user);
}
2、在mybatis配置文件中配置mapper.xml的位置
<mappers>
<mapper resource="com/test/UserMapper.xml"/>
</mappers>
3、获得sqlSession
4、sqlSession.getMapper(type)获取mapper接口,然后调用方法。
public User findUserById(Integer id) {
SqlSession sqlSession = MyBatisSqlSessionFactory.getSqlSession();
try {
UserMapper userMapper = sqlSession.getMapper(UserMapper.class);
return userMapper.findUserById(id);
} finally {
sqlSession.close();
}
}
提出问题
- UserMapper是一个接口,明明我们也没有编写实现类,为什么就能直接使用?
- 可以看出UserMapper使用时调用了UserMapper.xml中的sql语句,这一过程是怎么实现的?
对于第一点,我们使用Mapper代理类来对UserMapper这个接口进行代理,实现接口中定义的方法。
对于第二点,实际上mybatis在初始化的过程中便会对xml文件进行解析,并将解析结果存入sqlSessionFactory中。
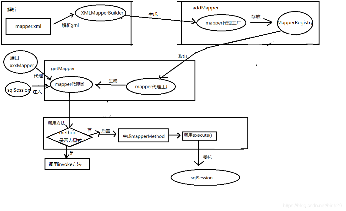
总流程图
未学习mapper方法时,我们是使用sqlSession来执行sql语句。(详见mybatis基础)
实际上,只要是mybatis,最后的最后一定还是由sqlSession来执行sql语句的。
所以从流程图中可以看到,动态代理的最后还是委托给了sqlSession。
总流程图:(个人理解)

mapper.xml解析
mapper.xml解析使用到了XMLMapperBuilder.parse()方法:
public void parse() {
if (!this.configuration.isResourceLoaded(this.resource)) {
//关注mapper.xml的解析、里面解析了MappedStatement
this.configurationElement(this.parser.evalNode("/mapper"));
this.configuration.addLoadedResource(this.resource);
//这里注册mapper动态代理对象。并且注册注解的方法(@select等)成MappedStatement、详情看下面
this.bindMapperForNamespace();
}
this.parsePendingResultMaps();
this.parsePendingCacheRefs();
this.parsePendingStatements();
}
配置xml中的各种属性:
//xml中的标签属性设置到this中
private void configurationElement(XNode context) {
try {
String namespace = context.getStringAttribute("namespace");
if (namespace != null && !namespace.equals("")) {
this.builderAssistant.setCurrentNamespace(namespace);
this.cacheRefElement(context.evalNode("cache-ref"));
this.cacheElement(context.evalNode("cache"));
this.parameterMapElement(context.evalNodes("/mapper/parameterMap"));
this.resultMapElements(context.evalNodes("/mapper/resultMap"));
this.sqlElement(context.evalNodes("/mapper/sql"));
//把上面的(select|insert|update|delete)标签解析成MappedStatement对象、用于执行,代码略
this.buildStatementFromContext(context.evalNodes("select|insert|update|delete"));
} else {
throw new BuilderException("Mapper's namespace cannot be empty");
}
} catch (Exception var3) {
throw new BuilderException("Error parsing Mapper XML. The XML location is '" + this.resource + "'. Cause: " + var3, var3);
}
}
注册mapper对象:
private void bindMapperForNamespace() {
String namespace = this.builderAssistant.getCurrentNamespace();
if (namespace != null) {
Class boundType = null;
try {
boundType = Resources.classForName(namespace);
} catch (ClassNotFoundException var4) {
;
}
if (boundType != null && !this.configuration.hasMapper(boundType)) {
this.configuration.addLoadedResource("namespace:" + namespace);
//最关键的代码!可以看到根据boundType将mapper进行了注册!
this.configuration.addMapper(boundType);
}
}
将mapper注册到mybatis容器中
接着看Configuration的addMapper()方法代码:
//Class Configuration:
protected final MapperRegistry mapperRegistry;
public <T> void addMapper(Class<T> type) {
this.mapperRegistry.addMapper(type);
}
可以看到,mapperInterface实际上是存放到了MapperRegistry中!
MapperRegistry的addMapper()代码如下:
//Class MapperRegistry:
private final Map<Class<?>, MapperProxyFactory<?>> knownMappers = new HashMap();
public <T> void addMapper(Class<T> type) {
if (type.isInterface()) {
if (this.hasMapper(type)) {
throw new BindingException("Type " + type + " is already known to the MapperRegistry.");
}
boolean loadCompleted = false;
try {
//关键在这
//将mapper的类型作为key,mapper代理工厂作为value存入HashMap knownMappers中
this.knownMappers.put(type, new MapperProxyFactory(type));
//生成解析器并解析(略)
MapperAnnotationBuilder parser = new MapperAnnotationBuilder(this.config, type);
parser.parse();
loadCompleted = true;
} finally {
if (!loadCompleted) {
this.knownMappers.remove(type);
}
}
}
}
该方法功能主要有:
- 将mapper的class文件作为key,mapper代理工厂作为value存入HashMap knownMappers中
- 生成解析器并解析
到这里,我们便确定了,mapper类最终最终是以类型为key,其代理工厂为value注册到了MapperRegistry中。
getMapper(type)方法获得mapper代理类
getMapper()方法同样在MapperRegistry类中
//Class MapperRegistry:
public <T> T getMapper(Class<T> type, SqlSession sqlSession) {
final MapperProxyFactory<T> mapperProxyFactory = (MapperProxyFactory<T>) knownMappers.get(type);
if (mapperProxyFactory == null) {
throw new BindingException("Type " + type + " is not known to the MapperRegistry.");
}
try {
return mapperProxyFactory.newInstance(sqlSession);
} catch (Exception e) {
throw new BindingException("Error getting mapper instance. Cause: " + e, e);
}
}
为什么要使用mapper代理类?
Mapper代理类可以对UserMapper这个接口进行代理,实现接口中定义的方法。

MapperProxy实现InvocationHandler,使用了JDK动态代理技术代理了接口xxxMapper,因此可以拦截xxxMapper里的方法。
拦截的意义在于在method.invoke()方法后置入代码,会根据方法名获取MapperMethod。
//Class MapperProxy:
public Object invoke(Object proxy, Method method, Object[] args) throws Throwable {
if (Object.class.equals(method.getDeclaringClass())) {
try {
return method.invoke(this, args);
} catch (Throwable t) {
throw ExceptionUtil.unwrapThrowable(t);
}
}
final MapperMethod mapperMethod = cachedMapperMethod(method);
return mapperMethod.execute(sqlSession, args);
}
mapperMethod.execute委托给SqlSession去执行sql
public Object execute(SqlSession sqlSession, Object[] args) {
Object result;
if (SqlCommandType.INSERT == command.getType()) {
Object param = method.convertArgsToSqlCommandParam(args);
result = rowCountResult(sqlSession.insert(command.getName(), param));
} else if (SqlCommandType.UPDATE == command.getType()) {
Object param = method.convertArgsToSqlCommandParam(args);
result = rowCountResult(sqlSession.update(command.getName(), param));
} else if (SqlCommandType.DELETE == command.getType()) {
Object param = method.convertArgsToSqlCommandParam(args);
result = rowCountResult(sqlSession.delete(command.getName(), param));
} else if (SqlCommandType.SELECT == command.getType()) {
if (method.returnsVoid() && method.hasResultHandler()) {
executeWithResultHandler(sqlSession, args);
result = null;
} else if (method.returnsMany()) {
result = executeForMany(sqlSession, args);
} else if (method.returnsMap()) {
result = executeForMap(sqlSession, args);
} else {
Object param = method.convertArgsToSqlCommandParam(args);
result = sqlSession.selectOne(command.getName(), param);
}
} else if (SqlCommandType.FLUSH == command.getType()) {
result = sqlSession.flushStatements();
} else {
throw new BindingException("Unknown execution method for: " + command.getName());
}
if (result == null && method.getReturnType().isPrimitive() && !method.returnsVoid()) {
throw new BindingException("Mapper method '" + command.getName()
+ " attempted to return null from a method with a primitive return type (" + method.getReturnType() + ").");
}
return result;
}
本文介绍了原生MyBatis使用Mapper的步骤,包括编写XML和接口、配置位置、获取SqlSession等。还探讨了接口无实现类却能使用的原因,解析了mapper.xml,阐述了将mapper注册到容器、获取代理类的过程,以及代理类拦截方法后委托SqlSession执行SQL的原理。
1313





