SEV使用流程
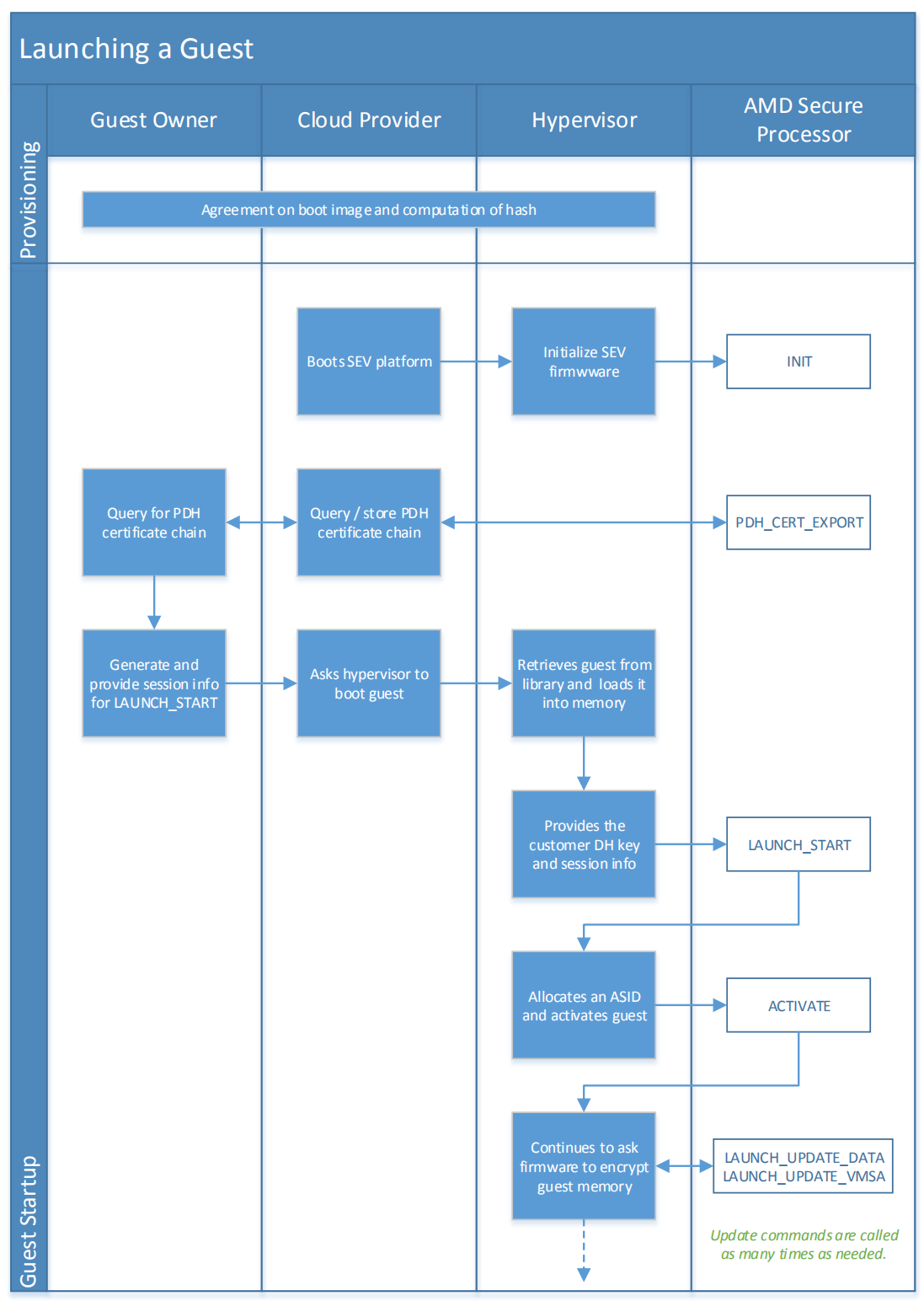
启动虚拟机参考流程


迁移参考流程

libvirt SEV相关代码分析
struct _virDomainObj {
...
virDomainDefPtr def; /* The current definition */
...
}
struct _virDomainDef {
...
virDomainSEVDefPtr sev;
...
}
struct _virDomainSEVDef {
int sectype; /* enum virDomainLaunchSecurity */
char *dh_cert;
char *session;
unsigned int policy;
bool haveCbitpos;
unsigned int cbitpos;
bool haveReducedPhysBits;
unsigned int reduced_phys_bits;
};
typedef struct _virDomainSEVDef virDomainSEVDef;
typedef virDomainSEVDef *virDomainSEVDefPtr;
typedef enum {
VIR_DOMAIN_LAUNCH_SECURITY_NONE,
VIR_DOMAIN_LAUNCH_SECURITY_SEV,
VIR_DOMAIN_LAUNCH_SECURITY_LAST,
} virDomainLaunchSecurity;
struct _virQEMUCaps {
...
virSEVCapability *sevCapabilities;
...
};
typedef struct _virSEVCapability virSEVCapability;
typedef virSEVCapability *virSEVCapabilityPtr;
struct _virSEVCapability {
char *pdh;
char *cert_chain;
unsigned int cbitpos;
unsigned int reduced_phys_bits;
};
/**
*
* SEV Parameters
*/
/**
* VIR_NODE_SEV_PDH:
*
* Macro represents the Platform Diffie-Hellman key, as VIR_TYPED_PARAMS_STRING.
*/
# define VIR_NODE_SEV_PDH "pdh"
/**
* VIR_NODE_SEV_CERT_CHAIN:
*
* Macro represents the platform certificate chain that includes the platform
* endorsement key (PEK), owner certificate authority (OCD) and chip
* endorsement key (CEK), as VIR_TYPED_PARAMS_STRING.
*/
# define VIR_NODE_SEV_CERT_CHAIN "cert-chain"
virDomainSEVDefParseXML函数通过解析虚拟机xml来填充struct virDomainSEVDef。
qemuProcessLaunch
->qemuDomainBuildNamespace
->qemuDomainSetupLaunchSecurity # 里面将/dev/sev添加到paths中。
qemuProcessLaunch
->qemuBuildCommandLine
->qemuBuildSEVCommandLine # 添加-object sev-guest,id=sev0,cbitpos=<cbitpos>,reduced-phys-bits=<reduced_phys_bits>,policy=0x<policy>,dh-cert-file=<priv->libDir>/dh_cert.base64,session-file=<priv->libDir>/session.base64。
->qemuBuildMachineCommandLine # 为-machine参数添加memory-encryption:-machine ...,memory-encryption=sev0
DH算法是用来进行密钥交换的算法。在使用SEV虚拟机的场景下,DH算法用于交换guest owner(用户)与SEV固件的主密钥(master secret key),该主密钥用于guest owner与SEV固件进行加密通信。
首次调用virsh domcapabilities流程如下(libvirt-6.9,/var/cache/libvirt/qemu/capabilities/没有之前缓存的情况下):
virConnectGetDomainCapabilities
->qemuConnectGetDomainCapabilities
->virQEMUCapsCacheLookupDefault
->virQEMUCapsCacheLookup
->virFileCacheLookup
->virFileCacheValidate
->virFileCacheNewData
->virQEMUCapsNewData
->virQEMUCapsNewForBinaryInternal
->virQEMUCapsInitQMP
->virQEMUCapsInitQMPSingle

本文深入剖析AMD SEV(Secure Encrypted Virtualization)的使用流程,涵盖从启动虚拟机到迁移的步骤,以及libvirt、QEMU和Linux内核中的关键代码分析。详细讲解了如何通过SEV保护虚拟机内存的安全,包括密钥交换、设备初始化、内存加密操作等,展示了SEV在不同层面的实现细节。
最低0.47元/天 解锁文章
408





