一、项目信息
项目名称: 「汪洁步道」——家庭必备的宠物清洗神器
项目标签: #结对编程 #软件(硬件?)设计 #3D建模 #装配测试
项目链接:
🔗 https://blog.youkuaiyun.com/bboy_lemon/article/details/154265134
二、团队贡献分
简单来说,我希望给大家相同的排名;我觉得排名是对工作的激励,但在一个关系和睦、每位同学都本着为其他同学着想、自发去完成各自擅长的任务的时候,浮动分数的排名就不必要了。
在谈论这个敏感且慎重的话题时,突然想到本学期的“工分易”项目,初始阶段评分第三,α阶段评分却评分很低,我想这可能代表了同学们对于分工态度的转变,经历过结对编程,所以都希望同伴能参与更多、提供些陪伴,这个预期我想在我们的α阶段已经实现了,我也希望“工分易”项目是对参与的一个警示,大家永远也用不到。
值得恭喜的点是,我们从最初的9/13的排名提升到3/13,谢谢同学们的支持,希望β阶段队友继续努力。

三、postmortem 会议总结
https://blog.youkuaiyun.com/qq_42966458/article/details/155207520?spm=1001.2014.3001.5502
四、团队的风险
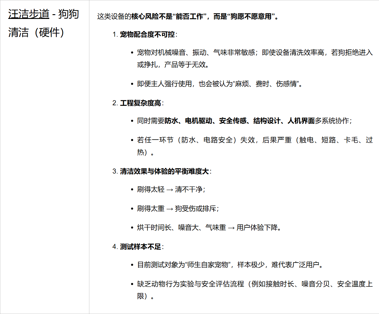
AI影评家

针对问题1:
在电机选择上,同时购买多款不同功率、不同转速、直流/交流的电机进行对比,选择转速适中、功率适中的电机,兼顾实用性与性价比等指标,同时对宠物箱进行装饰,提升宠物归属感。
针对问题2:
将电机放在宠物箱外,用四颗长定位螺丝进行固定,轴承支架与联轴器均通过测量、根据宠物箱尺寸设计,采用502+热熔胶(缝隙)进行固定(因为底面盛水需要避免开孔),对于固定底板,根据毛刷长度进行孔洞的裁剪,避免了毛刷卡毛的问题。
针对问题3:
我们进行了严格的电机、毛刷选型,做到目前能买到的电机、毛刷中最优,采用800W低功率电吹风烘干,以至于不至于发生宠物惊吓。
针对问题4:
师生宠物是我们能接触到最便捷的方式,如果效果稳定可向社会推广,例如商场、宠物店等等。
对于安全层面,可根据宠物体验的反馈进行进一步修改,但目前已经是能买到的配件中做到在性价比、实用性等参数上最优了。
总结来看:基本解决了以上4点问题的风险点。
五、团队变化
因为上一阶段队友都非常好,故此阶段不变动成员。
六、反思归纳
1.如果再来一遍,我希望我自己会...
1.在采购之前,更多的分析技术路线可行性,把技术路线分析清楚;
2.综合装置各个部分所需的零件需求以及能采购到的型号综合进行设计,把大的系统拆分成各个模块、采用总分总的设计思路;
3.对待每个模块的选型再细致一些,不能以想当然的思路选型,每部分一定要确定好具体参数;
4.认真听取每位同学的建议,但同时保持理性,对每部分都应有足够的把握;
5.在采购层面,对采购的商品更好的管理,不需要的商品及时退掉,地址选C8而不是C3(因为C3快递实在太难找),并且需要采购的物品尽可能一次购买好;;
6.在团队发展的初期,了解每位同学最近的动向,让团队成员更能接受这个项目,调动起同学们的积极性,给同学们更多的参与感。
7.认识每位同学的特长,知人善用、认真听取每位同学的建议,将团队力量发挥到最大。
8.调整好士气,克服实验中遇到的种种困难,对团队所取得的成就给与及时奖励,遇到困难时,给与同伴更多鼓励;
9.多参与一些比较苦的工作,让同伴拥有更好的体验;
10.多给同伴同步一些设计思路,鼓励同伴在项目中进行更多的尝试,让同伴能通过此项目感受到“设计之美”、“编程之美”,通过项目学到更多跨专业的知识、技能,并且鼓励同伴结合自身专业提出建设性建议。
2.如果再来一遍,我希望我们团队会...
1.在初始阶段能凝聚起更多的认同感,坚持更认真的作业态度,将作业当成一次磨练,尝试一些新鲜、平时难以接触的元素,从生活中寻求启发,又不被惯性思维所束缚。
2.希望团队交流能更充分,每位同学更清楚项目进展,前期是以采购表来与大家统一进度,但因为内容多,难以及时统一,同伴也难以抓住重点,后期直接说关键零件还有几天到,反而效果不错;
3.减少会议时间,把握好每次大家聚在一起的时刻,有效利用上课的时间,关键零件及方案确定,确保每位同学知悉项目进展,以及讨论确定最优方案;
3.如果再来一遍,我希望本课程的老师会…
做新的:
1.希望课程老师可以建一个专门的文章群,用于转发文章和自由讨论,课程群用于发布重要消息,组内同学反馈经常找不到重要信息。
2.开设长期项目,比如AI+机器人,结合院内项目对课程提供硬件支持,对关键里程碑进行阶段性奖励。
3.事先明确结对编程的参数、指标,助教尽量用一个稳定的环境,避免因小规模修改代码,让造成同学们的测试失效,尽可能专注在编程本身,而非环境、提交等问题。
停止做:
1.在结对编程前,让同学们充分认识一下,一阶段确定同伴的时间太早,甚至还没上过课、没见过面,结对效果也远不如课程作业;
2.在结对编程期间就和同学们声明好重要性,提升全体同学的责任感、参与感,不能一半同学在结对、一半同学在编程;
4.如果再来一遍,我希望学院的其他课程会…
停止做:
尽可能将实际与理论结合,在学到一定章节及时开展实验、多于硬件、仿真结合,让同学们具备更强的动手实践、理论算法与仿真、实物结合的机会;
做新的:
探索多门课程的合作,或与院内项目开展期末作业的联合或长期项目。
742

被折叠的 条评论
为什么被折叠?



